Submitted:
19 February 2023
Posted:
20 February 2023
Read the latest preprint version here
Abstract
Keywords:
1. Introduction
2. Results
2.1. phenotypic variation in TA among 238 micro-core germplasm populations

2.2. GWAS analysis for TA
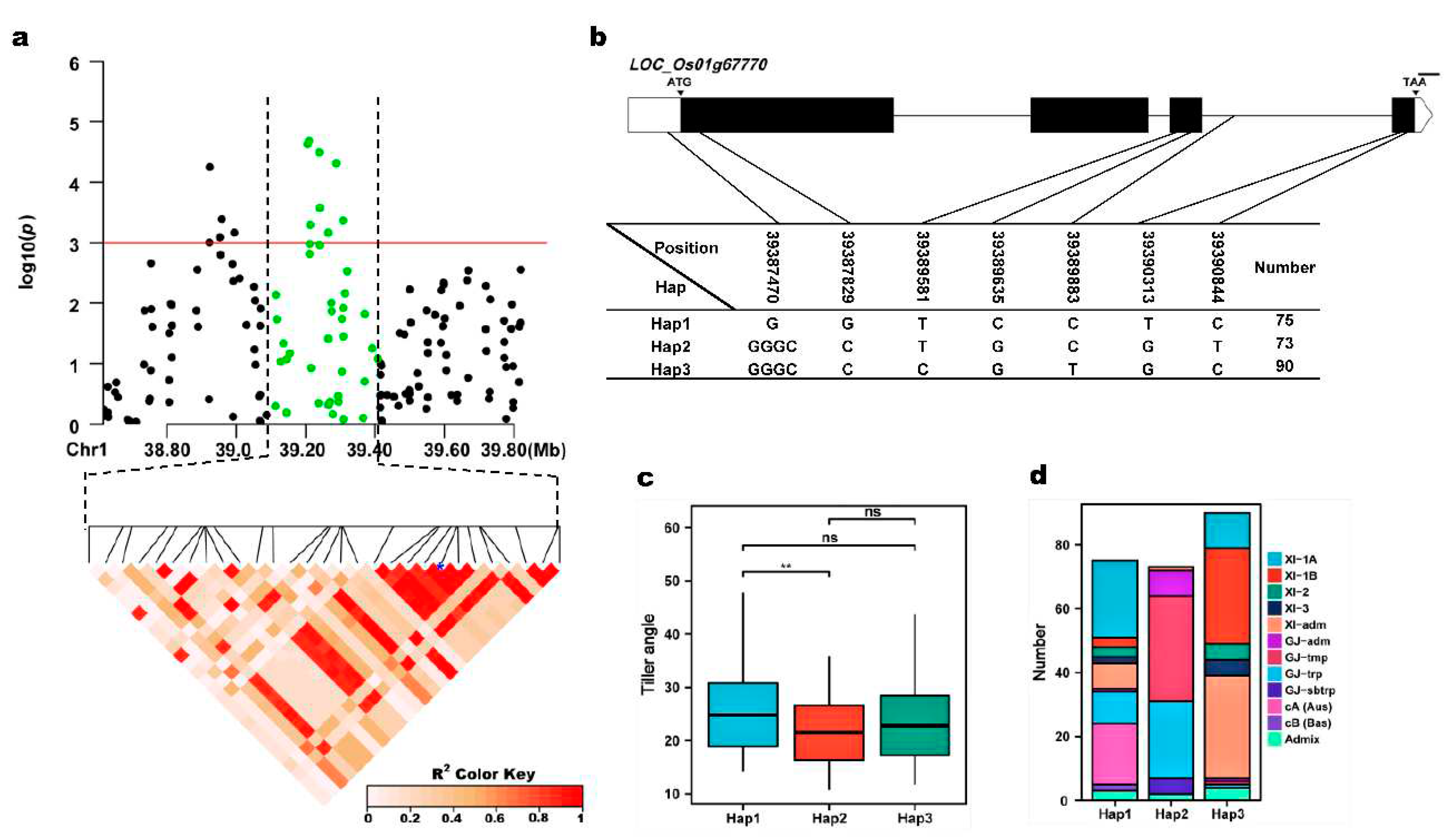
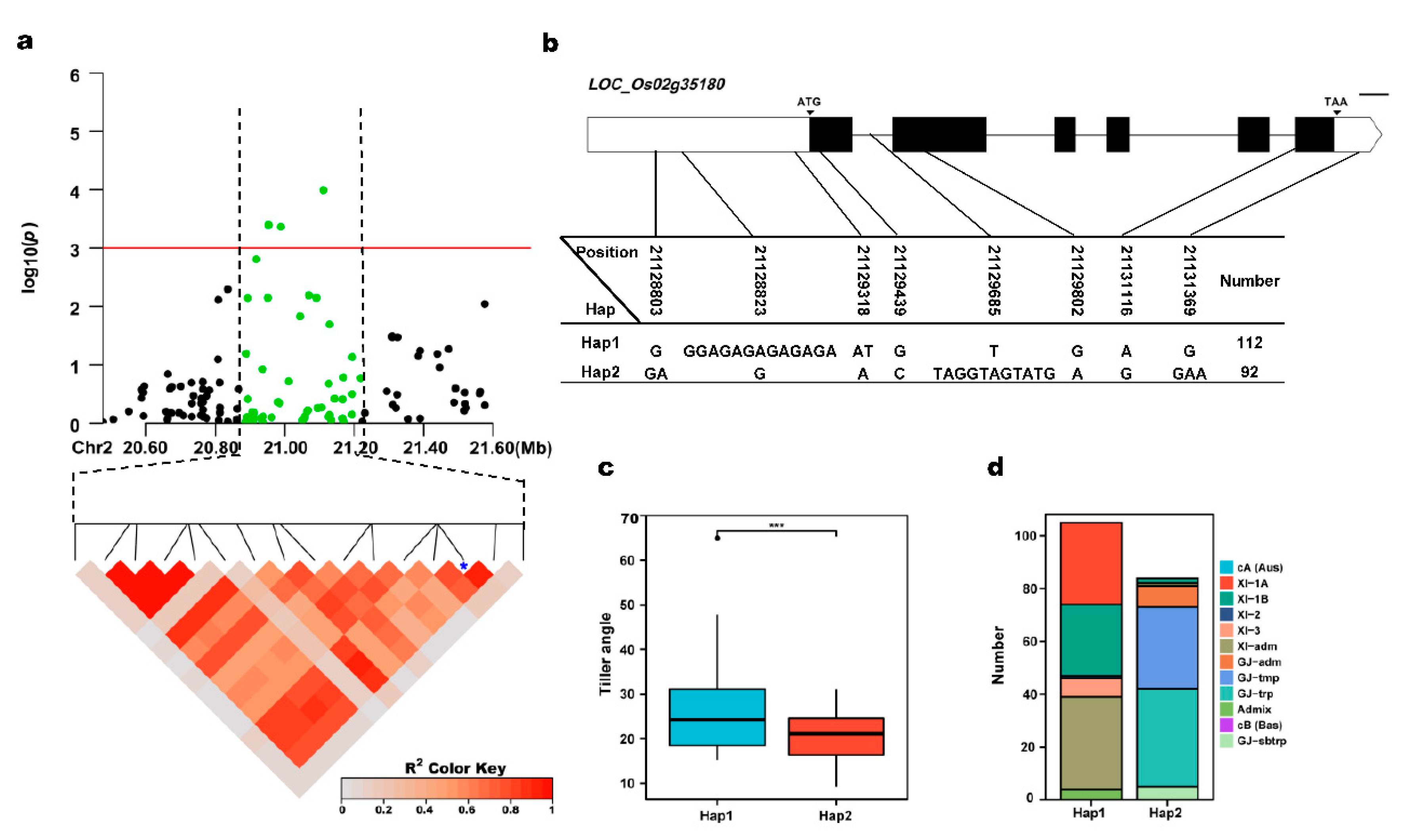
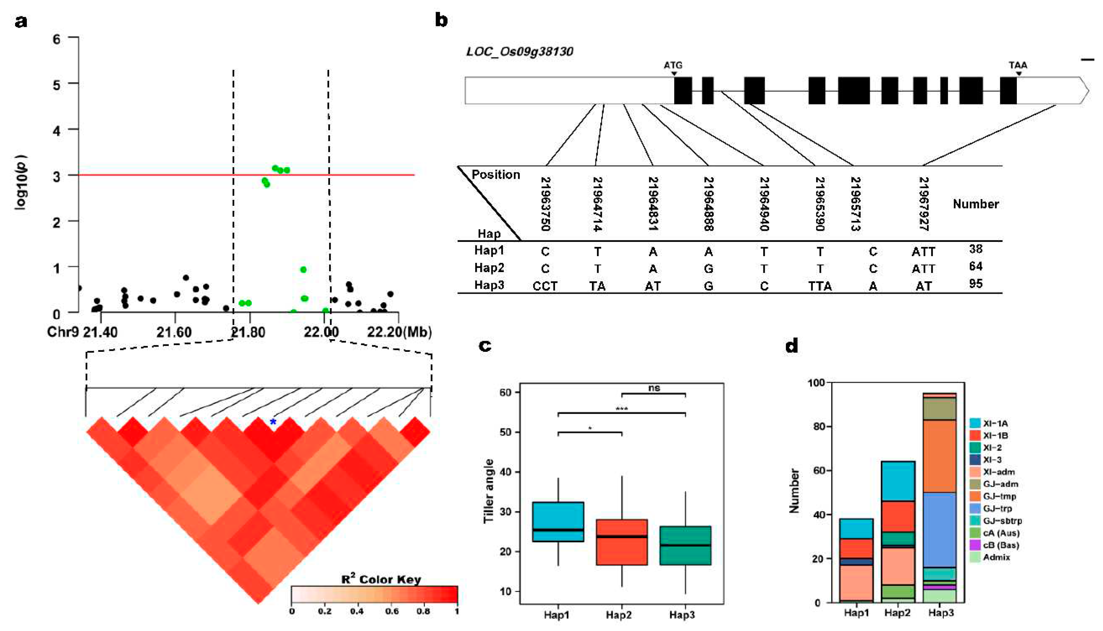
2.3. Candidate gene identification and haplotype analyses for TA
3. Discussion
3.1. Abundant variations of TA in rice germplasm
3.2. Comparison of GWAS results with previously reported results
3.3. Identification of candidate genes for TA
4. Materials and Methods
4.1. Plant Materials
4.2. Phenotypic identification of TA
4.3. GWAS for TA in rice
4.4. Candidate gene screening
4.5. RNA extraction and expression analysis
5. Conclusions
Author Contributions
Funding
Acknowledgments
Conflicts of Interest
References
- Al-Tamimi, N.; Brien, C.; Oakey, H.; Berger, B.; Saade, S.; Ho, Y.S.; Schmöckel, S.M.; Tester, M.; Negrão, S. Salinity tolerance loci revealed in rice using high-throughput non-invasive phenotyping. Nat. Commun. 2016, 7, 13342. [Google Scholar] [CrossRef] [PubMed]
- Wang, W.; Gao, H.; Liang, Y.; Li, J.; Wang, Y. Molecular basis underlying rice tiller angle: Current progress and future perspectives. Mol. Plant 2021, 15, 125–137. [Google Scholar] [CrossRef] [PubMed]
- Cai, Y.; Huang, L.; Song, Y.; Yuan, Y.; Xu, S.; Wang, X.; Liang, Y.; Zhou, J.; Liu, G.; Li, J.; et al. LAZY3 interacts with LAZY2 to regulate tiller angle by modulating shoot gravity perception in rice. Plant Biotechnol. J. 2023, 21, 1217–1228. [Google Scholar] [CrossRef] [PubMed]
- Wang, W.; Mauleon, R.; Hu, Z.; et al. Genomic variation in 3,010 diverse accessions of Asian cultivated rice. Nature 2018, 557, 43–49. [Google Scholar] [CrossRef] [PubMed]
- Huang, X.; Zhao, Y.; Wei, X.; Li, C.; Wang, A.; Zhao, Q.; Li, W.; Guo, Y.; Deng, L.; Zhu, C.; et al. Genome-wide association study of flowering time and grain yield traits in a worldwide collection of rice germplasm. Nat. Genet. 2011, 44, 32–39. [Google Scholar] [CrossRef] [PubMed]
- Zhao, K.; Tung, C.-W.; Eizenga, G.C.; Wright, M.H.; Ali, M.L.; Price, A.H.; Norton, G.J.; Islam, M.R.; Reynolds, A.; Mezey, J.; et al. Genome-wide association mapping reveals a rich genetic architecture of complex traits in Oryza sativa. Nat. Commun. 2011, 2, 467. [Google Scholar] [CrossRef]
- Li, Z.; Paterson, A.H.; Pinson, S.R.; Stansel, J.W. RFLP facilitated analysis of tiller and leaf angles in rice (Oryza sativa L.). Euphytica 1999, 109, 79–84. [Google Scholar] [CrossRef]
- Qian, Q.; He, P.; Teng, S.; Zeng, D.L.; Zhu, L.H. [QTLs analysis of tiller angle in rice (Oryza sativa L)]. 2001, 28, 29–32. [Google Scholar]
- MacMillan, K.; Emrich, K.; Piepho, H.-P.; Mullins, C.E.; Price, A.H. Assessing the importance of genotype x environment interaction for root traits in rice using a mapping population. I: a soil-filled box screen. Theor. Appl. Genet. 2006, 113, 977–986. [Google Scholar] [CrossRef]
- Li, C.; Zhou, A.; Sang, T. Genetic analysis of rice domestication syndrome with the wild annual species, Oryza nivara. New Phytol. 2006, 170, 185–194. [Google Scholar] [CrossRef]
- Zhang, Y.; Dong, S.; Zhang, Y.; et al. Construction of Molecular Genetic Linkage Map Based on a RIL Population of Rice and Detection of QTLs for Tiller Angle agricultural science & technology. 2013, 14, 689–694. [Google Scholar]
- He, J.; Shao, G.; Wei, X.; Huang, F.; Sheng, Z.; Tang, S.; Hu, P. Fine mapping and candidate gene analysis of qTAC8, a major quantitative trait locus controlling tiller angle in rice (Oryza sativa L.). PLOS ONE 2017, 12, e0178177. [Google Scholar] [CrossRef]
- Yu, B.; Lin, Z.; Li, H.; et al. TAC1, a major quantitative trait locus controlling tiller angle in rice. The Plant Journal. 2007, 52, 891–898. [Google Scholar] [CrossRef]
- Jiang, J.; Tan, L.; Zhu, Z.; Fu, Y.; Liu, F.; Cai, H.; Sun, C. Molecular Evolution of the TAC1 Gene from Rice (Oryza sativa L.). J. Genet. Genom. 2012, 39, 551–560. [Google Scholar] [CrossRef] [PubMed]
- Tan, L.; Li, X.; Liu, F.; Sun, X.; Li, C.; Zhu, Z.; Fu, Y.; Cai, H.; Wang, X.; Xie, D.; et al. Control of a key transition from prostrate to erect growth in rice domestication. Nat. Genet. 2008, 40, 1360–1364. [Google Scholar] [CrossRef]
- Jin, J.; Huang, W.; Gao, J.-P.; Yang, J.; Shi, M.; Zhu, M.-Z.; Luo, D.; Lin, H.-X. Genetic control of rice plant architecture under domestication. Nat. Genet. 2008, 40, 1365–1369. [Google Scholar] [CrossRef]
- Zhang, W.; Tan, L.; Sun, H.; Zhao, X.; Liu, F.; Cai, H.; Fu, Y.; Sun, X.; Gu, P.; Zhu, Z.; et al. Natural Variations at TIG1 Encoding a TCP Transcription Factor Contribute to Plant Architecture Domestication in Rice. Mol. Plant 2019, 12, 1075–1089. [Google Scholar] [CrossRef]
- Dong, H.; Zhao, H.; Xie, W.; et al. A Novel Tiller Angle Gene, TAC3, together with TAC1 and D2 Largely Determines the Natural Variation of Tiller Angle in Rice Cultivars. PLoS Genet. 2016, 12. [Google Scholar] [CrossRef] [PubMed]
- Takeshi, Y.; Moritoshi, I. Identification of the Gravitropism-Related Rice Gene LAZY1 and Elucidation of LAZY1-Dependent and -Independent Gravity Signaling Pathways. Plant and Cell Physiology 2007, 48, 678–688. [Google Scholar]
- Li, P.; Wang, Y.; Qian, Q.; Fu, Z.; Wang, M.; Zeng, D.; Li, B.; Wang, X.; Li, J. LAZY1 controls rice shoot gravitropism through regulating polar auxin transport. Cell Res. 2007, 17, 402–410. [Google Scholar] [CrossRef]
- Yoshihara, T.; Iino, M. Identification of the Gravitropism-Related Rice Gene LAZY1 and Elucidation of LAZY1-Dependent and -Independent Gravity Signaling Pathways. Plant Cell Physiol. 2007, 48, 678–688. [Google Scholar] [CrossRef] [PubMed]
- Dong, Z.; Jiang, C.; Chen, X.; Zhang, T.; Ding, L.; Song, W.; Luo, H.; Lai, J.; Chen, H.; Liu, R.; et al. Maize LAZY1 Mediates Shoot Gravitropism and Inflorescence Development through Regulating Auxin Transport, Auxin Signaling, and Light Response. Plant Physiol. 2013, 163, 1306–1322. [Google Scholar] [CrossRef] [PubMed]
- Taniguchi, M.; Furutani, M.; Nishimura, T.; Nakamura, M.; Fushita, T.; Iijima, K.; Baba, K.; Tanaka, H.; Toyota, M.; Tasaka, M.; et al. The Arabidopsis LAZY1 Family Plays a Key Role in Gravity Signaling within Statocytes and in Branch Angle Control of Roots and Shoots. Plant Cell 2017, 29, 1984–1999. [Google Scholar] [CrossRef]
- Zhu, M.; Hu, Y.; Tong, A.; Yan, B.; Lv, Y.; Wang, S.; Ma, W.; Cui, Z.; Wang, X. LAZY1 Controls Tiller Angle and Shoot Gravitropism by Regulating the Expression of Auxin Transporters and Signaling Factors in Rice. Plant Cell Physiol. 2020, 61, 2111–2125. [Google Scholar] [CrossRef] [PubMed]
- Zhang, N.; Yu, H.; Yu, H.; et al. A Core Regulatory Pathway Controlling Rice Tiller Angle Mediated by the LAZY1 -Dependent Asymmetric Distribution of Auxin. Plant Cell. 2018, 30, 1461–1475. [Google Scholar] [CrossRef] [PubMed]
- Li, Z.; Liang, Y.; Yuan, Y.; Wang, L.; Meng, X.; Xiong, G.; Zhou, J.; Cai, Y.; Han, N.; Hua, L.; et al. OsBRXL4 Regulates Shoot Gravitropism and Rice Tiller Angle through Affecting LAZY1 Nuclear Localization. Mol. Plant 2019, 12, 1143–1156. [Google Scholar] [CrossRef] [PubMed]
- Furutani, M.; Hirano, Y.; Nishimura, T.; Nakamura, M.; Taniguchi, M.; Suzuki, K.; Oshida, R.; Kondo, C.; Sun, S.; Kato, K.; et al. Polar recruitment of RLD by LAZY1-like protein during gravity signaling in root branch angle control. Nat. Commun. 2020, 11, 1–13. [Google Scholar] [CrossRef]
- Furutani, M.; Morita, M.T. LAZY1-LIKE-mediated gravity signaling pathway in root gravitropic set-point angle control. Plant Physiol. 2021, 187, 1087–1095. [Google Scholar] [CrossRef]
- Chen, S.; Huang, Y.; Han, J.; Zhang, S.; Yang, Q.; Li, Z.; Zhang, Y.; Mao, R.; Fan, L.; Liu, Y.; et al. Blocking Rice Shoot Gravitropism by Altering One Amino Acid in LAZY1. Int. J. Mol. Sci. 2022, 23, 9452. [Google Scholar] [CrossRef]
- Che, X.; Splitt, B.L.; Eckholm, M.T.; Miller, N.D.; Spalding, E.P. BRXL4-LAZY1 interaction at the plasma membrane controls Arabidopsis branch angle and gravitropism. Plant J. 2022, 113, 211–224. [Google Scholar] [CrossRef]
- Zhao, L.; Zheng, Y.; Wang, Y.; Wang, S.; Wang, T.; Wang, C.; Chen, Y.; Zhang, K.; Zhang, N.; Dong, Z.; et al. A HST1-like gene controls tiller angle through regulating endogenous auxin in common wheat. Plant Biotechnol. J. 2022, 21, 122–135. [Google Scholar] [CrossRef] [PubMed]
- Li, H.; Sun, H.; Jiang, J.; Sun, X.; Tan, L.; Sun, C. TAC4 controls tiller angle by regulating the endogenous auxin content and distribution in rice. Plant Biotechnol. J. 2020, 19, 64–73. [Google Scholar] [CrossRef] [PubMed]
- Hu, Y.; Li, S.; Fan, X.; Song, S.; Zhou, X.; Weng, X.; Xiao, J.; Li, X.; Xiong, L.; You, A.; et al. OsHOX1 and OsHOX28 Redundantly Shape Rice Tiller Angle by Reducing HSFA2D Expression and Auxin Content. Plant Physiol. 2020, 184, 1424–1437. [Google Scholar] [CrossRef] [PubMed]
- Mao, C.; Ding, W.; Wu, Y.; Yu, J.; He, X.; Shou, H.; Wu, P. Overexpression of a NAC-domain protein promotes shoot branching in rice. New Phytol. 2007, 176, 288–298. [Google Scholar] [CrossRef] [PubMed]
- Fang, L.-K.; Sang, X.-C.; Yang, Z.-L.; Lin, Y.-H.; Wan, N.; He, G.-H. Genetic Analysis and Gene Mapping of a Rice Tiller Angle Mutant tac2. Rice Sci. 2009, 16, 323–326. [Google Scholar] [CrossRef]
- Wu, X.; Tang, D.; Li, M.; Wang, K.; Cheng, Z. Loose Plant Architecture1, an INDETERMINATE DOMAIN Protein Involved in Shoot Gravitropism, Regulates Plant Architecture in Rice. Plant Physiol. 2012, 161, 317–329. [Google Scholar] [CrossRef] [PubMed]
- Harmoko, R.; Yoo, J.Y.; Ko, K.S.; et al. N-glycan containing a core α1,3-fucose residue is required for basipetal auxin transport and gravitropic response in rice (Oryza sativa). New Phytol. 2016, 212, 108–122. [Google Scholar] [CrossRef] [PubMed]
- Li, Y.; Li, J.; Chen, Z.; Wei, Y.; Qi, Y.; Wu, C. OsmiR167a-targeted auxin response factors modulate tiller angle via fine-tuning auxin distribution in rice. Plant Biotechnol. J. 2020, 18, 2015–2026. [Google Scholar] [CrossRef] [PubMed]
- Pan, X.W.; Li, Y.C.; Zhang, H.W.; et al. The chloroplast-localized protein LTA1 regulates tiller angle and yield of rice. The Crop Journal 2022, 10, 952–961. [Google Scholar] [CrossRef]
- Liu, J.M.; Park, S.J.; Huang, J.; Lee, E.J.; Xuan, Y.H.; Je, B.I.; Kumar, V.; Priatama, R.A.; K, V.R.; Kim, S.H.; et al. Loose Plant Architecture1(LPA1) determines lamina joint bending by suppressing auxin signalling that interacts with C-22-hydroxylated and 6-deoxo brassinosteroids in rice. J. Exp. Bot. 2016, 67, 1883–1895. [Google Scholar] [CrossRef]
- Sakuraba, Y.; Piao, W.; Lim, J.-H.; Han, S.-H.; Kim, Y.-S.; An, G.; Paek, N.-C. Rice ONAC106 Inhibits Leaf Senescence and Increases Salt Tolerance and Tiller Angle. Plant Cell Physiol. 2015, 56, 2325–2339. [Google Scholar] [CrossRef]
- Chen, Y.; Dan, Z.; Gao, F.; Chen, P.; Fan, F.; Li, S. Rice GROWTH-REGULATING FACTOR7 Modulates Plant Architecture through Regulating GA and Indole-3-Acetic Acid Metabolism. Plant Physiol. 2020, 184, 393–406. [Google Scholar] [CrossRef]
- Bai, S.; Hong, J.; Su, S.; et al. Genetic basis underlying tiller angle in rice (Oryza sativa L.) by genome-wide association study. Plant Cell Rep. 2022, 41, 1707–1720. [Google Scholar] [CrossRef] [PubMed]
- Shen, S.; Zhuang, J.; Bao, J.; et al. QTL analysis of maximum tillering angle of rice. Journal of Agricultural Biotechnology 2005, 01, 16–20. [Google Scholar]
- Bradbury, P.J.; Zhang, Z.; Kroon, D.E.; et al. TASSEL: software for association mapping of complex traits in diverse samples. Bioinformatics 2007, 23, 2633–2635. [Google Scholar] [CrossRef]
- Shin, J.-H.; Blay, S.; McNeney, B.; et al. LDheatmap: an R function for graphical display of pairwise linkage disequilibria between single nucleotide polymorphisms. Journal of statistical software 2006, 16, 1–10. [Google Scholar] [CrossRef]
- Niu, Y.; Chen, T.; Wang, C.; Chen, K.; Shen, C.; Chen, H.; Zhu, S.; Wu, Z.; Zheng, T.; Zhang, F.; et al. Identification and allele mining of new candidate genes underlying rice grain weight and grain shape by genome-wide association study. BMC Genom. 2021, 22, 1–14. [Google Scholar] [CrossRef]
- Livak, K.J.; Schmittgen, T.D. Analysis of relative gene expression data using real-time quantitative PCR and the 2(-Delta Delta C(T)). Method. Methods. 2001, 25, 402–408. [Google Scholar] [CrossRef] [PubMed]
- Sang, D.; Chen, D.; Liu, G.; Liang, Y.; Huang, L.; Meng, X.; Chu, J.; Sun, X.; Dong, G.; Yuan, Y.; et al. Strigolactones regulate rice tiller angle by attenuating shoot gravitropism through inhibiting auxin biosynthesis. Proc. Natl. Acad. Sci. USA 2014, 111, 11199–11204. [Google Scholar] [CrossRef]
- Donald, C.M. The breeding of crop ideotypes. Euphytica 1968, 17, 385–403. [Google Scholar] [CrossRef]






| Treatment | QTL | Chr | SNPS | position | p-value | R2 |
|---|---|---|---|---|---|---|
| 2018 Liuyang | qTA1 | 1 | id1024678 | 38923066 | 5.63E-05 | 12.38% |
| qTA2 | 2 | id2008457 | 21110964 | 1.01E-04 | 6.95% | |
| qTA6 | 6 | id6000160 | 342503 | 6.54E-04 | 7.06% | |
| qTA9 | 9 | id9007421 | 21868430 | 8.87E-04 | 6.61% | |
| qTA12 | 12 | id12007801 | 22996012 | 2.71E-04 | 8.00% | |
| qTA1-1 | 1 | id1013058 | 22837243 | 2.32E-04 | 6.07% | |
| 2019 Liuyang | qTA1 | 1 | id1025079 | 39548160 | 3.29E-05 | 8.20% |
| QTL | Candidate gene | Description |
|---|---|---|
| qTA1 | LOC_Os01g67770 | two-component response regulator, response to cytokinin stimulus |
| LOC_Os01g66890 | Broad Complex BTB domain with TAZ zinc finger and Calmodulin-binding domains | |
| LOC_Os01g66970 | zinc finger, C3HC4 type domain-containing protein | |
| qTA2 | LOC_Os02g35140 | auxin response factor 7 |
| LOC_Os02g35150 | splicing factor U2AF, Zinc finger CCCH domain-containing protein | |
| LOC_Os02g35180 | OsRR2 type-A response regulator, response to auxin stimulus | |
| qTA6 | LOC_Os06g01620 | Plant-specific transcription factors maintain bud tip meristem uncertainty |
| qTA9 | LOC_Os09g38110 | RING-H2 finger protein |
| LOC_Os09g38130 | auxin efflux carrier component, response to auxin stimulus | |
| qTA9-1 | LOC_Os09g39400 | histidine-containing phosphotransfer protein |
| LOC_Os09g39660 | ZOS9-21 - C2H2 zinc finger protein | |
| qTA12 | LOC_Os12g37430 | PAPA-1-like conserved region family protein/ zinc finger protein |
Disclaimer/Publisher’s Note: The statements, opinions and data contained in all publications are solely those of the individual author(s) and contributor(s) and not of MDPI and/or the editor(s). MDPI and/or the editor(s) disclaim responsibility for any injury to people or property resulting from any ideas, methods, instructions or products referred to in the content. |
© 2023 by the authors. Licensee MDPI, Basel, Switzerland. This article is an open access article distributed under the terms and conditions of the Creative Commons Attribution (CC BY) license (http://creativecommons.org/licenses/by/4.0/).