Submitted:
16 May 2025
Posted:
19 May 2025
You are already at the latest version
Abstract
Keywords:
Introduction
Literature Review
A Muddled Construct
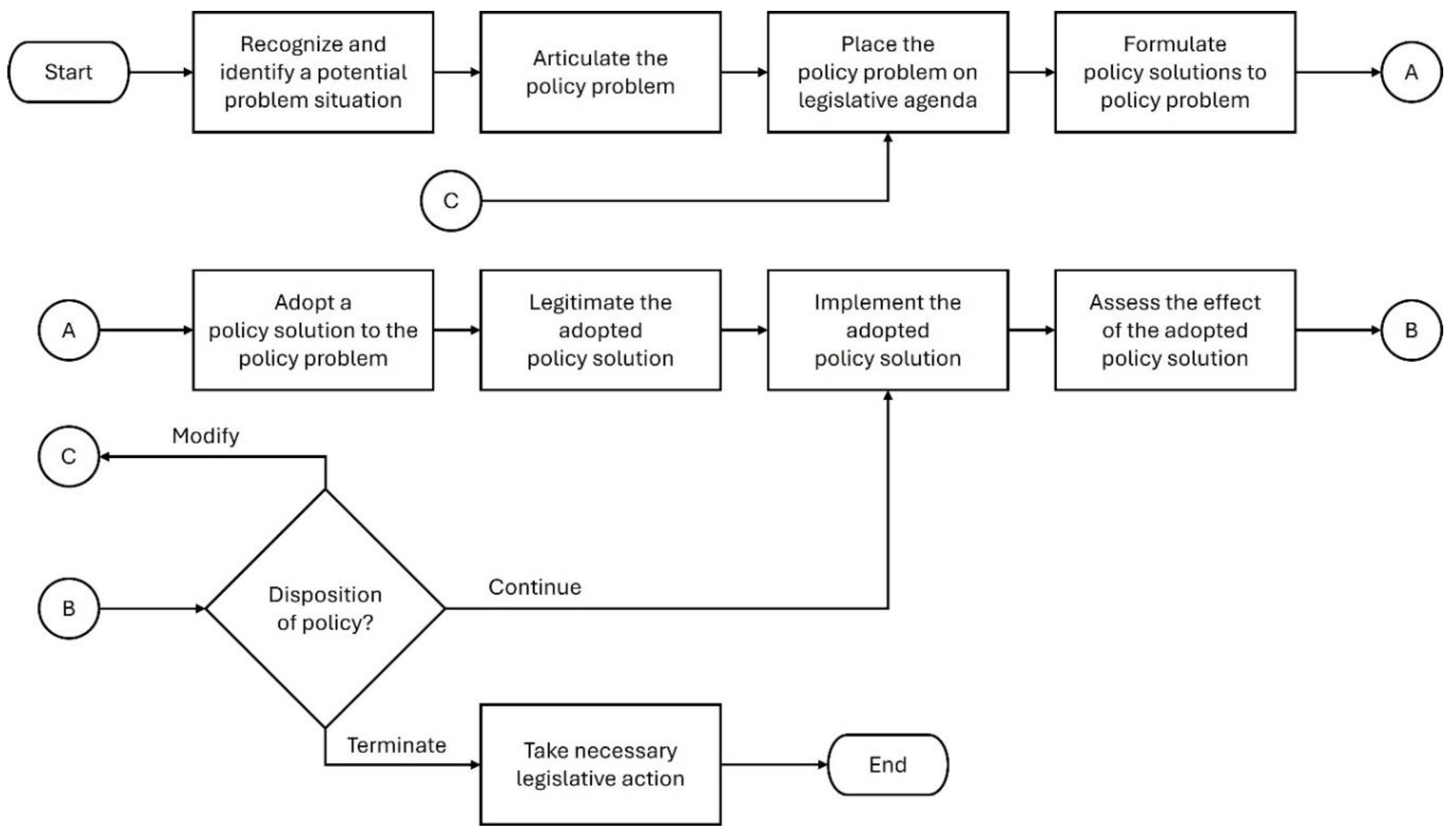
Conceptualisation in Technology Transfer Research and Public Policy
Methodology
Understanding the Current Conceptualisations of Technology
Examining the Effects on Research and Public Policy
Formulating an Alternative Conceptualisation of Technology
Analysis Results
Current Conceptualisations of Technology
| Source | Synopsis of Source |
| Alkaabi and Ramadani (2022) | Examined several factors assumed to contribute to the development of an innovation ecosystem in universities including scientific and technological research capability, intellectual property, collaboration and communication, culture, and economic and commercialisation activity. |
| Arshadi and George (2008) | Presented an empirical analysis of U.S. university technology transfer activities based on research expenditures, patents, executed licenses, and startup activity. |
| Bozeman (2000) | Synthesized and criticized the recent literature on U.S. technology transfer from universities and government laboratories to the private sector. Proposed a contingent effectiveness model of technology transfer. |
| Cardozo, Ardichvili, and Strauss (2011) | Described an economic model for the analysis of the university technology commercialization industry based on an organizational population ecology perspective. |
| Carlsson and Fridh (2002) | Using data from 1998, this paper examined the role of technology transfer offices at 12 U.S. universities in commercializing research results using patents, licenses, and start-ups of new companies as the primary metrics. |
| Choi (2009) | Discussed technology conceptualisation, technological diffusion, communication channels, mediating factors, and technology transfer models and proposed a new integrated model of technology transfer. |
| Leo-Paul Dana, Len, and George (2001) | Compared knowledge management practices in organizations in Singapore with those of organizations in Silicon Valley in the United States of America. |
| Leo-Paul Dana, Korot, and Tovstiga (2005) | Examined organizational knowledge-based practices in Silicon Valley in the United States of America, Singapore, The Netherlands, and Israel. |
| Di Stefano, Gambardella, and Verona (2007) | Proposed a model of technological innovation that is driven by demand factors. |
| Ferguson (2014) | Examined policymakers’ understanding of the ‘valley of death’ and compared it to the historical evidence about the phenomenon. |
| Source | Synopsis of Source |
| Huang, Ken, Wang, Wu, and Shiu (2011) | Presented non-parametric statistics describing the performance of technology transfer efforts for 94 U.S. universities. |
| Huggett (2014) | Discussed how leaders of university technology transfer offices are changing how they perceive their mission and the methods they use to transfer technologies. |
| J. Kim, Anderson, and Daim (2008) | Using data from 2001 to 2005, this paper investigated the differences among 51 U.S. universities that are considered efficient at technology transfer and the changes in their performance over time. The paper also proposes the efficiency pattern diagram as a new approach to identify changing technology transfer patterns. |
| Jisun Kim, Diam, and Anderson (2009) | Presented a review of the literature on university technology transfer focusing on the characteristics of universities and metrics used to assess performance. The authors propose a phase-based process to measure technology transfer success. |
| Y. Kim (2013) | Examined the technology transfer productivity of 30 major U.S. universities using data envelopment analysis and input-output combination measures. |
| Kremic (2003) | Compared and contrasted the motives for pursuing technology transfer of corporations and government agencies whose missions include scientific research and the methods they employ. |
| Kundu, Bhar, and Pandurangan (2015) | Summarized the extrinsic and intrinsic factors relative to the technology provider and technology recipient dyad. |
| Lall (2001) | A collection of articles in the field of technology transfer that discuss theory and concepts, the drivers of technology development and transfer, and technology transfer in developing countries. |
| Leonard-Barton (1990) | Discusses technology transfer from the organizational perspective. |
| Lowe (2002) | Examined why university inventors found firms and assessed the role and experience of this class of start-up founders in developing and commercializing university-owned technologies. |
| Source | Synopsis of Source |
| Markman, Gianiodis, and Phan (2009) | Analysed the correlation of commercialization outcomes with sponsored research, licensing-for-cash strategies, technology transfer office autonomy, royalty share allocated to inventors and departments, and compensation levels of technology transfer office staff. |
| Munteanu (2012) | Analysed the correlation of technology development stage and licensee type. |
| Phan and Siegel (2006) | Reviewed and synthesized the literature on the effectiveness of technology transfer mechanisms and presented recommendations for enhancing technology transfer effectiveness. |
| Powers (2003) | Examined the impact that financial, physical, human capital, and organizational resources of universities have on patenting, licensing, and income generation from licenses, and to what degree the external environment in which a university is located matters to technology transfer outcomes. |
| Williams and Gibson (1990) | A collection of 14 papers that discuss technology transfer from various perspectives such as group dynamics, organizational studies, media, and interpersonal communication. |
| York and Ahn (2012) | Reviewed the literature describing critical factors that contribute to successful university technology transfer and examined those factors within a stratified sample of four comparative case studies of peer university technology transfer offices to identify models of relative success and failure based on similarities and differences among the factors identified in the literature. |
| Policy | Relevant Provisions |
| Pub.L. 96-517Bayh-Dole Act of 1980 | Permitted universities, nonprofit firms, and small businesses to take title to inventions derived from federally funded research as a way to incentive these organizations to facilitate the use of the inventions to benefit the public interest. |
| Pub.L. 96-480Stevenson-Wydler Technology Innovation Act of 1980 | Mandated that federal laboratories establish an Office of Research and Technology Application (ORTA) to facilitate their active technical cooperation with the private sector. |
| Pub.L. 97-219Small Business Innovation Development Act of 1982 | Mandated that federal agencies set aside a specific portion of their extramural research budgets to fund research and development projects within the scope of their agency missions to be performed by small businesses in the private sector. |
| Pub.L. 98-462National Cooperative Research Act of 1984 | Enabled private sector businesses to participate in joint pre-competitive research and development ventures without violating federal antitrust laws. Eliminated treble damages in antitrust litigation arising from such ventures. |
| Pub.L. 99-502Federal Technology Transfer Act of 1985 | Established the Federal Laboratory Consortium (FLC) for Technology Transfer and enabled government-owned, government-operated federal laboratories (GOGOs) to directly enter into cooperative research and development agreements (CRADAs) with private sector businesses. |
| Executive Order 12591Facilitating Access to Science and Technology | Further specified Pub.L. 99-502, Pub.L. 98-620, and Pub.L. 96-517 for administrative purposes to ensure that federal agencies and laboratories assist the technology transfer efforts of universities and private sector organizations. |
| Executive Order 12618Uniform Treatment of Federally Funded Inventions | Expanded upon Executive Order 12591 to harmonize across all Federal agencies the policies for administering patents and licenses for inventions created with federal funding support. |
| Pub.L. 100-418Ominbus Trade and Competitiveness Act | Established Manufacturing Technology Centers (MTCs) and designated the National Institute of Science and Technology (NIST) as the lead agency to administer them. Specified requirements regarding the equitable access for United States persons to foreign-developed technology and the export of technologies. |
| Pub.L. 101-189National Competitiveness Technology Transfer Act of 1989 | Extended the ability to execute CRADAs with private sector businesses to all government-owned contractor-operated federal laboratories (GOCOs). |
| Policy | Relevant Provisions |
| Pub.L. 102-245American Technology Preeminence Act of 1991 | Authorized appropriations to be available for Regional Centers for the Transfer of Manufacturing Technology, State Technology Extension Program, Advanced Technology Program, and Satellite Manufacturing Centers. |
| Pub.L. 103-160National Defense Authorization Act for Fiscal Year 1994 | Directed the Advanced Research Projects Agency (ARPA) to promote dual-use technology via technology reinvestment. |
| Pub.L. 104-113National Technology Transfer and Advancement Act of 1995 | Enacted changes to ease the ability of private sector businesses to obtain exclusive license to inventions that result from cooperative research with the federal government. |
| Pub.L. 106-404Technology Transfer Commercialization Act of 2000 | Requires license applicants for federally owned inventions to commit to achieving practical application of the invention within a reasonable time. |
| Pub.L. 108-453Cooperative Research and Technology Enhancement (CREATE) Act of 2004 | Amended federal patent law to clarify the criteria for obviousness and created a framework to facilitate inter-organizational research collaborations that do not create prior art that would serve as a bar to obtaining a valid patent. |
| Pub.L. 112-29Leahy-Smith America Invents Act | Reformed patent laws and instituted "first inventor to file" patent registration system. |
| Pub.L. 117-167CHIPS and Science Act | Authorizes funding to support technology transfer capacity building for research institutions to advance the development, adoption, and commercialization of technologies. |
Impact on Technology Transfer Research and Public Policy
| Patentable subject matter | Any result of scientific research that can be licensed | A new discovery from scientific research | Any publishable result generated from scientific research | New knowledge created through scientific research | The effective use of knowledge | Knowledge that extends human capabilities | Knowledge and artifacts that create new possibilities for humans | Knowledge and artifacts that serve as means to various ends | An ends-driven extension of human capabilities | An output of human creativity comprising knowledge, objects, processes, and volition | Human ways of doing things that are guided by values, beliefs, and patterns of behaviour | A modification to current processes and behaviours | An innovation | An output of scientific research distinct from knowledge | |
| Disadvantages of Conceptualisations | |||||||||||||||
| Does not account for the influence of culture on technology | X | X | X | X | X | X | X | X | X | X | X | X | X | X | |
| Excludes artifacts | X | X | X | X | |||||||||||
| Excludes technologies that are not patentable subject matter | X | ||||||||||||||
| Excludes forms of technology that are not conducive to licensing | X | ||||||||||||||
| Excludes technologies not created through organized scientific research | X | X | X | X | |||||||||||
| Excludes technologies that are not conducive to being published | X | ||||||||||||||
| Excludes technologies that are not considered “new” | X | X | |||||||||||||
| Excludes technologies that are not used | X | ||||||||||||||
| Impedes generalizations across geopolitical boundaries | X | ||||||||||||||
| Implies that only patented technologies have value | X | X | |||||||||||||
| Includes instances that one would not consider technology | X | X | X | X | X | X | |||||||||
| Abstruse and esoteric | X | ||||||||||||||
| Vague or ambiguous | X | X | X | X | X | ||||||||||
| Patentable subject matter | Any result of scientific research that can be licensed | A new discovery from scientific research | Any publishable result generated from scientific research | New knowledge created through scientific research | The effective use of knowledge | Knowledge that extends human capabilities | Knowledge and artifacts that create new possibilities for humans | Knowledge and artifacts that serve as means to various ends | An ends-driven extension of human capabilities | An output of human creativity comprising knowledge, objects, processes, and volition | Human ways of doing things that are guided by values, beliefs, and patterns of behaviour | A modification to current processes and behaviours | An innovation | An output of scientific research distinct from knowledge | |
| Advantages of Conceptualisations | |||||||||||||||
| Easily understood | X | X | X | X | X | X | X | X | |||||||
| Intuitively appealing | X | ||||||||||||||
| Consistent with the commonly held instrumental conception of technology | X | X | X | X | X | X | X | X | |||||||
| Consistent with popular conceptions of technology | X | X | |||||||||||||
| Easily operationalized | X | ||||||||||||||
| Appears to exclude all instances that one would not consider technology | X | ||||||||||||||
| Appears to include everything that one would consider technology | X | X | X | X | |||||||||||
| Encompasses the influence of culture on technology | X | ||||||||||||||
An Alternative Conceptualisation of Technology
Discussion
Current Conceptualisations of Technology
Concerns and Challenges
| Guideline | Comments and Examples |
| Comply with standards for proper grammar. | Use quotes around the term that one is defining. |
| Eliminate circularity. | Do not use words contained within the term to define the term. For example, do not state that “technology transfer is the transfer of technology from…” |
| Communicate the essential meaning of the term being defined. | Do not just list characteristics. Define the fundamental nature of the concept or construct. |
| Scope the definition appropriately. | The definition should only apply to instances that are members of the set one is defining. The definition should capture all instances that are members of the set one is defining. The definition should eliminate all instances that are not members of the set one is defining. |
| Eliminate ambiguity and vagueness. | Do not use figurative language. Do not use similes and metaphors. |
| Eliminate affective terminology. | The definition should not include secondary or associated meanings that express emotion. |
| Use positive framing rather than negative framing. | Define what the concept or construct is rather than what it is not. |
| Conform to the eliminability criterion. | The definiendeum should be able to replace the definiens without changing the meaning of the concept or construct in the application. |
| Conform to the conservativeness criterion. | The definiens should only explain the meaning of the definiendeum without adding any additional meaning or content beyond the definiendeum. |
Advantages of the Proposed Conceptualisation of Technology
Implications for the Discourse About University Technology Transfer
Implications for Public Policy Regarding University Technology Transfer
| Year | Policy | Policy Focus |
| 1980 | Pub.L. 96-517Bayh-Dole Act of 1980 | Supply-side |
| 1980 | Pub.L. 96-480Stevenson-Wydler Technology Innovation Act of 1980 | Supply-side |
| 1982 | Pub.L. 97-219Small Business Innovation Development Act of 1982 | Supply-side |
| 1984 | Pub.L. 98-462National Cooperative Research Act of 1984 | Demand-side |
| 1986 | Pub.L. 99-502Federal Technology Transfer Act of 1985 | Supply-side |
| 1987 | Executive Order 12591Facilitating Access to Science and Technology | Supply-side |
| 1987 | Executive Order 12618Uniform Treatment of Federally Funded Inventions | Supply-side |
| 1988 | Pub.L. 100-418Ominbus Trade and Competitiveness Act | Supply-side |
| 1989 | Pub.L. 101-189National Competitiveness Technology Transfer Act of 1989 | Supply-side |
| 1991 | Pub.L. 102-245American Technology Preeminence Act of 1991 | Supply-side |
| 1993 | Pub.L. 103-160Defense Authorization Act for Fiscal Year 1994 | Supply-side |
| 1995 | Pub.L. 104-113National Technology Transfer and Advancement Act of 1995 | Demand-side |
| 2000 | Pub.L. 106-404Technology Transfer Commercialization Act of 2000 | Demand-side |
| 2004 | Pub.L. 108-453Cooperative Research and Technology Enhancement (CREATE) Act of 2004 | Supply-side |
| 2011 | Pub.L. 112-29Leahy-Smith America Invents Act | Supply-side |
| 2022 | Pub.L. 117-167CHIPS and Science Act | Supply-side |
Limitations of the Study
Recommendations for Future Research
Conclusions
Funding
Data Availability
Ethics Statement
Declaration regarding artificial intelligence (AI) and AI-assisted technologies
Conflict of Interests
| 1 | Clovis points are stone artifacts associated with a prehistoric Paleoamerican culture located in what is now the Americas that existed from around 11,050 BCE to 9,050 BCE (Wikipedia contributors, 2021, January 3, 2021, January 25). They take their name from the city of Clovis, New Mexico, USA where the first artifacts were found in the 1920s (Wikipedia contributors, 2021, January 25). |
References
- Alkaabi, K. , & Ramadani, V. (2022). A framework for the university performance assessment: Some insights on innovation, technology and entrepreneurship. International Journal of Technology Enhanced Learning, 14. [CrossRef]
- Amador, X. F. (2011). I am not sick, I don't need help!: How to help someone with mental illness accept treatment. Peconic, New York, United States of America: Vida Press.
- Anderson, T. R. , Daim, T. U., & Lavoie, F. F. (2007). Measuring the efficiency of university technology transfer. Technovation 27(5), 306–318. [CrossRef]
- Andersson, U. , Dasí, Á., Mudambi, R., & Pedersen, T. (2016). Technology, innovation and knowledge: The importance of ideas and international connectivity. Journal of World Business, 51. [CrossRef]
- Arshadi, N., & George, T. F. (2008). The economics of university research and technology transfer. Research Management Review, 16(1), 1-19. Retrieved from https://www.ncura.edu/Portals/0/Docs/RMR/v16n1.pdf?ver=RLokJ47TLD3zMTBnC08AfA%3d%3d.
- Association of University Technology Managers. (2021). Better word project [Dataset]. Retrieved January 19, 2021 from https://autm.net/about-tech-transfer/better-world-project/about-better-world/.
- Avila-Robinson, A. , & Miyazaki, K. (2011). Conceptualization and operationalization of emerging technologies: A complementing approach. Paper presented at the 2011 Proceedings of PICMET'11: Technology Management in the Energy Smart World (PICMET), Portland, Oregon, United States of America.
- Aydin, C. , González Woge, M., & Verbeek, P.-P. (2019). Technological environmentality: Conceptualizing technology as a mediating milieu. Philosophy & Technology, 32. [CrossRef]
- Bayh-Dole Act of 1980, 94, Stat., Pub. L. No. 96-517, 3015 (1980). Retrieved from https://www.govinfo.gov/content/pkg/STATUTE-94/pdf/STATUTE-94-Pg3015.pdf.
- Belnap, N. (1993). On rigorous definitions. Philosophical Studies: An International Journal for Philosophy in the Analytic Tradition, 72. [CrossRef]
- Bengoa, A. , Maseda, A., Iturralde, T., & Aparicio, G. (2020). A bibliometric review of the technology transfer literature. The Journal of Technology Transfer 46, 1514–1550. [CrossRef]
- Boyd, D., & Goldenberg, J. (2013). Inside the box: A proven system of creativity for breakthrough results. New York, New York, United States of America: Simon and Schuster.
- Bozeman, B. (2000). Technology transfer and public policy: A review of research and theory. Research Policy, 29. [CrossRef]
- Bradley, J. R. , & Guerrero, H. H. (2011). An Alternative FMEA Method for Simple and Accurate Ranking of Failure Modes. Decision Sciences 42(3), 743–771. [CrossRef]
- Bugbilla, D. , Anyigba, H., & Korletey, J. T. (2019). Conceptualisation of technological innovation in trade facilitation: A theoretical implication for developing economies. International Journal of Technology Transfer and Commercialisation, 16. [CrossRef]
- Cardozo, R. , Ardichvili, A., & Strauss, A. (2011). Effectiveness of university technology transfer: An organizational population ecology view of a maturing supplier industry. Journal of Technology Transfer, 36. [CrossRef]
- Carlsson, B. , & Fridh, A.-C. (2002). Technology transfer in United States universities: A survey and statistical analysis. Journal of Evolutionary Economics, 12. [CrossRef]
- CHIPS and Science Act, 136, Stat., Pub. L. No. 117-167, 1366 (2022). Retrieved from https://www.govinfo.gov/content/pkg/PLAW-117publ167/pdf/PLAW-117publ167.pdf.
- Choi, H. J. (2009). Technology transfer issues and a new technology transfer model. Journal of Technology Studies, 35. [CrossRef]
- Chudson, W. A. (1971). The international transfer of commercial technology to developing countries (No. 13). Retrieved from New York, New York, United States of America: https://catalogue.nla.gov.au/catalog/4583813.
- Clarke, V. , & Braun, V. (2017). Thematic analysis. The journal of positive psychology 12(3), 297–298. [CrossRef]
- Cooperative Research and Technology Enhancement (CREATE) Act of 2004, 118, Stat., Pub. L. No. 108-453, 3596 (2004). Retrieved from https://www.govinfo.gov/content/pkg/PLAW-108publ453/pdf/PLAW-108publ453.pdf.
- Dana, L.-P. , & Dumez, H. (2015). Qualitative research revisited: Epistemology of a comprehensive approach. International Journal of Entrepreneurship and Small Business, 26. [CrossRef]
- Dana, L.-P. , Len, K., & George, T. (2001). Convergence vs. divergence: A comparative analysis of Singapore versus Silicon Valley knowledge management practices. Journal of Enterprising Culture, 9. [CrossRef]
- Dana, L. P. , & Dana, T. E. (2005). Expanding the scope of methodologies used in entrepreneurship research. International Journal of Entrepreneurship and Small Business 2(1), 79–88. [CrossRef]
- Dana, L. P. , Korot, L., & Tovstiga, G. (2005). A cross-national comparison of knowledge management practices. International Journal of Manpower, 26. [CrossRef]
- De Bono, E. (1992). Serious creativity: Using the power of lateral thinking to create new ideas. New York, New York, United States of America: Harper Business.
- Di Stefano, G., Gambardella, A., & Verona, G. (2007). A demand-based view of technological innovation: A review, conceptualization, and future research directions. Milan, Italy: Università commerciale Luigi Bocconi.
- Division of Science Resources Studies. (1973). Research and development in industry 1971: Funds, 1971, scientists & engineers, January 1972. (NSF 73-305). Washington, D.C., United States of America: U.S. Government Printing Office.
- Dunn, W. N. (2016). Public policy analysis (5 ed.). New York, New York, United States of America: Routledge.
- Dusek, V. (2006). Philosophy of technology: An introduction. Malden, Massachusetts, United States of America: Blackwell Publishing.
- Eberle, R. F. (1972). Developing imagination through scamper. Journal of Creative Behavior, 6. [CrossRef]
- Exec. Order No. 12591, 3 C.F.R. 220 (1987). Facilitating access to science and technology. https://www.loc.gov/item/cfr1988002-T3b/.
- Exec. Order No. 12618, 3 C.F.R. 262 (1987). Uniform treatment of federally funded inventions. https://www.loc.gov/item/cfr1988002-T3b/.
- Fasi, M. A. (2022). An overview on patenting trends and technology commercialization practices in the university technology transfer offices in USA and China. World Patent Information, 68, 102097. [CrossRef]
- Faulkner, W. (1994). Conceptualizing knowledge used in innovation: A second look at the science-technology distinction and industrial innovation. Science, technology, & human values, 19. [CrossRef]
- Federal Technology Transfer Act of 1985, 100, Stat., Pub. L. No. 99-502, 1785 (1986). Retrieved from https://www.govinfo.gov/content/pkg/STATUTE-100/pdf/STATUTE-100-Pg1785.pdf.
- Feibleman, J. K. (1961). Pure science, applied science, technology, engineering: An attempt at definitions. Technology and Culture, 2(4), 305-317. https://www.jstor.org/stable/pdf/3100886.pdf.
- Ferguson, W. K. (2014). A policy framed analysis of the valley of death in U.S. university technology transfer. (Doctoral dissertation). from ProQuest LLC. (3584514).
- Franceschini, F. , & Galetto, M. (2001). A new approach for evaluation of risk priorities of failure modes in FMEA. International journal of production research 39(13), 2991–3002. [CrossRef]
- Fraser, J. (2010). Academic technology transfer: Tracking, measuring and enhancing its impact. Industry and Higher Education, 24. [CrossRef]
- Frické, M. (2019). The Knowledge Pyramid: The DIKW Hierarchy. Knowledge Organization, 46. [CrossRef]
- Fugard, A. Thematic analysis. In H. W. W. Potts, P. Atkinson, S. Delamont, A. Cernat, J. W. Sakshaug, & R. A. Williams (Eds.), SAGE research methods: Foundations. [CrossRef]
- González-Pernía, J. L. , Kuechle, G., & Peña-Legazkue, I. (2013). An assessment of the determinants of university technology transfer. Economic Development Quarterly 27(1), 6. [CrossRef]
- Guest, G., MacQueen, K. M., & Namey, E. E. (2012). Applied thematic analysis. Los Angeles, California, United States of America: SAGE Publications.
- Gulbrandsen, M. , & Rasmussen, E. (2012). The use and development of indicators for the commercialisation of university research in a national support programme. Technology Analysis and Strategic Management 24(5), 481–495. [CrossRef]
- Gupta, A. , & Mackereth, S. (2023). Definitions. In E. N. Zalta & U. Nodelman (Eds.), The Stanford Encyclopedia of Philosophy. Stanford, California, United States of America: Metaphysics Research Lab, Stanford University.
- Hallam, C. R. A. , Wurth, B., & Mancha, R. (2014). University-industry technology transfer: A systems approach with policy implications. International Journal of Technology Transfer & Commercialisation, 13. [CrossRef]
- Heidegger, M. (2009). The question concerning technology. In D. M. Kaplan (Ed.), Readings in the philosophy of technology (2nd ed., pp. 9-24). Lanham, Maryland, United States of America: Rowman & Littlefield Publishers. (Original work published 1954).
- Herschbach, D. R. (1995). Technology as knowledge: Implications for instruction. Journal of Technology Education, 7. [CrossRef]
- Herzog, R. M. , & Wasden, C. (2013). Managing life science innovations in public research through holistic performance measures. In K. Hishida (Ed.), Fulfilling the promise of technology transfer: Fostering innovation for the benefit of society (pp. 83-94). Tokyo, Japan: Springer.
- Houston, R. , & Jackson, M. H. (2009). A framework for conceptualizing technology in development. In T. McPhail (Ed.), Development communication: Reframing the role of the media (pp. 99-122). Malten, Massachusetts, United States of America: Blackwell Publishing. [CrossRef]
- Huang, T., Ken, Y., Wang, W. C., Wu, C. H., & Shiu, S. H. (2011). Assessing the relative performance of U.S. university technology transfer: Non-parametric evidence. WSEAS Transactions on Business and Economics, 8(3), 79-109. Retrieved from http://www.wseas.us/e-library/transactions/economics/2011/52-514.pdf.
- Huggett, B. (2014). Reinventing tech transfer: US university technology transfer offices are adopting new models in search of increased return on research investment. Nature Biotechnology. [CrossRef]
- Ichikawa, J. J. , & Steup, M. (2018). The analysis of knowledge. In E. N. Zalta (Ed.), The Stanford encyclopedia of philosophy. Stanford, CA: Stanford University.
- Jabareen, Y. (2009). Building a conceptual framework: philosophy, definitions, and procedure. International journal of qualitative methods, 8. [CrossRef]
- Kara-Zaitri, C., Keller, A. Z., Barody, I., & Fleming, P. V. (1991). An improved FMEA methodology. Paper presented at the IEEE Annual Reliability and Maintainability Symposium, 1991 Proceedings, Orlando, Florida, United States of America.
- Kim, J. , Anderson, T., & Daim, T. (2008). Assessing university technology transfer: A measure of efficiency patterns. International Journal of Innovation and Technology Management, 5. [CrossRef]
- Kim, J., Diam, T. U., & Anderson, T. R. (2009). University technology transfer: A conceptual model of impacting factors and phased process. Paper presented at the 2009 Portland International Conference on Management of Engineering and Technology, Portland, OR. Conference retrieved from.
- Kim, Y. (2013). The ivory tower approach to entrepreneurial linkage: Productivity changes in university technology transfer. Journal of Technology Transfer, 38. [CrossRef]
- Kirchberger, M. A. , & Pohl, L. (2016). Technology commercialization: A literature review of success factors and antecedents across different contexts. The Journal of Technology Transfer, 41. [CrossRef]
- Knight, F. H. (1921). Risk, uncertainty and profit. New York, New York, United States of America: Houghton Mifflin Company. Retrieved January 27, 2021 from https://fraser.stlouisfed.org/title/risk-uncertainty-profit-110.
- Kremic, T. (2003). Technology transfer: A contextual approach. The Journal of Technology Transfer, 28. [CrossRef]
- Kundu, N., Bhar, C., & Pandurangan, V. (2015). Managing technology transfer: An analysis of intrinsic factors. South Asian Journal of Management, 22(3), 69-95. Retrieved from https://www.ebsco.com.
- Kuo, P. S. , Lin, Y. S., & Peng, C. H. (2016). International Technology Transfer and Welfare. Review of Development Economics 20(1), 214–227. [CrossRef]
- Lall, S. (Ed.) (2001). The economics of technology transfer. Northampton, MA: Edward Elgar Publishing, Inc.
- Leahy-Smith America Invents Act, 125, Stat., Pub. L. No. 112-29, 284 (2011). Retrieved from https://www.govinfo.gov/content/pkg/PLAW-112publ29/pdf/PLAW-112publ29.pdf.
- Leonard-Barton, D. (1990). The intraorganizational environment: Point-to-point versus diffusion. In F. Williams & D. V. Gibson (Eds.), Technology transfer: A communication perspective (pp. 43-62). Newbury Park, California, United States of America: Sage Publications.
- Lowe, R. A. (2002). Invention, innovation, and entrepreneurship: the commercialization of university research by inventor-founded firms (Doctoral dissertation). Retrieved from https://www.proquest.com, Available from EBSCOhost, Retrieved June 5, 2024 (3082301).
- Madeuf, B. (1984). International technology transfers and international technology payments: Definitions, measurement and firms' behaviour. Research Policy, 13. [CrossRef]
- Mansfield, E. (1975). International technology transfer: forms, resource requirements, and policies. The American Economic Review, 65(2), 372-376. Retrieved from https://www.jstor.org/stable/1818878.
- Markman, G. D. , Gianiodis, P. T., & Phan, P. H. (2009). Supply-side innovation and technology commercialization. Journal of Management Studies, 46. [CrossRef]
- Mercelis, J. , Galvez-Behar, G., & Guagnini, A. (2017). Commercializing science: Nineteenth- and twentieth-century academic scientists as consultants, patentees, and entrepreneurs. History & Technology, 33. [CrossRef]
- Mitcham, C. , & Schatzberg, E. (2009). Defining technology and the engineering sciences. In A. W. Meijers (Ed.), Philosophy of technology and engineering sciences (Vol. 9, pp. 27-63). Burlington, MA: Elsevier. [CrossRef]
- Munteanu, R. (2012). Stage of development and licensing university inventions. International Journal of Management and Enterprise Development, 12. [CrossRef]
- National Competitiveness Technology Transfer Act of 1989, 103, Stat., Pub. L. No. 101-189, 1674 (1989). Retrieved from https://www.govinfo.gov/content/pkg/STATUTE-103/pdf/STATUTE-103-Pg1352.pdf.
- National Cooperative Research Act of 1984, 98, Stat., Pub. L. No. 98-462, 1815 (1984). Retrieved from https://www.govinfo.gov/content/pkg/STATUTE-98/pdf/STATUTE-98-Pg1815.pdf.
- National Defense Authorization Act for Fiscal Year 1994, 107, Stat., Pub. L. No. 103-160, 1547 (1993). Retrieved from https://www.govinfo.gov/content/pkg/STATUTE-107/pdf/STATUTE-107-Pg1547.pdf.
- National Technology Transfer and Advancement Act of 1995, 110, Stat., Pub. L. No. 104-113, 775 (1995). Retrieved from https://www.govinfo.gov/content/pkg/PLAW-104publ113/pdf/PLAW-104publ113.pdf.
- Noh, H. , & Lee, S. (2019). Where technology transfer research originated and where it is going: A quantitative analysis of literature published between 1980 and 2015. The Journal of Technology Transfer, 44. [CrossRef]
- Omnibus Trade and Competitiveness Act of 1988, 102, Stat., Pub. L. No. 100-418, 1107 (1988). Retrieved from https://www.govinfo.gov/content/pkg/STATUTE-102/pdf/STATUTE-102-Pg1107.pdf.
- Osborn, A. F. (1953). Applied imagination: Principles and procedures of creative thinking. New York, New York, United States of America: C. Scribner's Sons.
- Parayil, G. (2002). Conceptualizing technological change: Theoretical and empirical explorations. Lanham, Maryland, United States of America: Rowman & Littlefield Publishers.
- Phan, P. H. , & Siegel, D. S. (2006). The effectiveness of university technology transfer. Foundations and Trends in Entrepreneurship 2(2), 77–144. [CrossRef]
- Powers, J. B. (2003). Commercializing academic research: Resource effects on performance of university technology transfer. Journal of Higher Education, 74. [CrossRef]
- Rafael, E. F. (2013). Technology as a social system: A systems theoretical conceptualization. Philippine Sociological Review, 319-347. Retrieved from https://www.jstor.org/stable/43486378.
- Reddy, N. M. , & Zhao, L. (1990). International technology transfer: A review. Research Policy, 19. [CrossRef]
- Robock, S. H., & Calkins, R. D. (1980). The international technology transfer process. Washington, D.C., United States of America: U.S. Government Printing Office.
- Rowley, J. (2007). The wisdom hierarchy: Representations of the DIKW hierarchy. Journal of information science, 33. [CrossRef]
- Sawyer, S., & Chen, T. T. (2003). Conceptualizing information technology in the study of information systems: Trends and issues. Paper presented at the International Federation for Information Processing, Working Conference on Global and Organizational Discourse About Information Technology, Barcelona, Spain.
- Schatzberg, E. (2018). Technology: Critical history of a concept. Chicago, Illinois, United States of America: University of Chicago Press.
- Schrier, E. (1964). Toward technology transfer: The Engineering Foundation research conference on "technology and the civilian economy". Technology and Culture, 5. [CrossRef]
- Serrat, O. (2017). The SCAMPER technique. In Knowledge solutions: tools, methods, and approaches to drive organizational performance (pp. 311-314): Springer. [CrossRef]
- Sharma, K. D., & Srivastava, S. (2018). Failure mode and effect analysis (FMEA) implementation: a literature review. Journal of Advanced Research in Aeronautics and Space Science, 5(1-2), 1-17. Retrieved from https://www.adrjournalshouse.com/index.php/Jof-aeronautics-space-science/article/view/381.
- Small Business Innovation Development Act of 1982, 96, Stat., Pub. L. No. 97-219, 217 (1982). Retrieved from https://www.govinfo.gov/app/details/STATUTE-96/.
- Smirnova, Y. V. (2014). Knowledge, knowledge transfer, technology transfer: A conceptualization. Paper presented at the Proceedings of International Conference on Building Cultural Bridges: Integrating Languages, Linguistics, Literature, Translation and Journalism into Education, Almaty, Kazakhstan.
- Speser, P. L. (2012). The art and science of technology transfer. Hoboken, New Jersey, United States of America: John Wiley & Sons.
- Stamatis, D. H. (2019). Risk management using failure mode and effect analysis (FMEA) (Second ed.). Milwaukee, Wisconsin, United States of America: ASQ Quality Press.
- Stevenson-Wydler Technology Innovation Act of 1980, 94, Stat., Pub. L. No. 96-480, 2311 (1980). Retrieved from https://www.govinfo.gov/content/pkg/STATUTE-94/pdf/STATUTE-94-Pg2311.pdf.
- Stoneman, P. (2002). The economics of technological diffusion. Malden, MA: Blackwell Publishers.
- Technology Transfer Commercialization Act of 2000, 114, Stat., Pub. L. No. 106-404, 1742 (2000). Retrieved from https://www.govinfo.gov/content/pkg/PLAW-106publ404/pdf/PLAW-106publ404.pdf.
- Torraco, R. J. (2005). Theory development research methods. In R. A. Swanson & E. F. Holton III (Eds.), Research in organizations: Foundations and methods of inquiry (pp. 351-374). San Francisco, California, United States of America: Berrett-Koehler Publishers.
- Townes, M. S. (2022). The influence of technology maturity level on the incidence of university technology transfer and the implications for public policy and practice. (Doctoral dissertation). (29209868).
- Tseng, A., & Raudensky, M. (2014). Assessments of technology transfer activities of US universities and associated impact of Bayh-Dole Act. Scientometrics, 101(3), 1851-1869. 10.1007/s11192-014-1404-6.
- Vahdani, B. , Salimi, M., & Charkhchian, M. (2015). A new FMEA method by integrating fuzzy belief structure and TOPSIS to improve risk evaluation process. The International Journal of Advanced Manufacturing Technology 77(1), 357–368. [CrossRef]
- Wahab, S. A. , Rose, R. C., & Osman, S. I. W. (2012). Defining the concepts of technology and technology transfer: A literature analysis. International business research, 5. [CrossRef]
- Weber, M. (1922/1964). The theory of social and economic organization (A. M. Henderson & T. Parsons, Trans. A. M. Henderson & T. Parsons Eds.). New York, New York, United States of America: The Free Press.
- Wikipedia contributors. (2021, January 3). Clovis culture. In Wikipedia, the free encyclopedia. Retrieved from https://en.wikipedia.org/w/index.php?title=Clovis_culture&oldid=998058491.
- Wikipedia contributors. (2021, January 25). Clovis point. In Wikipedia, the free encyclopedia. Retrieved from https://en.wikipedia.org/w/index.php?title=Clovis_point&oldid=1002570084.
- Williams, F., & Gibson, D. V. (Eds.). (1990). Technology transfer: A communication perspective. Newbury Park, California, United States of America: Sage Publications.
- Yadav, M. S. (2010). The decline of conceptual articles and implications for knowledge development. Journal of Marketing, 74. [CrossRef]
- Yadav, N. , Swami, S., & Pal, P. (2006). High Technology Marketing: Conceptualization and Case Study. Vikalpa, 31. [CrossRef]
- Yager, R. R. (1993). A new methodology for ordinal multiobjective decisions based on fuzzy sets. In D. Dubois, H. Prade, & R. R. Yager (Eds.), Readings in Fuzzy Sets for Intelligent Systems (pp. 751-756). San Mateo, California, United States of America: Morgan Kauffman Publishers. [CrossRef]
- York, A. S. , & Ahn, M. J. (2012). University technology transfer office success factors: A comparative case study. International Journal of Technology Transfer and Commercialisation, 11. [CrossRef]





| ID | Conceptualisation |
| 1 | Patentable subject matter |
| 2 | Any result of scientific research that can be licensed |
| 3 | A new discovery from scientific research |
| 4 | Any publishable result generated from scientific research |
| 5 | New knowledge created through scientific research |
| 6 | The effective use of knowledge |
| 7 | Knowledge that extends human capabilities |
| 8 | Knowledge and artifacts that create new possibilities for humans |
| 9 | Knowledge and artifacts that serve as means to an end |
| 10 | An ends-driven extension of human capabilities |
| 11 | An output of human creativity comprising knowledge, objects, processes, and volition |
| 12 | Human ways of doing things that are guided by values, beliefs, and patterns of behaviour |
| 13 | A modification to current processes and behaviours |
| 14 | An innovation |
| 15 | An output of scientific research distinct from knowledge |
| ID | Technology Conceptualisation | alpha | beta | 90% CI lower | E[X] | 90% CI upper |
| 1 | Patentable subject matter | 16 | 26 | 0.2623 | 0.3790 | 0.5061 |
| 2 | Any result of scientific research that can be licensed | 5 | 37 | 0.0493 | 0.1130 | 0.2095 |
| 3 | A new discovery from scientific research | 5 | 37 | 0.0493 | 0.1130 | 0.2095 |
| 4 | Any publishable result generated from scientific research | 2 | 40 | 0.0087 | 0.0406 | 0.1106 |
| 5 | New knowledge created through scientific research | 11 | 31 | 0.1583 | 0.2581 | 0.3785 |
| 6 | The effective use of knowledge | 2 | 40 | 0.0087 | 0.0406 | 0.1106 |
| 7 | Knowledge that extends human capabilities | 1 | 41 | 0.0013 | 0.0168 | 0.0705 |
| 8 | Knowledge and artifacts that create new possibilities for humans | 3 | 39 | 0.0202 | 0.0647 | 0.1457 |
| 9 | Knowledge and artifacts that serve as means to an end | 6 | 36 | 0.0657 | 0.1372 | 0.2395 |
| 10 | An ends-driven extension of human capabilities | 1 | 41 | 0.0013 | 0.0168 | 0.0705 |
| 11 | An output of human creativity comprising knowledge, objects, processes, and volition | 4 | 38 | 0.0340 | 0.0888 | 0.1784 |
| 12 | Human ways of doing things that are guided by values, beliefs, and patterns of behavior | 1 | 41 | 0.0013 | 0.0168 | 0.0705 |
| 13 | A modification to current processes and behaviors | 3 | 39 | 0.0202 | 0.0647 | 0.1457 |
| 14 | An innovation | 3 | 39 | 0.0202 | 0.0647 | 0.1457 |
| 15 | An output of scientific research distinct from knowledge | 3 | 39 | 0.0202 | 0.0647 | 0.1457 |
| ID | Technology Conceptualisation | First | Years | Propensity |
| 1 | Patentable subject matter | 1980 | 44 | 0.3555 |
| 2 | Any result of scientific research that can be licensed | 1982 | 42 | 0.3565 |
| 3 | A new discovery from scientific research | 1980 | 44 | 0.3555 |
| 4 | Any publishable result generated from scientific research | 2008 | 16 | 0.3936 |
| 5 | New knowledge created through scientific research | 1987 | 37 | 0.3597 |
| 6 | The effective use of knowledge | 1990 | 34 | 0.3620 |
| 7 | Knowledge that extends human capabilities | 2009 | 15 | 0.3975 |
| 8 | Knowledge and artifacts that create new possibilities for humans | 1980 | 44 | 0.3555 |
| 9 | Knowledge and artifacts that serve as means to an end | 1990 | 34 | 0.3620 |
| 10 | An ends-driven extension of human capabilities | 2007 | 17 | 0.3901 |
| 11 | An output of human creativity comprising knowledge, objects, processes, and volition | 2000 | 24 | 0.3738 |
| 12 | Human ways of doing things that are guided by values, beliefs, and patterns of behaviour | 2009 | 15 | 0.3975 |
| 13 | A modification to current processes and behaviours | 1995 | 29 | 0.3669 |
| 14 | An innovation | 1980 | 44 | 0.3555 |
| 15 | An output of scientific research distinct from knowledge | 2000 | 24 | 0.3738 |
| ID | Conceptualisation | Effect | Prevalence | Modification |
PFS (x 10-3) |
| 1 | Patentable subject matter | 4 | 0.3790 | 0.3555 | 538.96 |
| 2 | Any result of scientific research that can be licensed | 4 | 0.1130 | 0.3565 | 161.15 |
| 3 | A new discovery from scientific research | 3 | 0.1130 | 0.3555 | 120.50 |
| 4 | Any publishable result generated from scientific research | 4 | 0.0406 | 0.3936 | 63.92 |
| 5 | New knowledge created through scientific research | 5 | 0.2581 | 0.3597 | 464.14 |
| 6 | The effective use of knowledge | 3 | 0.0406 | 0.3620 | 44.09 |
| 7 | Knowledge that extends human capabilities | 2 | 0.0168 | 0.3975 | 13.33 |
| 8 | Knowledge and artifacts that create new possibilities for humans | 2 | 0.0647 | 0.3555 | 45.99 |
| 9 | Knowledge and artifacts that serve as means to various ends | 1 | 0.1372 | 0.3620 | 49.65 |
| 10 | An ends-driven extension of human capabilities | 1 | 0.0168 | 0.3901 | 6.54 |
| 11 | An output of human creativity comprising knowledge, objects, processes, and volition | 3 | 0.0888 | 0.3738 | 99.62 |
| 12 | Human ways of doing things that are guided by values, beliefs, and patterns of behaviour | 1 | 0.0168 | 0.3975 | 6.66 |
| 13 | A modification to current processes and behaviours | 3 | 0.0647 | 0.3669 | 71.20 |
| 14 | An innovation | 4 | 0.0647 | 0.3555 | 91.98 |
| 15 | An output of scientific research distinct from knowledge | 3 | 0.0647 | 0.3738 | 72.54 |
Disclaimer/Publisher’s Note: The statements, opinions and data contained in all publications are solely those of the individual author(s) and contributor(s) and not of MDPI and/or the editor(s). MDPI and/or the editor(s) disclaim responsibility for any injury to people or property resulting from any ideas, methods, instructions or products referred to in the content. |
© 2025 by the authors. Licensee MDPI, Basel, Switzerland. This article is an open access article distributed under the terms and conditions of the Creative Commons Attribution (CC BY) license (http://creativecommons.org/licenses/by/4.0/).