Preprint
Article

This version is not peer-reviewed.

Nitrogen Availability Regulates Carbon Allocation and Protein Biosynthesis in Yarrowia lipolytica Grown on Acetate

  † These authors contributed equally to this work.

Submitted:

27 April 2026

Posted:

28 April 2026

You are already at the latest version

Abstract

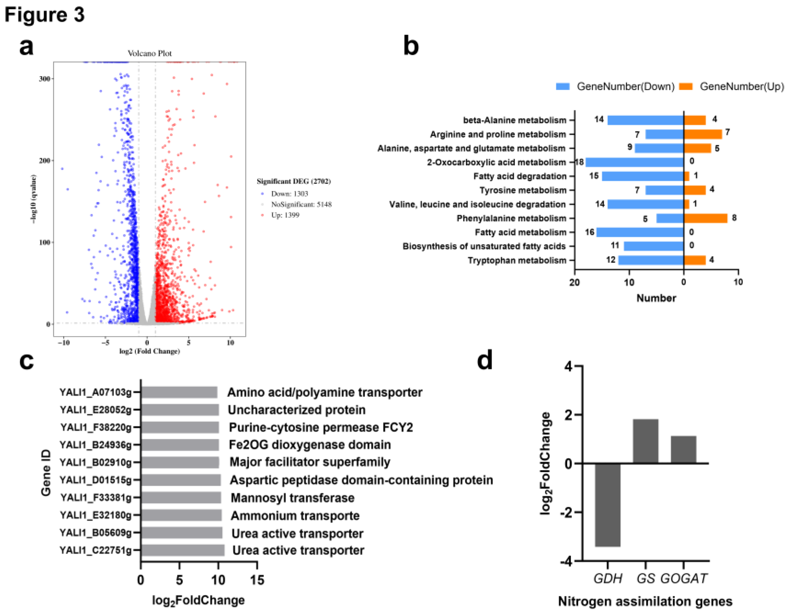
Microbial protein production from acetate represents a promising route for sustainable protein supply, yet its efficiency is constrained by limited understanding of carbon–nitrogen metabolic coordination. In this study, nitrogen availability was systematically varied to investigate its role in regulating carbon partitioning and protein biosynthesis in Yarrowia lipolytica. Nitrogen limitation markedly reduced cell growth and protein accumulation (19.56% of dry cell weight) while increasing lipid content (up to 34.16%), indicating a redistribution of carbon flux from protein to lipid synthesis. Transcriptomic analysis revealed a global downregulation of anabolic pathways under nitrogen limitation, accompanied by a shift in nitrogen assimilation from the glutamate dehydrogenase (GDH) pathway to the glutamine synthetase/glutamate synthase (GS–GOGAT) pathway, as well as significant upregulation of genes related to ammonium and amino acid transport. Guided by these findings, metabolic engineering of key nitrogen assimilation pathways was performed. Co-overexpression of GDH and GS increased protein content from 48.52% to 55.77% and improved amino acid composition, whereas GOGAT overexpression impaired growth and protein accumulation. These results demonstrate that nitrogen availability governs carbon allocation through coordinated regulation of nitrogen transport and assimilation, and that balanced enhancement of GDH and GS is an effective strategy to improve protein production from acetate, supporting the development of sustainable fermentation processes using CO₂-derived substrates.

Keywords: 
;  ;  ;  ;  
Copyright: This open access article is published under a Creative Commons CC BY 4.0 license, which permit the free download, distribution, and reuse, provided that the author and preprint are cited in any reuse.
Prerpints.org logo

Preprints.org is a free preprint server supported by MDPI in Basel, Switzerland.

Subscribe

Disclaimer

Terms of Use

Privacy Policy

Privacy Settings

© 2026 MDPI (Basel, Switzerland) unless otherwise stated