Preprint
Article

This version is not peer-reviewed.

The Influence of Adverse Childhood Experiences on Attachment Styles and Generalized Anxiety: A Predictive Model in Adults

Submitted:

20 April 2026

Posted:

23 April 2026

You are already at the latest version

Abstract
The purpose of this study was to determine the predictive role of adverse childhood experiences on attachment styles and generalized anxiety in 358 adults who had experienced violence in Trujillo, thereby directly contributing to SDG 3: Good Health and Well-being. The study was conducted using a quantitative, empirical approach with an explanatory focus, employing a non-experimental cross-sectional design. The findings confirmed that adverse childhood experiences significantly predict both the formation of emotional bonds and anxiety symptoms, with a stronger impact on attachment styles. It was determined that early adversity does not act in isolation but rather distorts the emotional bond; thus, attachment acts as a mediating bridge where the insecurity generated by adverse experiences is what ultimately triggers and sustains anxiety in adulthood. These results underscore that current psychological distress is the consequence of a chain of vulnerability initiated in childhood, where the distortion of the attachment system becomes the central mechanism that perpetuates anxiety symptoms in the face of an environment perceived as hostile.
Keywords: 
;  ;  ;  ;  
Subject: 
Social Sciences  -   Psychology

1. Introduction

Historically, violence has been a persistent problem perceived as inevitable. Adverse childhood experiences, ranging from physical and sexual abuse to emotional neglect, have a profound impact that extends into adulthood, as trauma and prolonged stress disrupt biopsychosocial functioning (Li et al., 2019; Nevárez and Ochoa, 2022; Priego et al., 2022). Globally, the World Health Organization (2020) estimates that one in four adults was a victim of physical abuse during childhood. In Chile, it was reported that 88.9% of individuals experienced at least one adverse event, while 54.6% faced four or more events, primarily linked to domestic violence and family dysfunction (Ramírez et al., 2022). In Latin America and Peru, the scarcity of data stems from the normalization of these situations, which makes it difficult to identify the negative consequences on mental health (Priego et al., 2022; Vega et al., 2021).
To understand the symptoms resulting from these experiences, the scientific literature proposes various explanatory frameworks. The Individual Risk Model examines adverse experiences separately, attributing specific pathologies to each type of event (Taylor et al., 2018). In contrast, the Cumulative Risk approach posits a dose-response relationship, where total risk and negative outcomes in interventions increase proportionally to the sum of individual risk factors (Gilgoff et al., 2023). Complementarily, the Dimensional Model of Adversity and Psychopathology classifies these events into threat and deprivation; exposure to violence or abuse is associated with internal cognitive and emotional symptoms, while deprivation, such as poverty, is linked to deficits in external development (McLaughlin et al., 2019; Miller et al., 2018).
These experiences have a direct impact on the attachment system, defined as the initial emotional bond that seeks security and protection (Bernal and Avello, 2023). Attachment Theory, founded by John Bowlby and Mary Ainsworth, emphasizes that these early relationships are critical for both normal and pathological development in adulthood (Leal et al., 2024). Through the Strange Situation experiment, fundamental categories were identified: secure attachment and insecure styles, which include avoidant, ambivalent, and disorganized attachment, the latter characterized by confusing behaviors in response to unpredictable parental reactions (García, 2023). Subsequently, Bartholomew and Horowitz’s typology expanded this model based on perceptions of oneself and others, defining the secure style by mutual positive evaluation, while the anxious, fearful, and avoidant styles make up the spectrum of insecure attachment (Alatriste et al., 2023; Rodríguez et al., 2021).
Disturbances in these connections often manifest as anxiety disorders, a state of agitation triggered by threatening stimuli that activate physiological and behavioral responses (Alvarado and Alva, 2022). The World Health Organization (2023) reports that 4% of the population suffers from pathological anxiety. Specifically, generalized anxiety disorder involves uncontrollable worry that interferes with daily life (Mishra and Varma, 2023). Its persistence is explained by the Uncertainty Intolerance model proposed by Dugas, which posits that extreme worry is sustained by three variables: negative problem orientation, cognitive avoidance, and positive beliefs about worry, the latter divided into superstitious avoidance, real prevention, emotional evasion, emotional preparation, and motivation to act (Pérez and Graña, 2019; Rojas et al., 2022).
Among adults in vulnerable areas of Trujillo, a replication of adverse patterns is observed, suggesting an intergenerational cycle of violence. This phenomenon is supported by Bandura’s Social Learning Theory, in which early experiences determine future interactions with the world (Crede et al., 2023). Given the lack of studies integrating these variables in the Peruvian context, the following question was posed: What was the predictive role of adverse childhood experiences on attachment styles and generalized anxiety in the adult population affected by violence in Trujillo in 2025? The research is justified by the need to expand the literature regarding the relationship between these variables, thereby enabling professionals to design effective interventions; promoting reflection and driving the implementation of public policies and programs aimed at improving the quality of social life.
The overall objective was to determine the predictive role of adverse childhood experiences on attachment styles and generalized anxiety. Specific objectives included conducting a descriptive analysis of the variables, identifying the influence of early adversity on attachment, determining its impact on generalized anxiety, and analyzing the association between these two psychological responses. Finally, the hypothesis was proposed that adverse childhood experiences play a significant predictive role in attachment styles and anxiety symptoms among the participants evaluated.

2. Materials and Methods

2.1. Research Design and Type

This study employed a quantitative and empirical approach, based on the collection and analysis of observable data from the reality of Trujillo to test the scientific literature (Hernández et al., 2014; Vizcaíno et al., 2023). The design was non-experimental and cross-sectional, as there was no manipulation of variables and data collection took place at a single point in time (Calle, 2023; Manterola et al., 2023). The scope was explanatory, aimed at determining the causal relationship and the predictive role of adverse experiences on attachment and anxiety (Corona and Fonseca, 2023).

2.2. Participants

Non-probabilistic convenience sampling was used due to limitations in accessing the entire target population (Hernández, 2021). The final sample consisted of 300 adults (Kyriazos, 2018) from the towns of El Milagro and Alto Trujillo. Inclusion criteria included being between 18 and 65 years of age, having experienced adverse childhood experiences (confirmed via the VIF screening form), and voluntarily signing an informed consent form. Individuals with severe cognitive or sensory impairments that prevented them from completing the tests were excluded.

2.3. Instruments

Childhood Adverse Experiences Questionnaire (CAEQ): The Mexican adaptation by Nevárez and Ochoa (2022) was used. Originally, the instrument (Ford et al., 2014) reported reliability coefficients ranging from .61 to .80. Nevárez’s adaptation showed a bifactorial structure with satisfactory fit indices (GFI = .96; RMSEA = .06) and reliability ranging from .68 to .73. In the present study, the application to the Trujillo sample reported a Cronbach’s alpha reliability of 0.795 and discriminant validity that confirmed the construct’s independence.
Adult Attachment Assessment Scale: The Peruvian adaptation by Monge and Solís (2024) was used. The original instrument (Padilla and Díaz, 2016) had a reliability of .72. The Peruvian version validated 4 dimensions (secure, anxious, fearful, and avoidant) with satisfactory internal consistency (α = .800). In this study, the instrument showed an overall reliability of 0.716, with coefficients per dimension ranging from 0.765 to 0.868, and an adequate model fit with an SRMR of 0.074.
Generalized Anxiety Disorder Scale (GAD-7): The Peruvian adaptation by Villarreal et al. (2024) was used. The original Spanish version (García et al., 2010) had a reliability coefficient of α = 0.936. Validation in the Peruvian population confirmed a unifactorial model with an omega coefficient of 0.90. In the current analysis, the GAD-7 was the most accurate instrument with a reliability of 0.913 and explained 43.9% of the variance in the structural model.

2.4. Procedure

Formal permits were obtained from the regional health institutions in Trujillo. The assessment was conducted in person during multisectoral social inclusion campaigns. The process included identifying the population through domestic violence (DV) screening, obtaining informed consent, and administering the three psychological instruments in a single session.

2.5. Statistical Analysis

Data were analyzed using IBM SPSS version 27 and SmartPLS version 4.1. Internal consistency was assessed using Cronbach’s alpha and McDonald’s omega. Data distribution was analyzed using the Kolmogorov-Smirnov normality test. Partial Least Squares Structural Equation Modeling (PLS-SEM) was applied to determine convergent validity (AVE), discriminant validity, and path coefficients to verify the predictive hypotheses.

2.6. Ethical Considerations and Use of AI

The study was conducted in accordance with the Code of Ethics of César Vallejo University (2024), respecting human dignity, confidentiality, and informed consent. It is hereby declared that generative artificial intelligence (GenAI) was not used for data generation, study design, or interpretation of results. Its use was limited exclusively to superficial grammatical correction and text formatting to comply with the journal’s editorial standards.

3. Results

Figure 1 presents a mediation model in which Adverse Childhood Experiences serve as the independent variable, comprising child abuse and family dysfunction. It is proposed that this first variable influences Generalized Anxiety both directly and indirectly through Attachment Styles as a mediating variable. The model hypothesizes that early adverse experiences shape insecure attachment patterns (avoidant, anxious, fearful), which in turn increase vulnerability to anxiety in later stages.
Table 1 shows that the Generalized Anxiety construct exhibits high internal consistency and adequate convergent validity. Meanwhile, Adverse Childhood Experiences shows acceptable indices, considering that it consists of two indicators. Regarding Attachment Styles, the overall values fall within an appropriate range; however, the negative loading of the secure attachment indicator represents a methodological caveat that should be considered, as it could be associated with reverse coding, conceptual differences between the dimensions, or the way in which the construct has been operationalized.
Table 2 shows that the model’s discriminant validity is adequate, as in all cases the square root of the AVE for each construct exceeds the correlations with the others. This indicates that each variable has greater internal variance than shared variance, demonstrating adequate differentiation between generalized anxiety, attachment styles, and adverse childhood experiences.
In Table 3, the results of the structural equation model indicate that all four hypotheses were supported, as evidenced by statistically significant relationships (p < 0.001). Regarding direct effects, attachment styles significantly predict generalized anxiety (β = 0.49, f² = 0.320), with a large effect size; adverse childhood experiences directly predict generalized anxiety (β = 0.25, f² = 0.088), with a medium effect size; and adverse childhood experiences predict attachment styles (β = 0.51, f² = 0.352), with a large effect size. Additionally, a significant indirect effect of adverse childhood experiences on generalized anxiety via attachment styles was confirmed (β = 0.25, p < 0.001), indicating partial mediation of attachment styles in this relationship.
In Table 4, the model explains 43.9% of the variance in generalized anxiety (adjusted R² = 0.436) and 26.1% of the variance in attachment styles (adjusted R² = 0.258), indicating moderate explanatory power for the dependent variable and weak to moderate explanatory power for the mediating variable. Regarding overall fit, the SRMR = 0.074 indicates adequate model fit, while the NFI = 0.824 is at an acceptable level. The d_ULS, d_G, and chi-square indices are reported as complementary descriptive measures.
Table 5 shows, first of all, that with regard to Adverse Childhood Experiences (V1), the sample obtained a total mean score of 5.30 (SD = 2.75), with response ranges between 0 and 13. When analyzing its dimensions, Family Dysfunction had a slightly higher mean (M = 3.06, SD = 1.93) compared to Child Abuse (M = 2.24, SD = 1.26). The scale demonstrated adequate internal consistency (α = 0.795).
Second, regarding Attachment Styles (V2), Anxious Attachment was the predominant style (M = 12.15, SD = 5.01), followed by Anxious Attachment (M = 10.07, SD = 4.77) and Avoidant Attachment (M = 9.66, SD = 4.43). In contrast, Secure Attachment recorded the lowest mean (M = 8.26, SD = 3.58). The reliability indices by dimension ranged from 0.765 to 0.868, with an acceptable overall reliability of 0.716.
Finally, Generalized Anxiety (V3), measured unidimensionally, reported a mean of 11.32 (SD = 5.99; Median = 11), with scores ranging from 0 to 22, indicating an approximately symmetrical distribution. This had the highest internal consistency index in the study (α = 0.913), classified as excellent.
In conclusion, all instruments and their respective dimensions exceeded the minimum acceptable reliability threshold (α > 0.70), which supports the reliability of the measurements taken in this population.
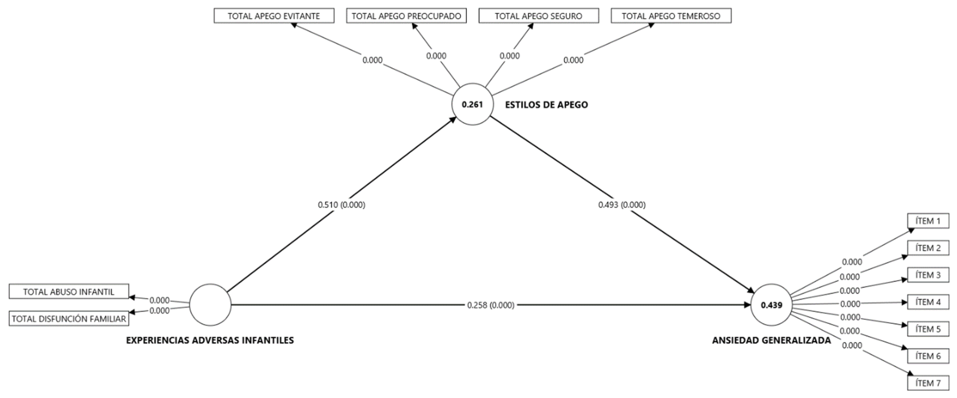
Figure 2 presents the estimated structural model, confirming that adverse childhood experiences significantly predict attachment styles (β = 0.510) and generalized anxiety (β = 0.258), while attachment styles also directly predict anxiety (β = 0.493), with p < 0.001 in all cases. The model explains 26.1% of the variance in attachment styles and 43.9% of the variance in generalized anxiety. Furthermore, a significant indirect effect of adverse childhood experiences on anxiety via attachment styles is confirmed (β = 0.25, p < 0.001), indicating partial mediation.

4. Discussion

The overall objective of this study was to determine the predictive role of adverse childhood experiences on attachment styles and generalized anxiety in a sample of 358 adults who had experienced violence in the city of Trujillo in 2025.
The results in Table 3 confirm that adverse childhood experiences significantly predict attachment styles and generalized anxiety in abused adults in Trujillo. AAD had a stronger direct effect on attachment styles (β = 0.51, p < .001, f² = 0.352) compared to generalized anxiety (β = 0.25, p < .001, f² = 0.088). This predictive capacity is reflected in a moderate explained variance according to Table 4, where the model explains a significant portion of both generalized anxiety (adjusted R² = 0.436) and attachment styles (adjusted R² = 0.258), with fit indices supporting adequate model consistency (SRMR = 0.074, NFI = 0.824).
This finding is consistent with the report by Vigo (2024), who, upon examining the relationship between attachment styles and anxiety, identified that childhood adversities explain a substantial portion of the variance in disorganized attachment, which is associated with elevated levels of anxiety. Consequently, it is corroborated that the predisposition to perceive the environment as threatening originates in attachment disorganization caused by early adversities. That is, the fewer adverse situations present, the greater the capacity to establish secure relationships and maintain functional optimism, indirectly reducing vulnerability to anxiety disorders.
From a theoretical perspective, these results are grounded in Felitti’s cumulative risk model, developed by Gilgoff et al. (2023), which posits that the accumulation of adverse experiences operates under a dose-response logic; that is, each additional experience increases the difficulty of managing emotions and forming secure relationships in adulthood. Therefore, adverse childhood experiences are not merely events that impact the past, but dynamics that alter the individual’s emotional stability, predicting their vulnerability in regulating emotional symptoms and their manner of interacting with the social environment in adulthood
Regarding the first specific objective, aimed at conducting a descriptive analysis of the variables, Table 5 shows that, among childhood adverse experiences, family dysfunction had a higher mean (M = 3.06) than child abuse (M = 2.24), indicating that in this sample of abused adults from Trujillo, a dysfunctional family environment was the most prevalent form of adversity during childhood. Regarding attachment styles, the fearful style recorded the highest mean (M = 12.15), followed by the anxious (M = 10.07) and the avoidant (M = 9.66), while secure attachment obtained the lowest score (M = 8.26). Generalized anxiety, meanwhile, had a mean of 11.32, reflecting a constant emotional burden in the sample.
It is important to note that the presence of moderate scores on adverse experiences alongside high anxiety and predominantly anxious attachment can be explained by the nature of the instrument’s items. When evaluating independent situations, emotional impact does not require a massive accumulation of events; according to the Individual Risk model (Taylor et al., 2018), the occurrence of a single significant experience is sufficient to disrupt the system’s response to adversity. Furthermore, this phenomenon suggests that, in the studied population, there is a normalization of unhealthy patterns in the home that, although not always categorized as a significant or explicit impact by the respondent, drastically affect interpersonal bonds in adulthood (Inriago, 2024).
This assessment aligns with the local findings of Thorres (2022), who identified that 41.6% of participants exhibited moderate levels of attachment anxiety and 46.6% exhibited avoidance, linking these results to covert violence. The consistency with current findings reinforces that dysfunctional family dynamics, including those that are not explicit or physical, explain the variance in the formation of insecure attachments. Likewise, at the national level, De la Cruz et al. (2025) reported that 32.5% of their sample had one to two adverse experiences, where even this minimal exposure was able to predict total life dissatisfaction in 6.4% of the subjects, which validates why moderate scores on adversity in Trujillo translate into such marked levels of anxiety.
Theoretically, the prevalence of fearful attachment and anxiety is grounded in Bowlby’s Attachment Theory, as summarized by García (2023), who notes that exposure to unpredictable or violent family environments prevents the individual from developing a sense of security, instead fostering mistrust and a persistent fear of rejection.
In seeking to identify the predictive role of adverse childhood experiences on attachment styles, the results of the structural model in Table 3 confirm a significant influence of the independent variable on emotional bonds (β = 0.51). The findings in Table 5 show that secure attachment had the lowest score (M = 8.26), while insecure styles were higher, with anxious attachment predominating (M = 12.15). Additionally, Table 1 shows a negative loading for the secure attachment indicator, which is a statistically significant finding.
Analysis of these data suggests that the presence of adversity hinders the development of secure attachments and the resources needed to interact functionally with one’s environment. This phenomenon contrasts with the findings of Yilmaz et al. (2022), who demonstrated that adverse childhood experiences account for a positive and robust variance in insecure attachment styles, particularly anxious and fearful attachment, reporting that a greater presence of traumatic experiences is associated with a significant probability of developing distrust in relationships, while the ability to form secure bonds shows an opposite trend. This reinforces the idea that, regardless of geographical context, the accumulation of early adverse experiences consistently affects secure attachment.
Theoretically, this is explained by the fact that attachment is the first bond that seeks security (Bernal and Avello, 2023); when this fails, survival mechanisms are activated that generate defensive behaviors; furthermore, in the absence of a figure who provides calm, the individual fails to construct a secure attachment model, instead consolidating a structure of distrust.
In determining the predictive role of adverse childhood experiences in generalized anxiety, the results in Table 3 demonstrate a significant predictive effect of the independent variable on anxiety symptoms (β = 0.25). Generalized anxiety achieved the highest reliability in the study (α = 0.913, Table 5), with a mean of 11.32, confirming that early adversity explains a substantial portion of the variance in this variable during adulthood.
These findings are consistent with the report by Maguiña (2024) in Trujillo, who found that childhood trauma explains a significant portion of generalized anxiety in adults, demonstrating a strong relationship between early violence and subsequent emotional distress. Therefore, the variance found suggests that anxiety is not an isolated symptom, but rather an adaptive response learned in an environment that was perceived as hostile, which is no longer appropriate in the present.
According to the Dimensional Model of Adversity and Psychopathology (McLaughlin et al., 2019), exposure to threats (abuse and violence) is directly associated with internal symptoms. This implies that adverse experiences function as a permanent trigger for the alert system; since the individual has learned that danger can strike at any moment, uncontrollable worry serves as a generally unsuccessful attempt to anticipate the next adverse event.
When analyzing the predictive role of adverse childhood experiences in the association between attachment styles and generalized anxiety, Table 3 shows that the independent variable not only predicts anxiety in isolation but does so through its association with attachment styles. The structural model confirms a significant indirect effect (β = 0.25, p < .001), where attachment acts as a bridge; that is, adversity distorts the emotional bond, and it is this insecurity that triggers generalized anxiety, which is strongly explained by attachment itself (β = 0.49, f² = 0.320).
When conducting a qualitative comparison of this association, the findings align with Vigo (2024), who demonstrates that variance in anxiety—both somatic and cognitive—does not arise randomly but is related to attachment issues stemming from a conflict-ridden family environment or experiences of childhood trauma. Therefore, this mediational association suggests that, if there were no distortion in attachment style, the impact of adversity on anxiety might be less. Furthermore, Thorres (2022) found that the dimensions of anxiety and avoidance in attachment explain emotional distress in young adults. This means that the variance in insecure attachment, influenced by prior adversity, is what actually sustains anxious symptoms because it hinders the person’s ability to use their relationships to regulate their emotions.
The relationship between these variables, in the context of adversity, suggests that problems in relationships are the mechanism through which significant experiences are transformed into psychological distress. According to Dugas’s model (Pérez and Graña, 2019), intolerance of uncertainty is a central aspect; individuals with insecure attachment, marked by a history of adversity, have little confidence in their ability to solve problems, which leads them to develop a negative outlook (Rojas et al., 2022). Thus, the association found reveals that generalized anxiety is not merely fear of the future, but the manifestation of an insecure attachment system that, in the absence of a healthy foundation in childhood, perceives any change in the environment as an uncontrollable threat.
On the other hand, this study has several strengths that ensure the relevance and quality of the findings. First, the psychometric reliability of the instruments used is noteworthy; Table 1 shows that the anxiety scale achieved an excellent level of internal consistency (α = 0.913), while all dimensions of variables 1 and 2 exceeded the minimum threshold of 0.70, ensuring that the measurements are accurate for this specific population. Second, the use of a structural equation model allowed us to determine the model’s overall predictive capacity, explaining 43.9% of the anxiety (Table 4), which represents a significant contribution to local clinical psychology. Likewise, a qualitative and indirect strength was the approach taken in high-vulnerability areas, such as El Milagro and Alto Trujillo, achieving an individual administration of the instruments that allowed for the control of social desirability bias and ensured the participants’ reading comprehension, thereby strengthening the internal validity of the results. Finally, the study integrates, for the first time in Trujillo, a joint analysis of the three variables: adverse childhood experiences, attachment styles, and generalized anxiety, filling a gap in the regional literature that typically analyzes these variables individually or correlationally.
Despite the significant results, important limitations were identified during the research process. The main theoretical limitation lies in the scarcity of prior research exploring the three variables simultaneously. Upon comparison, it was observed that most previous studies focus on the relationship between only two constructs, which hindered a comprehensive comparison of attachment’s mediating capacity within a complete predictive model. From a methodological perspective, Table 1 shows a negative loading for the secure attachment indicator, suggesting that, in populations with high levels of violence, the concept of “security” may be understood differently and warrants further examination in future research. Additionally, the length of the instruments and their individual administration hindered fieldwork, limiting the ability to conduct a broader and more agile sampling.

5. Conclusions

The study found that adverse childhood experiences are a highly significant predictor of attachment patterns and mental health in adulthood, as they account for the transition from a secure attachment style to insecure attachment patterns, which serves as the central mechanism triggering symptoms of generalized anxiety in the study population.
The analysis revealed a critical prevalence of adverse experiences, with family dysfunction standing out as the most prevalent dimension in the sample. Regarding attachment, fearful attachment was identified as the predominant style, with minimal levels of secure attachment; this profile coincides with a marked presence of anxious manifestations, establishing a state of generalized emotional vulnerability.
It is determined that adverse childhood experiences play a predictive role that hinders the development of secure attachment, anchoring the individual in structures of mistrust that generally manifest as anxious attachment, thereby hindering interaction with their environment.
It is concluded that generalized anxiety is highly prevalent in adults, serving as a predictive response among those who have experienced adversity in early life, demonstrating that current distress is not an isolated event but an adaptive response rooted in hostile environments.
An analysis determined that there is a mediating association in one of the three variables, where adverse experiences play a predictive role in anxiety; however, this role operates through attachment styles, which are altered by early adversity, ultimately explaining and sustaining anxious symptoms in adulthood.

Author Contributions

: Conceptualization, N.B.M.-R. and Y. S.R.-C.; methodology, N.B.M.-R. and Y. S.R.-C.; software, N.B.M.-R. and Y. S.R.-C.; validation, H.M.A.-A.; formal analysis, N.B.M.-R. and Y. S.R.-C.; investigation, N.B.M.-R. and Y. S.R.-C.; resources, N.B.M.-R. and Y. S.R.-C.; data curation, N.B.M.-R. and Y. S.R.-C.; writing—original draft preparation, N.B.M.-R. and Y. S.R.-C.; writing—review and editing, N.B.M.-R. and Y. S.R.-C.; visualization, N.B.M.-R. and Y. S.R.-C.; supervision, H.M.A.-A.; project administration, N.B.M.-R. and Y. S.R.-C. All authors have read and agreed to the published version of the manuscript.

Funding

This research received no external funding.

Institutional Review Board Statement

The study was conducted in accordance with the Declaration of Helsinki.

Data Availability Statement

The raw data supporting the conclusions of this article will be made available by the authors on request.

Conflicts of Interest

The authors declare no conflicts of interest.

References

  1. Acuria, A., Esteves, Z. y González, G. (2024). El apego en el desarrollo autónomo del infante. Revista Académica YACHAKUNA, 1(1), 70–82. [CrossRef]
  2. Alatriste, N., Estrada, A., Ramirez, S. y Rodriguez, J. (2023). Estilo de apego del adolescente y el estilo de socialización parental percibido por adolescentes. PsicoSophia, 5(1), 14-22. https://dialnet.unirioja.es/servlet/articulo?codigo=9717586.
  3. Alvarado, J. y Alva, I. (2022). De las generalidades a las diferencias entre la ansiedad y el pánico, en tiempos de sars-cov-2 “covid-19”. Ciencia Latina Revista Científica Multidisciplinar, 6(6), 1128-1139. https://ciencialatina.org/index.php/cienciala/article/view/3608.
  4. Arias, J., y Covinos, M. (2021). Diseño y metodología de la investigación (1.ª ed. digital). Enfoques Consulting EIRL. https://apps.utel.edu.mx/recursos/files/r161r/w26022w/Arias_S2.pdf.
  5. Bernal, F. y Avello, D. (2023). Efectos del apego y procesamiento sensorial en el desarrollo de niñas y niños. Una revisión sistemática. Cadernos Brasileiros de Terapia Ocupacional, 31, 1-18. https://www.scielo.br/j/cadbto/a/4X9SxcvySpvLCt4rrhLjYXP/?format=pdf&lang=es.
  6. Blanchar, T. y Martinez, N. (2024). ¿Entrevista o encuesta?: Una diferencia necesaria. Revista Latina de Comunicación Social, (83), 1-2. [CrossRef]
  7. Camacho, S., y Henderson, S. (2022). The social determinants of adverse childhood experiences: An intersectional analysis of place, access to resources, and compounding effects. International Journal of Environmental Research and Public Health, 19(17), 1-21. [CrossRef]
  8. Cabello, R., Álvarez, J., Vigo, J. y Fernández, P. (2024). Estilos de apego e inteligencia emocional de los Educadores Sociales de Centros de Menores: su relación con el compromiso laboral. Revista Electrónica de Investigación y Evaluación Educativa, 30(1), 1-19. https://www.redalyc.org/journal/916/91678088009/html/.
  9. Calle, S. (2023). Diseños de investigación cualitativa y cuantitativa. Ciencia Latina Revista Científica Multidisciplinar, 7(4), 1865-1879. [CrossRef]
  10. Carrasquilla, A., Chacón, A., Núñez, K., Gómez, O., Valverde, J. y Guerrero, M. (2016). Regresión lineal simple y múltiple: Aplicación en la predicción de variables naturales relacionadas con el crecimiento microalgal. Revista Tecnología en Marcha, 29(5), 33-45. https://www.scielo.sa.cr/scielo.php?script=sci_arttext&pid=S0379-39822016000900033.
  11. Cjuno, J., Villegas, R., y Coronado, J. (2024). Adaptation to Quechua Collao and psychometric analysis of the generalized anxiety questionnaire (GAD-7) in Puno, Peru. Revista Peruana de Medicina Experimental y Salud Pública, 41(2), 121-128. http://www.scielo.org.pe/scielo.php?script=sci_abstract&pid=S1726-46342024000200121&lng=e&nrm=iso.
  12. Código de ética en investigación de la Universidad César Vallejo (2024). Resolución de Consejo Universitario N° 0659-2024/UCV. https://drive.google.com/drive/folders/1ofnxhMLtT4GPasnlYakD_6bLFVCgJnZd.
  13. Corona, L., y Fonseca, M. (2023). Las hipótesis en el proyecto de investigación: ¿Cuándo sí, cuándo no?. MediSur, 21(1), 269-273. http://scielo.sld.cu/scielo.php?script=sci_arttext&pid=S1727-897X2023000100269&lng=es&tlng=pt.
  14. Corona, L., y Fonseca, M. (2023). ¿Mi estudio es transversal o longitudinal?. MediSur, 21(4), 931-934. http://scielo.sld.cu/scielo.php?script=sci_arttext&pid=S1727-897X2023000400931&lng=es&tlng=es.
  15. Costas, D. y Germano, G. (2025). Revisión sistemática sobre estilos de apego y adicciones: un vínculo clave en la vulnerabilidad al consumo de sustancias. Revista Psicología UNEMI, 9(17), 143-162. https://ojs.unemi.edu.ec/index.php/faso-unemi/article/view/2249/2089.
  16. Crede, M., Seon, H., Cindrich, S., Ferreira, P., Wasinger, G., Kim, E., Karakaya, K., Seguin, H., Lopez, H., Muhammad, A., Goldstein, A. y Yurtsevera, A. (2023). The relationship between adverse childhood experiences and non-clinical personality traits: A meta-analytic synthesis. Personality and Individual Differences, 200(4), 1-30. [CrossRef]
  17. De La Cruz, C., Olivas, L., y Rosario, O. (2025). Trauma infantil, satisfacción con la vida, optimismo y su influencia sobre el bienestar psicológico en adultos peruanos. Revista InveCom, 5(4), 1-10. [CrossRef]
  18. Dong, M., Lu, W., Zeng, X., Yang, Y., Liao, D., Hou, C., Zheng, H., y Wang, S. (2025). Prevalence and correlates of generalized anxiety disorder and subthreshold anxiety symptoms in south China: A network perspective. Journal of affective disorders, 379, 232-240. https://www.sciencedirect.com/science/article/abs/pii/S0165032725003647.
  19. Felitti, V., Anda, R., Nordenberg, D., Williamson, D., Spitz, A., Edwards, V., Koss, M. P., y Marks, J. (1998). Relationship of Childhood Abuse and Household Dysfunction to Many of the Leading Causes of Death in Adults. American Journal of Preventive Medicine, 14(4), 245–258. [CrossRef]
  20. Flemming, E., Lubke, L., Muller, S., Lorenzen, V. y Spitzer, C. (2022). Attachment dimensions in adulthood-Relationship-specific differences and their associations with mental health. Die Psychotherapie, 67(6), 493-500. https://link.springer.com/article/10.1007/s00278-022-00610-0.
  21. Flores, C. y Flores, K. (2021). Pruebas para comprobar la normalidad de datos en procesos productivos: Anderson-darling, ryan-joiner, shapiro-wilk y kolmogórov-smirnov. Societas, 23(2), 83-106. https://www.researchgate.net/profile/Carlos-Flores-Tapia/publication/371337094_Pruebas_para_comprobar_la_normalidad_de_los_datos_en_procesos_productivos_Anderson-Darling_Ryan-Joiner_Shapiro-Wilk_y_Kolmogorov-Smirnov/links/647f577b2cad460a1bf9fda4/Pruebas-para-comprobar-la-normalidad-de-los-datos-en-procesos-productivos-Anderson-Darling-Ryan-Joiner-Shapiro-Wilk-y-Kolmogorov-Smirnov.pdf.
  22. Fondo de las Naciones Unidas para la infancia. (2022). Estado Mundial de la Infancia 2021: En mi mente: promover, proteger y cuidar la salud mental de la infancia. UNICEF. https://www.unicef.org/media/114641/file/SOWC%202021%20Full%20Report%20Spanish.pdf.
  23. Ford, D., Merrick, M., Parks, S., Breiding, M., Gilbert, L., Edwards, V., Dhingra, S., Barile, J. y Thompson, W. (2014). Examination of the Factorial Structure of Adverse Childhood Experiences and Recommendations for Three Subscale Scores. Psychol Violence, 4(4), 432-444. https://stacks.cdc.gov/view/cdc/34622.
  24. Gaitán, P., Pérez, V., Vilar, M., y Teruel, G. (2021). Prevalencia mensual de trastorno de ansiedad generalizada durante la pandemia por Covid-19 en México. Salud Pública De México, 63(4), 478-485. [CrossRef]
  25. García, R. (2023). Historia y actualización de la teoría del apego. Revista EGLE: Revista de Historia de los Cuidadores Profesionales y de las Ciencias de la Salud, 10(21), 23–42. https://revistaegle.com/index.php/eglerev.
  26. García, J., Zamorano, E., Ruiz, M., Pardo, A., Pérez, M., López, V., Rejas, J., y Freire, O. (2010). Cultural adaptation into Spanish of the generalized anxiety disorder-7 (GAD-7) scale as a screening tool. Health and Quality of Life Outcomes, 8(8), 1–11. https://link.springer.com/article/10.1186/1477-7525-8-8#Sec1.
  27. Gilgoff, R., Schwartz, T., Owen, M., Bhushan, D., y Burke, N. (2023). Opportunities to Treat Toxic Stress. Pediatrics, 151(1), 1-4. [CrossRef]
  28. Godoy, D., Eberhard, A., Abarca, F., Acuña, B., y Muñoz, R. (2020). Psicoeducación en salud mental: una herramienta para pacientes y familiares. Revista Médica Clínica Las Condes, 31(2), 169-173. [CrossRef]
  29. Grupo de trabajo de la Guía de Práctica Clínica para el Tratamiento del Trastorno de Ansiedad Generalizada en Atención Primaria. (2024). Guía de práctica clínica para el tratamiento del trastorno de ansiedad generalizada en atención primaria [Guía técnica]. Ministerio de Sanidad, Servicio de Evaluación del Servicio Canario de la Salud. https://consaludmental.org/publicaciones/GPC-Trastorno-Ansiedad-Atencion-Primaria.pdf.
  30. Henry, L., Gracey, K., Shaffer, A., Ebert, J., Kuhn, T., Watson, K., Gruhn, M., Vreeland, A., Siciliano, R., Dickey, L., Lawson, V., Broll, C., Cole, D. y Compas, B. (2021). Comparison of three models of adverse childhood experiences: Associations with child and adolescent internalizing and externalizing symptoms. Journal of Abnormal Psychology, 130(1), 9–25. [CrossRef]
  31. Heredia, M. y Jaramillo, A. (2024). Estilo de apego y regulación emocional en adolescentes de la ciudad de Milagro. Universidad y Sociedad, 16(3), 22–32. http://scielo.sld.cu/scielo.php?script=sci_arttext&pid=S2218-36202024000300022.
  32. Hernández, O. (2021). Aproximación a los distintos tipos de muestreo no probabilístico que existen. Revista Cubana de Medicina General Integral, 37(3), 1-3. http://scielo.sld.cu/scielo.php?script=sci_arttext&pid=S0864-21252021000300002.
  33. Hernández, S., Fernández, C., y Baptista, P. (2014). Metodología de la investigación (6.ª ed.). McGraw-Hill Education. https://www.esup.edu.pe/wp-content/uploads/2020/12/2.%20Hernandez,%20Fernandez%20y%20Baptista-Metodolog%C3%ADa%20Investigacion%20Cientifica%206ta%20ed.pdf.
  34. Instituto Nacional de Estadística e Informática. (2018). Directorio Nacional de Centros Poblados, Censos Nacionales 2017: XII de Población, VII de Vivienda y III de Comunidades Indígenas. https://www.inei.gob.pe/media/MenuRecursivo/publicaciones_digitales/Est/Lib1541/index.htm.
  35. Kyriazos, T. A. (2018). Applied psychometrics: Sample size and sample power considerations in factor analysis (EFA, CFA) and SEM in general. Psychology, 9(8), 2207–2230. [CrossRef]
  36. Leal, R., Pereira, A., Souza, M., Campos, T., Oliveira, N., Oliveira, V. y Quirino, W. (2024). Teoría do Apego. Revista Cathedral, 6(2), 103-122. http://cathedral.ojs.galoa.com.br/index.php/cathedral/article/view/777.
  37. Li, X., Zheng, H., Tucker, W., Xu, W., Wen, X., Lin, Y., Jia, Z., Yuan, Z. y Yang, W. (2019). Research on Relationships between Sexual Identity, Adverse Childhood Experiences and Non-Suicidal Self-Injury among Rural High School Students in Less Developed Areas of China. International Journal of Environmental Research and Public Health, 16(17), 1-13. [CrossRef]
  38. Macías, R. (2020). Historia de vida. Reflexiones teóricas y metodológicas desde la práctica en la maestría en desarrollo cultural comunitario. Didasc@lia: Didáctica y Educación, 11(3), 185–205. https://dialnet.unirioja.es/descarga/articulo/7692398.pdf.
  39. Maguiña, M. (2024). Riesgo de trastorno de ansiedad generalizada en la adultez por trauma en la infancia [Tesis de pregrado, Universidad César Vallejo]. https://hdl.handle.net/20.500.12692/156326.
  40. Manterola, C., Hernández, M., Otzen, T., Espinosa, M., y Grande, L. (2023). Cross Section Studies. A Research Design to Consider in Morphological Sciences. International Journal of Morphology, 41(1), 146-155. https://dx.doi.org/10.4067/S0717-95022023000100146.
  41. Mayorga, J. y Vega, V. (2021). Relación entre estilos de apego y estrategias de regulación emocional en estudiantes universitarios. Revista Psicología Unemi, 5(9), 46–57. [CrossRef]
  42. McLaughlin, K., Weissman, D., y Bitran, D. (2019). Childhood adversity and neural development: A systematic review. Annual Review of Developmental Psychology, 1, 277–312. [CrossRef]
  43. Miller, A., Sheridan, M., Hanson, J., McLaughlin, K., Bates, J., Lansford, J., Pettit, G., y Dodge, K. (2018). Dimensions of deprivation and threat, psychopathology, and potential mediators: A multi-year longitudinal analysis. Journal of Abnormal Psychology, 127(2), 160-170. https://pmc.ncbi.nlm.nih.gov/articles/PMC5851283/.
  44. Ministerio de Salud. (2021). Guía de práctica clínica de manejo del trastorno de ansiedad generalizada. Hospital Nacional Víctor Larco Herrera. https://larcoherrera.gob.pe/wp-content/uploads/2021/10/RD-107-2021-DG-HVLH-MINSA.pdf.
  45. Ministerio de Salud. (2025). Guía técnica: Guía de práctica clínica para el diagnóstico y tratamiento del trastorno de ansiedad en emergencia. Hospital de Lima Este—Vitarte. https://cdn.www.gob.pe/uploads/document/file/7612382/6459036-guia-de-practica-clinica-del-diagnostico-y-tratamiento-del-trastorno-de-ansiedad-en-emergencia.pdf.
  46. Mishra, A., y Varma, A. (2023). A comprehensive review of the generalized anxiety disorder. Cureus, 15(9), 1-8. [CrossRef]
  47. Monge, E. y Solis, S. (2024). Adaptación de la escala de apego adulto en universitarios de Lima Metropolitana [Tesis de licenciatura, Universidad César Vallejo]. https://hdl.handle.net/20.500.12692/156866.
  48. Moreno, G. (2020). Pensamientos distorsionados y ansiedad generalizada en COVID-19. CienciAmérica: Revista de divulgación científica de la Universidad Tecnológica Indoamérica, 9(2), 251-255. https://dialnet.unirioja.es/servlet/articulo?codigo=7746438.
  49. Narayan, A., Lieberman, A. y Masten, A. (2021). Intergenerational Transmission and Prevention of Adverse Childhood Experiences (ACEs). Clinical Psychology Review, 85(e101997), 1-13. [CrossRef]
  50. Negriff, S. (2020). ACEs are not equal: Examining the relative impact of household dysfunction versus childhood maltreatment on mental health in adolescence. Social Science & Medicine, 245(e112696), 1-19. [CrossRef]
  51. Nevárez, B. y Ochoa, G. (2022). Adaptación del Cuestionario de Experiencias Adversas en la infancia en muestras mexicanas. Psicología y Salud, 32(2), 203-214. [CrossRef]
  52. Organización Mundial de la Salud. (05 de noviembre de 2024). Maltrato infantil. https://www.who.int/es/news-room/fact-sheets/detail/child-maltreatment.
  53. Organización Mundial de la Salud. (27 de septiembre de 2023). Trastornos de ansiedad. https://www.who.int/es/news-room/fact-sheets/detail/anxiety-disorders.
  54. Padilla, J. y Díaz, R. (2016). Evaluación del apego en adultos: construcción de una escala con medidas independientes. Enseñanza e Investigación en Psicología, 21(2), 161–168. https://www.redalyc.org/articulo.oa?id=29248181006.
  55. Papola, D., Miguel, C., Mazzaglia, M., Franco, P., Tedeschi, F., Romero, S., Patel, A. R., Ostuzzi, G., Gastaldon, C., Karyotaki, E., Harrer, M., Purgato, M., Sijbrandij, M., Patel, V., Furukawa, T., Cuijpers, P. y Barbui, C. (2024). Psychotherapies for Generalized Anxiety Disorder in Adults: A Systematic Review and Network Meta-Analysis of Randomized Clinical Trials. JAMA psychiatry, 81(3), 250–259. [CrossRef]
  56. Pérez, M. y Graña, J. (2019). Trastorno de ansiedad generalizada según el modelo de intolerancia a la incertidumbre de Dugas: caso clínico. Psicopatología Clínica Legal y Forense, 19(1), 99-126. https://dialnet.unirioja.es/servlet/articulo?codigo=7983822.
  57. Pineda, L. (2021). Importancia del vínculo de apego y sus repercusiones en la vida adulta. Revista Latinoamericana Ogmios, 1(2), 178–182. [CrossRef]
  58. Polit, C. y Proaño, R. (2021). Estilos de Apego en Mujeres Víctimas de Violencia. Revista Scientific, 6(22), 21-37, . [CrossRef]
  59. Priego, B., Remes, J. y Vivanco, H. (2022). Experiencias adversas de la infancia. Revista de Investigación en Derecho y Ciencias Sociales, 2(4), 151-168. https://revistas.uaq.mx/index.php/estancias/article/view/1046/852.
  60. Puente, T., Moreta R. y Torales J. (2025). Efectos a largo plazo del abuso infantil en la salud mental y el comportamiento delictivo en la edad adulta: Una revisión sistemática. Medicina, clínica y social; 9(1), 1-8. [CrossRef]
  61. Ramírez, S., Santelices, M., Hamilton, J., y Velasco, C. (2022). Adverse Childhood Experiences: Mental Health Consequences and Risk Behaviors in Women and Men in Chile. Children 9(12), 1-16. [CrossRef]
  62. Roco, Á., Aguilera, R. y Olguín, M. (2024). Advantages of using McDonald’s omega coefficient over Cronbach’s alpha. Nutrición Hospitalaria, 41(1), 262–263. [CrossRef]
  63. Rodríguez, J., Rodríguez, J. y Rodríguez, J. (2021). Perfiles de apego adulto y características de personalidad en adolescentes. ACADEMO Revista De Investigación En Ciencias Sociales Y Humanidades, 8(2), 147–158. https://revistacientifica.uamericana.edu.py/index.php/academo/article/view/454.
  64. Rojas, C., Mayeregger, I., Caballero, P., Sosa, W., Giménez, R., Reyes, J., Mercado, D., Brizuela, R., Bentolila, M., Balbuena, L., Villanueva, Z. y Oliver, R. (2022). Trastorno generalizado de ansiedad y factores asociados incidencia, prevalencia y comorbilidad. Revista Científica de la Facultad de Filosofía, 15(2), 251-311. https://dialnet.unirioja.es/servlet/articulo?codigo=9105752.
  65. Sereno, L. y Camelo, S. (2020). Efecto de las experiencias adversas durante la niñez sobre la actividad electroencefalográfica en reposo: Una revisión sistemática. Psychologia, 14(2), 81-94. [CrossRef]
  66. Tapia, F., Espinoza, N., y Ruiz J. (2023). ¿Qué significa el error absoluto en muestreo poblacional?. Inferencias—Boletín de Bioestadística, 9, 10-13. https://revistasdex.uchile.cl/index.php/int/article/view/13407.
  67. Taylor J., Grant K., Zulauf C., Fowler P., Meyerson D., y Irsheid S. (2018). Exposure to Community Violence and the Trajectory of Internalizing and Externalizing Symptoms in a Sample of Low-Income Urban Youth. Journal of Clinical Child and Adolescent Psychology, 47(3), 421–435. [CrossRef]
  68. Thorres, K. (2022). Dimensiones del apego y violencia encubierta en adultos jóvenes de Trujillo [Tesis de licenciatura, Universidad César Vallejo]. https://repositorio.ucv.edu.pe/bitstream/handle/20.500.12692/72613/Thorres_BKA-SD.pdf.
  69. Vega, D., Córdova, M., y Rodriguez, N. (2021). Niños, niñas y adolescentes trabajadores en el distrito El Porvenir, Trujillo—La Libertad. Revista Ciencia y Tecnología, 17(4), 139-151. https://revistas.unitru.edu.pe/index.php/PGM/article/view/4074.
  70. Vigo, V. (2024). Estilos de apego y ansiedad en universitarios de Lima. Revista INFAD de Psicología. International Journal of Developmental and Educational Psychology., 1(2), 295-304. [CrossRef]
  71. Vizcaíno, P., Cedeño, R., y Maldonado, I. (2023). Metodología de la investigación científica: guía práctica. Ciencia Latina Revista Científica Multidisciplinar, 7(4), 9723-9762. [CrossRef]
  72. World Health Organization (2020). Global status report on preventing violence against children 2020. https://iris.who.int/bitstream/handle/10665/332394/9789240004191-eng.pdf?sequence=1.
  73. Wright, B., Fearon, P., Garside, M., Tsappis, E., Amoah, E., Glaser, D., Allgar, V., Minnis, H., Woolgar, M., Churchill, R., McMillan, D., Fonagy, P., O’Sullivan, A., y McHale, M. (2023). Routinely used interventions to improve attachment in infants and young children: A national survey and two systematic reviews. Health Technology Assessment, 27(2), 1–256. [CrossRef]
  74. Yilmaz, H., Arslan, C., y Arslan, E. (2022). The effect of traumatic experiences on attachment styles. Annals of Psychology, 38(3), 489-498. [CrossRef]
Figure 1. Proposed Model of Adverse Childhood Experiences, Attachment Styles, and Generalized Anxiety.
Figure 1. Proposed Model of Adverse Childhood Experiences, Attachment Styles, and Generalized Anxiety.
Preprints 209439 g001
Figure 2. A Model of Adverse Childhood Experiences, Attachment Styles, and Generalized Anxiety.
Figure 2. A Model of Adverse Childhood Experiences, Attachment Styles, and Generalized Anxiety.
Preprints 209439 g002
Table 1. Measurement model: external loadings, reliability, and convergent validity.
Table 1. Measurement model: external loadings, reliability, and convergent validity.
Construct Indicator External loading Cronbach’s alpha rho_A rho_C AVE
Experiencias adversas infantiles Total child abuse 0.806 0.63 0.67 0.84 0.72
Total family dysfunction 0.899
Attachment styles Total avoidant attachment 0.794 0.79 0.70 0.74 0.76
Total anxious attachment 0.762
Total secure attachment -0.637
Total fearful attachment 0.894
Generalized anxiety Item 1 0.826 0.91 0.91 0.82 0.65
Item 2 0.820
Item 3 0.811
Item 4 0.839
Item 5 0.771
Item 6 0.781
Item 7 0.795
Note. The factor loadings and the reliability and validity indices of the model are presented. Factor loadings ≥ 0.708, rho_A and rho_C ≥ 0.70, and AVE ≥ 0.50 are considered adequate. The negative loading on “Total Secure Attachment” indicates that its coding or direction needs to be reviewed before fitting the model.
Table 2. Discriminant validity according to the Fornell-Larcker criterion.
Table 2. Discriminant validity according to the Fornell-Larcker criterion.
Construct 1 2 3
1. Generalized anxiety 0.806
2. Attachment styles 0.525 0.684
3. Adverse childhood experiences 0.510 0.410 0.854
Note: The values along the diagonal correspond to the square root of the AVE for each construct. According to the Fornell-Larcker criterion, discriminant validity exists when these values are greater than the correlation coefficients between the constructs.
Table 3. Structural model evaluation and hypothesis testing.
Table 3. Structural model evaluation and hypothesis testing.
Hypothesis Relationship Type of effect β p Decision
H1 Attachment styles → Generalized anxiety Direct 0.49 < 0.001 0.320 Supported
H2 Adverse childhood experiences → Generalized anxiety Direct 0.25 < 0.001 0.088 Supported
H3 Adverse childhood experiences → Attachment styles Direct 0.51 < 0.001 0.352 Supported
H4 Adverse childhood experiences → Attachment styles → Generalized anxiety Indirect total 0.25 < 0.001 Supported
Table 4. Explanatory power and overall model fit.
Table 4. Explanatory power and overall model fit.
Block Indicator Value 1 Value 2 Interpretation
Explained variance Generalized anxiety R² = 0.439 Adjusted R² = 0.436 Moderate explanatory power
Explained variance Attachment styles R² = 0.261 Adjusted R² = 0.258 Weak to moderate explanatory power
Overall fit SRMR 0.074 0.074 Acceptable fit
Overall fit d_ULS 0.504 0.504 Reported index
Overall fit d_G 0.182 0.182 Reported index
Overall fit Chi-square 375.853 375.853 Descriptive index
Overall fit NFI 0.824 0.824 Acceptable/modest fit
Note. R² indicates the explained variance of the endogenous constructs; values of 0.25, 0.50, and 0.75 reflect low, moderate, and high explanatory power in PLS-SEM. An SRMR < 0.08 indicates an adequate fit. NFI ≥ 0.80 indicates acceptable fit. Chi-square, d_ULS, and d_G are reported as descriptive indices.
Table 5. Descriptive statistics and reliability coefficients by variable and dimensión.
Table 5. Descriptive statistics and reliability coefficients by variable and dimensión.
Variable / Dimension n Min. Max. M Mdn SD Cronbach’s α
V1: Adverse Childhood Experiences 0.795
 Child Abuse 358 0 4 2.24 2 1.26 0.714
 Family Dysfunction 358 0 9 3.06 3 1.93 0.781
Total V1 Score 358 0 13 5.3 5.5 2.75
V2: Attachment Styles 0.716
 Preoccupied attachment 358 4 20 10.07 10 4.77 0.845
 Avoidant attachment 358 4 20 9.66 9 4.43 0.821
 Secure attachment 358 3 15 8.26 9 3.58 0.765
 Anxious attachment 358 4 20 12.15 12 5.01 0.868
V3: Generalized Anxiety (unidimensional) 0.913
Total V3 score 358 0 22 11.32 11 5.99
Note. M = mean; Mdn = median; SD = standard deviation; α = Cronbach’s alpha (estimated for each dimension and for the total scale). V1: dichotomous responses (0 = No, 1 = Yes), with two dimensions: Child Abuse (items 1, 2, 3, and 7) and Family Dysfunction (items 4, 5, 6, 8, 9, and 10); the total sum score is reported. V2: Likert-type scale from 1 (describes me a little) to 5 (describes me a lot), composed of four dimensions of attachment; the Min. and Max. values correspond to total scores per dimension. V3: frequency scale from 0 (never) to 3 (almost every day), unidimensional. N = 358.
Disclaimer/Publisher’s Note: The statements, opinions and data contained in all publications are solely those of the individual author(s) and contributor(s) and not of MDPI and/or the editor(s). MDPI and/or the editor(s) disclaim responsibility for any injury to people or property resulting from any ideas, methods, instructions or products referred to in the content.
Copyright: This open access article is published under a Creative Commons CC BY 4.0 license, which permit the free download, distribution, and reuse, provided that the author and preprint are cited in any reuse.
Prerpints.org logo

Preprints.org is a free preprint server supported by MDPI in Basel, Switzerland.

Subscribe

Disclaimer

Terms of Use

Privacy Policy

Privacy Settings

© 2026 MDPI (Basel, Switzerland) unless otherwise stated