Submitted:
21 April 2026
Posted:
22 April 2026
You are already at the latest version
Abstract
Keywords:
1. Introduction
2. Materials and Methods
2.1. Participants
2.2. Instruments
2.3. Procedure
2.4. Data Analysis
3. Results
3.1. Descriptive Analysis
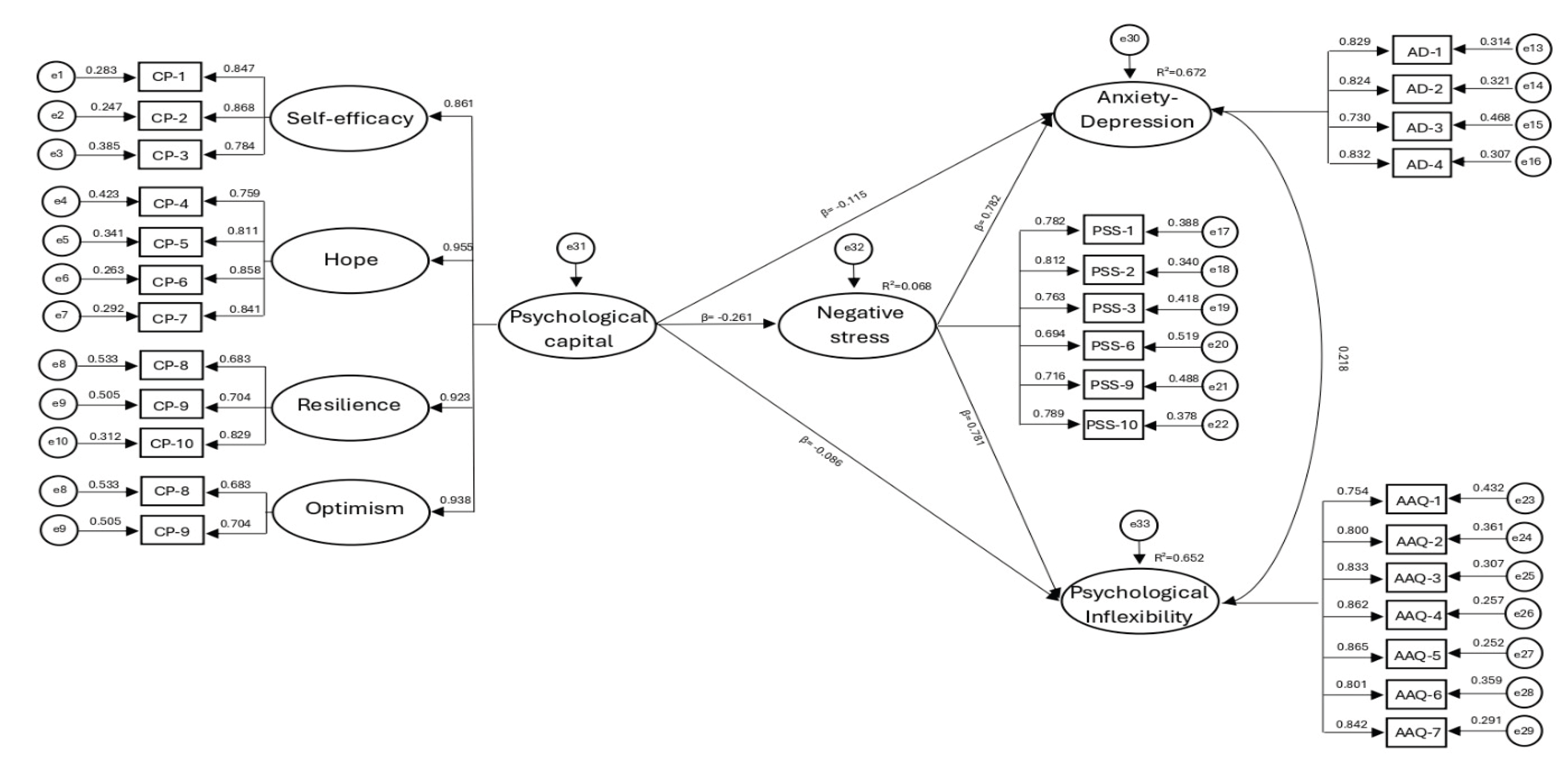
3.2. Structural Model

4. Discussion
4.1. Practical Implications
4.2. Limitations
5. Conclusions
6. Patents
Supplementary Materials
Author Contributions
Funding
Institutional Review Board Statement
Informed Consent Statement
Data Availability Statement
Acknowledgments
Conflicts of Interest
Abbreviations
| AAQ-II Acceptance and Action Questionnaire-II APA American Psychiatric Association CFI Comparative Fit Index CV Coefficient of Variation DOI Digital Object Identifier EJIHPE European Journal of Investigation in Health, Psychology and Education GAD-2 Generalized Anxiety Disorder-2 items ML Maximum Likelihood PCQ-12 Psychological Capital Questionnaire-12 PHQ-2 Patient Health Questionnaire-2 items PHQ-4 Patient Health Questionnaire-4 items PsyCap Psychological Capital PSS-10 Perceived Stress Scale-10 items RMSEA Root Mean Square Error of Approximation SD Standard Deviation SEM Structural Equation Modeling SRMR Standardized Root Mean Square Residual TLI Tucker–Lewis Index UTPL Universidad Técnica Particular de Loja |
References
- American Psychiatric Association. Diagnostic and statistical manual of mental disorders, 5th ed., text rev.; 2022. [Google Scholar] [CrossRef]
- Bond, F.; Hayes, S.; Baer, R.; Zettle, R.; Carpenter, K.; Guenole, N.; Waltz, H. O. Preliminary psychometric properties of the Acceptance and Action Questionnaire–II: A revised measure of psychological inflexibility and experiential avoidance. Behavior Therapy 2011, 42(4), 678–688. [Google Scholar] [CrossRef]
- Brenner, P. S.; DeLamater, J. Lies, damned lies, and survey self-reports? Identity as a cause of measurement bias. Social Psychology Quarterly 2016, 79(4), 333–354. [Google Scholar] [CrossRef]
- Byrne, B. Structural equation modeling with AMOS, 3rd ed.; Routledge, 2016. [Google Scholar]
- Carmona-Halty, M.; Villegas-Robertson, J. M. El capital psicológico predice el bienestar y desempeño en estudiantes secundarios chilenos. Revista Interamericana de Psicología 2018, 52(3), 399–409. [Google Scholar] [CrossRef]
- Chuquitarco Marín, M. J.; López-Guerra, V. M. Variables transdiagnósticas y depresión en una muestra de mujeres ecuatorianas. Eureka. Revista Científica de Psicología 2025, 22(1), 121–142. [Google Scholar] [CrossRef]
- Cohen, S.; Kamarck, T.; Mermelstein, R. A global measure of perceived stress. Journal of Health and Social Behavior 1983, 24(4), 385–396. [Google Scholar] [CrossRef]
- Coletti, J.; Teti, G. Terapia de Aceptación y Compromiso (ACT): conductismo, mindfulness y valores. Vertex. Revista Argentina de Psiquiatría 2015, 26(119), 37–42. Available online: https://pubmed.ncbi.nlm.nih.gov/26323112/. [PubMed]
- Copeland, W. E.; Adair, C. E.; Smetanin, P.; Konold, T.; Krueger, K.; Costello, E. J.; Angold, A.; Jones, D. E.; Zeanah, C. H. Diagnostic transitions from childhood to adolescence to early adulthood. Journal of Child Psychology and Psychiatry 2013, 54(7), 791–799. [Google Scholar] [CrossRef] [PubMed]
- Coutu, D. How resilience works. Harvard Business Review 2002, 80(5), 46–55. Available online: https://pubmed.ncbi.nlm.nih.gov/12024758/.
- Datu, J. A. D.; Valdez, J. P. M. Psychological capital predicts academic engagement and well-being in Filipino high school students. The Asia-Pacific Education Researcher 2016, 25(3), 399–405. [Google Scholar] [CrossRef]
- De Abreu Da Silva, Y.; Angelucci Bastidas, L. T. Predictores de la salud mental durante la cuarentena por la COVID-19. Revista de Psicopatología y Psicología Clínica 2023, 28(1), 27–38. [Google Scholar] [CrossRef]
- Finch, J.; Farrell, L. J.; Waters, A. M. Searching for the HERO in youth: Does psychological capital (PsyCap) predict mental health symptoms and subjective wellbeing in Australian school-aged children and adolescents? Child Psychiatry & Human Development 2020, 51(6), 1025–1036. [Google Scholar] [CrossRef]
- Finch, J.; Waters, A. M.; Farrell, L. J. Adolescent anxiety, depression and flourishing before and during COVID-19 and the predictive role of baseline psychological capital (PsyCap) on student mental health and subjective wellbeing during the pandemic. Child Psychiatry & Human Development 2025, 56(2), 392–404. [Google Scholar] [CrossRef]
- Finney, S.; DiStefano, C. Non-normal and categorical data in structural equation modeling. In Structural equation modeling: A second course; Hancock, G., Mueller, R., Eds.; Information Age Publishing, 2006; pp. 269–314. [Google Scholar]
- Galve-González, C.; Bernardo, A. B.; Núñez, J. C. Academic trajectories: The role of engagement as a mediator in the decision of university dropout or persistence. Revista de Psicodidáctica 2024, 29(1), 130–138. [Google Scholar] [CrossRef]
- Gómez-Restrepo, C.; Diez-Canseco, F.; Brusco, L. I.; Jassir Acosta, M. P.; Olivar, N.; Carbonetti, F. L.; Hidalgo-Padilla, L.; Toyama, M.; Uribe-Restrepo, J. M.; Rodríguez Malagon, N.; Niño-Torres, D.; Godoy Casasbuenas, N.; Stanislaus Sureshkumar, D.; Fung, C.; Bird, V.; Morgan, C.; Araya, R.; Kirkbride, J.; Priebe, S. Mental distress among youths in low-income urban areas in South America. JAMA Network Open 2025, 8(3), e250122. [Google Scholar] [CrossRef] [PubMed]
- González-Cantero, J. O.; Oropeza-Tena, R.; Padrós-Blázquez, F.; Colunga-Rodríguez, C.; Montes-Delgado, R.; González-Becerra, V. H. Capital psicológico y su relación con el estilo de vida de universitarios mexicanos. Nutrición Hospitalaria 2017, 34(2), 439–443. [Google Scholar] [CrossRef]
- Hu, L. T.; Bentler, P. M. Cutoff criteria for fit indexes in covariance structure analysis: Conventional criteria versus new alternatives. Structural Equation Modeling 1999, 6(1), 1–55. [Google Scholar] [CrossRef]
- Junmei, X.; Man, H.; Jintao, W.; Ye, L.; Guangrong, J. Cumulative risk and mental health in Chinese adolescents: The moderating role of psychological capital. School Psychology International 2020, 41(5), 409–429. [Google Scholar] [CrossRef]
- Khan, A.; Zeb, I.; Zhang, Y.; Fazal, S.; Ding, J. Relationship between psychological capital and mental health at higher education: Role of perceived social support as a mediator. Heliyon 2024, 10(4), e29472. [Google Scholar] [CrossRef]
- King, R.; Pitliya, R.; Datu, J. A. Psychological capital drives optimal engagement via positive emotions in work and school contexts. Asian Journal of Social Psychology 2020, 23(4), 457–468. [Google Scholar] [CrossRef]
- Kroenke, K.; Spitzer, R.; Williams, J.; Löwe, B. An ultra-brief screening scale for anxiety and depression: The PHQ–4. Psychosomatics 2009, 50(6), 613–621. [Google Scholar] [CrossRef] [PubMed]
- Li, D. Influence of the youth’s psychological capital on social anxiety during the COVID-19 pandemic outbreak: The mediating role of coping style. Iranian Journal of Public Health 2020, 49(11), 2060–2068. [Google Scholar] [CrossRef]
- Liu, C.; Zhao, Y.; Tian, X.; Zou, G.; Li, P. Negative life events and school adjustment among Chinese nursing students: The mediating role of psychological capital. Nurse Education Today 2015, 35(6), 754–759. [Google Scholar] [CrossRef]
- López-Guerra, V.; Aguirre Mejía, Á J.; Guerrero Alcedo, J. M. Propiedades psicométricas y estructura factorial del cuestionario de salud del paciente PHQ-4 en estudiantes universitarios ecuatorianos. Revista Cubana de Enfermería 2022, 38(3), e4885. [Google Scholar] [CrossRef]
- López-Guerra, V.; Ocampo-Vásquez, K.; Quinde, L.; Guevara-Mora, S.; Guerrero-Alcedo, J. Psychometric properties and factorial structure of the Spanish version of the psychological capital scale in Ecuadorian university students. PLOS ONE 2023, 18(5), e0285842. [Google Scholar] [CrossRef]
- López-Guerra, V. M.; López-Núñez, C.; Vaca-Gallegos, S. L.; Torres-Carrión, P. V. Psychometric properties and factor structure of the Patient Health Questionnaire-9 as a screening tool for depression among Ecuadorian college students. Frontiers in Psychology 13 2022, 813894. [Google Scholar] [CrossRef] [PubMed]
- Luthans, F.; Avolio, B. J.; Avey, J. B.; Norman, S. M. Positive psychological capital: Measurement and relationship with performance and satisfaction. Personnel Psychology 2007, 60(3), 541–572. [Google Scholar] [CrossRef]
- Luthans, F.; Luthans, K. W.; Luthans, B. C. Positive psychological capital: Beyond human and social capital. Business Horizons 2004, 47(1), 45–50. [Google Scholar] [CrossRef]
- Luthans, F.; Youssef-Morgan, C.; Avolio, B. Psychological capital and beyond; Oxford University Press, 2015; Available online: https://psycnet.apa.org/record/2015-14665-000.
- Martínez, I. M.; Meneghel, I.; Carmona-Halty, M.; Youssef-Morgan, C. M. Adaptation and validation to Spanish of the Psychological Capital Questionnaire–12 (PCQ–12) in academic contexts. Current Psychology 2021, 40(7), 3409–3416. [Google Scholar] [CrossRef]
- Moreta-Herrera, R.; Zambrano-Estrella, J.; Sánchez-Vélez, H.; Naranjo-Vaca, S. Salud mental en universitarios del Ecuador: Síntomas relevantes, diferencias por género y prevalencia de casos. Pensamiento Psicológico 2021, 19(1), 1–26. [Google Scholar] [CrossRef]
- Moreno-Montero, E.; Ferradás, M. d. M.; Freire, C. Personal resources for psychological well-being in university students: The roles of psychological capital and coping strategies. European Journal of Investigation in Health, Psychology and Education 2024, 14(10), 2686–2701. [Google Scholar] [CrossRef]
- Nkire, N.; Nwachukwu, I.; Shalaby, R.; Hrabok, M.; Vuong, W.; Gusnowski, A.; Surood, S.; Greenshaw, A. J.; Agyapong, V. COVID-19 pandemic: Influence of relationship status on stress, anxiety, and depression in Canada. Irish Journal of Psychological Medicine 2021, 1–12. [Google Scholar] [CrossRef]
- Ortega-Maldonado, A.; Salanova, M. Psychological capital and performance among undergraduate students: The role of meaning–focused coping and satisfaction. Teaching in Higher Education 23 2017, 390–402. [Google Scholar] [CrossRef]
- Paladines-Costa, B.; López-Guerra, V.; Ruisoto, P.; Vaca-Gallegos, S.; Cacho, R. Psychometric properties and factor structure of the Spanish version of the Acceptance and Action Questionnaire-II (AAQ-II) in Ecuador. International Journal of Environmental Research and Public Health 2021, 18(6), 2944. [Google Scholar] [CrossRef]
- Parlapani, E.; Holeva, V.; Voitsidis, P.; Blekas, A.; Gliatas, I.; Porfyri, G. N.; Golemis, A.; Papadopoulou, K.; Dimitriadou, A.; Chatzigeorgiou, A. F.; Bairachtari, V.; Patsiala, S.; Skoupra, M.; Papigkioti, K.; Kafetzopoulou, C.; Diakogiannis, I. Psychological and behavioral responses to the COVID-19 pandemic in Greece. Frontiers in Psychiatry 11 2020, 821. [Google Scholar] [CrossRef] [PubMed]
- Prasath, P. R.; Mather, P. C.; Bhat, C. S.; James, J. K. University student well-being during COVID-19: The role of psychological capital and coping strategies. The Professional Counselor 2021, 11(1), 46–60. [Google Scholar] [CrossRef]
- Remor, E. Psychometric properties of a European Spanish version of the Perceived Stress Scale (PSS). The Spanish Journal of Psychology 2006, 9(1), 86–93. [Google Scholar] [CrossRef] [PubMed]
- Rodríguez-Rey, R.; Garrido-Hernansaiz, H.; Collado, S. Psychological impact and associated factors during the initial stage of the Coronavirus (COVID-19) pandemic among the general population in Spain. Frontiers in Psychology 11 2020, 1540. [Google Scholar] [CrossRef]
- Rosenman, R.; Tennekoon, V.; Hill, L. G. Measuring bias in self-reported data. International Journal of Behavioural and Healthcare Research 2011, 2(4), 320–332. [Google Scholar] [CrossRef]
- Ruiz, F. J.; Langer Herrera, Á I.; Luciano, C.; Cangas, A. J.; Beltrán, I. Measuring experiential avoidance and psychological inflexibility: The Spanish version of the Acceptance and Action Questionnaire-II. Psicothema 2013, 25(1), 123–129. [Google Scholar] [CrossRef]
- Ruisoto, P.; López-Guerra, V. M.; Paladines, M. B.; Vaca, S. L.; Cacho, R. Psychometric properties of the three versions of the Perceived Stress Scale in Ecuador. Physiology & Behavior 224 2020, 113045. [Google Scholar] [CrossRef]
- Ruisoto, P.; López-Guerra, V.; López-Núñez, C.; Sánchez-Puertas, R.; Paladines-Costa, M.; Pineda-Cabrera, N. Transdiagnostic model of psychological factors and sex differences in depression in a large sample of Ecuador. International Journal of Clinical and Health Psychology 2022, 22(3), 100322. [Google Scholar] [CrossRef]
- Seligman, M. E. P. Positive psychology, positive prevention, and positive therapy. In Handbook of positive psychology; Snyder, C. R., Lopez, S. J., Eds.; Oxford University Press, 2002; pp. 3–9. Available online: http://www.positiveculture.org/uploads/7/4/0/7/7407777/seligrman_intro.pdf.
- Siu, O. L.; Bakker, A.; Jiang, X. Psychological capital among university students: Relationships with study engagement and intrinsic motivation. Journal of Happiness Studies 15 2014, 979–994. [Google Scholar] [CrossRef]
- Spence, R.; Kagan, L.; Nunn, S.; Bailey-Rodriguez, D.; Fisher, H. L.; Hosang, G. M.; Bifulco, A. Life events, depression and supportive relationships affect academic achievement in university students. Journal of American College Health 2022, 70(6), 1931–1935. [Google Scholar] [CrossRef]
- Supe Landa, R. V.; Gavilanes Manzano, F. R. Ansiedad y calidad de vida en estudiantes universitarios: Anxiety and quality of life in university students. LATAM Revista Latinoamericana de Ciencias Sociales y Humanidades 2023, 4(2), 2522–2530. [Google Scholar] [CrossRef]
- Torres, C.; Otero, P.; Bustamante, B.; Blanco, V.; Díaz, O.; Vázquez, F. L. Problemas de salud mental y factores relacionados en estudiantes universitarios ecuatorianos. International Journal of Environmental Research and Public Health 2017, 14(5), 530. [Google Scholar] [CrossRef]
- Vaca-Gallegos, S. L.; Peñaherrera-Aguirre, M.; Batallas, D.; Paladines-Costa, B. M.; López-Nuñez, C.; Ruisoto, P. Alone and under pressure: The transdiagnostic role of loneliness, stress, and psychological inflexibility in university students. Frontiers in Public Health 2025, 13, 1642529. [Google Scholar] [CrossRef]
- Visser, M.; Law-van Wyk, E. University students’ mental health and emotional wellbeing during the COVID-19 pandemic and ensuing lockdown. South African Journal of Psychology 2021, 51(2), 229–243. [Google Scholar] [CrossRef]
- Wang, C.; Pan, R.; Wan, X.; Tan, Y.; Xu, L.; Ho, C.; Ho, R. Immediate psychological responses and associated factors during the initial stage of the 2019 coronavirus disease (COVID-19) epidemic among the general population in China. International Journal of Environmental Research and Public Health 2020, 17(5), 1729. Available online: https://www.ncbi.nlm.nih.gov/pmc/articles/PMC7084952/. [CrossRef] [PubMed]
- Wang, W.; Wang, J.; Zhang, X.; Pei, Y.; Tang, J.; Zhu, Y.; Liu, X. Network connectivity between anxiety, depressive symptoms and psychological capital in Chinese university students during the COVID-19 campus closure. Journal of Affective Disorders 329 2023, 11–18. [Google Scholar] [CrossRef]
- World Medical Association. World Medical Association Declaration of Helsinki: Ethical principles for medical research involving human subjects. JAMA 2013, 310(20), 2191–2194. [Google Scholar] [CrossRef]
- Yan, L.; Gan, Y.; Ding, X.; Wu, J.; Duan, H. The relationship between perceived stress and emotional distress during the COVID-19 outbreak: Effects of boredom proneness and coping style. Journal of Anxiety Disorders 77 2021, 102328. [Google Scholar] [CrossRef] [PubMed]
- Youssef-Morgan, C. M.; Luthans, F. Psychological capital and well-being. Stress and Health 2015, 31(3), 180–188. [Google Scholar] [CrossRef] [PubMed]
- Zewude, G. T.; Bereded, D. G.; Abera, E.; Tegegne, G.; Goraw, S.; Segon, T. The impact of internet addiction on mental health: Exploring the mediating effects of positive psychological capital in university students. Adolescents 2024, 4(2), 200–221. [Google Scholar] [CrossRef]
| Study variables | M | Me | SD | CV | AS | K | Min | Max |
| Psychological Capital | 53.68 | 57 | 13.81 | 25.73% | -1.385 | 2.229 | 0 | 72 |
| Self-efficacy | 13.85 | 15 | 3.99 | 28.81% | -1.395 | 1.786 | 0 | 18 |
| Hope | 18,14 | 19 | 5.00 | 27.56% | -1.366 | 1.961 | 0 | 24 |
| Resilience | 12.51 | 13 | 3.839 | 30.69% | -0.864 | 0.606 | 0 | 18 |
| Optimism | 9.18 | 10 | 2,658 | 28.95% | -1.239 | 1.444 | 0 | 12 |
| Psychological Inflexibility | 24.55 | 24 | 11.081 | 45.14% | 0.216 | -0.859 | 7 | 49 |
| Perceived stress (negative dimension) | 12.24 | 12 | 5.320 | 43.5 % | -0.140 | -0.298 | 0 | 24 |
| Anxiety/Depression | 4.27 | 4 | 3.094 | 72.47% | 0.472 | 0.387 | 0 | 12 |
Disclaimer/Publisher’s Note: The statements, opinions and data contained in all publications are solely those of the individual author(s) and contributor(s) and not of MDPI and/or the editor(s). MDPI and/or the editor(s) disclaim responsibility for any injury to people or property resulting from any ideas, methods, instructions or products referred to in the content. |
© 2026 by the authors. Licensee MDPI, Basel, Switzerland. This article is an open access article distributed under the terms and conditions of the Creative Commons Attribution (CC BY) license.