Submitted:
16 April 2026
Posted:
21 April 2026
You are already at the latest version
Abstract
Keywords:
1. Introduction
1.1. Rural Energy–Agriculture Crisis in Bangladesh
1.2. Unexploited Natural Assets
1.3. Literature Gap and Study Positioning
1.4. Objectives
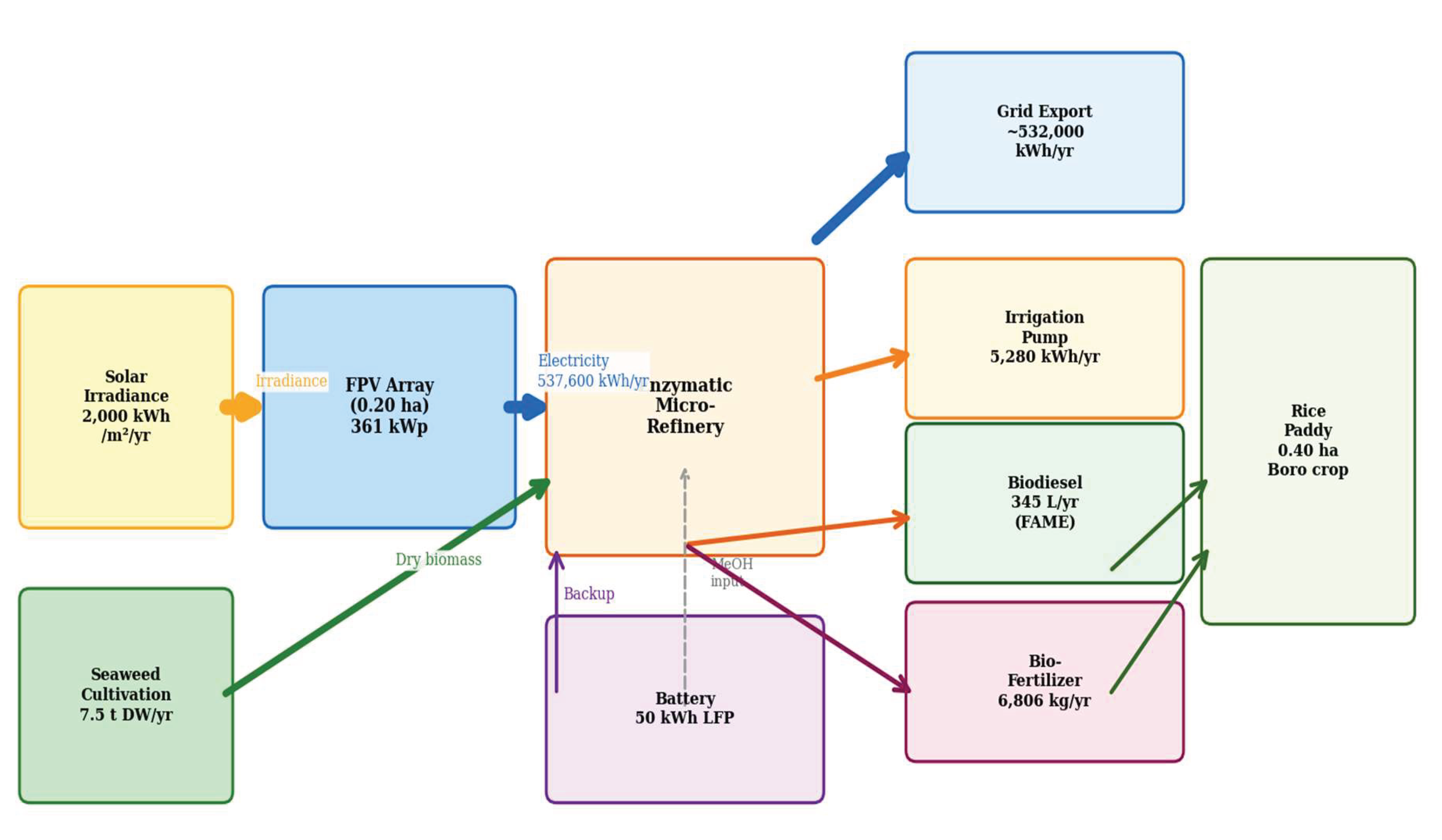
2. System Architecture
2.1. Integrated Design Concept
2.2. Layer 1 — Floating Photovoltaic Array
2.3. Layer 2 — Enzymatic Biodiesel Micro-Refinery
2.4. Layer 3 — Bio-Fertilizer Recovery Unit
2.5. Closed-Loop Integration and Residual Dependencies
3. Methodology
3.1. AI Assistance Disclosure
3.2. Reference Farm Definition
3.3. Mass Balance
3.4. Energy Balance and FPV Sizing
3.5. Techno-Economic Model
3.5.1. Capital Expenditure (CAPEX)
3.5.2. Annual Operating Expenditure (OPEX)
3.5.3. Revenue Streams
3.5.4. Performance Metrics
3.6. Sensitivity Analysis
4. Results
4.1. Mass and Energy Balance
4.2. Techno-Economic Performance
4.3. Sensitivity Analysis
4.4. Environmental Co-Benefits
5. Discussion
5.1. Where Value Is Generated
5.2. Cooperative Scale as the Minimum Viable Unit
5.3. Methanol Dependency
5.4. Study Limitations
5.5. Comparison with Incumbent Systems
| Parameter | Bio-Solar Hub (Baseline) | Diesel Irrigation | Grid Electricity | Synthetic Fertilizer |
|---|---|---|---|---|
| Energy cost | $0.047/kWh | $0.180/kWh | $0.073/kWh | N/A |
| Carbon intensity | ~0 (solar) | 0.27 kgCO₂/kWh | 0.54 kgCO₂/kWh | ~1.5 tCO₂/t urea |
| Supply chain risk | Low (local) | High (import-dependent) | Moderate | High (import-dependent) |
| Upfront capital | $317,584/ha (25-yr) | ~$1,200/pump | ~$800 connection | N/A |
| 25-yr lifecycle cost | Low (solar OPEX) | Very high (volatile fuel) | Moderate | High (price-volatile) |
| Rural employment created | High (cultivation+ops) | Minimal | Minimal | None |
6. Conclusions
Author Contributions
Funding
Data Availability Statement
Conflicts of Interest
Appendix A — Techno-Economic Model Parameter Set
| Parameter | Symbol | Baseline | Range | Source |
| Panel rated efficiency | η_panel | 22% | 20–24% | [11,24] |
| FPV cooling gain | Δη_cool | +2.6% | 2.0–3.5% | [12] |
| System performance ratio | PR | 0.80 | 0.75–0.85 | [11] |
| Peak sun hours | PSH | 4.5 h/day | 4.2–5.0 | [8] |
| FPV degradation rate | d_panel | 0.5%/yr | 0.3–0.7%/yr | [11] |
| FPV installed cost | C_FPV | $0.55/Wp | $0.35–0.80 | [24] |
| FPV O&M rate | r_OM | 1.0%/yr | 0.8–1.5% | [24] |
| Seaweed productivity | B_dry | 25 t/ha/yr | 15–35 | [10,21] |
| Gracilaria lipid content | f_L | 4.5% DW | 2.0–6.0% | [10,22] |
| Transesterification yield | η_trans | 90% | 88–94% | [14,15] |
| FAME density | ρ_FAME | 0.88 kg/L | 0.87–0.89 | Standard |
| Specific refinery energy | e_proc | 4.0 MJ/kg | 3.2–4.8 | [17,23] |
| Methanol:biodiesel ratio | r_MeOH | 0.15 kg/kg | 0.12–0.18 | [14] |
| Methanol price | P_MeOH | $0.65/kg | $0.50–0.90 | Market |
| Enzyme cost (annual) | C_enz | $1,200/yr | $800–2,500 | [14] |
| Micro-refinery CAPEX | C_ref | $55,000 | $45–65k | [25] |
| Bio-fertilizer unit CAPEX | C_bfert | $10,000 | $8–12k | Estimate |
| Battery (50 kWh LFP) CAPEX | C_bat | $12,500 | $9–16k | Market |
| Diesel price (2026) | D_p | $1.34/L | $0.80–2.00 | [2] |
| Grid export tariff (agri.) | T_grid | $0.073/kWh | $0.060–0.095 | [8] |
| Carbon credit (voluntary) | P_CO2 | $15/tCO₂e | $10–50 | Market |
| Discount rate | r | 10% | 8–15% | BD benchmark |
| Project lifetime | T | 25 yr | 20–30 yr | [24] |
References
- Bangladesh Petroleum Corporation (BPC). Annual Report 2023–24: Petroleum Import and Consumption Statistics; Ministry of Power, Energy and Mineral Resources: Dhaka, Bangladesh, 2024; Available online: https://www.bpc.gov.bd (accessed on 10 April 2026).
- Bangladesh Energy Regulatory Commission (BERC). Gazette Notification on Petroleum Product Retail Price Revision (Memo No. BERC/Tariff/2026/01); BERC: Dhaka, Bangladesh, January 2026; Available online: https://www.berc.org.bd (accessed on 10 April 2026).
- The Daily Star. Gas Crisis Shuts Down 5 of 6 Major Urea Fertiliser Plants; The Daily Star: Dhaka, Bangladesh, 4 March 2026; Available online: https://www.thedailystar.net/environment/natural-resources/energy/news/gas-crisis-shuts-down-5-6-major-urea-fertiliser-plants-4121571 (accessed on 10 April 2026).
- Bangladesh Bureau of Statistics (BBS). Agricultural Census 2019: Crop Farming Module. BBS: Dhaka, Bangladesh, 2020. Available online: https://www.bbs.gov.bd (accessed on 10 April 2026).
- Mainuddin, M.; Kirby, M. Soil and water assessment in the eastern Ganges basin. Agric. Water Manag. 2015, 161, 1–14. [Google Scholar] [CrossRef]
- Bangladesh Water Development Board (BWDB). National Irrigation Water Management Report 2022. BWDB: Dhaka, Bangladesh, 2023. Available online: https://www.bwdb.gov.bd (accessed on 10 April 2026).
- Bangladesh Inland Water Transport Authority (BIWTA). Inland Water Resources and Hydrological Assessment 2021; Ministry of Shipping: Dhaka, Bangladesh, 2021; Available online: https://www.biwta.gov.bd (accessed on 10 April 2026).
- Bangladesh Power Development Board (BPDB). Renewable Energy Master Plan 2041. BPDB: Dhaka, Bangladesh, 2023. Available online: https://www.bpdb.gov.bd (accessed on 10 April 2026).
- Ahmed, M.; Sarkar, M.A.R.; Islam, M.S. Distribution, biomass and commercial potential of Gracilaria verrucosa in the coastal zone of Bangladesh. J. Appl. Phycol. 2019, 31, 2417–2428. [Google Scholar] [CrossRef]
- Rodrigues, D.; Freitas, A.C.; Pereira, L.; Rocha-Santos, T.A.P.; Vasconcelos, M.W.; Roriz, M.; Duarte, A.C. Chemical composition of red, brown and green macroalgae from Buarcos bay in Central West Coast of Portugal. Food Chem. 2015, 183, 197–207. [Google Scholar] [CrossRef] [PubMed]
- Cazzaniga, R.; Rosa-Clot, M.; Rosa-Clot, P.; Tina, G.M. Floating photovoltaic plants: Performance analysis and design solutions. Renew. Sustain. Energy Rev. 2018, 81, 1730–1741. [Google Scholar] [CrossRef]
- Liu, L.; Sun, Q.; Li, H.; Yin, H.; Ren, X.; Zheng, R. Evaluating the performance and environmental benefits of floating photovoltaic systems: A review. Energy Convers. Manag. 2022, 258, 115548. [Google Scholar] [CrossRef]
- Haas, J.; Khalighi, J.; de la Fuente, A.; Gerber, S.; Nowak, W.; Kern, J.D. Floating solar panels on reservoirs: A technical, economic and environmental feasibility study. Appl. Energy 2020, 274, 114796. [Google Scholar] [CrossRef]
- Guldhe, A.; Singh, B.; Rawat, I.; Permaul, K.; Bux, F. Biocatalytic conversion of lipids from microalgae Scenedesmus obliquus to biodiesel using Pseudomonas fluorescens lipase. Bioresour. Technol. 2015, 197, 422–427. [Google Scholar] [CrossRef]
- Kim, K.H.; Lee, O.K.; Kim, C.H.; Seo, J.W.; Oh, B.R.; Lee, E.Y. Lipase-catalyzed in-situ biosynthesis of glycerol-free biodiesel from heterotrophic microalgae, Aurantiochytrium sp. KRS101 biomass. Bioresour. Technol. 2016, 211, 472–477. [Google Scholar] [CrossRef] [PubMed]
- Hama, S.; Kondo, A. Enzymatic biodiesel production: An overview of potential feedstocks and process development. Bioresour. Technol. 2013, 135, 386–395. [Google Scholar] [CrossRef] [PubMed]
- Brownbridge, G.; Azadi, P.; Smallbone, A.; Bhave, A.; Taylor, B.; Kraft, M. The future viability of algae-derived biodiesel under economic and technical uncertainties. Bioresour. Technol. 2014, 151, 166–173. [Google Scholar] [CrossRef] [PubMed]
- Slade, R.; Bauen, A. Micro-algae cultivation for biofuels: Cost, energy balance, environmental impacts and future prospects. Biomass Bioenergy 2013, 53, 29–38. [Google Scholar] [CrossRef]
- Marinho-Soriano, E.; Fonseca, P.C.; Carneiro, M.A.A.; Moreira, W.S.C. Seasonal variation in the chemical composition of two tropical seaweeds. Bioresour. Technol. 2006, 97, 2402–2406. [Google Scholar] [CrossRef] [PubMed]
- Msuya, F.E.; Neori, A. Effect of water aeration and nutrient load level on biomass yield, N uptake and protein content of the seaweed Ulva lactuca cultured in seawater tanks. J. Appl. Phycol. 2008, 20, 1021–1031. [Google Scholar] [CrossRef]
- Hayashi, L.; Yokoya, N.S.; Ostini, S.; Pereira, R.T.L.; Braga, E.S.; Oliveira, E.C. Nutrients removed by Kappaphycus alvarezii in integrated cultivation with fishes in re-circulating water. Aquaculture 2008, 277, 185–191. [Google Scholar] [CrossRef]
- Suganya, T.; Varman, M.; Masjuki, H.H.; Renganathan, S. Macroalgae and microalgae as a potential source for commercial applications along with biofuels production: A biorefinery approach. Renew. Sustain. Energy Rev. 2016, 55, 909–941. [Google Scholar] [CrossRef]
- Collet, P.; Hélias, A.; Lardon, L.; Ras, M.; Goy, R.A.; Steyer, J.P. Life-cycle assessment of microalgae culture coupled to biogas production. Bioresour. Technol. 2011, 102, 207–214. [Google Scholar] [CrossRef] [PubMed]
- World Bank Group / ESMAP. Where Sun Meets Water: Floating Solar Market Report Update. In ESMAP Technical Report 017/19; World Bank: Washington, DC, USA, 2019; Available online: https://esmap.org/where-sun-meets-water (accessed on 10 April 2026).
- Davis, R.; Markham, J.; Kinchin, C.; Grundl, N.; Tan, E.C.D.; Humbird, D. NREL Technical Report NREL/TP-5100-64772; Process Design and Economics for the Production of Algal Biomass: Algal Biomass Production in Open Pond Systems and Processing Through Dewatering for Downstream Conversion. National Renewable Energy Laboratory: Golden, CO, USA, 2016. [CrossRef]
- Troell, M.; Halling, C.; Nilsson, A.; Buschmann, A.H.; Kautsky, N.; Kautsky, L. Integrated marine cultivation of Gracilaria chilensis and salmon cages for reduced environmental impact and increased economic output. Aquaculture 1997, 156, 45–61. [Google Scholar] [CrossRef]
- International Energy Agency (IEA). Methanol: A Future Transport Fuel? IEA: Paris, France, 2023. Available online: https://www.iea.org/reports/methanol (accessed on 10 April 2026).
- World Bank / Solargis. Global Solar Atlas 2.0: Solar Resource Data for Bangladesh; World Bank Group: Washington, DC, USA, 2023; Available online: https://globalsolaratlas.info (accessed on 10 April 2026).




| Parameter | Value | Source / Justification |
|---|---|---|
| Total farm area | 1.00 ha | Modular reference unit |
| FPV water surface area | 0.20 ha | Irrigation + refinery load sizing |
| Seaweed cultivation zone | 0.30 ha | Biomass supply sizing |
| Rice paddy area | 0.40 ha | Primary agricultural output |
| Infrastructure / buffers | 0.10 ha | Civil engineering allowance |
| Reference latitude | ~22°N | Bangladesh central coastal zone |
| Annual GHI | 4.8–5.2 kWh/m²/day | [8] |
| Design peak sun hours (PSH) | 4.5 h/day | Conservative coastal baseline [8] |
| Grid connection | Assumed available | BPDB rural coverage |
| Parameter | Low (15 t/ha/yr) | Baseline (25 t/ha/yr) | High (35 t/ha/yr) |
|---|---|---|---|
| Seaweed dry biomass (0.30 ha) | 4,500 kg/yr | 7,500 kg/yr | 10,500 kg/yr |
| Extractable lipid (4.5% DW) | 202.5 kg/yr | 337.5 kg/yr | 472.5 kg/yr |
| FAME biodiesel (90% yield) | 207 L/yr | 345 L/yr | 483 L/yr |
| Bio-fertilizer residue (dry) | 4,084 kg/yr | 6,806 kg/yr | 9,528 kg/yr |
| FPV electricity generated | 537,600 kWh/yr | 537,600 kWh/yr | 537,600 kWh/yr |
| Refinery electricity consumed | 270 kWh/yr | 338 kWh/yr | 472 kWh/yr |
| Irrigation pump consumed | 5,280 kWh/yr | 5,280 kWh/yr | 5,280 kWh/yr |
| Exportable electricity surplus | 532,050 kWh/yr | 531,982 kWh/yr | 531,848 kWh/yr |
| Annual CO₂ offset (est.) | 5.0 tCO₂e/yr | 8.4 tCO₂e/yr | 11.7 tCO₂e/yr |
| Metric | Low | Baseline | High |
|---|---|---|---|
| FPV LCOE (USD/kWh) | $0.049 | $0.047 | $0.046 |
| Biodiesel production cost, 1-ha (USD/L) | $1.42 | $0.89 | $0.68 |
| Biodiesel production cost, 10-ha co-op (USD/L) | $0.94 | $0.82 | $0.74 |
| 25-yr NPV (10% discount rate) | $+274,200 | $+312,400 | $+361,800 |
| Internal Rate of Return | 28.4% | 31.7% | 36.2% |
| Simple payback period | 5.8 yr | 4.2 yr | 3.1 yr |
| Annual CO₂ offset | 5.0 tCO₂e | 8.4 tCO₂e | 11.7 tCO₂e |
| Diesel self-sufficiency (irrigation) | 3.9% | 6.5% | 9.1% |
| Nitrogen self-sufficiency (Boro rice) | 32% | 54% | 74% |
Disclaimer/Publisher’s Note: The statements, opinions and data contained in all publications are solely those of the individual author(s) and contributor(s) and not of MDPI and/or the editor(s). MDPI and/or the editor(s) disclaim responsibility for any injury to people or property resulting from any ideas, methods, instructions or products referred to in the content. |
© 2026 by the author. Licensee MDPI, Basel, Switzerland. This article is an open access article distributed under the terms and conditions of the Creative Commons Attribution (CC BY) license.