Preprint
Article

This version is not peer-reviewed.

Collaborative Intelligence Framework for Automated Valuation and Clearing of Knowledge Contribution

Submitted:

31 March 2026

Posted:

02 April 2026

You are already at the latest version

Abstract
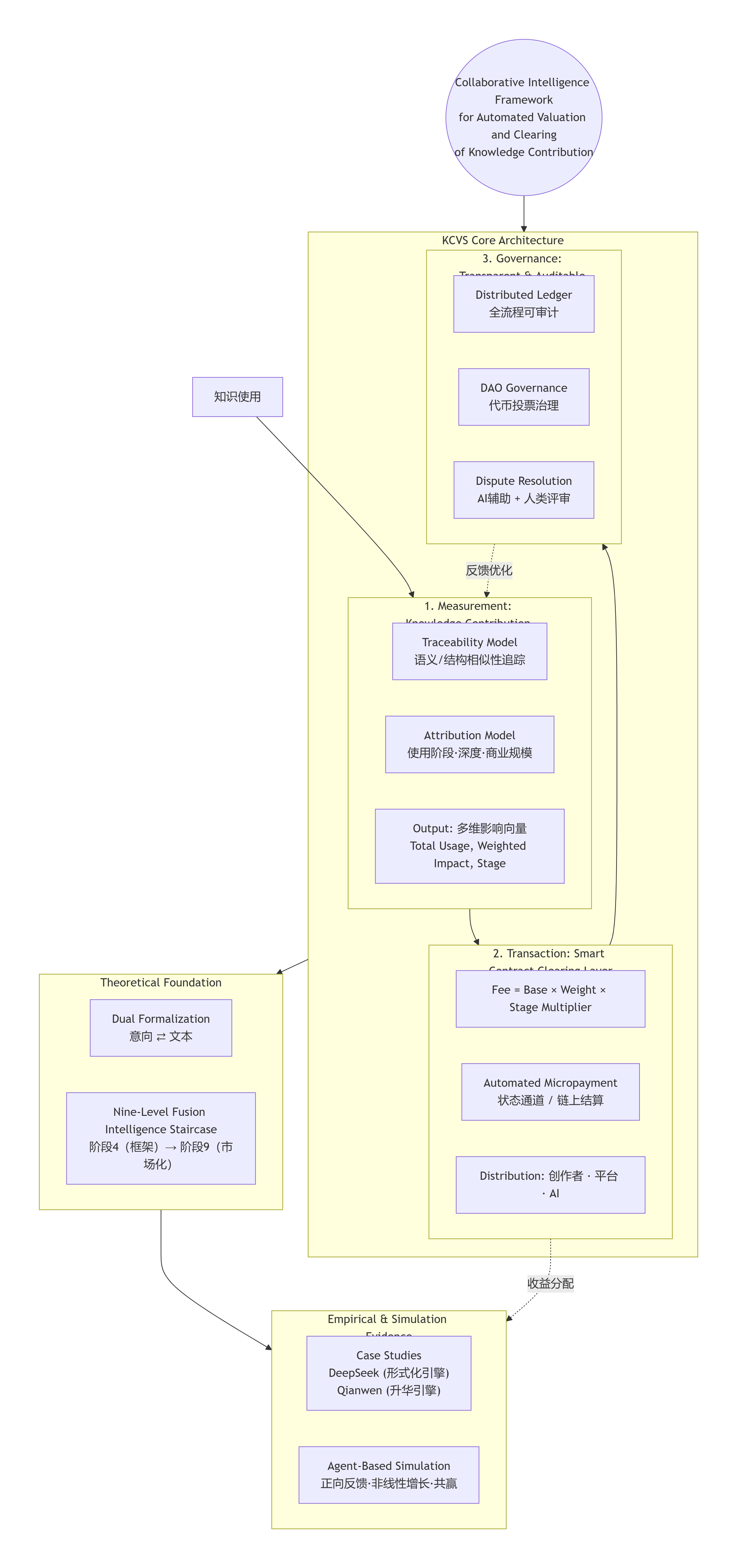
The digital age has fundamentally dissociated the creation of fundamental intellectual frameworks, such as novel theories, methodologies, and paradigms, from their widespread application and economic value realization. The fundamental reason why the creators of such meta-intellectual labor often receive disproportionate returns to the enormous long-term social and commercial value created by their work is that we cannot accurately measure, attribute, and automatically trade the value contained therein. In this paper, we propose a new integrated framework for automated valuation and liquidation of knowledge contribution based on the principle of fusion intelligence. This problem is formalized as a Knowledge Contribution Valuation and Liquidation (KCVS) system, with the dual formalization mechanism as its operational core, and the nine steps of intellectual integration as the maturity model of value creation. It shows how AI systems themselves, especially large language models, can be repositioned as impartial measuring instruments, automated traders, and transparent governance within this framework. Through the analysis of real cases of DeepSeek and Qianwen in scientific research and commercial applications, it is clarified that their underlying architectures have instantiated dual formal mechanisms, thus providing empirical support for the theoretical basis of the system proposed in this paper. This is followed by a blueprint consisting of three pillars: (1) an AI-driven knowledge contribution index for dynamic, multi-dimensional impact measurement; (2) a decentralized micropayment and clearing layer based on smart contracts; and (3) a transparent governance protocol for auditability using distributed ledgers. A simulated economic model is used to assess the feasibility of the framework and demonstrate its potential in building a sustainable, equitable, and self-optimizing ecosystem for foundational intellectual labor. This paper provides a theoretical and practical roadmap for aligning the incentives of knowledge creators with the structure of AI-driven economies, ensuring that future innovation is both dynamic and fair.
Keywords: 
;  ;  ;  ;  ;  ;  ;  
Copyright: This open access article is published under a Creative Commons CC BY 4.0 license, which permit the free download, distribution, and reuse, provided that the author and preprint are cited in any reuse.
Prerpints.org logo

Preprints.org is a free preprint server supported by MDPI in Basel, Switzerland.

Subscribe

Disclaimer

Terms of Use

Privacy Policy

Privacy Settings

© 2026 MDPI (Basel, Switzerland) unless otherwise stated