Preprint
Article

This version is not peer-reviewed.

Optimization of Super Oxidized Water Redox Properties by DOE for Targeted Disinfection Applications

Submitted:

18 February 2026

Posted:

27 February 2026

You are already at the latest version

Abstract
Super oxidized water is a disinfectant agent generated by electrolysis. Its effectiveness de-pends mainly on the oxidation-reduction potential and pH. In the present study, a 22 fac-torial Design of Experiments was used in order to evaluate the influence of the applied potential and the NaCl concentration on the ORP and pH of super oxidized water, with the aim of generating solutions with specific redox values for different disinfection appli-cations. The models obtained showed a high predictive capacity (R2 > 0.99), identifying NaCl concentration as the factor with the greatest effect on the oxidation-reduction poten-tial and pH. The optimized conditions presented experimental errors of less than 1.5%, thus confirming the validity of the model. The solutions showed high physicochemical stability during 24 weeks of storage. Microbiological evaluation showed antimicrobial ac-tivity against Escherichia coli, Staphylococcus aureus, Methicillin-Resistant Staphylococcus au-reus, and Candida albicans, with its responses being dependent on the ORP level and the microorganism evaluated. The results demonstrate that the use of DOE allows for the ad-justment of redox profile of super oxidized water in a controlled manner for specific ap-plications, simultaneously optimizing antimicrobial efficacy, which positions super oxi-dized water as a flexible and scalable technology for disinfection in industrial and clinical contexts.
Keywords: 
;  ;  ;  ;  ;  

1. Introduction

Super oxidized water (SOW) is an aqueous solution generated by controlled electrolysis of saline solutions that is starting its usage as a biocide in industrial, agricultural, clinical and food applications [1,2,3,4]. Its effectiveness is mainly associated with the presence of hypochlorous acid (HOCl), an oxidizing agent with high microbiocidal activity whose spectrum covers enveloped and non-enveloped viruses, Gram-positive and Gram-negative bacteria, filamentous fungi and yeasts, as well as resistant forms such as bacterial spores [5,6]. In addition, it’s in situ production from available components (water and sodium chloride or HCl) and its low toxicity under controlled conditions positioned it as a strategic supply during the SARS-CoV-2 health emergency [7,8,9].
From a physicochemical perspective, the biocidal activity of SOW depends largely on parameters such as oxidation-reduction potential (ORP), pH and the concentration of active species (HOCl, ClO-, and Cl2) [10,11,12]. In particular, ORP acts as an indirect descriptor of the overall oxidizing capacity of the solution, and has been correlated to different ranges of application: between 700 and 900 mV for fruit and vegetable washing, 900 to 1000 mV in agro-industrial processes and values above 1000 mV for disinfection in clinical and hospital settings [2,13,14].
SOW generation systems on an industrial scale are based on electrochemical cells with corrosion-resistant anode electrodes (Ti coated with mixed oxides of IrO2 or RuO2 and stainless steel) and ion exchange membranes (Nafion and ceramics) for the separation of products generated at the anode and cathode [15,16]. The system configuration allows critical process variables such as applied potential, brine concentration and flow, and electrolysis time to be controlled, which in turn allows the physicochemical characteristics of the final product to be modulated. This adjustability is essential for the adaptation of SOW to specific microbiological objectives and industry regulations [16,17].
In this context, understanding the influence of operating conditions on the physicochemical quality of SOW is crucial for its optimization and standardization. The use of statistical tools such as Design of Experiments (DOE) allows for the identification of main effects and interactions between process variables, as well as the establishment of robust predictive models for the formulation of solutions with targeted properties [18].
In this study, the influence of key variables in the electrolysis process, such as applied potential and NaCl concentration on the ORP and pH of SOW was evaluated. This was done with the aim of generating specific redox values for different disinfection applications. In addition, the physicochemical stability of the solutions was evaluated over a period of six months, as well as their microbiological efficacy against pathogenic strains of sanitary and agroindustrial interest.

2. Materials and Methods

2.1. SOW Production

The generation of SOW was carried out using an electrolytic cell (Baoji Ruicheng Titanium Metal Co., Ltd., China) equipped with Ti electrodes and coated with Ru-Ir mixed oxides. The applied potential and NaCl concentration parameters were adjusted according to the DOE, while the brine flow rate was kept constant at 5 L/min. The anodic product was collected and stored in high-density polyethylene (HDPE) containers under controlled room temperature conditions (25 ± 0.5 °C) and protected from light in order to prevent photodegradation.

2.2. DOE Study

A complete 2² factorial design was implemented to evaluate the effect of the applied potential (V) and NaCl concentration (%wt.) (independent variables) on the physicochemical responses of the ORP (mV) and pH of the generated solution. The design was non-randomized and three replicates were performed per experimental condition. Statistical analysis and optimization of operating conditions were performed using the JMP Student Edition 18 platform (OriginLab Corp., USA), including surface response and contour graphics to visualize the interactions between variables.
Based on the statistical models obtained from the factorial design, an optimization process was carried out to determine the optimal values of the applied potential and NaCl concentration that would allow the target ORP and pH values to be achieved. The optimization was carried out using the Prediction Profiler tool with Desirability Functions from the JMP Student Edition 18 software (OriginLab Corp., USA).

2.3. Stability Monitoring

The SOW solutions obtained from the DOE were monitored monthly for a six-month period. ORP and pH values were evaluated using a digital multiparameter (Hach HQ30d Portable, Hach). All analyses were performed in triplicate and results were expressed as mean ± standard deviation.

2.4. Microbial Culture

Model strains representative of clinically and environmentally relevant pathogens, frequently isolated from human contact surfaces and associated with community-acquired and nosocomial infections were selected. The evaluated species included Escherichia coli (E. coli; ATCC 25922) as a Gram-negative model, Staphylococcus aureus (S. aureus; ATCC 25923) and Methicillin-resistant Staphylococcus aureus (MRSA, ATCC 33591) as Gram-positive models and the yeast-like fungus Candida albicans (C. albicans; ATCC 10231).
For the preparation of the working cultures, fresh colonies were inoculated into tryptic soy broth (TSB; Becton Dickinson, Sparks, MD, USA) and incubated under aerobic conditions at 37°C for 24 hours. The cultures were then adjusted to an approximate concentration of 1 × 10⁷ UFC·mL⁻¹ by serial dilution for its use in antimicrobial testing.

2.5. Agar Diffusion Assay

The antimicrobial activity of SOW solutions and a commercial SOW solution (Microdacyn®; My) was evaluated using the agar well diffusion method. 0.1 mL of each microbial suspension was inoculated onto Petri dishes (100 mm) containing 25 mL of solidified TSB agar. After a 30-minute preincubation period at room temperature to allow absorption, four wells (7 mm in diameter, 4 mm in depth) were punched using a sterile metal cylinder. 50 µL of the corresponding SOW sample was deposited into each well, followed by incubation at 37°C for 24 hours. Inhibition zones were measured with an electronic digital caliper and digitized using a dark-field colony counter (Reichert, NY, USA).

3. Results

3.1. DOE Study

A factorial experimental design was carried out in order to evaluate the influence of the applied potential, NaCl concentration and their interaction on the ORP and pH of the SOW (Figure 1 and Table 1). In both cases, the adjusted linear models were highly significant (p < 0.0001) and showed excellent agreement between predicted and experimental values, supporting the suitability of the DOE approach within the evaluated design space.
The adjusted model for ORP showed an outstanding fit, with R2 = 0.99677 and RMSE = 4.3063 mV (p < 0.0001), indicating high predictive power considering that ORP values are around ~950 - 1110 mV in the experimental range (Table 1). The effects analysis shows that both the applied potential and the NaCl concentration influence the ORP. However, according to the orthogonal estimates, the factor with the greatest effect magnitude was the NaCl concentration (44.33), followed by the applied potential (27.325). This confirms that, in the system and range studied, the increase in NaCl is the main driver of the increase in ORP, probably due to the increase in conductivity and because it favors electrochemical pathways associated with the formation of oxidizing/chlorinated species [19].
Additionally, the interaction term NaCl × applied potential = -2.34 indicates that the combined effect is not simply additive. In practical terms, this implies that the impact of the applied potential on ORP changes with the NaCl level (and vice versa), which is consistent with the non-parallel interaction profiles and the diagonal orientation of the contours. Together, the contour maps and response surface show an overall increase in ORP as both factors increase, with an approximately linear trend (without marked curvature), which supports the use of a first-order model within the evaluated domain.
For pH, the model also revealed an excellent performance, with R2 = 0.99465 and RMSE = 0.0379 (p < 0.0001), indicating that the model accurately reproduces the observed variations (pH ~3.8 - 5.0) (Table 2). In this case, the main effects are consistent with the medium’s acidification, as operating severity increases: orthogonal estimates indicate that NaCl concentration (-0.306) has the greatest effect in magnitude, followed by applied potential (-0.185), both with negative signs (tendency to decrease pH). This is consistent with the contour map, where a transition to lower pH values is observed as NaCl and applied potential increase. In contrast to ORP, the interaction term for pH appears to be practically zero (NaCl × applied potential ≈ 0.000), thus suggesting that, within the experimental range, pH is dominated by main effects and behaves more like an additive, with smooth and predictable gradients on the response surface.
Overall, the results show that the process can be controlled and optimized by simultaneously adjusting NaCl and the applied potential, but with different implications for each response. While ORP increases sharply when both factors are increased (NaCl being the most influential factor), pH tends to noticeably decrease, with NaCl also having a predominating and negligible interaction. This highlights the need to optimize by considering ORP and pH simultaneously, seeking conditions that maximize oxidizing capacity without inducing excessive acidification that would result in the transformation of HOCl into other species less effective in cleaning and disinfection applications. These results confirm the advantage of DOE in identifying both dominant effects and coupled behaviors (especially critical in ORP).
The DOE results provided predictive equations for pH and ORP, which were used to optimize operating conditions. Optimization was performed considering only ORP as the target variable, while pH was maintained as a process restraint, establishing an interval between 4.0 and 7.0 in order to favor the predominant formation of the active species HOCl [20].
According to the DOE, ORP target values of 950, 1000, 1050 and 1100 mV were set, corresponding to products used for washing fruits and vegetables, agro-industrial processes and disinfection in clinical and hospital settings. Table 3 shows the applied potential and NaCl concentration values determined through the optimization process, as well as the experimental values obtained for each condition.
The experimental results showed good agreement with the target ORP values, with percentage errors below 1.5% and an average error close to 1.1%. Additionally, the pH values obtained remained within the established range (4.0–7.0), which confirms that the optimized conditions not only allow the desired ORP levels to be achieved but also ensure a chemical environment favorable to the predominant presence of HOCl.
These results show that the model generated from the DOE is capable of reliably predicting the ORP through controlled variation of the applied potential and NaCl concentration, allowing for specific operating conditions to be selected according to the required level of disinfection. This approach contributes to the optimization of the process from an energy and economic standpoint, particularly in relation to the applied potential.

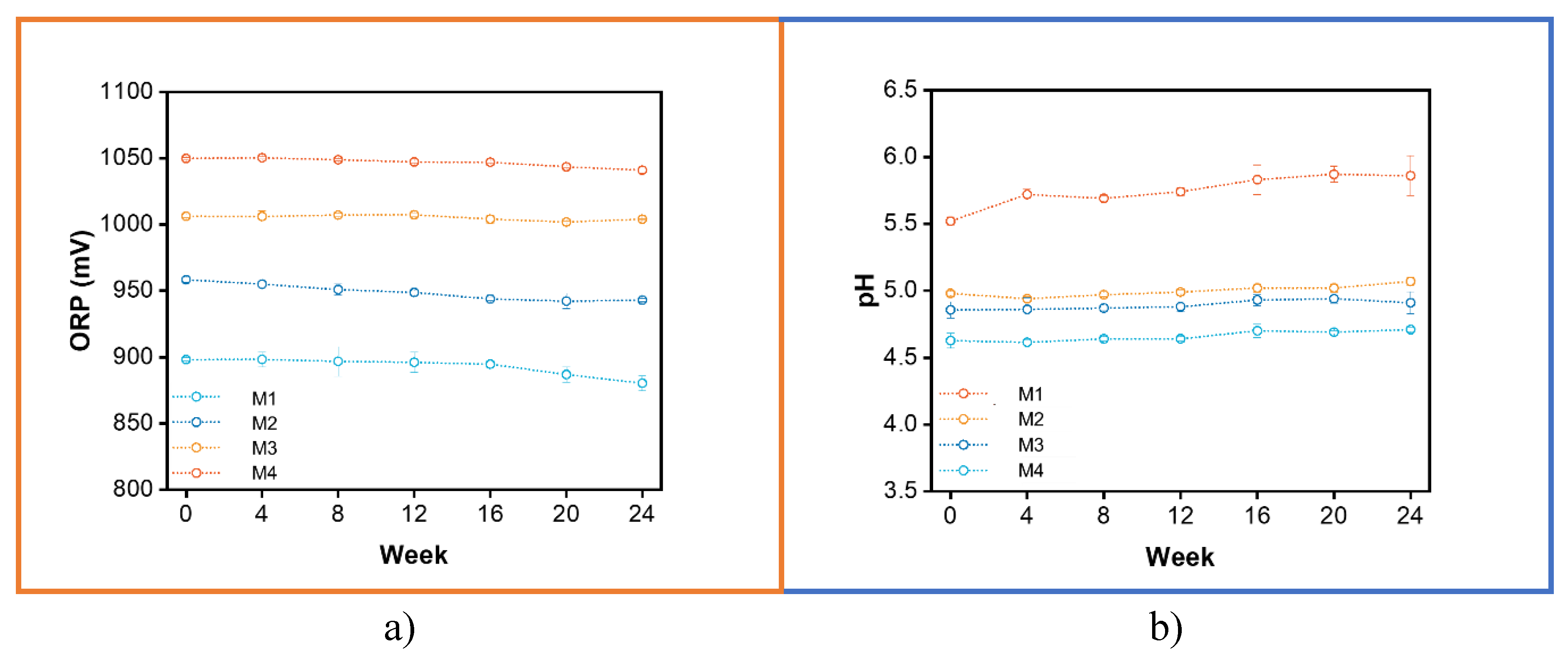
3.2. SOW Stability

Stability is a critical aspect in the incorporation of a new product, particularly in the case of SOW. This is because its industrial and sanitary application depends on the preservation of its physicochemical properties through time [21,22]. Several studies have reported that one of the main challenges in implementing SOW is its limited stability, attributed to the formation of by-products during the production process [23,24]. However, it has also been noted that the storage and use of high-purity inputs, such as NaCl of an adequate quality and deionized water, favors the obtention of more homogeneous solutions, in which HOCl remains the predominant active species [25,26]. These aspects were carefully controlled during SOW production in the present study.
Figure 2 shows the evolution of the pH and ORP of the SOW during a 24-week storage period. In the case of ORP (Figure 2a), all samples presented a stable behavior over time, with no abrupt drops or significant fluctuations. The greatest variation was observed in the sample with an initial ORP of 950 mV; however, even in this case, the total variation remained within a ±25 mV range during the 24 weeks of monitoring. Samples with initial ORP values of 1000, 1050 and 1100 mV showed even greater stability, with very small changes and virtually no slopes, indicating effective preservation of the oxidizing capacity of SOW during storage.
A similar behavior was observed for pH (Figure 2b). The greatest variation over time corresponded to the sample with an initial ORP value of 950 mV; however, the total change was limited and did not exceed ±0.15 pH units over the 24-week period. Samples with higher initial ORP values showed an even more stable pH evolution, remaining virtually constant throughout the study period. In all cases, the pH remained within the characteristic range of SOW, with no evidence of relevant neutralization or chemical degradation processes.
Altogether, these results demonstrate that the SOW produced under established operating parameters, with strict control of input quality and adequate storage, exhibits a high physicochemical stability, both in terms of ORP and pH, for at least 24 weeks of storage. This stability supports the robustness of the production process developed and reinforces the viability of SOW for practical applications, where the prolonged preservation of its oxidizing properties and chemical composition is essential.

3.3. Microbial Evaluation

The antimicrobial activity of SOW was evaluated using solutions obtained under optimal operating conditions. The results were compared with commercial SOW (ORP ~ 920 mV; pH = 6.2; My). In all strains evaluated, the SOW produced in this study presented consistent antimicrobial activity, evidenced by the formation of well-defined inhibition halos (Figure 3), confirming the efficacy of the production process and the preservation of the active species responsible for the biocidal action.
In the case of S. aureus (Figure 3a), a clear trend on the increment of the inhibition diameter was observed as ORP increased. The highest antimicrobial activity was obtained for the sample with an ORP of 1050 mV (M3), reaching an inhibition diameter of 4 mm, while lower or higher ORP values showed a slight decrease in effectiveness. This behavior suggests the existence of an optimal ORP range to maximize antimicrobial action against this Gram-positive bacterium.
For MRSA (Figure 3b), there was no trend identified with ORP; however, the greatest inhibition was observed in the sample with an ORP of 1100 mV (M4), with a diameter of 5 mm. This result is particularly relevant, as it indicates that the antimicrobial activity of SOW is not compromised by bacterial resistance mechanisms, suggesting that HOCl acts through inactivation pathways in comparison to those of conventional antibiotics, such as the oxidation of proteins, lipids, and structural components of the cell wall [27].
As for E. coli (Figure 3c), the effectiveness of SOW was relatively homogeneous across the entire ORP range evaluated, with no marked differences between samples. The largest inhibition diameter was recorded for the sample with an ORP value of 1000 mV (M2), with a 4 mm diameter, although the variations between conditions were smaller compared to Gram-positive bacteria. This behavior suggests that E. coli has a stable susceptibility to SOW within the ORP range studied.
Finally, tests carried out with C. albicans (Figure 3d) showed different behavior compared to bacteria. In this case, it was observed that antimicrobial activity decreases as ORP increases, with samples with an ORP value of 950 mV (M1) and commercial SOW (My) showing the largest inhibition diameter (5 mm). This result is of particular interest, as fungi tends to show greater resistance to antimicrobial agents designed primarily for bacteria. The ability of SOW to inhibit C. albicans confirms its broad spectrum of action and suggests that moderate ORP conditions may be more effective for the inactivation of eukaryotic organisms [28].
Overall, these results demonstrate that SOW produced under optimized conditions exhibits effective antimicrobial activity against Gram-positive and Gram-negative bacteria and fungi, although the response depends on the microorganism and the ORP value. This variability highlights the importance of adjusting the ORP of SOW according to the specific microbiological target and reinforces the potential of SOW as a broad-spectrum disinfectant.

4. Discussion

From a process engineering perspective, the results obtained allow us to establish a direct relationship between the ORP range of SOW and its potential for industrial application, particularly in contexts where robust, stable and reproducible disinfection is required. ORP, being an easily measurable and controllable variable online, is a key operating parameter for the design, optimization and control of SOW production systems.
The activity observed against S. aureus shows that ORP values close to 1050 mV provide a maximum inhibition, while additional increases in ORP do not generate proportional improvements [29]. From an industrial point of view, this result is relevant for applications associated with the prevention of nosocomial infections, where effective and constant disinfection of surfaces, equipment and hospital environments is required [30,31]. Operating in the 950-1050 mV range would allow an adequate compromise between antimicrobial efficacy and energy consumption to be achieved, thus favoring continuous operation of the process.
In the case of MRSA, the greatest inhibition was achieved at 1100 mV, highlighting the ability of SOW to maintain its effectiveness against microorganisms with high levels of resistance. This behavior is particularly relevant in the current context of increasing microbial resistance, where exclusive reliance on antibiotics and selective disinfectants presents operational limitations [32]. From a process perspective, these results support the use of high ORP in critical applications, particularly in clinical settings.
For E. coli, the homogeneous response observed across the entire ORP range evaluated indicates the existence of a broad and robust operating window, which is particularly attractive for large-scale industrial applications. This feature is advantageous for continuous disinfection systems, such as those required in the food industry or water treatments, where simplicity of process control and tolerance to operational disturbances are determining factors [33].
The results obtained for C. albicans show that moderate ORP values (~950 mV) are more effective than higher values. This behavior highlights that maximizing ORP is not always the most efficient strategy, and that the selection of operating conditions must consider the target microorganism 29. From an industrial point of view, this observation is relevant for applications where fungal control is a priority and where operating at moderate ORP values can simultaneously improve the efficacy and stability of the SOW.
The experience acquired during the COVID-19 pandemic highlighted the need for disinfection technologies that are scalable, of rapid-response and capable of on-site production, reducing dependence on external supply chains [34,35]. In this context, the electrochemical production of SOW represents an attractive alternative, as it allows the ORP to be adjusted in accordance to the specific application and responds flexibly to sudden increases in demand for disinfectants.
Altogether, the results obtained show that ORP selection should not be approached as a single maximization strategy, but rather as a process design variable that can be adapted to different industrial scenarios. The possibility of operating in different ORP ranges depending on the type of microorganism and the level of microbiological risk reinforces the potential of SOW as a versatile, robust disinfection technology that is aligned with current microbiological control needs in industrial and healthcare environments.

5. Conclusion

This study demonstrated that DOE allows for the reliable optimization of electrochemical SOW production, generating solutions with specific redox values and physicochemical stability. The results are particularly relevant in the context of growing microbial resistance and the fragility of supply chains evidenced during the COVID-19 pandemic, which highlighted the need for scalable and on-site disinfection technologies. The ability of SOW to maintain its effectiveness against resistant microorganisms such as MRSA, together with the possibility of adjusting the ORP according to the microbiological target, supports its potential as a flexible alternative to conventional disinfectants. This approach not only improves the energy efficiency of the process, but also strengthens the operational resilience of disinfection systems in industrial and clinical environments in the face of high demand and health emergencies.

Author Contributions

Conceptualization, J.S.-C. and B.V.-S.; methodology, E.B.-P and R.G.-B.; software, J.C.-S.; validation, J.S.-C., B.V.-S. and E.B.-P.; formal analysis, B.V.-S.; investigation, J.C.-S.; resources, R.G.-B.; data curation, E.B.-P.; writing—original draft preparation, J.S.-C.; writing—review and editing, B.V.-S.; visualization, J.S.-C.; supervision, B.V.-S.; project administration, J.C.-S.

Funding

This research received no external funding.

Data Availability Statement

The original contributions presented in this study are included in the article. Further inquiries can be directed to the corresponding author.

Acknowledgments

We thank the Instituto de Ingenieria of Universidad Autónoma de Baja California.

Conflicts of Interest

The authors declare no conflicts of interest.

References

  1. Rebezov, M.; Saeed, K.; Khaliq, A.; Rahman, S.J.U.; Sameed, N.; Semenova, A.; et al. Application of Electrolyzed Water in the Food Industry: A Review. Appl. Sci. 2022, 12, 6639. [Google Scholar] [CrossRef]
  2. Yan, P.; Daliri, E.B.M.; Oh, D.H. New Clinical Applications of Electrolyzed Water: A Review. Microorganisms 2021, 9, 136. [Google Scholar] [CrossRef]
  3. Saxena, J.; Williams, T. Electrolysed water (hypochlorous acid) generation and efficacy against food-borne pathogens. Sustain. Food Technol. 2023, 1, 603–609. [Google Scholar] [CrossRef]
  4. Saikumar, A.; Singh, A.; Kaur, K.; Kumar, N.; Sharma, S.; Dobhal, A.; et al. Numerical optimization of hypochlorous acid (HOCl) treatment parameters and its effect on postharvest quality characteristics of tomatoes. J. Agric. Food Res. 2023, 14, 100762. [Google Scholar] [CrossRef]
  5. Haralović, V.; Mokos, M.; Špoljar, S.; Dolački, L.; Šitum, M.; Lugović-Mihić, L. Hypochlorous Acid: Clinical Insights and Experience in Dermatology, Surgery, Dentistry, Ophthalmology, Rhinology, and Other Specialties. Biomedicines 2025, 13, 2921. [Google Scholar] [CrossRef]
  6. Palau, M.; Muñoz, E.; Lujan, E.; Larrosa, N.; Gomis, X.; Márquez, E.; et al. In Vitro and In Vivo Antimicrobial Activity of Hypochlorous Acid against Drug-Resistant and Biofilm-Producing Strains. Microbiol. Spectr. 2022, 10, e02365-22. [Google Scholar] [CrossRef]
  7. López-Labrador, F.X.; Blasco, A.; Villamayor, L.M.; Gaume, G.; Ros-Lis, J.V. Use of Electrolysed Water as Disinfection Technology in Front of Various Microorganisms and SARS-COV-2. Food Environ. Virol. 2025, 17, 49. [Google Scholar] [CrossRef]
  8. Cárdenas, A.M.; Campos-Bijit, V.; Di Francesco, F.; Schwarz, F.; Cafferata, E.A.; Vernal, R. Electrolyzed water for the microbiologic control in the pandemic dental setting: a systematic review. BMC Oral Health 2022, 22, 579. [Google Scholar] [CrossRef] [PubMed]
  9. Valdez-Salas, B.; Salvador-Carlos, J.; Beltrán-Partida, E.; Curiel-Álvarez, M.A.; Valdez-Salas, E.; Cheng, N. Pitting Corrosion of Austenitic Stainless Steels in Electroactivated Water. Int. J. Corros. 2024, 2024, 5591969. [Google Scholar] [CrossRef]
  10. Ampiaw, R.E.; Yaqub, M.; Lee, W. Electrolyzed water as a disinfectant: A systematic review of factors affecting the production and efficiency of hypochlorous acid. J. Water Process Eng. 2021, 43, 102228. [Google Scholar] [CrossRef]
  11. Tong, W.; Forster, M.; Dionigi, F.; Dresp, S.; Sadeghi Erami, R.; Strasser, P.; et al. Electrolysis of low-grade and saline surface water. Nat. Energy 2020, 5, 367–377. [Google Scholar] [CrossRef]
  12. Iram, A.; Wang, X.; Demirci, A. Electrolyzed Oxidizing Water and Its Applications as Sanitation and Cleaning Agent. Food Eng. Rev. 2021, 13, 411–427. [Google Scholar] [CrossRef] [PubMed]
  13. Issa-Zacharia, A. Application of Slightly Acidic Electrolyzed Water as a Potential Sanitizer in the Food Industry. J. Food Qual. 2024, 2024, 1–18. [Google Scholar] [CrossRef]
  14. Ramírez Orejel, J.C.; Cano-Buendía, J.A. Applications of Electrolyzed Water as a Sanitizer in the Food and Animal-By Products Industry. Processes 2020, 8, 534. [Google Scholar] [CrossRef]
  15. Li, Z.; Li, X.; Yang, D.; Li, S.; Yu, K.; Yan, W.; et al. Revolutionizing Strongly Acidic Electrolyzed Water Production: A Breakthrough in Membrane-Free Pump-Suction Electrochemical System. Sep. Purif. Technol. 2025, 361, 131449. [Google Scholar] [CrossRef]
  16. Sanzani, S.; Catalano, P.; Tanucci, G.; Giametta, F.; Ippolito, A.; Bianchi, B. Design and Construction and Energy Consumption Study of a New Electrolyzed Water Cell Generator Prototype for Food Disinfection. Sci. 2024, 6, 43. [Google Scholar] [CrossRef]
  17. Umimoto, K.; Nagata, S.; Yanagida, J. Development of device producing electrolyzed water for home care. J. Phys. Conf. Ser. 2013, 450, 012035. [Google Scholar] [CrossRef]
  18. Salvador Carlos, J.; Valdez Salas, B.; Beltran Partida, E.A.; Curiel Alvarez, M.; Cheng, N.; Valdez Salas, E. Rapid optimization of disinfectants by photographic image-based analysis and design of experiments. DYNA 2024, 99, 154–158. [Google Scholar] [CrossRef]
  19. Jeong, J.; Kim, C.; Yoon, J. The effect of electrode material on the generation of oxidants and microbial inactivation in the electrochemical disinfection processes. Water Res. 2009, 43, 895–901. [Google Scholar] [CrossRef]
  20. Gombas, D.; Luo, Y.; Brennan, J.; Shergill, G.; Petran, R.; Walsh, R.; et al. Guidelines To Validate Control of Cross-Contamination during Washing of Fresh-Cut Leafy Vegetables. J. Food Prot. 2017, 80, 312–330. [Google Scholar] [CrossRef] [PubMed]
  21. Damalerio, R.G.; Orbecido, A.H.; Uba, M.O.; Cantiller, P.E.L.; Beltran, A.B. Storage Stability and Disinfection Performance on Escherichia coli of Electrolyzed Seawater. Water 2019, 11, 980. [Google Scholar] [CrossRef]
  22. Castro, D.; Ferreri, I.; Carvalho, I.; Henriques, M. Long-lasting multi-surface disinfectant: Evaluation of efficiency and durability. Results Eng. 2022, 16, 100649. [Google Scholar] [CrossRef]
  23. Rossi-Fedele, G.; Dogramaci, E.J.; Steier, L.; De Figueiredo, J.A.P. Some factors influencing the stability of Sterilox®, a super-oxidised water. Br. Dent. J. 2011, 210, E23. [Google Scholar] [CrossRef]
  24. Len, S.V.; Hung, Y.C.; Chung, D.; Anderson, J.L.; Erickson, M.C.; Morita, K. Effects of Storage Conditions and pH on Chlorine Loss in Electrolyzed Oxidizing (EO) Water. J. Agric. Food Chem. 2002, 50, 209–212. [Google Scholar] [CrossRef]
  25. Block, Z.; Eyles, A.; Corkrey, R.; Stanley, R.; Ross, T.; Kocharunchitt, C. Effect of Storage Conditions on Shelf Stability of Undiluted Neutral Electrolyzed Water. J. Food Prot. 2020, 83, 1838–1843. [Google Scholar] [CrossRef]
  26. Sen, T.S.; Huat, L.L.; Andrianto, V.K. Effects of storage conditions on superoxidised water. MOJ Food Process. Technol. 2023, 11, 51–54. [Google Scholar] [CrossRef]
  27. Ashby, L.V.; Springer, R.; Hampton, M.B.; Kettle, A.J.; Winterbourn, C.C. Evaluating the bactericidal action of hypochlorous acid in culture media. Free Radic. Biol. Med. 2020, 159, 119–124. [Google Scholar] [CrossRef] [PubMed]
  28. Krishnan, C.S.; Milne, T.J.; Tompkins, G.R.; Cannon, R.D.; Lamping, E. Molecular Mechanism of Action of HOCl from Neutral-pH Electrolysed Oxidising Water Against Candida albicans. J. Fungi 2025, 11, 761. [Google Scholar] [CrossRef]
  29. Kim, C.; Hung, Y.C.; Brackett, R.E. Roles of Oxidation–Reduction Potential in Electrolyzed Oxidizing and Chemically Modified Water for the Inactivation of Food-Related Pathogens. J. Food Prot. 2000, 63, 19–24. [Google Scholar] [CrossRef] [PubMed]
  30. Valdez-Salas, B.; Beltran-Partida, E.; Cheng, N.; Salvador-Carlos, J.; Valdez-Salas, E.A.; Curiel-Alvarez, M.; et al. Promotion of Surgical Masks Antimicrobial Activity by Disinfection and Impregnation with Disinfectant Silver Nanoparticles. Int. J. Nanomed. 2021, 16, 2689–2702. [Google Scholar] [CrossRef]
  31. Landa-Solis, C.; González-Espinosa, D.; Guzmán-Soriano, B.; Snyder, M.; Reyes-Terán, G.; Torres, K.; et al. Microcyn™: a novel super-oxidized water with neutral pH and disinfectant activity. J. Hosp. Infect. 2005, 61, 291–299. [Google Scholar] [CrossRef] [PubMed]
  32. Velazquez-Meza, M.E.; Hernández-Salgado, M.; Sánchez-Alemán, M.A. Evaluation of the Antimicrobial Activity of a Super Oxidized Solution in Clinical Isolates. Microb. Drug Resist. 2015, 21, 367–372. [Google Scholar] [CrossRef] [PubMed]
  33. Chekabab, S.M.; Paquin-Veillette, J.; Dozois, C.M.; Harel, J. The ecological habitat and transmission of Escherichia coli O157:H7. FEMS Microbiol. Lett. 2013, 341, 1–12. [Google Scholar] [CrossRef] [PubMed]
  34. Xu, Z.; Elomri, A.; Kerbache, L.; El Omri, A. Impacts of COVID-19 on Global Supply Chains: Facts and Perspectives. IEEE Eng. Manag. Rev. 2020, 48, 153–166. [Google Scholar] [CrossRef]
  35. Moosavi, J.; Fathollahi-Fard, A.M.; Dulebenets, M.A. Supply chain disruption during the COVID-19 pandemic: Recognizing potential disruption management strategies. Int. J. Disaster Risk Reduct. 2022, 75, 102983. [Google Scholar] [CrossRef]
Figure 1. DOE results including Main Effects Plots, Interaction Plots, Regression/Model Diagnostic Plots and Contour/Surface Plots of: a) ORP and b) pH.
Figure 1. DOE results including Main Effects Plots, Interaction Plots, Regression/Model Diagnostic Plots and Contour/Surface Plots of: a) ORP and b) pH.
Preprints 199550 g001
Figure 2. Stability of SOW for 24 weeks: a) ORP and b) pH.
Figure 2. Stability of SOW for 24 weeks: a) ORP and b) pH.
Preprints 199550 g002
Figure 3. Inhibition halo in mm by ORP and representative Petri dish: a) S. aureus, b) SARM, c) E. coli, and d) C. albicans.
Figure 3. Inhibition halo in mm by ORP and representative Petri dish: a) S. aureus, b) SARM, c) E. coli, and d) C. albicans.
Preprints 199550 g003aPreprints 199550 g003b
Table 1. ORP results of DOE.
Table 1. ORP results of DOE.
Potential
(V)
NaCl
(%wt.)
ORP
(mV)
8.2 0.25 1079.3 ± 0.62
8.2 0.25 1077.1 ± 1.30
12.2 0.25 1108.17 ± 0.11
8.2 0.05 959.43 ± 3.12
8.2 0.05 950.27 ± 4.07
12.2 0.05 1046.73 ± 2.82
12.2 0.05 1041.63 ± 1.73
12.2 0.25 1120.7 ± 1.21
Table 2. pH results of DOE.
Table 2. pH results of DOE.
Potential
(V)
NaCl
(%wt.)
pH
8.2 0.05 4.98 ± 0.16
12.2 0.25 3.88 ± 0.05
12.2 0.05 4.55 ± 0.13
8.2 0.05 4.94 ± 0.07
8.2 0.25 4.13 ± 0.04
12.2 0.05 4.51 ± 0.07
8.2 0.25 4.19 ± 0.05
12.2 0.25 3.84 ± 0.05
Table 3. Optimization parameters for target ORPs.
Table 3. Optimization parameters for target ORPs.
Sample name Target ORP (mV) Potential
(V)
NaCl
(g)
Resulted ORP
(mV)
Resulted pH
M1 950 8.2 0.05 964 ± 7.6 5.0 ± 0.03
M2 1000 8.2 0.1158 1012 ± 8.4 4.8 ± 0.07
M3 1050 10 0.1607 1060 ± 10.7 4.5 ± 0.06
M4 1100 12.2 0.1927 1108 ± 1.5 4.1 ± 0.03
Disclaimer/Publisher’s Note: The statements, opinions and data contained in all publications are solely those of the individual author(s) and contributor(s) and not of MDPI and/or the editor(s). MDPI and/or the editor(s) disclaim responsibility for any injury to people or property resulting from any ideas, methods, instructions or products referred to in the content.
Copyright: This open access article is published under a Creative Commons CC BY 4.0 license, which permit the free download, distribution, and reuse, provided that the author and preprint are cited in any reuse.
Prerpints.org logo

Preprints.org is a free preprint server supported by MDPI in Basel, Switzerland.

Subscribe

Disclaimer

Terms of Use

Privacy Policy

Privacy Settings

© 2026 MDPI (Basel, Switzerland) unless otherwise stated