Preprint
Article

This version is not peer-reviewed.

Integrating Life Cycle Assessment, Life Cycle Cost and Circularity Indicators: A New Perspective on Sustainable Injection Mold Evaluation with Additive Manufacturing

Submitted:

10 February 2026

Posted:

11 February 2026

You are already at the latest version

Abstract
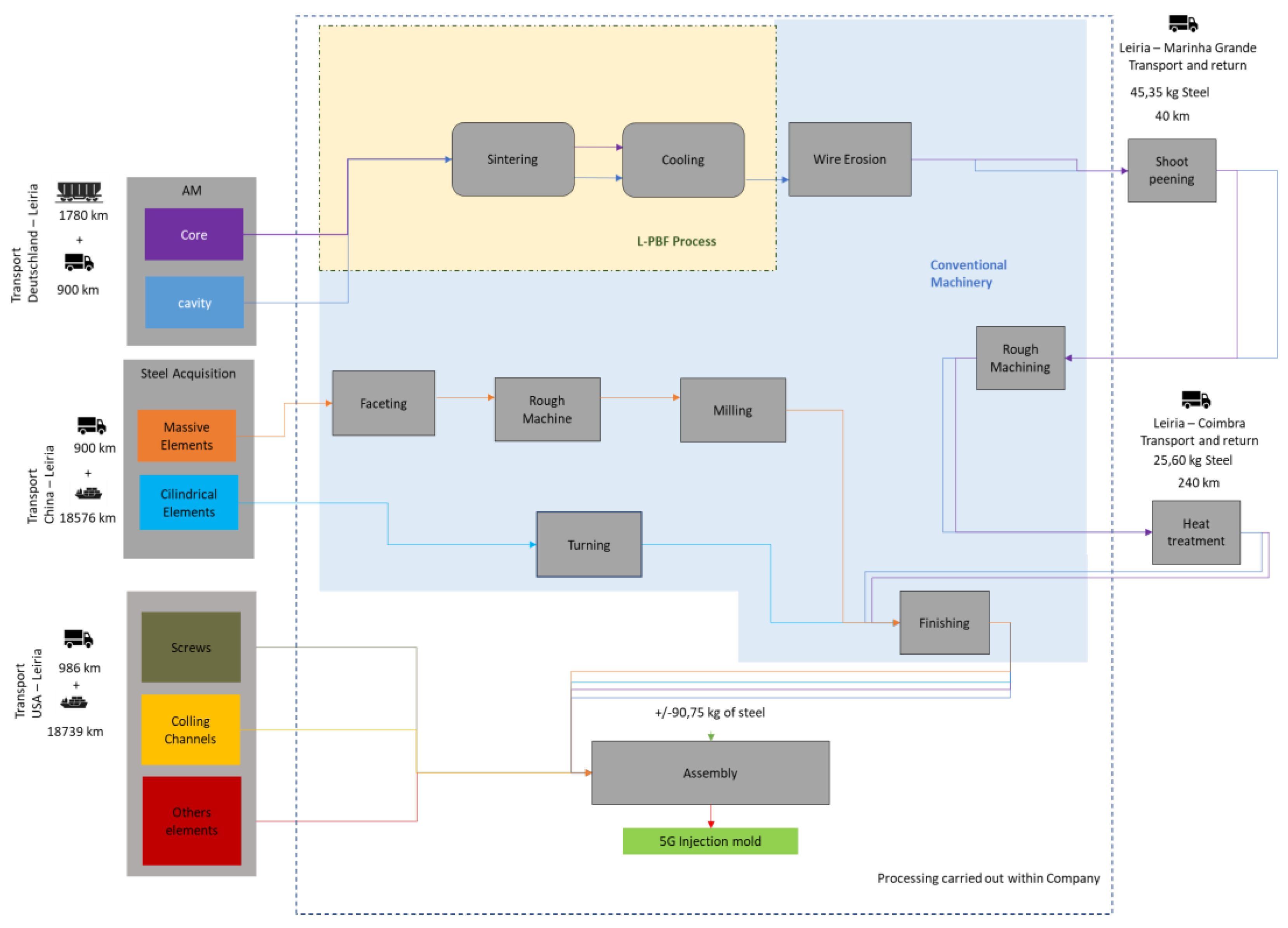
The transition to a Circular Economy requires assessment tools that capture not only the environmental and economic performance of products, but also their circular design, functionality, and durability. In this study, two types of injection molds for plastic part production are compared: a conventionally manufactured mold and an additively manufactured metal mold produced by Laser Powder Bed Fusion (L-PBF) technology. The comparison integrates Life Cycle Assessment (LCA), Life Cycle Costing (LCC), and a set of Micro-Circularity Indicators, including the Material Circularity Indicator (MCI), Recycling Desirability Index (RDI), Circular Design Guidelines (CDG), Disassembly Effort Index (DEI), Longevity Indicator (LI), and Circular Economy Indicator Prototype (CEIP). Results show that the AM mold exhibits lower environmental impacts across almost all categories, while its slightly higher initial cost is largely offset by reduced indirect costs over the product lifecycle. Micro-circularity indicators reveal that the AM mold achieves higher material circularity and better circular design performance (MCI, CDG, CEIP), but shows only minor improvements in disassembly and recyclability (DEI, RDI) and lower longevity (LI) compared to the conventional mold, indicating potential limitations for remanufacturing and end-of-life recovery. Overall, this study demon-strates that traditional sustainability metrics (LCA and LCC) are insufficient to fully assess product circularity. The integration of micro-circularity indicators provides a comprehensive framework encompassing circular design, repairability, and durability, highlighting the importance of combining LCA, LCC, and circularity metrics to support truly circular design decisions in additive manufacturing.
Keywords: 
;  ;  ;  ;  
Copyright: This open access article is published under a Creative Commons CC BY 4.0 license, which permit the free download, distribution, and reuse, provided that the author and preprint are cited in any reuse.
Prerpints.org logo

Preprints.org is a free preprint server supported by MDPI in Basel, Switzerland.

Subscribe

Disclaimer

Terms of Use

Privacy Policy

Privacy Settings

© 2026 MDPI (Basel, Switzerland) unless otherwise stated