1. Introduction
Ovarian cancer (OC) is one of the leading causes of cancer-related deaths in women, with a lifetime risk factor of approximately 1 in 91 [
1,
2]. In its early stages, OC does not exhibit specific symptoms and is thus mostly diagnosed when it has already reached more advanced stages with aggressive metastasis in the peritoneal cavity and even distant organs [
3]. Most OC cases occur in older women, with a median age at diagnosis of 63 years [
2]. In addition, cancer recurrence and metastasis, which are among the most common complications for OC, often increase with age [
4]. The combination of many factors, such as aging, lack of effective diagnostic strategies, late detection, development of resistance to therapy, and frequent recurrence, leads to a relatively high mortality rate in OC patients [
3]. Continued research is urgently needed to identify therapeutic strategies that not only target the aggressive and resistant nature of OC but also address age-related changes in tumor biology to improve early detection and treatment outcomes.
Aging significantly impacts OC progression and metastasis, primarily through alterations in both the systemic macroenvironment and the tumor microenvironment (TME) [
5,
6]. The TME consists of both non-cellular elements, such as the extracellular matrix (ECM), and cellular components—including immune cells, fibroblasts, endothelial cells, and adipocytes—all of which create a more permissive environment for cancer cell survival, growth, and spread [
6]. Adipose tissue (AT), also referred to as the adipose tumor microenvironment (AME), represents a major component of the TME in OC and plays a significant role in promoting both cancer initiation and disease progression [
7,
8]. OC begins its progression in the peritoneal cavity, subsequently spreading to the AT within the intraperitoneal cavity, specifically in the omentum [
9]. The interaction between the OC cells and the AT in the omentum induces morphological changes in adipocytes, leading to the formation of cancer-associated adipocytes (CAAs) [
10]. These adipocytes contribute to the progression of OC through multiple mechanisms, including tumor growth, chemoresistance, metastasis, and even recurrence [
11]. The impact of adipocytes on OC is thus an important direction of research, especially because AT is one of the earliest organs to change in response to aging [
12]. It was largely unknown, however, the extent to which these age-related changes impact OC cells, OC progression, and chemotherapies.
To address this gap, we investigated the roles of aging on the adipocyte-rich TME in an OC xenograft rat model through lipidomic and transcriptomic profiling of tumor-surrounding AT [
13]. In this previous study, our findings demonstrated that aged RNU nude rats (12 months old) were more susceptible to and exhibited more aggressive tumor development, with 100% (13 out of 13 rats) of the aged rats forming tumors, compared to 68.75% (11 out of 16 rats) of the young rats (6 weeks old). Median tumor volumes of 17.6 cm³ and 1.1 cm³ were observed in the aged and younger cohorts, respectively. Using tumor-surrounding AT tissues from aged OC rats, RNA sequencing analysis revealed notable upregulation of genes associated with inflammation and lipid regulation, including
S100a8,
S100a9,
Lcn2,
C3, and
Pnpla3, when compared to the AT from young OC rats. In addition, aged OC ATs exhibited significantly higher (p < 0.05) infiltration of neutrophils, dendritic cells, and CD4+ T-cells (non-regulatory) compared to their ATs before tumor formation, reflecting pro-inflammatory shifts that are conducive to cancer progression. These immune alterations were strongly correlated with changes in
S100a8/a9 expression and lipid levels.
Lipidomic profiling further revealed a significant downregulation (p < 0.05) of multiple free fatty acid (FFA) species in tumor-surrounding AT from aged OC rats compared to AT from their younger counterparts [
13]. Among these, an FFA 18:3 (omega-5), chemically designated (9E,11Z,13E)-octadecatrienoic acid and more commonly known as punicic acid (PunA), showed the most pronounced decrease [
13]. Interestingly, preliminary in vitro studies demonstrated that PunA diverged from other lipid alterations by exhibiting antitumor properties, as it significantly inhibited viability across three OC cell lines: A2780, HEYA8, and CAOV2 (p < 0.001) [
13].
Building on this finding, the current study investigates the chemotherapeutic potential of FFAs in OC with a focus on PunA. We also examined another FFA 18:3 omega-5 member, alpha-eleostearic acid (α-ESA), because these two conjugated trienoic fatty acids share nearly identical molecular structures, differing only in the geometric arrangement of the double bond at the omega-5 position. PunA contains Δ9 cis, Δ11 trans, and Δ13 cis double bonds, while α-ESA possesses Δ9 cis, Δ11 trans, and Δ13 trans double bonds. As essential nutrients, neither compound can be synthesized endogenously and must be obtained through the diet [
14]. PunA is derived primarily from pomegranate (
Punica granatum) seed oil, while α-ESA is found predominantly in tung (
Aleurites fordii) and bitter ground (
Momordica charantia) seed oils [
15]. Both compounds have garnered considerable attention due to their reported health benefits.
PunA, in particular, is known for its antidiabetic, anti-obesity, anti-inflammatory, and anticancer properties14. Nugteren
et al. demonstrated that PunA inhibits cyclooxygenase activity, thereby reducing prostaglandin synthesis and contributing to its anti-inflammatory effects [
16]. Using
in vitro cancer models, PunA has been shown to reduce the viability of LNCaP (prostate cancer) cells at concentrations above 10 μM through pro-apoptotic and growth-inhibitory pathways [
17]. In MDA-MB-231 and MDA-ERα7 (breast cancer) cell lines, a 40 μM dose of PunA reduced cell growth by over 90% and triggered apoptosis in more than 85% of the cells [
18]. Notably, Quitmeyer
et al. reported that MCF-10 (non-tumorigenic breast epithelial) cells were more sensitive to PunA-induced cytotoxicity than breast cancer MCF-7 cells at low concentrations [
19].
The anticancer activity of α-ESA has also been demonstrated across a range of human cancer cell lines, where it exhibits dose-dependent cytotoxic effects in DLD-1 (colorectal cancer), HepG2 (liver cancer), and A549 (lung cancer) cells [
20]. In breast cancer MCF-7 cells, Zhang
et al. have demonstrated that α-ESA upregulates several pro-apoptotic markers, including PPAR-γ, p21, Bax, p53, and caspase-3 [
21].
In the context of OC, natural compounds related to PunA and α-ESA have demonstrated anticancer effects. For example, pomegranate fruit juice and two of its principal constituents, ellagic acid and luteolin, suppress OC proliferation, migration, and progression by downregulating expression of MMP-2 and MMP-9 in A2780 cells (ovarian cancer) and nude mouse models [
22]. Similarly, bitter melon and its bioactive compounds, such as kuguacin J, inhibit OC by inducing apoptosis, suppressing proliferation and migration, altering cancer cell metabolism, and enhancing the efficacy of chemotherapy drugs, all with minimal toxicity in preclinical models [
23,
24]. These effects are mediated, at least in part, through the activation of AMPK signaling and the inhibition of oncogenic pathways, including mTOR, AKT/ERK, and FOXM1 [
25]. Despite the promising findings for related compounds, no studies have evaluated the anticancer potential of PunA and α-ESA in OC, including their cytotoxic effects on tumor-surrounding normal cells or the underlying mechanisms involved. Evidence from their efficacy in other cancers underscores the need to address this gap to determine whether PunA and α-ESA share, or even surpass, the therapeutic properties of their structurally related counterparts.
We previously demonstrated that FFAs are downregulated in aged OC xenografts and that certain FFA compounds may possess anticancer activity [
13]. In the present study, we investigated the therapeutic potential of two structurally related FFAs, PunA and α-ESA, in treating OC, a disease highly prevalent in aged women and recognized as an age-associated cancer. Given their close structural similarity and prior evidence of anticancer properties, we directly compared the effects of PunA and α-ESA. To assess cell-specificity and potential cytotoxicity, we tested normal ovarian epithelial cells, normal fallopian tube (NFT) cells, and adipocytes commonly found in the tumor-surrounding AT. Because chemoresistance is a major challenge in OC, we also studied the effects of PunA on chemo-resistant OC cells. In addition, we investigated how fats, as a major component of OC tissues, influence PunA’s chemotherapeutic effects. To better understand the differential functions of PunA in cancer and normal cells, we conducted an in-depth study of mechanisms involving peroxisome proliferator-activated receptor gamma (PPARγ), ferroptosis, lipid peroxidation, and mitochondrial function. We further explored gene expression profiling and molecular pathways through which PunA may exert its effects. A clearer understanding of PunA’s functions will clarify how, in the context of OC, it preferentially targets cancer cells while sparing normal cells. This knowledge is crucial for opening new avenues in the development of effective, low-toxicity chemotherapeutic treatments for OC patients.
2. Materials and Methods
2.1. Cell Lines and Reagents
The OC cell lines, including HEYA8, CAOV2, A2780, 41M, 41M-cisR (cisplatin resistant cell line generated from 41M), A2780, A2780-cisR (cisplatin resistant cell line generated from A2780), and mouse preadipocyte 3T3-L1 cells line were initially purchased from ATCC and maintained in Duke University Ovarian Cancer Cell Line Bank. OC cells were maintained in RPMI 1640 (Thermo Fisher, Cat # A4192301) with 10% FBS (Thermo Fisher, Cat# A5256801) and 1% Penicillin-Streptomycin (P/S, MilliporeSigma, Cat #p4333). The mouse preadipocyte 3T3-L1 cells were maintained in DMEM medium with high glucose (MilliporeSigma, Cat # D5796), 10% Bovine Calf Serum (BCS, MilliporeSigma, Cat # 12133C) and 1% P/S. The mouse ID8-luciferase-expressing ovarian carcinoma cells (ID8-Luc) were generously provided by Dr. Ashley Chi at Duke University, and the cells were cultured in DMEM medium with high glucose (MilliporeSigma, Cat # D5796), 10% Bovine Calf Serum (BCS, MilliporeSigma, Cat # 12133C) and 1% P/S. ID8-Luc cells are genetically engineered mouse ovarian cancer cells that stably express the firefly luciferase protein. When the substrate luciferin is added, the luciferase enzyme catalyzes a reaction that produces bioluminescence, enabling the detection of cancer cells using the IVIS imaging system in live animals. The normal ovarian scraped epithelial cells E7 has obtained as gift from the Japanese Collection of Research Bioresources (JCRB) Cell Bank. The NFT scraped epithelial cells P201 and P211 were initially obtained from a patient without malignant disease. E7 and P201 cells were maintained in RPMI 1640 (ThermoFisher, Cat # A4192301) with 10% FBS (Thermo Fisher, Cat# A5256801) and 1% Penicillin-Streptomycin (P/S, MilliporeSigma, Cat # p4333). All the cell lines were incubated at 37°C in a humidified chamber with 5% CO2. All cell lines were genetically authenticated prior to use by the Duke University DNA Analysis Facility to verify their identity, purity, and authenticity. Additionally, all cell lines were tested and confirmed to be free of mycoplasma contamination by the Duke Cell Culture Facility. Punicic acid (PunA; 9Z,11E,13Z-octadecatrienoic acid; Cat # 26057) and α-eleostearic acid (α-ESA; 9Z,11E,13E-octadecatrienoic acid; Cat # 10008349) were purchased from Cayman Chemical (Ann Arbor, MI, USA). Cisplatin (cis-diamminedichloroplatinum (II); Cat # HY-17394) and Ferrostatin-1 (Fer-1, Cat # HY-100579) were purchased from MedChemExpress (Monmouth Junction, NJ, USA).
2.2. Cell Treatments
2.2.1. PunA, α-ESA, and Cisplatin Treatment of OC and Normal Cell Lines
The OC cell line HEYA8 (2,000 cells/well) and normal cell lines NFT P201 (2,000 cells/well), NFT P211 (2,000 cells/well), ovarian epithelial E7 (4000 cells/well), and mouse preadipocyte 3T3-L1 (5,000 cells/well) were seeded into 96-well plates after reaching ~70% confluency in RPMI medium supplemented with 10% FBS and penicillin/streptomycin (P/S). Cell viability and counts were determined prior to seeding using a hemocytometer and Trypan Blue staining (Thermo Fisher, Cat. # 15250061). After 24 h incubation at 37 °C with 5% CO₂, cells were treated with vehicle control (methanol; VWR, Cat. # BDH1135-4LP), varying concentrations of PunA or α-ESA, or 20 μM cisplatin. Each treatment condition was performed in sextuplicate. Research manuscripts reporting large datasets that are deposited in a publicly available database should specify where the data have been deposited and provide the relevant accession numbers. If the accession numbers have not yet been obtained at the time of submission, please state that they will be provided during review. They must be provided prior to publication.
2.2.2. Combinational Chemo-Treatment
The OC cell line HEYA8 (2000 cells/well) was treated with cisplatin alone or in combination with PunA. Treatment groups consisted of vehicle control (methanol), 20 μM PunA, 20 μM cisplatin, and 20 μM PunA + 20 μM cisplatin. The treatment was performed for 48 h, followed by an MTS assay to assess cell viability relative to control. Each treatment condition was performed in sextuplicate.
2.2.3. PunA Treatment on Cisplatin Resistant Cell Lines
The experiment was performed separately with two parental OC cell lines, 41M and A2780, and their cisplatin resistant pairs, 41M-cisR and A2780-cisR. Each cell line was cultured in RPMI medium supplemented with 10% FBS and 1% P/S until reaching approximately 80% confluency, then seeded into 96-well plates, at 8000 cells/well for M41 and 41M-cisR, and 3000 cells/well for A2780 and A2780-cisR. After 24 hours of incubation, the cells were treated with PunA at concentrations ranging from 0 μM to 120 μM for 48 h at 37°C with 5% CO2. An MTS assay (as described below) was performed to determine cell viability and to compare between the parental and cisR cell pairs using the method indicated in the statistical analysis. Each treatment condition was performed in sextuplicate. The OC cell line HEYA8 (2000 cells/well) was treated with cisplatin alone or in combination with PunA. Treatment groups consisted of vehicle control (methanol), 20 μM PunA, 20 μM cisplatin, and 20 μM PunA + 20 μM cisplatin. The treatment was performed for 48 h, followed by an MTS assay to assess cell viability relative to control. Each treatment condition was performed in sextuplicate.
2.2.4. PunA Treatment on OC Cells in High Versus Low Fat Medium
The high-fat conditioned medium was generated from differentiated 3T3-L1 preadipocytes following an established protocol from Abcam (Cat # ab287843). This protocol uses a "differentiation cocktail" containing insulin, dexamethasone, and 3-isobutyl-1-methylxanthine (IBMX), followed by a maintenance medium with a lower concentration of these components. The medium from the undifferentiated 3T3-L1 was used as low-fat condition control. HEYA8 cells were maintained in RPMI medium supplemented with 10% FBS and 1% penicillin-streptomycin (P/S) until reaching approximately 80% confluency, then seeded at 3000 cells per well into 96-well plates and incubated for 24 h at 37°C with 5% CO₂. HEYA8 cells were then treated with PunA at concentrations ranging from 0 to 100 μM in either differentiated or undifferentiated medium conditions and incubated for 48 h. Cell viability was measured by MTS assay to evaluate resistance to PunA in high fat versus control media. Each treatment condition was performed in sextuplicate.
2.2.5. Ferrostatin-1 Treatment
The OC cell lines HEYA8 and A2780 were cultured to approximately 70% confluency and seeded into 96-well plates at 2000 cells/well for HEYA8 and 3000 cells/well for A2780. After 24 h of incubation at 37°C with 5% CO₂, cells were treated with vehicle control (methanal, MtOH), 2 µM of Fer-1, PunA, and Fer-1+PunA. PunA was used at 25 µM for HEYA8 cells and 30 µM PunA for A2780 cells. Cells were treated for 48 h prior to assessment of viability using the MTS assay (see below for the protocol). Each treatment condition was performed in sextuplicate.
2.3. Cell Viability Assay (MTS Assay)
The CellTiter 96® AQueous One Solution Cell Proliferation Assay was performed with 3-(4,5-dimethylthiazol-2-yl)-5-(3-carboxymethyl phenyl)-2-(4-sulfophenyl)-2H-tetrazolium (Promega, Cat # G3582), a colorimetric method (MTS Assay) for determining cell viability. After the specified incubation period for each test, 20 µL of the MTS solution was added to each well of the 96-well microplates, each containing 100 µL of a mixture of cells and treatment medium. Following a 1–4 h incubation at 37°C, the absorbance for cell viability was measured at 490 nm using the FluoStar Omega Plate Reader.
2.4. Lipid Peroxidation Assay by Flow Cytometry
The OC cell line HEYA8 and the NFT epithelial cell line P201 were used for this test. HEYA8 and P201 cells at 3 × 105 were seeded into each well of 6-well plates and incubated in RPMI 1640 medium with 10% FBS and 1% P/S at 37°C and 5% CO2 for 24 h. Following incubation, the cells were divided into three treatment groups: untreated control, vehicle control (same volume of methanol as for PunA), and 10 µM PunA treatment. All groups were incubated for 48 h before BODIPY™ 581/591 C11 (Thermo Fisher Scientific, Cat# D3861) assay. This treatment duration was specifically chosen to allow enough time for PunA to be incorporated into cellular membranes and have its hypothesized effects on lipid metabolism and oxidation. After 48 h of treatment, the HEYA8 and P201 cells were incubated in 10 µM concentration of BODIPY™ 581/591 C11 undecanoic acid (Lipid Peroxidation Sensor) within the medium for 30 min at 37°C. This sensor probe undergoes a shift upon oxidation, which allows for the detection and quantification of lipid peroxidation in live cells. After incubation, the media was removed, and the cells were washed with Dulbecco's Phosphate Buffered Saline (PBS). The cells were collected using Trypsin in 15-mL tubes and washed with PBS three times, centrifuging for 5 min at 2000 RPM after each wash. After the third wash, 1 mL of PBS was added to resuspend the cells, and the cells were filtered through the mesh attached to the flow cytometry tubes to ensure single-cell suspension. The cells were imaged using the FortessaX20 machine within 2 h of staining to maintain signal integrity, and the fluorescence was read at two separate wavelengths: one at excitation/emission of 581/591 nm (Texas Red® filter set) to detect the reduced dye, and the other at excitation/emission of 488/510 nm (traditional FITC filter set) to detect the oxidized dye. This test was repeated twice for both cell lines to quantitatively assess the shift from Texas Red to Green FITC which indicates lipid peroxidation in response to different treatment conditions. The two tests were analyzed using Student's t-test to compare lipid peroxidation levels under PunA treatment versus vehicle control.
2.5. Fatty Acid Oxidation (FAO) Assay
Four cell lines including two OC cell lines, A2780 and HEYA8, and two noncancerous cell lines, E7 and P201, were cultured in RPMI 1640 Medium with 10% FBS and 1% P/S at 37°C and 5% CO2. Once the cells reached 80% confluence, they were split into 10 cm petri dishes (P10) for treatment, with approximately 1 × 106 cells per dish per cell line. The cells were then treated with PunA or with the vehicle control, methanol, at the same volume as PunA. For the HEYA8 cell line, a 10 µM treatment of PunA was used. For the A2780, E7, and P201 cell lines, 25 µM treatments of PunA were used. Treatment concentrations were chosen based on our studies on cell viability using varying PunA doses. The treatment was administered 6 h after cell seeding. 48 h post-treatment, the adherent cells were dissociated using trypsin and neutralized with RPMI + 10% FBS growth medium. Cells were collected and pelleted at 3000 rpm for 5 min in a 4°C centrifuge. The following steps were then performed with the Fatty Acid Oxidation Kit (Abcam, Cat # ab118183) according to the procedure from the manufacturer. Briefly, the cells were resuspended in PBS to a concentration of 2–5 × 10⁶ cells/mL. Fixation was performed using 4% paraformaldehyde at room temperature for 15 minutes. Fixed cells were then incubated in a 1× Permeabilization Buffer (0.1% Triton X-100 in PBS) for 15 min at room temperature. The cells were then blocked in 1x Incubation Buffer (10% Blocking Buffer with 0.1% Triton X-100 in PBS) for 15 min at room temperature. Then, cells were incubated with primary antibodies against the mitochondrial trifunctional protein subunit alpha (HADHA) at 1:50, or the IgG isotype control prepared in the 1x Incubation Buffer for 24 h at 4°C. After washing, with a 1x Wash Buffer (0.05% Tween-20, 1% Blocking Buffer in PBS) the cells were incubated for 1 h in the dark at room temperature with a fluorochrome-conjugated goat anti-mouse secondary antibody (Alexa Fluor® 488) at 1:100 dilution in the 1x Incubation Buffer. After final washes, cells were resuspended in PBS at 1 × 10⁶ cells/mL and transferred from Eppendorf tubes through a cell strainer and into 25 mL polystyrene tubes for flow cytometry analysis. Using the BD FACSCanto-II machine, fluorescence signals were collected for each sample and subsequently analyzed. To assess FAO activity across different cell lines, the percentage of cells expressing the HADHA protein was measured. Fluorescent intensity in the P2 and P3 gates, which are gated from the parent population, P1, were utilized as indicators of HADHA presence. The P1 gate identifies the total viable cell population, while the P2 and P3 gates identify the cell populations that express the HADHA protein. Comparisons were made between IgG controls and HADHA-stained samples in both untreated and PunA-treated groups. The difference in HADHA-positive cells between the treated and untreated conditions was used to calculate the FAO difference, representing relative changes in FAO activity.
2.6. Measurement of Oxygen Consumption Rate (OCR)
The OC cells HEYA8 and normal fallopian tube cells P201 were seeded into Seahorse XF cell culture microplates (Agilent, Cat # 103793-100) at a density of 15 × 10³ cells/well and 20 × 10³ cells/well, respectively, and incubated overnight. Cells were then treated with either vehicle control (methanol, MeOH) or PunA at concentrations of 20 μM, 40 μM, and 60 μM for 48 h. Then, the oxygen consumption rate (OCR) was measured using the XFe96 Extracellular Flux Analyzer (Seahorse Bioscience) at Duke Core Facility. One hour prior to measurement, the culture medium was replaced with Seahorse assay medium (Agilent, Cat # 103680-100) supplemented with 10 mM glucose, 2 mM glutamine, and 1 mM sodium pyruvate (Agilent, Cat # 103680-100). The following compounds were sequentially injected during the assay: 1.5 μM oligomycin, 1.5 μM FCCP, and 0.75 μM rotenone + 0.75 μM antimycin A (Agilent, Cat # 103010-100). OCR was measured according to the XF Cell Mito Stress Test protocol from the manufacturer. The OCR measurements were normalized with the protein concentrations in each well of the cell culture plate which were determined using the Pierce™ BCA Protein Assay Kit (Cat # 23225; Thermo Fisher Scientific), following the manufacturer’s instructions.
2.8. Peroxisome Proliferator-Activated Receptor Gamma (PPAR-γ) Assay
HEYA8 and P201 cells were seeded in 10-centermiter petri-dishes at densities of 4 × 10⁵ cells/plate and 1 × 10⁶ cells/plate, respectively. After overnight incubation, cells were treated with either vehicle control (methanal, MeOH) or various concentrations of PunA for 48 hours. Following treatment, cells were scraped, and total cellular proteins were extracted for analysis. PPAR-γ protein levels were quantified using Human PPAR-gamma ELISA kit (MyBioSource, Cat # MBS2503174) according to the manufacturer’s instructions. Protein concentrations were normalized to total protein content determined using BCA assay. The PPAR-γ assay was performed in triplicate.
2.9. Tumor Development in C57BL/6J Mouse Model
An OC model was established in 10 female C57BL/6J mice, including five 8-week-old mice (young) purchased from Charles River and five 19-month-old mice (aged) obtained from the National Institute on Aging (NIA, USA). All mice were maintained under Specific Pathogen-Free (SPF) conditions. Each mouse received a single intraperitoneal (IP) injection of 5 × 10⁶ ID8-Luc ovarian carcinoma cells suspended in 200 µL of a 1:1 mixture of Matrigel and PBS. Tumor formation and growth were monitored by IVIS bioluminescence imaging on days 11, 18, and 40 after ID8 cell injection. On day 40, all mice were euthanized under IACUC-approved protocols using CO₂ asphyxiation as the primary method followed by bilateral thoracotomy as the secondary method.
2.10. PunA Preventive Treatment Using C57BL/6J Mouse Model
Four female C57BL/6J mice (8 weeks old) were purchased from Charles River and maintained under Specific Pathogen-Free (SPF) conditions. All mice received a single intraperitoneal (IP) injection of 5 × 10⁶ ID8-luc ovarian carcinoma cells suspended in 200 µL of a 1:1 mixture of Matrigel and PBS. Three days later, the mice were randomly assigned to control and treatment groups. One mouse was used as a vehicle control, and the remaining three mice were treated with PunA. PunA was dissolved in 50% methanol and administered via IP injection at a dose of 30 µg in 100 µL per mouse once daily, starting 3 days after tumor cell injection, and continued for 3 weeks. Control mice received the vehicle only (100 µL of 50% methanol). After 3 weeks, all mice were euthanized under IACUC-approved protocols, using CO₂ asphyxiation as the primary method followed by bilateral thoracotomy as the secondary method. Tumor formation and growth were monitored weekly by IVIS bioluminescence imaging.
2.11. IVIS Bioluminescence Imaging
Bioluminescence imaging was performed using the IVIS Spectrum (PerkinElmer, Waltham, MA) at Duke IVIS imaging core. Mice were anesthetized and maintained with 2% isoflurane during the imaging. D-luciferin potassium salt was administered via intraperitoneal (IP) injection at a dose of 150 mg/kg per mouse. Imaging was conducted 10–15 min post-injection. Image acquisition and quantitative analysis of total photon flux (photons/sec) were performed with Living Image software (PerkinElmer, version 4.3.1). Regions of interest were defined for each animal, and total flux measurements were calculated with background correction.
2.12. RNA Extraction and RT-qPCR
Total RNA was extracted using RNA STAT60 Reagent® (Cat # CS-111, Tel-Test). The RNA concentration was determined using Nano-drop2000. RT-qPCR was carried out using 300 ng of RNA per reaction from the MtOH control and PunA-treated HEYA8 cells in a 20 μL reaction volume using the SuperScript IV One-Step RT-PCR kit (Cat # 12594025, Thermo Fisher) according to the protocol provided by the manufacturer with Taqman probes for the genes of Solute Carrier Family 7 Member 11 (SLC7A11) and Glutathione-specific gamma-glutamylcyclotransferase 1 (CHAC1). A probe for the GAPDH gene was used in every RT-qPCR reaction as an internal control for each gene expression analysis.
2.13. RNA Extraction and RNA Sequencing
OC cell lines (HEYA8, A2780) and normal epithelial cells (P201, E7) were treated with PunA (15 μM for HEYA8 and A2780; 20 μM for P201 and E7) or vehicle control (16.7 μL methanol in 10 mL medium) for 48 h. Total RNA was extracted using RNA STAT60 Reagent® (Cat # CS-111, Tel-Test), and sequencing was performed by Admera Health (South Plainfield, NJ, USA). Differential expression analysis was performed for three comparisons:
1. CellLine_Cancer_vs_Normal, comparing ovarian cancer cell lines (HEYA8 and A2780) with normal fallopian tube epithelial cell lines (P201 and E7) across all treatment conditions;
2. Treatment_PUNA_vs_MEOH, comparing PunA-treated versus MeOH control samples across all cell lines;
3. PunA response interaction analysis, assessing differential transcriptional responses to PunA between HEYA8 and P201 cells by modeling the interaction between cell line and treatment.
2.14. Statistical Analysis
Cell viability was assessed using the MTS assay, comparing PunA treatment to methanol vehicle controls. Data are presented as mean ± standard deviation (SD). Statistical analyses were performed in GraphPad Prism. Depending on the experimental design, differences between groups were evaluated using paired t-tests, one-way ANOVA, or two-way ANOVA. Post hoc analyses were conducted with Tukey’s multiple comparison test following paired t-tests and Dunnett’s test following ANOVAs, with p < 0.05 considered statistically significant.
RNA sequencing was performed by Admera Health (South Plainfield, NJ, USA) using the Illumina platform. FastQC (v0.11.8) was used for quality control of raw sequencing data, and Trimmomatic (v0.38) was applied to remove adaptor sequences and trim low-quality bases. Sequencing reads were aligned to the reference genome using STAR Aligner (v2.7.1a), and duplicate reads were marked with Picard tools (v2.20.4). Differential expression and interaction analysis was performed to evaluate whether PunA induces differential transcriptional responses between HEYA8 (cancer) and P201 (normal) cells. The DESeq2 was applied to raw RNA-seq count data using a linear model including an interaction term: design = ∼CellLine + Treatment + CellLine:Treatment where the interaction coefficient of ‘CellLineHEYA8.TreatmentPunA’ was quantified for the differences of (HEYA8PunA-HEYA8MEOH) – (p201PunA-p201MeOH). This log₂ fold change (LFC) measures how much stronger the PunA-induced transcriptional changes is in HEYA8 relative to P201. LFC > 0 represents the PunA response is stronger in HEYA8 while LFC < 0 represents the PunA response is stronger in P201. Differential expression was assessed using a Wald test and adjusted for multiple testing using Benjamini–Hochberg FDR. Genes with padj < 0.05 were considered significant interaction genes. StringTie (v2.0.4) was employed for transcript assembly, and featureCounts (v1.6.0) or HTSeq was used to quantify reads mapped to genes, exons, promoters, gene bodies, genomic bins, and chromosomal regions. Differential expression analysis was performed using DESeq2 (v1.14.1), and Gene Ontology (GO terms) enrichment analysis was conducted with the ClusterProfiler package in R.
4. Discussion
Our main findings in this study are as follows: the omega-5 fatty acid, PunA, inhibits ovarian cancer cell growth in vitro and may exert similar effects in vivo. PunA selectively targeted the malignant cells while sparing the normal epithelial cells, suggesting that PunA possesses cancer-specific activity. Through multiple mechanistic studies, we further found that PunA’s cancer-specific chemotherapeutic effects are mediated by the regulation of PPAR-γ, FAO activity, mitochondrial dysfunction, and the modulation of multiple genes and pathways involved in remodeling key cell signaling pathways and immune-related programs. This study uniquely suggests that PunA could be developed as a cancer-specific chemotherapeutic agent that acts by inducing ferroptosis in cancer cells. Further studies, including clinical trials, are encouraged to facilitate the use of this agent in OC patients.
In our previous study [
13] using the immunodeficient RNU rat model, we found that aged animals were more susceptible to OC development and displayed downregulation of multiple FFAs in tumor-surrounding AT, with PunA exhibiting the greatest reduction. In the current study, we extended these findings to an immune-competent system using the C57BL/6 mouse model, whose defined genetic background and major histocompatibility complex (MHC) haplotype make it ideal for investigating innate and adaptive immune responses [
26]. In this system, aged hosts again supported greater tumor growth and expansion than younger mice (
Figure 1). We also observed that PunA inhibited OC tumor progression in the C57BL/6 model, although interpretation was limited by small sample size (
Figure 2). In vitro, PunA selectively reduced the viability of OC cells while sparing NFT epithelial cells, whereas its structural isomer α-ESA was broadly cytotoxic to both cancerous and normal cells (
Figure 3). To our knowledge, this is the first report of PunA’s selective anticancer effect in OC. Because NFT cells are believed to give rise to the majority (>80%) of HGSOC—the most common and most lethal subtype of OC [
43]—this selective cytotoxicity is highly relevant for therapeutic development, as many standard chemotherapeutics cause significant off-target effects that limit their clinical utility [
44]. Together with previous studies by several researchers showing that PunA kills breast cancer cells [
18,
19], our results emphasize the importance and safety of using PunA for patients with OC. Further animal studies and clinical trials are needed to identify its potential as a therapeutic agent in OC treatment.
The distinct toxicity profiles of PunA and its isomer α-ESA underscore the importance of stereochemistry in dictating biological activity. A plausible explanation for their divergent effects is that the two FFAs are metabolized and incorporated differently into cellular membranes. Compared to NFT cells, OC cells typically express higher levels of acyl-CoA synthetase long-chain family member 4 (ACSL4) [
45], an enzyme that esterifies polyunsaturated fatty acids into phospholipids [
46]. The 13-cis bond geometry of PunA may make it a preferred substrate for ACSL4, thus making it more likely to be incorporated into the phospholipid bilayer. Once integrated into the bilayer, PunA-containing phospholipids become highly susceptible to lipid peroxidation, a process that can compromise membrane integrity and promote cell death [
47]. In contrast, the 13-trans configuration of α-ESA may reduce its suitability as an ACSL4 substrate, limiting its incorporation into membrane phospholipids. Without efficient integration, α-ESA would generate far less oxidative membrane damage and is more likely to initiate a more general, non-selective cell death mechanism, such as apoptosis. This theory fits the observed selectivity: When treated with PunA, OC cells, with higher ACSL4 levels, are more vulnerable to lipid-peroxide-mediated toxicity, whereas normal cells, with lower ACSL4 expression, remain resistant. Additional work is needed to confirm this proposed pathway.
PunA’s ability to promote lipid peroxidation aligns with existing evidence that it induces ferroptosis, an iron-dependent form of cell death characterized by peroxide accumulation [
48]. Because ferroptosis occurs through a mechanism distinct from first-line platinum-based agents such as cisplatin [
48,
49], we hypothesized that PunA could enhance cisplatin efficacy. Our results support this idea, as PunA appeared to synergize with cisplatin to produce a greater overall anticancer effect than either agent alone (
Figure 4A). Here, “synergy” is defined in accordance with the Highest Single Agent model, as the combined effect exceeded that of the most potent individual compound [
50]. These findings suggest that PunA-cisplatin co-treatment may enable cisplatin dose reduction while maintaining therapeutic potency. Such a strategy could prove critically important in mitigating chemotherapy-related toxicity and improving overall treatment tolerability. Animal studies should be conducted to further evaluate the combinative potential.
Given the promising results from combination treatment and PunA’s distinct mechanism, we next asked whether PunA could also kill cisplatin-resistant (cisR) cells. Because resistance to platinum-based therapy is common in OC patients [
51], determining whether PunA retains activity in this context is highly relevant. MTS assays in parental and cisR cell pairs of 41M and A2780 showed that PunA reduced viability in both groups, although parental cells were consistently more sensitive (
Figure 4B). Thus, while PunA retains some activity in cisR cells at higher doses, its effects do not exceed those observed in cisplatin-sensitive cells. These findings suggest that PunA is unlikely to serve as an effective standalone treatment for cisplatin-resistant OC, though it may still hold value in combination strategies.
Another major clinical challenge in OC is metastatic spread. OC tumors frequently colonize the omentum, a large abdominal fat pad, and this process is driven by interactions between cancer cells and adipocytes [
52]. Disrupting these cancer-fat cell interactions can therefore inhibit metastatic progression [
53]. To determine whether PunA’ activity is influenced by a fat-rich environment, we cultured HEYA8 cells in fat-enriched medium obtained by differentiating 3T3-L1 cells into adipocytes and assessed their response to PunA (
Figure 4C). Viability was compared with HEYA8 cells grown in UD (fat-poor) medium. PunA reduced viability in a dose-dependent manner under both conditions, with no statistically significant differences between them. These findings indicate that PunA’s anticancer activity is not diminished by adipose-rich environments, suggesting that it may remain effective within the omental microenvironment where OC commonly metastasizes.
After establishing PunA’s selective anticancer activity, synergy with cisplatin, and efficacy across different microenvironmental conditions, we next sought to confirm whether ferroptosis is the central mechanism by which PunA acts in OC. Our mechanistic studies indicated that PunA induces ferroptosis in OC cells, because Fer-1, a ferroptosis inhibitor, rescued cell viability and counteracted PunA treatment (
Figure 5A). Consistent with this observation, PunA treatment also increased the expression of established ferroptosis-associated markers, including SLC7A11 and Chac1, in OC cells (
Figure 5B). Together, these data support the conclusion that PunA promotes OC cell death through ferroptosis, revealing a potential lipid-metabolic vulnerability that could be therapeutically exploited.
As previously mentioned, ferroptosis is defined by iron-dependent accumulation of lipid peroxides [
48], distinguishing it from apoptosis and other forms of regulated cell death [
54]. PunA is highly prone to oxidation due to its conjugated double-bond structure [
36], so we tested whether its anticancer activity is linked to the induction of lipid peroxidation. Using the BODIPY 581/591 C11 probe, we observed a pronounced red-to-green fluorescence shift in HEYA8 cells following PunA treatment, with a net 16.1% increase in Q-positive cells, reflecting substantial oxidized lipid accumulation (
Figure 5C). In contrast, the P201 cells showed only a net increase in Q-positive cells of 0.2%, reflecting very low levels of oxidized lipids (
Figure 5C). No such oxidative effects were observed in untreated or vehicle (methanol) treated controls, indicating that these changes were PunA-specific. These findings further support our model that PunA becomes incorporated into cancer cell membrane phospholipids, likely via the ACSL4-dependent pathway discussed earlier, where its highly oxidizable structure renders membranes vulnerable to iron-driven lipid peroxidation and subsequent ferroptosis [
36]. This mechanism is particularly relevant in OC and other aggressive cancers where apoptosis resistance limits the effectiveness of standard therapies. Collectively, these data demonstrate that PunA selectively induces ferroptosis via lipid peroxidation in OC cells but not in normal cells, providing a coherent mechanistic base for its selective cytotoxicity.
We next investigated whether PunA also engages metabolic regulators that could contribute to this specificity. We focused on PPAR-γ, a lipid-sensing nuclear receptor implicated in metabolic control and tumor suppression [
55]. PunA upregulated PPAR-γ expression in HEYA8 cells in a dose-dependent manner, whereas P201 cells showed no measurable changes even at the highest dose, indicating again a cancer-specific response (
Figure 6A). PPAR-γ plays key roles in lipid handling, mitochondrial metabolism, and adipogenesis [
55], and it is aberrantly expressed in several human cancers [
56]. Its activation has been associated with growth inhibition, differentiation, and apoptosis [
56]. Additionally, treatment with certain fatty acids, such as omega-3’s, has been shown to suppress tumor growth while increasing PPAR-γ expression [
57]. These observations raise the possibility that PunA may act, at least in part, through PPAR-γ activation, altering lipid homeostasis in a way that enhances susceptibility to ferroptosis. This is consistent with prior evidence that PPAR-γ regulates genes involved in proliferation and inflammation [
58], providing a plausible transcriptional link between PunA treatment and an anticancer phenotype.
However, PPAR-γ’s effects are highly ligand-dependent, and some synthetic ligands suppress OC proliferation through PPAR-γ-independent mechanisms [
59]. Thus, PunA’s anticancer activity is unlikely to be explained by PPAR-γ signaling alone. Instead, our collective data suggests that PunA acts through a combination of mechanisms, modulating PPAR-γ while simultaneously promoting the lipid peroxidation that drives ferroptosis. Considering these activities are observed in OC cells but not normal cells, the proposed integrated metabolic and oxidative model would account for PunA’s selective toxicity. Further studies are needed to define how PPAR-γ and PunA can be jointly leveraged in OC treatment.
Building on these observations of differential metabolic signaling, we next examined whether PunA also alters FAO, another key pathway linked to lipid metabolism and cancer cell survival [
38]. We assessed expression of HADHA, a gene that encodes a core component of the mitochondrial trifunctional protein complex that regulates the rate of FAO activity [
39]. PunA treatment increased HADHA expression in A2780 and HEYA8 cells but not in P201 or E7 cells, indicating enhanced FAO activity in OC cells relative to normal cells. (
Figure 6B and 6C). Because mitochondrial FAO plays an important role in supplying energy to support proliferation, survival, drug resistance, and metastatic progression in cancer cells [
38], this divergent response makes sense. Such reprogramming of OC cells to utilize FAO more heavily than normal cells may reflect an adaptive stress response that ultimately sensitize them to ferroptosis, consistent with our earlier findings on lipid peroxidation and PPAR-γ modulation.
Because FAO occurs in mitochondria, we next examined whether PunA also affects broader mitochondrial function. Seahorse XF analysis revealed that PunA significantly impaired mitochondrial respiration in HEYA8 cells by reducing basal and maximal respiration, ATP production, and spare respiratory capacity (
Figure 7). This signals that PunA disrupts oxidative phosphorylation in OC cells, limiting their ability to meet energy demands and potentially amplifying oxidative stress that drives ferroptosis. Conversely, P201 cells exhibited minimal changes in mitochondrial function under the same conditions, mirroring their resistance to PunA-induced lipid peroxidation and ferroptosis. This selective preservation of mitochondrial activity suggests that normal cells maintain redox balance and mitochondrial integrity despite PunA exposure. These findings position mitochondria as a central mediator of PunA’s selective toxicity. By impairing respiration and enhancing FAO-linked oxidative stress in OC cells, PunA exploits metabolic vulnerabilities that converge on ferroptotic cell death.
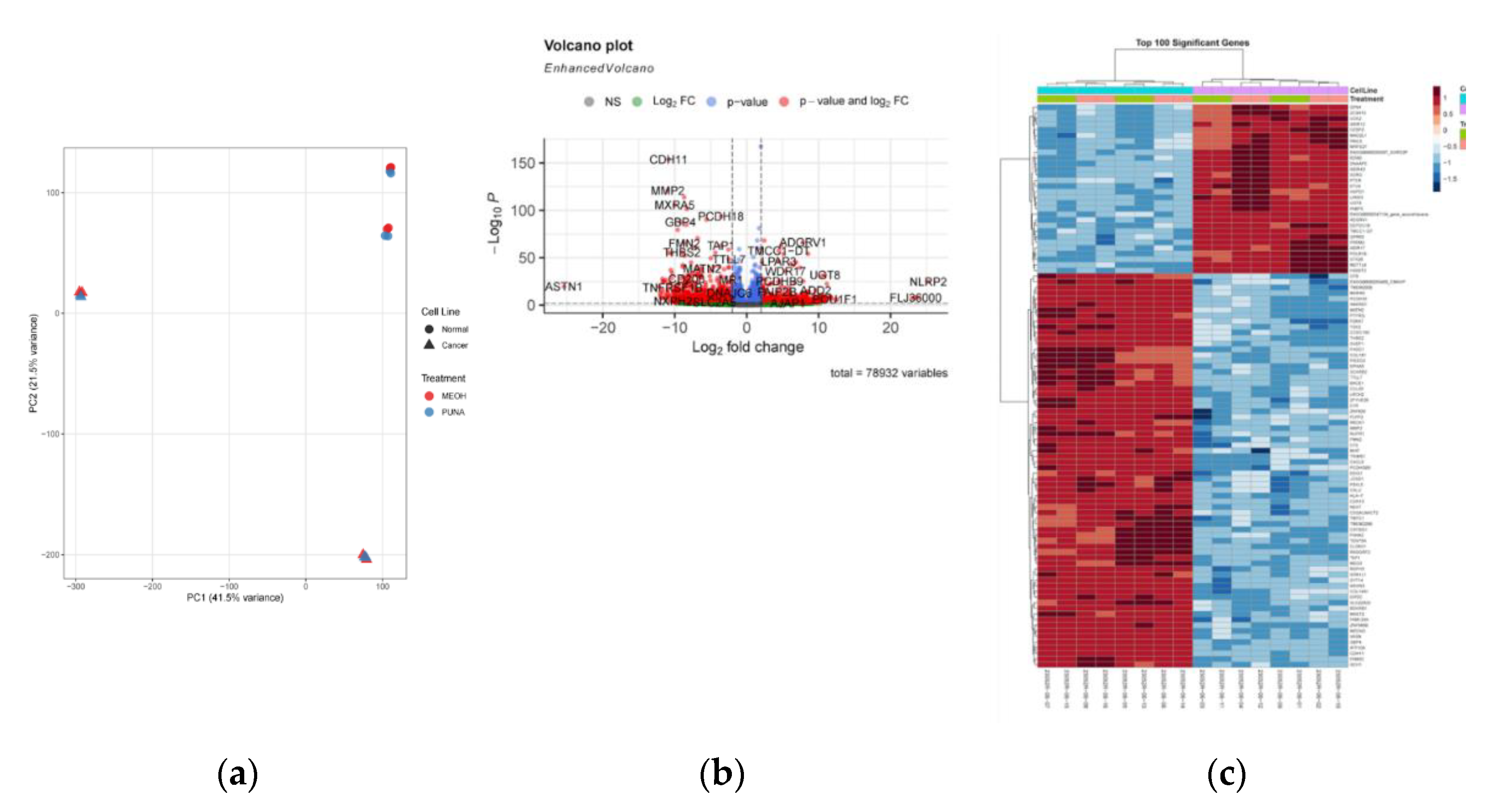
Finally, to explore the molecular basis of PunA’s selective activity, we performed RNA-seq. PCA revealed clear separation between OC (HEYA8, A2780) and normal epithelial cells (P201, E7), as well as between PunA-treated and control groups (
Figure 8A). This data indicates distinct transcriptional programs across cell types and treatment conditions. DEG analysis prior to PunA treatment showed that OC cells exhibited extensive dysregulation of genes involved in ECM remodeling, immune signaling, and tumor progression compared to normal cells (
Figure 8B and C), consistent with known features of cancer biology. DEG analysis after PunA treatment revealed OC cells exhibited more long non-coding RNAs, pseudogenes, and unannotated transcripts compared to normal cells (
Figure 8D and 8E). KEGG pathway analysis identified major differences in cytokine signaling, PI3K/Akt signaling, ECM organization, leukocyte migration, regulation of actin cytoskeleton, and calcium signaling pathway, human papillomavirus infection, and cell adhesion (
Figure 8F).
We next focused on PunA-specific transcriptional responses. Consistent with PunA’s stronger biological activity in OC cells, HEYA8 showed a substantially stronger transcriptional shift upon treatment than P201 (
Figure 9A). PCA of these two lines further confirmed clear segregation between the treated and untreated groups (
Figure 9B). KEGG enrichment showed that PunA-modulated genes were concentrated in pathways linked to lipid metabolism, inflammation, immune regulation, infection, and tumor progression (
Figure 9C-E).
Importantly, our data suggest that PunA modulates the PI3K–Akt/mTOR pathway, a central regulator of OC proliferation and survival, which is consistent with prior evidence showing that metabolic stress and lipid derived signals can influence this axis [
60,
61]. We also observed PunA-dependent changes in cytokine–cytokine receptor signaling. Aberrant cytokine expression, particularly among CXCL, CCL, and IL family members, closely associated with immune cell infiltration, tumor immune microenvironment characteristics, and clinical prognosis [
62,
63,
64]. In addition, PunA affected genes involved in cytoskeletal organization and calcium signaling. These pathways contribute to OC cell motility and the epithelial–mesenchymal transition (EMT), as previous work shows that calcium-dependent regulators like
TRPM7 can drive EMT through PI3K/Akt activation. Thus, beyond inhibiting proliferation, PunA may also impair migratory or invasive behavior by disrupting cytoskeletal or calcium signaling homeostasis. Together, these findings indicate that PunA reprograms multiple cancer-relevant signaling networks while exerting far weaker effects in normal cells. This selective network rewiring likely contributes to the anticancer activity of PunA and points toward a capacity to modulate tumor-immune interactions in OC.
In summary, our findings identify PunA as a promising selective anticancer agent, which we theorize to be driven largely by its ability to induce ferroptosis in OC cells while sparing normal cells. Across multiple experimental platforms, PunA consistently targeted cancer-specific vulnerabilities: it induced lipid peroxidation, upregulated PPAR-γ, disrupted mitochondrial respiration, enhanced FAO-dependent oxidative stress, and reprogrammed transcriptional networks associated with inflammation, immune regulation, and tumor progression. Pertinently, these effects were minimal in normal epithelial cells. Preliminary in vivo experiments, though limited in sample size, further suggested that PunA reduces tumor burden in immunocompetent mouse models. These data, taken together, highlight PunA’s therapeutic potential and support its use alongside existing chemotherapy. Cisplatin remains a cornerstone of OC treatment but is restricted by dose-limiting toxicities such as nephrotoxicity and neurotoxicity [
51]. Our results suggest that combining PunA with cisplatin-based chemotherapy may allow for dose reduction without loss of efficacy, thereby improving tolerability in clinical settings.
The major limitation of this study is the lack of sufficient animal studies, which will be essential to validate PunA’s efficacy, safety, and pharmacokinetics in vivo. Nonetheless, PunA’s nature as an omega-5 fatty acid and its strong cancer-specific effects suggest a favorable safety profile. Our preliminary animal data indicates that intraperitoneal delivery of PunA is feasible and well tolerated, offering a potentially effective route for delivery. Moving forward, comprehensive in vivo studies and eventual clinical trials will be critical to determine PunA’s therapeutic value, both as a standalone agent and as and adjuvant to platinum-based chemotherapy for the treatment of OC.
Author Contributions
Conceptualization, Z.H. and J.F.; methodology, Z.H.; software, J.M.; formal analysis, J.M., I.M., A.J.A., K.W., H.L., S.G., R.K., V.G., and Z.H.; investigation, J.M., I.M., A.J.A., K.W., H.L., S.G., V.G., R.K., E.N., and A.L.; writing—original draft preparation, J.M., I.M., A.J.A., K.W., H.L., S.G., V.G., and R.K.; writing—review and editing, I.M., J.F., and Z.H.; visualization, J.M., I.M., A.J.A., K.W., H.L., V.G., R.K., and S.G.; supervision, Z.H.; project administration, Z.H. and I.M.; funding acquisition, Z.H. All authors have read and agreed to the published version of the manuscript. J.M. and I.M. contributed equally to this paper. .
Figure 1.
Aged mice demonstrated a larger tumor burden compared to young mice. (a) In vivo bioluminescence imaging of tumor burden following intraperitoneal injection of ID8-OC cells into young (8-week-old) and aged (19-month-old) female C57BL/6 mice. Representative IVIS images were obtained on day 18 post cancer cell injection; (b) The total flux was measured for young (8-week-old) and aged (19-month-old) female C57BL/6 mice. The mean values of total flux were used for the comparison of tumor formation on day 11 and day 18 after OC cell injection. Quantification of total photon flux (p/s) revealed a trend toward higher tumor-associated signal in aged mice compared with young mice at day 11 (p = 0.39), with the difference becoming statistically significant at day 18 (p = 0.03).
Figure 1.
Aged mice demonstrated a larger tumor burden compared to young mice. (a) In vivo bioluminescence imaging of tumor burden following intraperitoneal injection of ID8-OC cells into young (8-week-old) and aged (19-month-old) female C57BL/6 mice. Representative IVIS images were obtained on day 18 post cancer cell injection; (b) The total flux was measured for young (8-week-old) and aged (19-month-old) female C57BL/6 mice. The mean values of total flux were used for the comparison of tumor formation on day 11 and day 18 after OC cell injection. Quantification of total photon flux (p/s) revealed a trend toward higher tumor-associated signal in aged mice compared with young mice at day 11 (p = 0.39), with the difference becoming statistically significant at day 18 (p = 0.03).
Figure 2.
Anti-tumor effects of PunA on mouse ID8 ovarian cancer cells in vitro and in vivo. (a) ID8 cells were treated with increasing concentrations of PunA (0–160 μM) for 48 hours, and cell viability was assessed by MTS assay. PunA reduced cell viability in a dose-dependent manner, with significant inhibition observed at concentrations ≥20 μM. Data are presented as mean ± SD. The test was performed with six repeats for each treatment condition; (b) Young (8-week-old) C57BL/6 mice were intraperitoneally injected with ID8-OC cells. From day 3 post-injection, mice received daily intraperitoneal administration of PunA (30 mg/mouse) for 3 weeks. In vivo bioluminescence imaging at end of week 3 of treatment is shown: mouse #1 represents the control group, while mice #2–4 represent the PunA-treated group. The PunA group displayed markedly reduced tumor-associated photon flux compared to the control.
Figure 2.
Anti-tumor effects of PunA on mouse ID8 ovarian cancer cells in vitro and in vivo. (a) ID8 cells were treated with increasing concentrations of PunA (0–160 μM) for 48 hours, and cell viability was assessed by MTS assay. PunA reduced cell viability in a dose-dependent manner, with significant inhibition observed at concentrations ≥20 μM. Data are presented as mean ± SD. The test was performed with six repeats for each treatment condition; (b) Young (8-week-old) C57BL/6 mice were intraperitoneally injected with ID8-OC cells. From day 3 post-injection, mice received daily intraperitoneal administration of PunA (30 mg/mouse) for 3 weeks. In vivo bioluminescence imaging at end of week 3 of treatment is shown: mouse #1 represents the control group, while mice #2–4 represent the PunA-treated group. The PunA group displayed markedly reduced tumor-associated photon flux compared to the control.
Figure 3.
Differential Effects of Punicic Acid and α-Eleostearic Acid on OC and Normal Cell Lines. (a) HEYA8 OC cells and NFT epithelial cell lines (P201 and P211) were treated for 48 h with methanol control (CTL, black bars), 20 µM PunA (medium grey bars), 25 µM PunA (dark grey bars) or 20 µM cisplatin (CP, light grey bars). PunA inhibited OC cell growth by > 70% at 20-25 µM, while NFT cell viability remained unaffected at the same concentrations. In contrast, cisplatin reduced viability in both cancerous and normal cells more than 65%. Data are presented as mean ± SD. Statistical significance was determined by one-way ANOVA with Tukey's post hoc test. ****p < 0.001, ns: not significant; (b) OC cells and normal cell lines were treated with increasing concentrations of PunA (0, 5, 10, 20, and 40 μM) for 48 h, and cell viability was determined by the MTS assay. Nonlinear regression curves are shown for HEYA8 and P201, which exhibited measurable dose-dependent responses. Non-responsive cell lines (P211, 3T3-L1, and E7) are displayed with straight line connections between data points. P-values indicate comparisons between each cell line and HEYA8. Data represent mean ± SD from three independent experiments. Statistical significance was evaluated by one-way ANOVA followed by Dunnett’s post hoc test; (c) Structural comparison of PunA (cis-9, trans-11, cis-13) and α-ESA (cis-9, trans-11, trans-13), both conjugated trienoic FFAs differing only in the π-bond orientation at the omega-5 carbon; (d) HEYA8 and P201 cells were treated for 48 h with varying concentrations of PunA and α-ESA. While α-ESA reduced viability in both HEYA8 and P201 cells, PunA showed a dose-dependent reduction in HEYA8 viability with minimal cytotoxicity in P201 cells. Data are presented as mean ± SD of six replicates, representative of two independent experiments. Nonlinear regression curves are shown for HEYA8 and P201, and P-values indicate comparisons between treatment and control. Statistical significance was determined by two-way ANOVA with Dunnett’s post hoc test. *p < 0.05, ****p < 0.0001; (e) Summary table of PunA IC50 values between normal cell lines (top four rows) and OC cell lines (bottom three lines).
Figure 3.
Differential Effects of Punicic Acid and α-Eleostearic Acid on OC and Normal Cell Lines. (a) HEYA8 OC cells and NFT epithelial cell lines (P201 and P211) were treated for 48 h with methanol control (CTL, black bars), 20 µM PunA (medium grey bars), 25 µM PunA (dark grey bars) or 20 µM cisplatin (CP, light grey bars). PunA inhibited OC cell growth by > 70% at 20-25 µM, while NFT cell viability remained unaffected at the same concentrations. In contrast, cisplatin reduced viability in both cancerous and normal cells more than 65%. Data are presented as mean ± SD. Statistical significance was determined by one-way ANOVA with Tukey's post hoc test. ****p < 0.001, ns: not significant; (b) OC cells and normal cell lines were treated with increasing concentrations of PunA (0, 5, 10, 20, and 40 μM) for 48 h, and cell viability was determined by the MTS assay. Nonlinear regression curves are shown for HEYA8 and P201, which exhibited measurable dose-dependent responses. Non-responsive cell lines (P211, 3T3-L1, and E7) are displayed with straight line connections between data points. P-values indicate comparisons between each cell line and HEYA8. Data represent mean ± SD from three independent experiments. Statistical significance was evaluated by one-way ANOVA followed by Dunnett’s post hoc test; (c) Structural comparison of PunA (cis-9, trans-11, cis-13) and α-ESA (cis-9, trans-11, trans-13), both conjugated trienoic FFAs differing only in the π-bond orientation at the omega-5 carbon; (d) HEYA8 and P201 cells were treated for 48 h with varying concentrations of PunA and α-ESA. While α-ESA reduced viability in both HEYA8 and P201 cells, PunA showed a dose-dependent reduction in HEYA8 viability with minimal cytotoxicity in P201 cells. Data are presented as mean ± SD of six replicates, representative of two independent experiments. Nonlinear regression curves are shown for HEYA8 and P201, and P-values indicate comparisons between treatment and control. Statistical significance was determined by two-way ANOVA with Dunnett’s post hoc test. *p < 0.05, ****p < 0.0001; (e) Summary table of PunA IC50 values between normal cell lines (top four rows) and OC cell lines (bottom three lines).

Figure 4.
Synergistic Effects of Punicic Acid with Cisplatin, PunA Efficacy in Resistant Cells, and Impact of Lipidic Microenvironmental Conditions on PunA Activity. (a) HEYA8 cells were treated for 48 h with a methanol vehicle control, 20 µM PunA, 20 µM cisplatin, or a combination of 20 µM PunA and 20 µM cisplatin. Combination treatment reduced OC cell viability by 12% compared to cells treated with PunA alone and by 16% compared to cisplatin alone. Data are presented as mean ± SEM. Statistical significance was determined by one-way ANOVA with Tukey’s post hoc test. *p < 0.05, **p < 0.01; (b) 41M/41McisR and A2780/A2780cisR cell pairs were treated for 48 h with PunA at concentrations ranging from 0 μM-60 μM for 41M pair (upper panel) and 0 μM-75 μM for A2780 pair (lower panel). At 60 μM PunA, PunA reduced viability by 95% reduction in 41M compared with 62% in 41McisR. At 75 μM, PunA reduced viability by 77% in A2780 compared with 62% in A2780cisR. Data are fitted by nonlinear regression and presented as mean ± SEM. Statistical significance was assessed using a two-tailed paired t-test; (c) HEYA8 cells were cultured in differentiated (DF) or undifferentiated 1 3T3-L1 conditioned medium and treated with increasing concentrations of PunA (0-100 μM) for 48 h. Cell viability was measured by MTS assay, normalized to untreated controls, and fitted by nonlinear regression. The cell viability appeared higher in DF-conditioned medium, particularly at PunA concentrations < 40 μM, although the differences were not statistically significant (p = 0.097). Data are presented as mean ± SEM, and statistical significance was evaluated by a two-tailed paired t-test.
Figure 4.
Synergistic Effects of Punicic Acid with Cisplatin, PunA Efficacy in Resistant Cells, and Impact of Lipidic Microenvironmental Conditions on PunA Activity. (a) HEYA8 cells were treated for 48 h with a methanol vehicle control, 20 µM PunA, 20 µM cisplatin, or a combination of 20 µM PunA and 20 µM cisplatin. Combination treatment reduced OC cell viability by 12% compared to cells treated with PunA alone and by 16% compared to cisplatin alone. Data are presented as mean ± SEM. Statistical significance was determined by one-way ANOVA with Tukey’s post hoc test. *p < 0.05, **p < 0.01; (b) 41M/41McisR and A2780/A2780cisR cell pairs were treated for 48 h with PunA at concentrations ranging from 0 μM-60 μM for 41M pair (upper panel) and 0 μM-75 μM for A2780 pair (lower panel). At 60 μM PunA, PunA reduced viability by 95% reduction in 41M compared with 62% in 41McisR. At 75 μM, PunA reduced viability by 77% in A2780 compared with 62% in A2780cisR. Data are fitted by nonlinear regression and presented as mean ± SEM. Statistical significance was assessed using a two-tailed paired t-test; (c) HEYA8 cells were cultured in differentiated (DF) or undifferentiated 1 3T3-L1 conditioned medium and treated with increasing concentrations of PunA (0-100 μM) for 48 h. Cell viability was measured by MTS assay, normalized to untreated controls, and fitted by nonlinear regression. The cell viability appeared higher in DF-conditioned medium, particularly at PunA concentrations < 40 μM, although the differences were not statistically significant (p = 0.097). Data are presented as mean ± SEM, and statistical significance was evaluated by a two-tailed paired t-test.

Figure 5.
PunA induces OC cell ferroptosis and lipid peroxidation. (a) HEYA8 cells and A2780 cells were treated with PunA (25 μM for HEYA8 and or 30 μM for A2780), 2 μM of Fer-1, and the combination of Fer-1 and PunA for 48 h. The cell viability was tested using MTS assay. Data is presented as mean ± SEM. Statistical significance was determined by one-way ANOVA with Tukey’s post hoc test. ****p < 0.0001; (b) HEYA8 cells were treated with 25 μM PunA or mock treatment control (methanol) for 48 h. The expression for genes SLC7A11 and CHAC1 was performed using RT-qPCR. The SLC7A11 and CHAC1 RNA levels were significantly higher in HEYA8 cells treated with PunA (p = 0.003 and p = 0.023, respectively) compared to the methanol mock treatment control. Data is presented as mean ± SEM. Statistical significance was determined by paired t test. *p < 0.05, **p<0.01; (c) BODIPY 581/591 C11 staining and flow cytometry analysis were performed on HEYA8 and P201 cells after the cells were untreated (left panel), treated with methanol (MtOH, middle panel), or 10 μM of PunA (right panel) for 24 h. Q1 showed the percentage of cells that were Texas Red single positive, Q2 was Texas Red and FITC double positive, Q3 was Texas Red and FITC double negative, and Q4 was FITC single positive for each of the treatment types. HEYA8 cells show a noticeable shift from Q1 to Q2 compared to the control and methanol vehicle control groups while P201 cells show a negligible shift, indicating a greater percentage of HEYA8 cells undergoing PunA induced lipid peroxidation. Percentage of Q2-positive (Texas Red and FITC double-positive) cells, reflecting oxidized lipid accumulation measured by BODIPY 581/591 C11 staining. Percentage values represent PunA-treated cells after subtracting their respective methanol controls to account for methanol vehicle control. The bar graph was generated from two independent tests and is presented as mean ± SEM. Statistical significance was determined by paired t-test. *p < 0.05.
Figure 5.
PunA induces OC cell ferroptosis and lipid peroxidation. (a) HEYA8 cells and A2780 cells were treated with PunA (25 μM for HEYA8 and or 30 μM for A2780), 2 μM of Fer-1, and the combination of Fer-1 and PunA for 48 h. The cell viability was tested using MTS assay. Data is presented as mean ± SEM. Statistical significance was determined by one-way ANOVA with Tukey’s post hoc test. ****p < 0.0001; (b) HEYA8 cells were treated with 25 μM PunA or mock treatment control (methanol) for 48 h. The expression for genes SLC7A11 and CHAC1 was performed using RT-qPCR. The SLC7A11 and CHAC1 RNA levels were significantly higher in HEYA8 cells treated with PunA (p = 0.003 and p = 0.023, respectively) compared to the methanol mock treatment control. Data is presented as mean ± SEM. Statistical significance was determined by paired t test. *p < 0.05, **p<0.01; (c) BODIPY 581/591 C11 staining and flow cytometry analysis were performed on HEYA8 and P201 cells after the cells were untreated (left panel), treated with methanol (MtOH, middle panel), or 10 μM of PunA (right panel) for 24 h. Q1 showed the percentage of cells that were Texas Red single positive, Q2 was Texas Red and FITC double positive, Q3 was Texas Red and FITC double negative, and Q4 was FITC single positive for each of the treatment types. HEYA8 cells show a noticeable shift from Q1 to Q2 compared to the control and methanol vehicle control groups while P201 cells show a negligible shift, indicating a greater percentage of HEYA8 cells undergoing PunA induced lipid peroxidation. Percentage of Q2-positive (Texas Red and FITC double-positive) cells, reflecting oxidized lipid accumulation measured by BODIPY 581/591 C11 staining. Percentage values represent PunA-treated cells after subtracting their respective methanol controls to account for methanol vehicle control. The bar graph was generated from two independent tests and is presented as mean ± SEM. Statistical significance was determined by paired t-test. *p < 0.05.

Figure 6.
PPAR gamma and Fatty Acid Oxidation showed differential activities in cancer cells and noncancerous cells. (a) PunA induced PPAR-γ activity in HEYA8 at 60 μM (p=0.0023) but not in P201 cells. HEYA8 (left) and P201 (right) cells were treated with increasing concentrations of PunA (0, 20, 40, and 60 μM) for 24 h. PPAR-γ activities were measured using an ELISA kit. Data is presented as mean ± SEM from three independent experiments. Statistical analysis was performed using one-way ANOVA with Tukey’s post hoc test. P < 0.01; ns: not significant; (b) Fatty Acid Oxidation (FAO) activity levels were examined by HADHA expression in cancer cell lines, HEYA8 and A2780, and noncancerous cell lines, P201 and E7, following PunA treatment. Flow cytometry analysis was used to analyze the HADHA expression which is shown in gate P3. This initial representation (without IgG control comparison) demonstrates the difference between the control (MtOH) and PunA treatment groups. Fluorescence in the P3 gate increased in cancerous cell lines and decreased in noncancerous cell lines between control and treatment groups; (c) Average FAO activity from two independent tests showed HADHA expression increasing in HEYA8 and A2780 cell lines with 10 μM PunA and 25 μM PunA respectively, compared to untreated groups. Average HADHA expressions decreased in noncancerous cell lines, P201 and E7, with 25 μM of PunA treatment compared to untreated groups. Statistical analysis was performed using a two-tailed paired student t-test with p < 0.05 considered significant for HADHA expressions (population percentage of gate 3). .
Figure 6.
PPAR gamma and Fatty Acid Oxidation showed differential activities in cancer cells and noncancerous cells. (a) PunA induced PPAR-γ activity in HEYA8 at 60 μM (p=0.0023) but not in P201 cells. HEYA8 (left) and P201 (right) cells were treated with increasing concentrations of PunA (0, 20, 40, and 60 μM) for 24 h. PPAR-γ activities were measured using an ELISA kit. Data is presented as mean ± SEM from three independent experiments. Statistical analysis was performed using one-way ANOVA with Tukey’s post hoc test. P < 0.01; ns: not significant; (b) Fatty Acid Oxidation (FAO) activity levels were examined by HADHA expression in cancer cell lines, HEYA8 and A2780, and noncancerous cell lines, P201 and E7, following PunA treatment. Flow cytometry analysis was used to analyze the HADHA expression which is shown in gate P3. This initial representation (without IgG control comparison) demonstrates the difference between the control (MtOH) and PunA treatment groups. Fluorescence in the P3 gate increased in cancerous cell lines and decreased in noncancerous cell lines between control and treatment groups; (c) Average FAO activity from two independent tests showed HADHA expression increasing in HEYA8 and A2780 cell lines with 10 μM PunA and 25 μM PunA respectively, compared to untreated groups. Average HADHA expressions decreased in noncancerous cell lines, P201 and E7, with 25 μM of PunA treatment compared to untreated groups. Statistical analysis was performed using a two-tailed paired student t-test with p < 0.05 considered significant for HADHA expressions (population percentage of gate 3). .

Figure 7.
Differential effects of PunA on mitochondrial respiration in OC versus normal cells. (a) Oxygen consumption rate (OCR) profiles of OC HEYA8 (left) and NFT P201 (right) cells treated with different concentrations of PunA (20, 40, and 60 μM), assessed by Seahorse XF Mito Stress Test. Oligomycin, carbonyl cyanide-4-(trifluoromethoxy)phenylhydrazone (FCCP), and Rotenone/Antimycin A (Rot/AA) were sequentially injected at indicated time points; (b-c) Quantification of basal respiration, maximal respiration, ATP production, and spare respiratory capacity in HEYA8 (b) and P201 (c) cells. Data are presented as mean ± SEM. Statistical significance was determined by one-way ANOVA with Tukey’s post hoc test. *p < 0.05, **p < 0.01, ***p < 0.001, ****p < 0.0001, ns: not significant.
Figure 7.
Differential effects of PunA on mitochondrial respiration in OC versus normal cells. (a) Oxygen consumption rate (OCR) profiles of OC HEYA8 (left) and NFT P201 (right) cells treated with different concentrations of PunA (20, 40, and 60 μM), assessed by Seahorse XF Mito Stress Test. Oligomycin, carbonyl cyanide-4-(trifluoromethoxy)phenylhydrazone (FCCP), and Rotenone/Antimycin A (Rot/AA) were sequentially injected at indicated time points; (b-c) Quantification of basal respiration, maximal respiration, ATP production, and spare respiratory capacity in HEYA8 (b) and P201 (c) cells. Data are presented as mean ± SEM. Statistical significance was determined by one-way ANOVA with Tukey’s post hoc test. *p < 0.05, **p < 0.01, ***p < 0.001, ****p < 0.0001, ns: not significant.
Figure 8.
Transcriptomic profiling of PunA treatment in ovarian cancer and normal cells. (a) Principal component analysis (PCA) of RNA-seq data from cancer cells (HEYA8 and A2780 shown with triangle) and normal cells (P201 and E7 shown with dots). Samples were grouped by treatment with PunA in blue or methanol (MtOH) vehicle control in red. PCA clearly separated cancer and normal cells along the first principal component; (b) Volcano plot showing differentially expressed genes (DEGs) between cancer and normal cell lines across all treatment conditions. Red and blue dots represent significantly up- and down-regulated genes, respectively (|log₂ fold change| ≥, padj < 0.05); (c) Heatmap showing the top 100 differentially expressed genes between cancer cell lines (A2780 and HEYA8) and normal cell lines (P201 and E7) across all treatment conditions. Distinct expression profiles separate cancerous (pink) from normal (light blue) samples. Blue indicates down-regulated genes and red indicates up-regulated genes, with color intensity reflecting the magnitude of expression change; (d) Volcano plot showing differentially expressed genes (DEGs) between PunA-treated and MeOH control samples across all cell lines. Red and blue dots represent significantly up- and down-regulated genes, respectively (|log₂ fold change| ≥ 1, padj < 0.05); (e) Heatmap showing the top differentially expressed genes between PunA-treated and MeOH control samples across all cell lines. PunA treatment substantially altered global gene expression patterns, demonstrating its overall transcriptional impact on both cancer (A2780, HEYA8) and normal (P201, E7) cell lines. Red and blue denote up- and down-regulated genes, respectively, with color intensity reflecting expression magnitude; (f) KEGG pathway enrichment analysis was performed separately on DEGs identified from the Cancer_vs_Normal comparison and the PunA_vs_MeOH treatment comparison. Several pathways, including cytokine–cytokine receptor interaction, PI3K–Akt signaling, human papillomavirus infection, cytoskeleton regulation, and calcium signaling, were enriched in both analyses. The overlap suggests that these pathways may contribute not only to the intrinsic differences between cancer and normal cells but also to the global transcriptional response induced by PunA treatment.
Figure 8.
Transcriptomic profiling of PunA treatment in ovarian cancer and normal cells. (a) Principal component analysis (PCA) of RNA-seq data from cancer cells (HEYA8 and A2780 shown with triangle) and normal cells (P201 and E7 shown with dots). Samples were grouped by treatment with PunA in blue or methanol (MtOH) vehicle control in red. PCA clearly separated cancer and normal cells along the first principal component; (b) Volcano plot showing differentially expressed genes (DEGs) between cancer and normal cell lines across all treatment conditions. Red and blue dots represent significantly up- and down-regulated genes, respectively (|log₂ fold change| ≥, padj < 0.05); (c) Heatmap showing the top 100 differentially expressed genes between cancer cell lines (A2780 and HEYA8) and normal cell lines (P201 and E7) across all treatment conditions. Distinct expression profiles separate cancerous (pink) from normal (light blue) samples. Blue indicates down-regulated genes and red indicates up-regulated genes, with color intensity reflecting the magnitude of expression change; (d) Volcano plot showing differentially expressed genes (DEGs) between PunA-treated and MeOH control samples across all cell lines. Red and blue dots represent significantly up- and down-regulated genes, respectively (|log₂ fold change| ≥ 1, padj < 0.05); (e) Heatmap showing the top differentially expressed genes between PunA-treated and MeOH control samples across all cell lines. PunA treatment substantially altered global gene expression patterns, demonstrating its overall transcriptional impact on both cancer (A2780, HEYA8) and normal (P201, E7) cell lines. Red and blue denote up- and down-regulated genes, respectively, with color intensity reflecting expression magnitude; (f) KEGG pathway enrichment analysis was performed separately on DEGs identified from the Cancer_vs_Normal comparison and the PunA_vs_MeOH treatment comparison. Several pathways, including cytokine–cytokine receptor interaction, PI3K–Akt signaling, human papillomavirus infection, cytoskeleton regulation, and calcium signaling, were enriched in both analyses. The overlap suggests that these pathways may contribute not only to the intrinsic differences between cancer and normal cells but also to the global transcriptional response induced by PunA treatment.

Figure 9.
Transcriptomic analysis in HEYA8 versus P201 cells. (a) RNA-seq was performed on HEYA8 ovarian cancer cells and P201 immortalized human fallopian tube epithelial cells treated with PunA or MeOH (control). The density plot illustrates that HEYA8 ovarian cancer cells exhibit a stronger transcriptional response to PunA than the normal fallopian tube cells P201, as reflected by the distribution of log₂ fold-change differences (HEY-A8 minus P201), with significant genes (padj < 0.05) highlighted in orange and the red dashed line indicating zero effect difference; (b) Principal component analysis (PCA) showing distinct clustering of samples according to treatment and cell line; (c) The heatmap illustrates distinct transcriptional responses to PunA between HEYA8 ovarian cancer cells and P201 normal fallopian tube cells. Gene expression values were scaled across samples, with red indicating higher expression and blue indicating lower expression. Hierarchical clustering of both genes and samples reveals that PunA induces a markedly stronger transcriptional shift in HEYA8 compared to P201, as evidenced by the formation of PunA-responsive gene clusters that segregate specifically in the HEYA8 samples. These patterns highlight cell-type-specific sensitivity to PunA treatment; (d) Volcano plot illustrating the differential transcriptional response to PunA between HEYA8 ovarian cancer cells and P201 normal fallopian tube cells. The x-axis represents the difference in PunA-induced log₂ fold change between the two cell lines (HEYA8 – P201), such that positive values indicate genes with a stronger PunA response in HEYA8, while negative values indicate a stronger response in P201. Significantly differentially responsive genes are highlighted in red, with the top 10 most significant interaction genes labeled. The plot reveals that HEYA8 exhibits a markedly stronger transcriptional response to PunA compared with P201; (e) The bubble plot shows the top enriched KEGG pathways, with the bubble size representing the number of enriched genes and the color indicating the adjusted P-value. The enriched pathways are mainly related to inflammation, immune regulation, infection, and tumor-associated signaling processes.
Figure 9.
Transcriptomic analysis in HEYA8 versus P201 cells. (a) RNA-seq was performed on HEYA8 ovarian cancer cells and P201 immortalized human fallopian tube epithelial cells treated with PunA or MeOH (control). The density plot illustrates that HEYA8 ovarian cancer cells exhibit a stronger transcriptional response to PunA than the normal fallopian tube cells P201, as reflected by the distribution of log₂ fold-change differences (HEY-A8 minus P201), with significant genes (padj < 0.05) highlighted in orange and the red dashed line indicating zero effect difference; (b) Principal component analysis (PCA) showing distinct clustering of samples according to treatment and cell line; (c) The heatmap illustrates distinct transcriptional responses to PunA between HEYA8 ovarian cancer cells and P201 normal fallopian tube cells. Gene expression values were scaled across samples, with red indicating higher expression and blue indicating lower expression. Hierarchical clustering of both genes and samples reveals that PunA induces a markedly stronger transcriptional shift in HEYA8 compared to P201, as evidenced by the formation of PunA-responsive gene clusters that segregate specifically in the HEYA8 samples. These patterns highlight cell-type-specific sensitivity to PunA treatment; (d) Volcano plot illustrating the differential transcriptional response to PunA between HEYA8 ovarian cancer cells and P201 normal fallopian tube cells. The x-axis represents the difference in PunA-induced log₂ fold change between the two cell lines (HEYA8 – P201), such that positive values indicate genes with a stronger PunA response in HEYA8, while negative values indicate a stronger response in P201. Significantly differentially responsive genes are highlighted in red, with the top 10 most significant interaction genes labeled. The plot reveals that HEYA8 exhibits a markedly stronger transcriptional response to PunA compared with P201; (e) The bubble plot shows the top enriched KEGG pathways, with the bubble size representing the number of enriched genes and the color indicating the adjusted P-value. The enriched pathways are mainly related to inflammation, immune regulation, infection, and tumor-associated signaling processes.
