Preprint
Article

This version is not peer-reviewed.

Documenting Concordance: A Scoping Review of NLP and Text Mining in Oncology EHR Narratives

Submitted:

09 February 2026

Posted:

11 February 2026

You are already at the latest version

Abstract
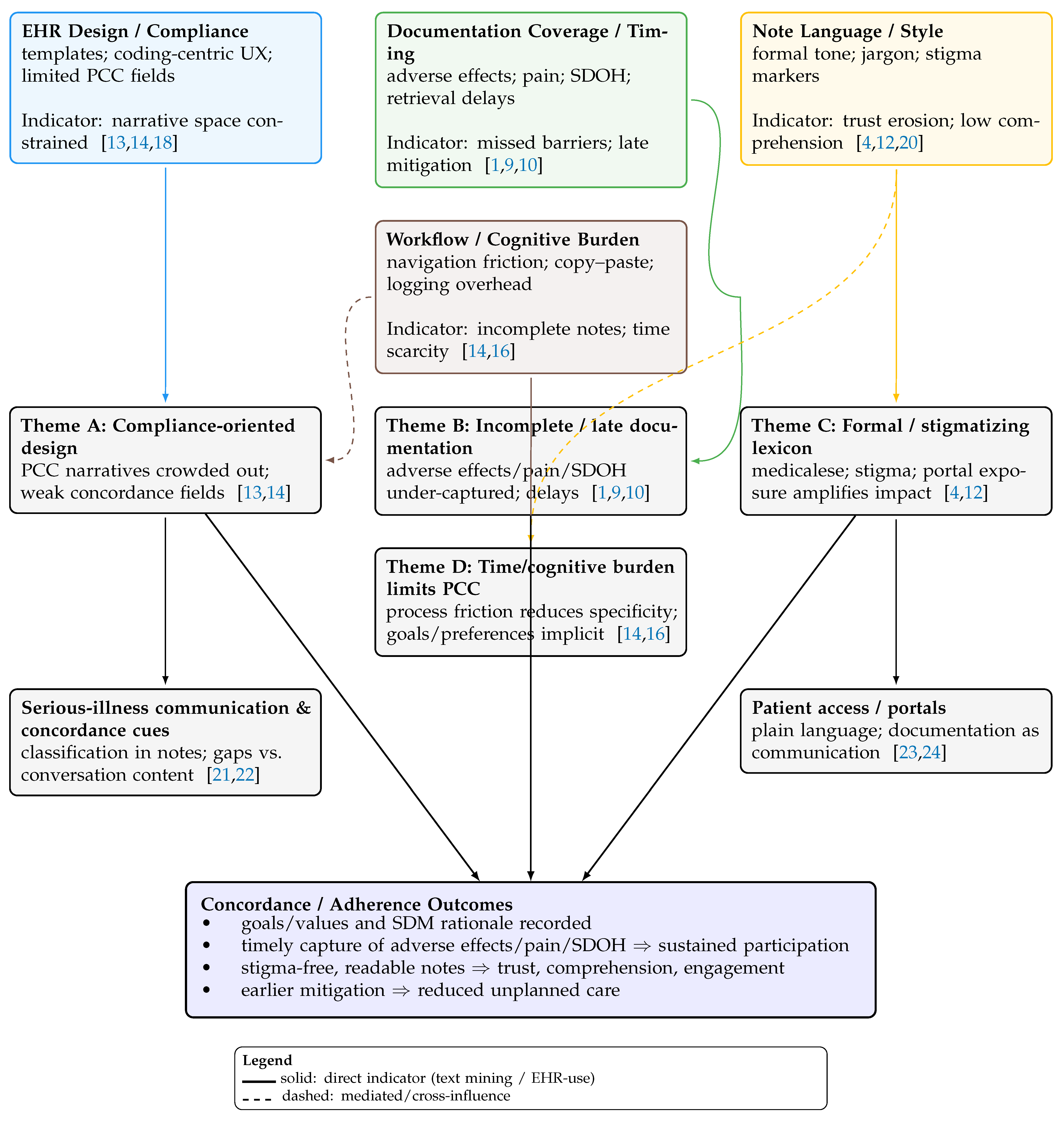
Background: Documentation in oncologist Electronic Health Records (EHRs) plays a critical role in communication, shared decision-making, and the detection of adverse effects all of which influence treatment concordance and adherence. However, narrative content is often incomplete, delayed, or written in formal styles that obscure patient priorities. Methods: Following PRISMA-ScR guidelines, we conducted a scoping review of studies published between 2013 and early 2024 that used natural language processing (NLP) or text mining on oncologist notes, or qualitatively examined EHR use in oncology. Data were charted by topic (e.g., adverse effects, note style, stigma, workflow burden) and synthesized using discourse analysis. Results: Twenty-three studies met inclusion criteria. Four clinician-side themes emerged: (1) compliance-oriented EHR design; (2) incomplete or delayed documentation of adverse effects, pain, and social determinants of health (SDOH); (3) formal or stigmatizing language; and (4) time and cognitive burden limiting person-centred narratives. These factors hinder concordance documentation and communication transparency. Conclusions: Improvements in EHR design, including person-centred prompts, plain-language templates, and audit-log-informed workflow changes, may enhance adherence by supporting better documentation and communication. Nursing and service leaders can implement these changes to promote trust, engagement, and continuity of care. Registration: Not registered
Keywords: 
;  ;  ;  ;  ;  ;  ;  ;  
Copyright: This open access article is published under a Creative Commons CC BY 4.0 license, which permit the free download, distribution, and reuse, provided that the author and preprint are cited in any reuse.
Prerpints.org logo

Preprints.org is a free preprint server supported by MDPI in Basel, Switzerland.

Subscribe

Disclaimer

Terms of Use

Privacy Policy

Privacy Settings

© 2026 MDPI (Basel, Switzerland) unless otherwise stated