Preprint
Article

This version is not peer-reviewed.

Incentive-Based Policy for Tree Protection: A United States National Review

Submitted:

06 February 2026

Posted:

10 February 2026

You are already at the latest version

Abstract
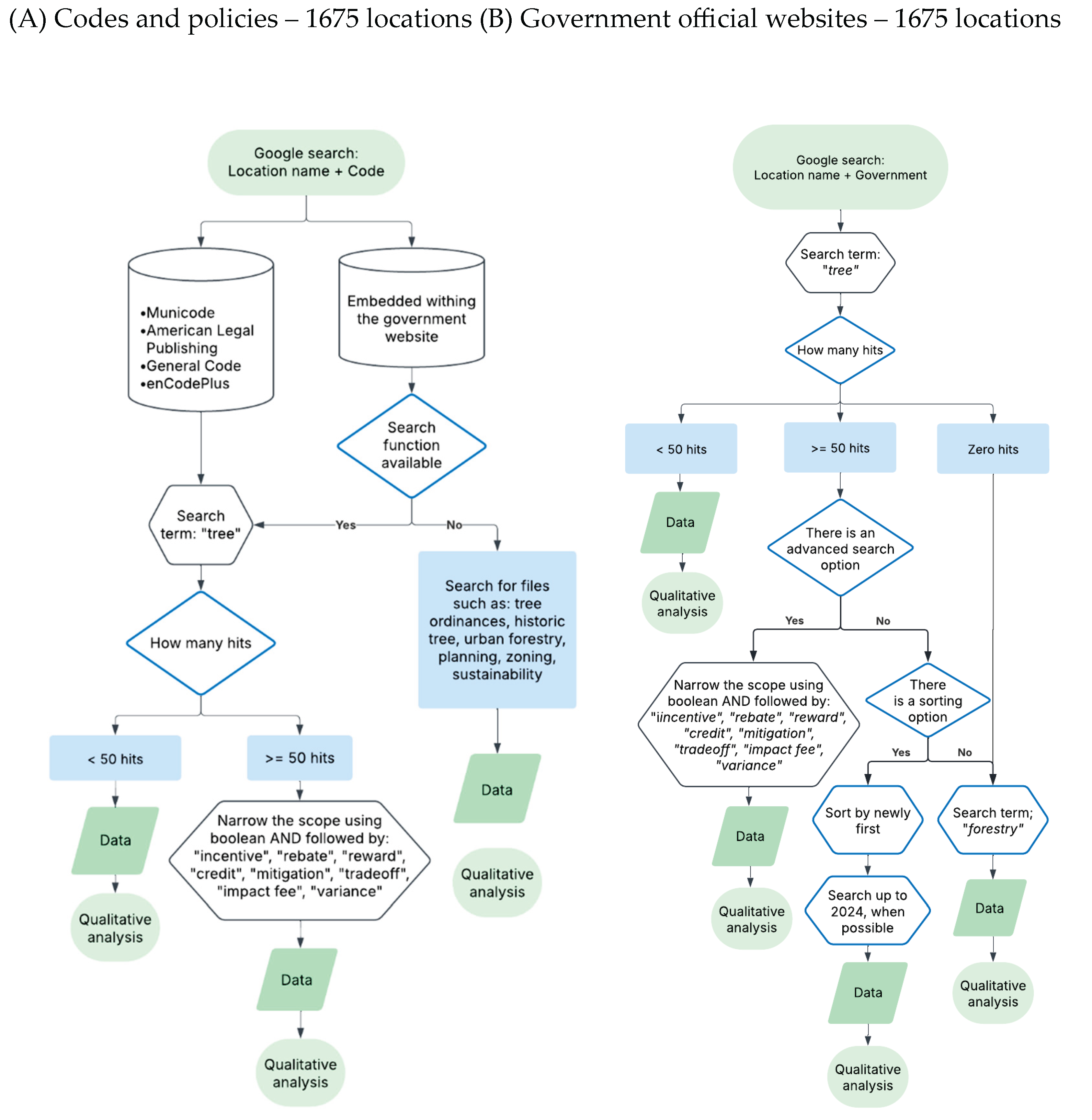
Trees located on private property constitute a substantial portion of the urban forest canopy, yet management responsibilities vary widely across different jurisdictions. While property owners are granted freedom over their land-use decisions, some governments promote tree preservation by regulating and restricting how property owners manage trees on their properties. Incentive-based policies for tree protection can serve as an alternative to enact behavior change through positive reinforcement. In this study, we provide a comprehensive national review in the United States (U.S.) to identify, consolidate, and organize existing urban forest incentives offered by local governments targeting private property owners. In reviewing codes and official government websites across all U.S. states and the District of Columbia, focusing on communities with populations of over 50,000 (n=1839), we found that 27.90% of these locations included provisions for offering some type of incentive to property owners, and 6.14% indicated plans to add such practices in future updates. We organized these mechanisms into 15 broad categories to improve navigation and highlighted some examples to present a wide range of possible approaches for adopting and implementing these practices. Our results indicate that incentives are not always substantiated in official documents, can vary in ease of implementation, and often target only one stage of a tree’s life cycle. We align with previous research that there is no “one-size-fits-all” approach and conclude that it is important to consider the holistic process of a tree’s life cycle, the specific and individual details for each situation, as well as evaluate long-term impacts before tailoring the most suitable incentive mechanism for context-appropriate urban forest management plans.
Keywords: 
;  ;  ;  ;  ;  
Copyright: This open access article is published under a Creative Commons CC BY 4.0 license, which permit the free download, distribution, and reuse, provided that the author and preprint are cited in any reuse.
Prerpints.org logo

Preprints.org is a free preprint server supported by MDPI in Basel, Switzerland.

Subscribe

Disclaimer

Terms of Use

Privacy Policy

Privacy Settings

© 2026 MDPI (Basel, Switzerland) unless otherwise stated