Submitted:
02 February 2026
Posted:
03 February 2026
You are already at the latest version
Abstract
Keywords:
1. Introduction
2. Modeling and Control of a Multi-Cell Converter
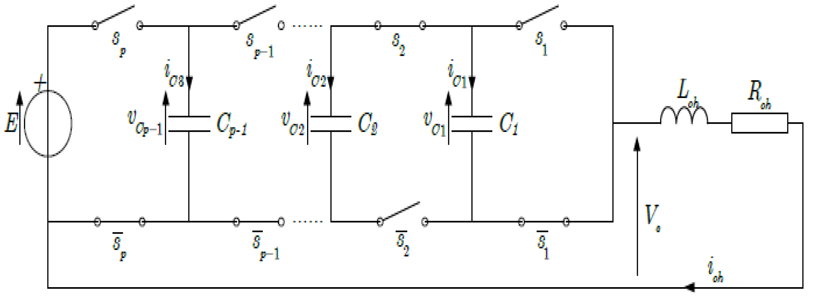
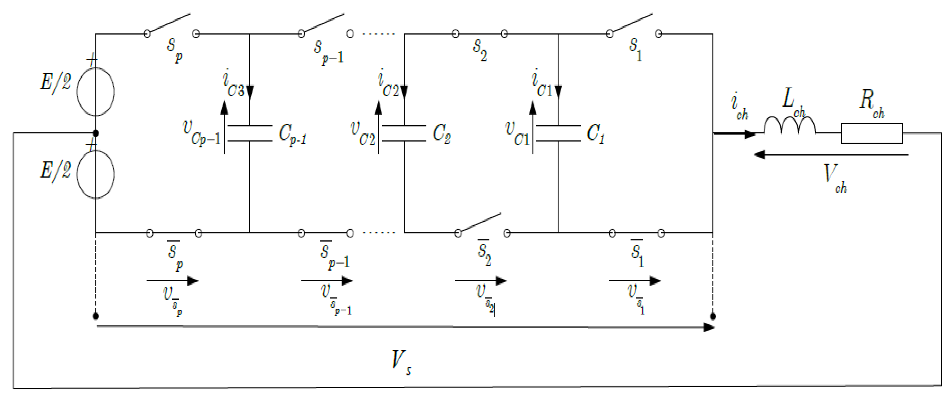
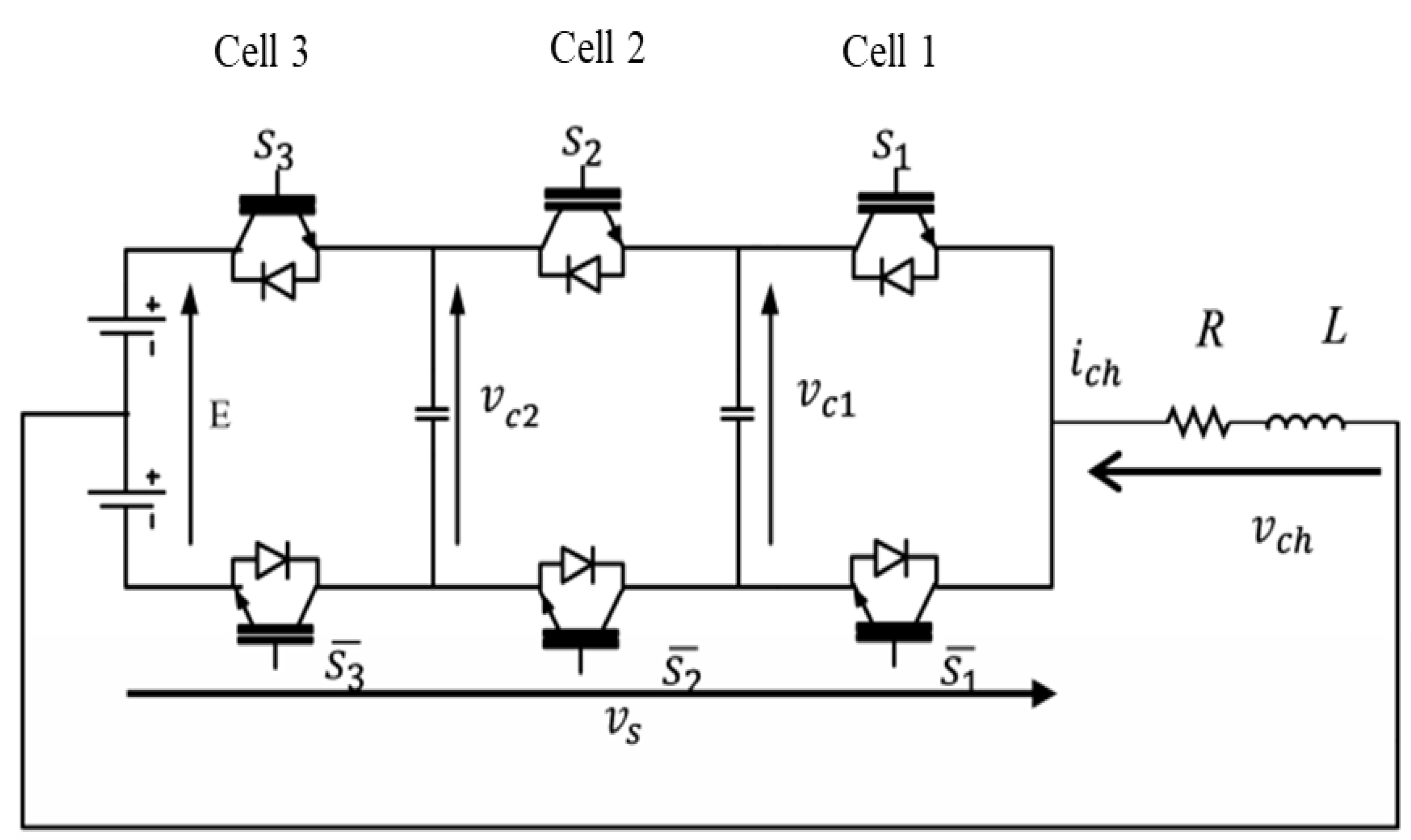
2.1. Mathematical Model
2.2. Instantaneous Value Model
2.3. Chopper Model

2.4. Inverter Model
2.5. Switch Control

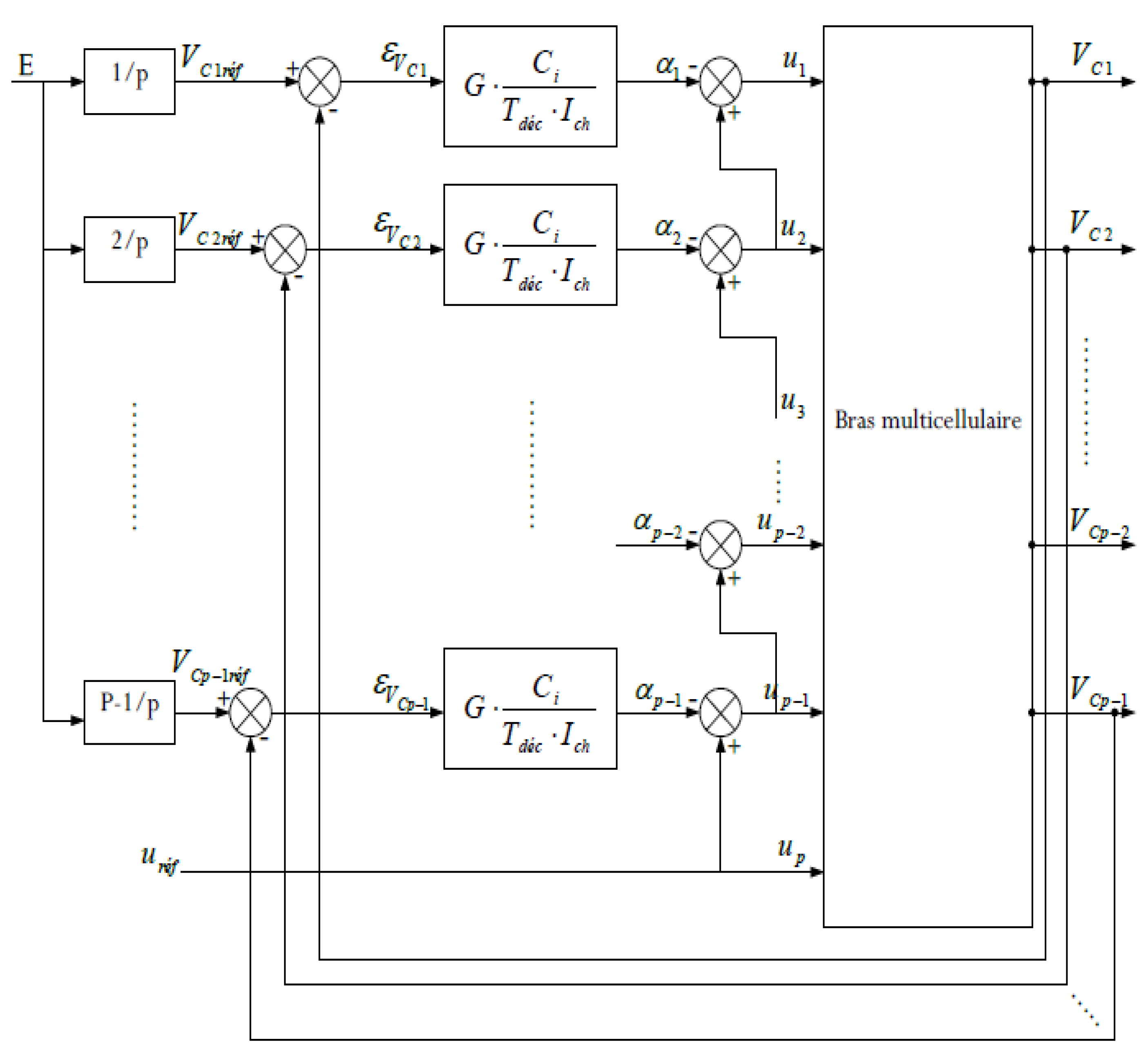
2.6. Closed-Loop Control of a Multi-Cell Arm
2.6.1. Closed Loop Control Without Current Regulation



2.6.2. Decoupling Control

2.6.3. Sliding Mode Control of the Multi-Cell Converter
3. Simulations and Results
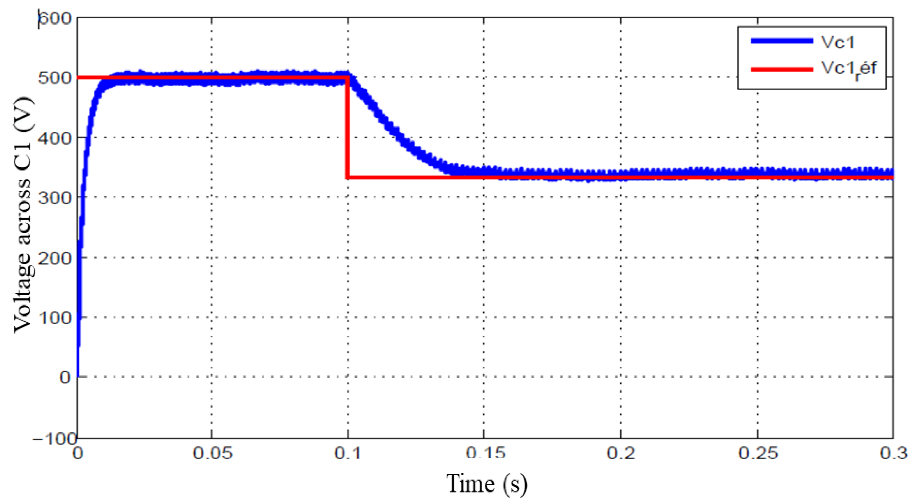
3.1. The Simulation of a Closed-Loop Controlled Multi-Cell Arm Without the Current Regulation
3.2. Simulation Result of the Decoupling Control

3.3. Simulation Result of the Sliding Mode Control
4. Conclusions
References
- Blaabjerg, F.; Yang, Y.; Kim, K.A.; Rodriguez, J. Power Electronics Technology for Large-Scale Renewable Energy Generation. Proceedings of the IEEE 2023, vol. 111(no. 4), 335–355. [Google Scholar] [CrossRef]
- Zhongting, T.; Yongheng, Y.; Frede, B. Power electronics-the enabling technology for renewable energy integration. CSEE Journal of Power and Energy Systems 2021, vol. 8(no. 1). [Google Scholar] [CrossRef]
- Gonzatti, R.B.; Li, Y.; Amirabadi, M.; Lehman, B.; Peng, F.Z. An Overview of Converter Topologies and Their Derivations and Interrelationships. IEEE J Emerg Sel Top Power Electron 2022, vol. 10(no. 6), 6417–6429. [Google Scholar] [CrossRef]
- Toubakh, H.; Sayed-Mouchaweh, M.; Benmiloud, M.; Defoort, M.; Djemai, M. Self-adaptive learning scheme for early diagnosis of simple and multiple switch faults in multicellular power converters. ISA Trans 2021, vol. 113, 222–231. [Google Scholar] [CrossRef] [PubMed]
- Hamdi, R.; Hamida, A.H.; Bennis, O. On modeling and real-time simulation of a robust adaptive controller applied to a multicellular power converter. Electrical Engineering & Electromechanics 2022, no. 6, 48–52. [Google Scholar] [CrossRef]
- Benmiloud, M.; Benalia, A. Hybrid control scheme for multicellular converter. in 2013 International Conference on Control, Decision and Information Technologies (CoDIT), May 2013; IEEE: Hammamet, Tunisia; pp. 476–482. [Google Scholar] [CrossRef]
- Said, S.B.; Saad, K.B.; Benrejeb, M. HIL simulation approach for a multicellular converter controlled by sliding mode. Int J Hydrogen Energy 2017, vol. 42(no. 17), 12790–12796. [Google Scholar] [CrossRef]
- DJEMAI, M.; BUSAWON, K.; BENMANSOUR, K.; MAROUF, A. Real time control via a high order sliding mode controller of a multi-cellular converter. IFAC Proceedings Volumes 2009, vol. 42(no. 17), 346–351. [Google Scholar] [CrossRef]
- Bouhafs, A.; Kafi, M.R.; Louazene, L.; Rouabah, B.; Toubakh, H. Fault-Detection-Based Machine Learning Approach to Multicellular Converters Used in Photovoltaic Systems. Machines 2022, vol. 10(no. 11), 992. [Google Scholar] [CrossRef]
- Gevorkov, L.; Domínguez-García, J.L.; Romero, L.T.; Martínez, À.F. Modern MultiPort Converter Technologies: A Systematic Review. Applied Sciences 2023, vol. 13(no. 4), 2579. [Google Scholar] [CrossRef]
- Won, J.; Srdic, S.; Lukic, S.M. Optimized Multi-Carrier PWM Strategy and Topology Review for Multi-Cell Series-Parallel Medium-Voltage Rectifier. IEEE J Emerg Sel Top Power Electron 2022, vol. 10(no. 6), 6770–6783. [Google Scholar] [CrossRef]
- Zebboudj, A.H.; Boukhelif, R.; Doghmane, M.Z.; Akroum, H.; Springer. Topology Analysis of Multi-cellular Converters in a Wind Energy System; Cham., 2023; vol. 591, Network, pp. 614–628. [Google Scholar] [CrossRef]
- Hamida, M.L.; FEKIK, A.; DENOUN, H.; Ardjal, A.; Azar, A.T. Sliding mode controller for a single-phase six-level flying capacitor inverter—application for a standalone PV system. In in Power Electronics Converters and their Control for Renewable Energy Applications; Elsevier, 2023; pp. 301–325. [Google Scholar] [CrossRef]
- Ramírez, R.O.; Baier, C.R.; Villarroel, F.; Espinosa, E.; Arevalo, M.; Espinoza, J.R. Reduction of DC Capacitor Size in Three-Phase Input/Single-Phase Output Power Cells of Multi-Cell Converters through Resonant and Predictive Control: A Characterization of Its Impact on the Operating Region. Mathematics 2023, vol. 11(no. 14), 3038. [Google Scholar] [CrossRef]
- Won, J.; Srdic, S.; Lukic, S.M. Optimized Multi-Carrier PWM Strategy and Topology Review for Multi-Cell Series-Parallel Medium-Voltage Rectifier. IEEE J Emerg Sel Top Power Electron 2022, vol. 10(no. 6), 6770–6783. [Google Scholar] [CrossRef]
- Luo, S.; Qin, D.; Wu, H.; Wang, T.; Chen, J. Multi-Cell-to-Multi-Cell Battery Equalization in Series Battery Packs Based on Variable Duty Cycle. Energies (Basel) 2022, vol. 15(no. 9), 3263. [Google Scholar] [CrossRef]
- Haroun, R.; El Aroudi, A.; Mandal, K.; Zhang, G.; Li, Z.; Martínez-Salamero, L. Fast Single-Loop Voltage-Based MPPT Using Sliding-Mode Control for Switched-Inductor Multi-Cell Boost Converters. IEEE Transactions on Circuits and Systems I: Regular Papers 1–14, 2025. [CrossRef]
- Hu, K.; Peng, L. A Digital FIR-Type Generic Multicell Network Control for LCL -Filtered Grid- Connected Inverters. IEEE J Emerg Sel Top Power Electron 2024, vol. 12(no. 5), 4691–4702. [Google Scholar] [CrossRef]
- Srief, M.L.; Soltane, B.; Lokmane, N.A.; Malak, G. A complete control structure based backstepping controller design for stacked multi-cell multi-level SPWM VSC STATCOM. Energy Reports 2024, vol. 12, 687–698. [Google Scholar] [CrossRef]
- Zebboudj, A.H.; Boukhelif, R.; Doghmane, M.Z.; Akroum, H. Topology Analysis of Multi-cellular Converters in a Wind Energy System; 2023; pp. 614–628. [Google Scholar] [CrossRef]
- Alepuz, S. A Survey on Capacitor Voltage Control in Neutral-Point-Clamped Multilevel Converters. Electronics (Basel) 2022, vol. 11(no. 4), 527. [Google Scholar] [CrossRef]
- Gong, Z.; Liu, C.; Shang, L.; Lai, Q.; Terriche, Y. Power Decoupling Strategy for Voltage Modulated Direct Power Control of Voltage Source Inverters Connected to Weak Grids. IEEE Trans Sustain Energy 2023, vol. 14(no. 1), 152–167. [Google Scholar] [CrossRef]
- Gong, S. Sliding Mode Control-Based Decoupling Scheme for Quad-Active Bridge DC–DC Converter. IEEE J Emerg Sel Top Power Electron 2022, vol. 10(no. 1), 1153–1164. [Google Scholar] [CrossRef]













Disclaimer/Publisher’s Note: The statements, opinions and data contained in all publications are solely those of the individual author(s) and contributor(s) and not of MDPI and/or the editor(s). MDPI and/or the editor(s) disclaim responsibility for any injury to people or property resulting from any ideas, methods, instructions or products referred to in the content. |
© 2026 by the authors. Licensee MDPI, Basel, Switzerland. This article is an open access article distributed under the terms and conditions of the Creative Commons Attribution (CC BY) license (http://creativecommons.org/licenses/by/4.0/).