Submitted:
29 January 2026
Posted:
29 January 2026
You are already at the latest version
Abstract
Keywords:
1. Introduction
2. Multi-Material Topology Optimization
2.1. Multiobjective Formulation Topology Optimization Multi-Material
2.2. Weighted Sum Method
2.3. Pareto Frontier
2.4. Pareto Dominance
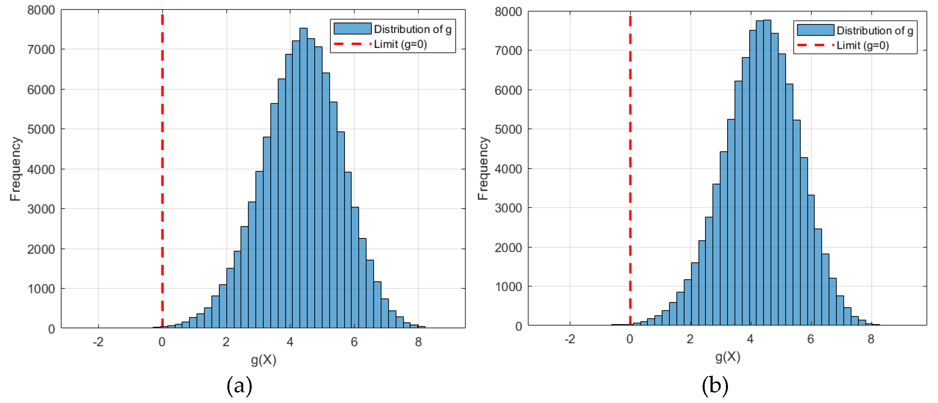
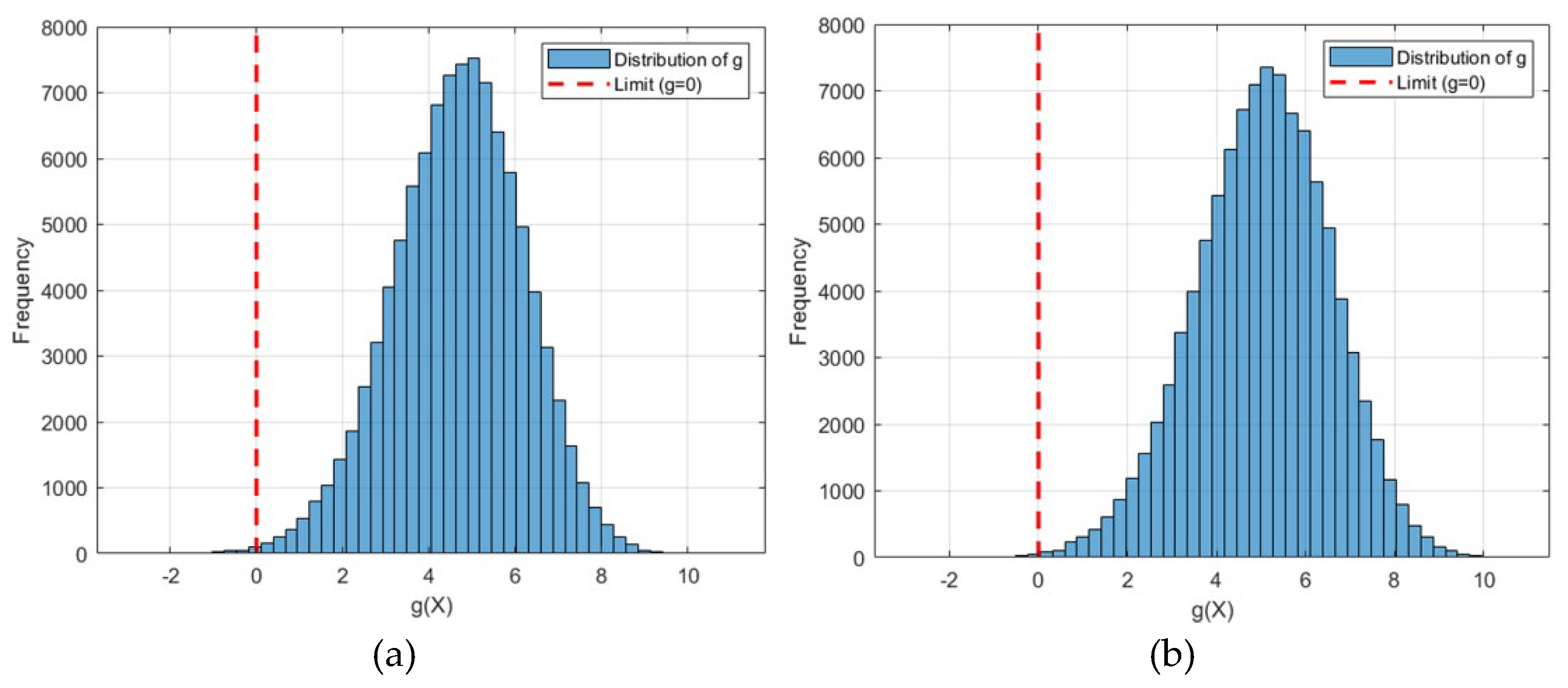
3. Reliability Analysis
3.1. FORM Method
3.2. Monte Carlo
4. Results
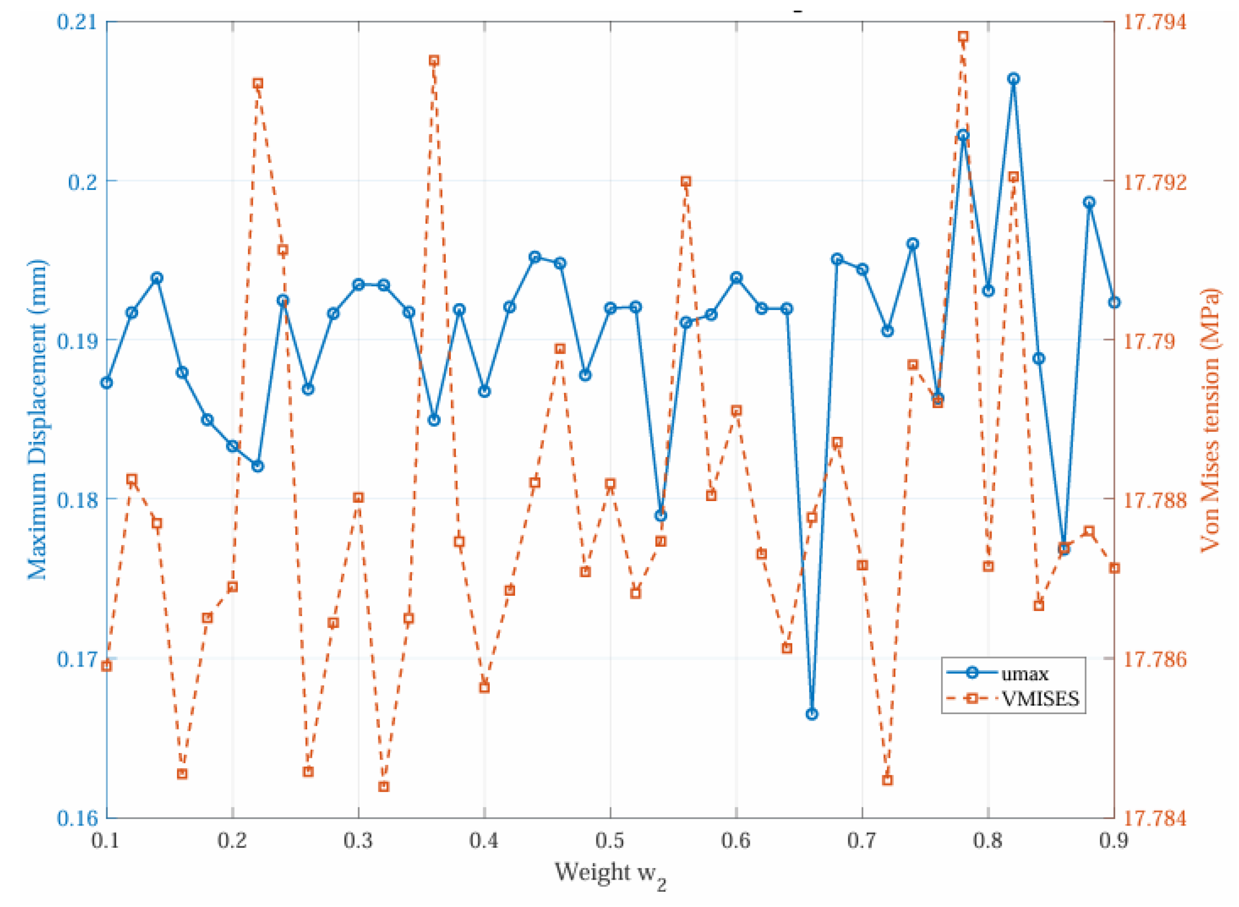
4.1. Bottom-Loaded Cantilever Beam
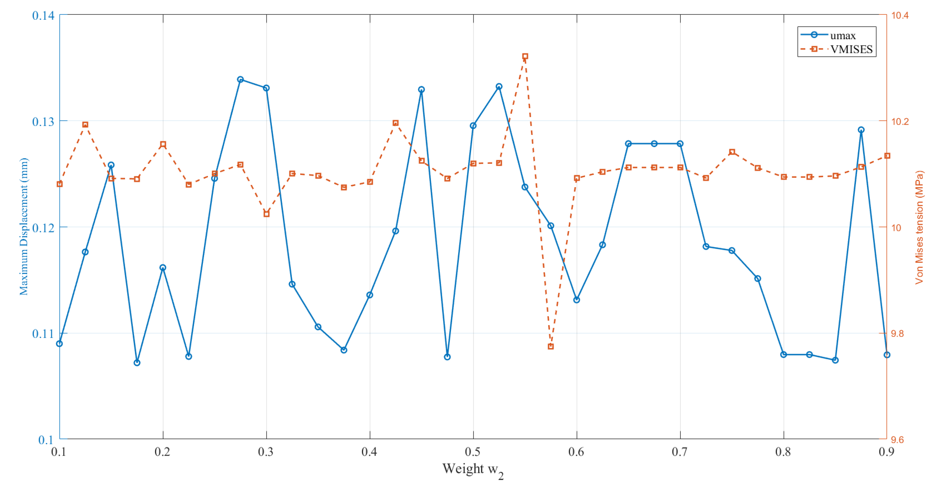
4.2. Center-Loaded Cantilever Beam
6. Conclusions
Author Contributions
Funding
Data Availability Statement
Conflicts of Interest
References
- Silva, M.M.; Assis, F.N.; Simonetti, H.L.; Freitas, M.S.R. Multi-material topology optimization of 2D structures using the SESO and SIMP method with reliability. Ibero-Latin American Congress on Computational Methods in Engineering 2024. [Google Scholar]
- Zuo, W.; Saitou, K. Multi-material topology optimization using ordered SIMP. Structural and Multidisciplinary Optimization 2016. [Google Scholar] [CrossRef]
- Silva, M.M.; Assis, F.N.; Simonetti, H.L.; Freitas, M.S.R. Reliability-Based Multi-Material 3D Topology Optimization: A Comparative Study Between SIMP and SESO Methods. Ibero-Latin American Congress on Computational Methods in Engineering 2025. [Google Scholar]
- Yu, D.; Wu, Y.; Zhao, Z.; Zhu, Q. Topology optimization method of truss structures considering length constraints. Structures 2025, 77. [Google Scholar] [CrossRef]
- Cool, V.; Aage, N.; Sigmund, O. A practical review on promoting connectivity in topology optimization. Structural and Multidisciplinary Optimization 2025, 68, 73. [Google Scholar] [CrossRef]
- Özcakar, E.; Simsek, U.; Kiziltas, G. Ordered multi-material SIMP approach applied to 3D topology optimization. Infinite Science 2021. [Google Scholar] [CrossRef]
- Renz, R.; Niklas, F.; Albert, A. Multi-Material Topology Optimization Taking into Account the Position of Material Interfaces in 3D. Applied Sciences 2025, 15, 7612. [Google Scholar] [CrossRef]
- Kundu, R.D.; Xiaojia, S.Z. Sustainability-oriented multimaterial topology optimization: designing efficient structures incorporating environmental effects. Structural and Multidisciplinary Optimization 2025, 17. [Google Scholar] [CrossRef]
- Gao, X.; Li, L.; Chen, J.; Li, Y. Robust topology optimization of multi-material structures with overhang angle constraints using the material field series-expansion method. Structures 2024, 69. [Google Scholar] [CrossRef]
- Silva, M.M.; Assis, F.N.; Simonetti, H.L.; Freitas, M.S.R. Automated Approach For Multi-objective Optimization Of Steel Trusses Using Genetic Algorithms and Reliability. XLIV Ibero-Latin American Congress on Computational Methods in Engineering 2023. [Google Scholar]
- Galambos, T.V.; Ellingwood, B.; Macgregor, J.G.; Cornell, C.A. Probability based load criteria: assessment of current design practice. Journal of the Structural Division 1982, 108, 959–977. [Google Scholar] [CrossRef]
- Bandyopadhyay, A.; Heer, B. Additive manufacturing of multi-material structures. Mater. Sci. Eng. R. Rep. 2018, 129, 1–16. [Google Scholar] [CrossRef]
- Han, D.; Lee, H. Recent advances in multi-material additive manufacturing: Methods and applications. Curr. Opin. Chem. Eng. 2020, 28, 158–166. [Google Scholar] [CrossRef]
- Wang, M.Y.; Wang, X. color level sets: A multi-phase method for structural topology optimization with multiple materials. Comput. Methods Appl. Mech. Eng. 2004, 193, 469–496. [Google Scholar] [CrossRef]
- Guo, X.; Zhang, W.; Zhong, W. Stress-related topology optimization of continuum structures involving multi-phase materials. Comput. Methods Appl. Mech. Eng. 2014, 268, 632–655. [Google Scholar] [CrossRef]
- Chu, S.; Gao, L.; Xiao, M.; Luo, Z.; Li, H. Stress-based multi-material topology optimization of compliant mechanisms. Int. J. Numer. Methods Eng. 2018, 113, 1021–1044. [Google Scholar] [CrossRef]
- Wang, Y.; Luo, Z.; Kang, Z.; Zhang, N. A multi-material level set-based topology and shape optimization method. Comput. Methods Appl. Mech. Eng. 2015, 283, 1570–1586. [Google Scholar] [CrossRef]
- Bendsøe, M.P.; Sigmund, O. Material interpolation schemes in topology optimization. Arch. Appl. Mech. 1999, 69, 635–654. [Google Scholar] [CrossRef]
- Tavakoli, R.; Mohseni, S.M. Alternating active-phase algorithm for multimaterial topology optimization problems: A 115-line MATLAB implementation. Struct. Multidiscip. Optim. 2014, 49, 621–642. [Google Scholar] [CrossRef]
- Huang, X.; Xie, Y.M. Bi-directional evolutionary topology optimization of continuum structures with one or multiple materials. Comput. Mech. 2009, 43, 393–401. [Google Scholar] [CrossRef]
- Zheng, R.; Yi, B.; Peng, X.; Yoon, G.-H. An Efficient Code for the Multi-Material Topology Optimization of 2D/3D Continuum Structures Written in Matlab. Appl. Sci. 2024, 14, 657. [Google Scholar] [CrossRef]
- Simonetti, H.L.; Neves, F.d.A.d.; Almeida, V.S.; Silva, M.M.d.; Neto, L.d.O. Three-Dimensional Multi-Material Topology Optimization: Applying a New Mapping-Based Projection Function. Materials 2025, 18, 997. [Google Scholar] [CrossRef]
- Azevêdo, A.S.D.C.; Moscatelli, E.; Ribeiro, L.N.B.S.; Sá, L.F.N.D.; Silva, E.C.N.; Picelli, R. A multi-objective function for discrete topology optimization in labyrinth seal design problems. Advances in Engineering Software 2025, 204, 103. [Google Scholar] [CrossRef]
- Zhang, L.; Alizadeh, A.A.; Baghoolizadeh, M.; Salahshour, S.; Ali, E.; Escorcia-Gutierrez, J. Multi-objective optimization of vertical and horizontal solar shading in residential buildings to increase power output while reducing yearly electricity usage. Renewable and Sustainable Energy Reviews 2025, 215, 115578. [Google Scholar] [CrossRef]
- Chen, Y.; Xiao, Z.; Yang, Y.; Wang, H.; Wang, H.; Bi, Y. Multi-objective optimization for impact resistance of composite laminates with non-conventional ply orientations: An integrated finite element and machine learning framework. Thin-Walled Structures 2025, 113687. [Google Scholar] [CrossRef]
- Simonetti, H.L.; Almeida, V.S.; Oliveira, N.L. A smooth evolutionary structural optimization procedure applied to plane stress problem. Engineering Structures 2014. [Google Scholar] [CrossRef]
- Rao, S.S. Engineering Optimization.; Coral GablesCoral Gables; wiley: Florida, 2020. [Google Scholar]
- Pareto, V. Cours D’ Economie Politique. F. Rouge, 1896.
- Simonetti, H.L.; Assis, F.N.; Valerio, S.A. Multiobjective topology optimization with stress and strain energy criteria using the SESO method and a Multicriteria Tournament Decision. Structures 2021, 30. [Google Scholar] [CrossRef]
- Xu, Y.; Ma, Z.; Lin, W. Multi-objective topology optimization and mechanical performance of AMAH joints in spatial structures. Journal of Constructional Steel Research 2024, 226, 109294. [Google Scholar] [CrossRef]
- Yin, Q.; Guo, J.; Kan, Y.; Ma, J.; Deng, C. Multi-Objective Topology Optimization of Thin-Plate Structures Based on the Stiffener Size and Layout. Electronics 2024, 13, 4968. [Google Scholar] [CrossRef]
- Crescenti, F.; Kipouros, T.; Munk, D.J.; Savill, M.A. Generating minimal Pareto sets in multi-objective topology optimisation: an application to the wing box structural layout. Structural and Multidisciplinary Optimization 2021, 63, 1119–1134. [Google Scholar] [CrossRef]
- Coello, C.A.C.; Lamont, G.B.; Veldhuizen, D.A.V. Evolutionary algorithms for solving multi-objective problems. In Applications; Springer US: Boston, MA, 2007. [Google Scholar] [CrossRef]
- da Silva, G.A.; Beck, A.T.; Cardoso, E.L. Topology Optimization of continuum structures with stress constraints and uncertainties in loading. International Journal for Numerical Methods in Engineering 2017, 113. [Google Scholar] [CrossRef]
- Simonetti, H.L.; Almeida, V.S.; Neves, F.A.; Azar, S.Z.; Silva, M.M. BESO and SESO: Comparative Analysis of Spatial Structures Considering Self-Weight and Structural Reliability. Applied Sciences-Basel 2024, 14, 6465. [Google Scholar] [CrossRef]
- Simonetti, H.L.; Almeida, V.S.; Neves, F.A.; Del, D.A.V.; Oliveira, N.L. Reliability-Based Topology Optimization: An Extension of the SESO and SERA Methods for Three-Dimensional Structures. Applied Sciences 2022. [Google Scholar] [CrossRef]
- Melchers, R.E.; Beck, A.T. Structural Reliability Analysis and Prediction, 3rd ed.; Sons, John Wiley: Hoboken, 2018; p. 506. [Google Scholar] [CrossRef]
- Hasofer, A.M.; Lind, N.C. Exact and invariant second moment code format. Journal of the engineering mechanics division 1974, 100, 111–121. [Google Scholar] [CrossRef]
- Haldar, A.; Mahadevan, S. Probability, Reliability and Statistical Methods in Engineering Design; John Wiley & Sons: USA, 2000. [Google Scholar]
- Rosowsky, D.V. Structural Reliability; LLC, CRC Press: Boca Raton, 1999. [Google Scholar] [CrossRef]
- Rackwitz, R.; Fiessler, B. Structural reliability under random load sequences. Comput. Struct 1978, 484–494. [Google Scholar] [CrossRef]
- Sigmund, O. A 99 line topology optimization code written in Matlab. Structural and Multidisciplinary Optimization 2001, 21, 120–127. [Google Scholar] [CrossRef]
- Belytschko, T.; Xiao, S.P.; Parimi, C. Topology optimization with implicit functions and regularization. International Journal for Numerical Methods in Engineering 2003, 57, 1177–1196. [Google Scholar] [CrossRef]






















| Variable Actions |
Manufacturing Variable |
Material Variable |
|||||||||
|---|---|---|---|---|---|---|---|---|---|---|---|
| Variable | μ | V | Variable | μ | V | Variable | μ | V | |||
| F | N | 1e6 | 0.1 | Volfrac | LN | 1 | 0.05 | E | LN | 0.48 | 0.05 |
| Name | E (GPa) | Density (kg/m³) | Color |
|---|---|---|---|
| Empty | 0 | 0 | White |
| Concrete | 50 | 2200 | Blue |
| Steel | 200 | 7860 | Red |
| Optimal configuration |
(MPa) |
(mm) |
||
| 1 | 0.700 | 0.300 | 14.580 | 0.1234 |
| 2 | 0.100 | 0.900 | 14.579 | 0.1347 |
| 3 | 0.550 | 0.450 | 14.578 | 0.1373 |
| 4 | 0.600 | 0.400 | 14.577 | 0.1393 |
| Optimal configuration |
Weights | Results | ||||||||
| F (N) |
V |
(MPa) |
(MPa) |
(mm) |
||||||
| 1 | 0.340 | 0.660 | 121,992 | 0.447 | 0.931 | 2.95 | 3.17 | 21 | 17.7877 | 0.1665 |
| 2 | 0.140 | 0.860 | 121,998 | 0.447 | 0.931 | 2.96 | 3.22 | 21 | 17.7874 | 0.1768 |
| 3 | 0.800 | 0.200 | 122,000 | 0.447 | 0.931 | 2.96 | 3.21 | 21 | 17.7869 | 0.1833 |
| 4 | 0.820 | 0.180 | 121,998 | 0.447 | 0.931 | 2.96 | 3.21 | 21 | 17.7865 | 0.1849 |
| 5 | 0.600 | 0.400 | 121,989 | 0.447 | 0.931 | 2.95 | 3.20 | 21 | 17.7856 | 0.1867 |
| 6 | 0.740 | 0.260 | 121,998 | 0.447 | 0.931 | 2.96 | 3.16 | 21 | 17.7846 | 0.1869 |
| 7 | 0.840 | 0.160 | 121,983 | 0.447 | 0.931 | 2.96 | 3.24 | 21 | 17.7845 | 0.1879 |
| 8 | 0.280 | 0.720 | 122,000 | 0.447 | 0.931 | 2.96 | 3.19 | 21 | 17.7844 | 0.1905 |
| 9 | 0.680 | 0.320 | 121,998 | 0.447 | 0.931 | 2.96 | 3.16 | 21 | 17.7843 | 0.1934 |
| Optimal configuration |
Weights | Results | ||||||||
| F (N) |
V |
(MPa) |
(MPa) |
(mm) |
||||||
| 1 | 0.240 | 0.760 | 122,085 | 0.448 | 0.933 | 2.92 | 3.10 | 25.5 | 17.8003 | 0.1776 |
| 2 | 0.200 | 0.800 | 122,082 | 0.448 | 0.933 | 2.92 | 3.20 | 25.5 | 17.7995 | 0.1806 |
| 3 | 0.120 | 0.880 | 122,078 | 0.448 | 0.933 | 2.92 | 3.13 | 25.5 | 17.7987 | 0.1840 |
| 4 | 0.500 | 0.500 | 122,079 | 0.448 | 0.933 | 2.92 | 3.15 | 25.5 | 17.7984 | 0.1878 |
| 5 | 0.320 | 0.680 | 122,080 | 0.448 | 0.933 | 2.92 | 3.09 | 25.5 | 17.7981 | 0.1895 |
| 6 | 0.140 | 0.860 | 122,075 | 0.448 | 0.933 | 2.92 | 3.15 | 25.5 | 17.7979 | 0.1910 |
| 7 | 0.860 | 0.140 | 122,065 | 0.448 | 0.933 | 2.92 | 3.11 | 25.5 | 17.7979 | 0.1982 |
| Optimal configuration |
(MPa) |
(mm) |
||
| 1 | 0.260 | 0.740 | 10.109 | 0.0931 |
| 2 | 0.760 | 0.240 | 10.053 | 0.0934 |
| 3 | 0.880 | 0.120 | 10.015 | 0.1004 |
| 4 | 0.740 | 0.260 | 10.007 | 0.1173 |
| Optimal configuration |
Weights | Results | ||||||||
| F (N) |
V |
(MPa) |
(MPa) |
(mm) |
||||||
| 1 | 0.125 | 0.875 | 123,261 | 0.445 | 0.927 | 3.14 | 3.19 | 14.5 | 12.4293 | 0.1366 |
| 2 | 0.425 | 0.575 | 123,066 | 0.445 | 0.927 | 3.12 | 3.13 | 14.5 | 12.4063 | 0.1367 |
| 3 | 0.450 | 0.550 | 123,066 | 0.445 | 0.927 | 3.12 | 3.15 | 14.5 | 12.3817 | 0.1377 |
| 4 | 0.675 | 0.325 | 122,015 | 0.447 | 0.932 | 2.96 | 3.33 | 14.5 | 12.3401 | 0.1649 |
| 5 | 0.625 | 0.375 | 123,057 | 0.443 | 0.927 | 3.11 | 3.13 | 14.5 | 12.2814 | 0.1685 |
| 6 | 0.325 | 0.675 | 123,079 | 0.445 | 0.927 | 3.12 | 3.16 | 14.5 | 12.2737 | 0.1733 |
| Optimal configuration |
Weights | Results | ||||||||
| F (N) |
V |
(MPa) |
(MPa) |
(mm) |
||||||
| 1 | 0.825 | 0.175 | 122,904 | 0.447 | 0.931 | 3.03 | 3.05 | 17.5 | 12.4026 | 0.1329 |
| 2 | 0.550 | 0.450 | 123,008 | 0.447 | 0.931 | 3.04 | 2.98 | 17.5 | 12.3932 | 0.1331 |
| 3 | 0.450 | 0.550 | 122,552 | 0.447 | 0.931 | 2.99 | 2.78 | 17.5 | 12.3607 | 0.1337 |
| 4 | 0.125 | 0.875 | 122,619 | 0.447 | 0.931 | 3.00 | 2.79 | 17.5 | 12.3362 | 0.1342 |
| 5 | 0.250 | 0.750 | 123,516 | 0.447 | 0.929 | 3.10 | 2.87 | 17.5 | 12.2633 | 0.1689 |
Disclaimer/Publisher’s Note: The statements, opinions and data contained in all publications are solely those of the individual author(s) and contributor(s) and not of MDPI and/or the editor(s). MDPI and/or the editor(s) disclaim responsibility for any injury to people or property resulting from any ideas, methods, instructions or products referred to in the content. |
© 2026 by the authors. Licensee MDPI, Basel, Switzerland. This article is an open access article distributed under the terms and conditions of the Creative Commons Attribution (CC BY) license.
