Preprint
Review

This version is not peer-reviewed.

Application of Machine Learning and AI Techniques to the Efficient Design and Optimization of Microwave Devices and Components — Recent Advances and Future Trends

Submitted:

20 January 2026

Posted:

22 January 2026

You are already at the latest version

Abstract
The increasing complexity of microwave and mm-wave devices and components that are required to meet the demands for 5G/6G communication, biomedical, security, and intelligent wireless systems necessitates the development of new methodologies that combine theoretical knowledge with computational power. Classic electromagnetic simulations, although accurate, are computationally intensive. Therefore, their application to high-scale optimization processes is limited. Exploiting machine learning techniques could provide an attractive alternative by providing fast and efficient design of microwave and mm-wave devices and components. Herein, we provide a thorough review of the research efforts made so far on this topic by presenting the current state-of-the-art techniques, methodologies, and systems, including surrogate modeling approaches, inverse design strategies, physics-aware learning schemes, and issues related to model generalization and reproducibility. Additionally, we address specific challenges and issues. Finally, we discuss emerging directions and future trends.
Keywords: 
;  ;  ;  ;  ;  ;  ;  ;  ;  

Introduction and research overview

The rapid evolution of telecommunication systems, particularly the transition from 5G to 6G networks, imposes increased demands on data rates, network capacity, reliability, and overall efficiency [1,2]. These requirements introduce new challenges in the design of microwave components, devices, and systems to achieve the desired propagation characteristics, minimal losses, and efficient operation over wide frequency bandwidths.
Microstrip technology remains widely used in the design of microwave devices and components because of its compact size, low cost, as well as compatibility with printed circuit fabrication technologies and lumped components. Additionally, a solid theoretical foundation in transmission line theory and microwave engineering provides reliable design guidance [3,4,5]. As a result, microstrip components are commonly used in mobile communications, satellite systems, radar, and sensing applications [6,7,8].
Traditionally, microstrip circuits have been designed using empirical formulas, such as the Hammerstad equations [9], along with iterative electromagnetic (EM) simulations [10,11,12,13,14,15]. Although these methods generally provide accurate results, they are often computationally intensive, particularly in multiparameter designs. Additionally, in certain cases, the obtained results are suboptimal, requiring parameter tuning, which is a time-consuming procedure. In such cases, global optimization is necessary to achieve the best possible performance and automate the design process.
Artificial neural networks (ANNs) are nowadays used in microwave engineering, replacing slow physics-based models, for fast, accurate modeling and simulation of various radiofrequency (RF) and microwave components (such as couplers, power dividers, filters, antennas, and amplifiers), thus accelerating computer-aided design (CAD). Additionally, they have been developed into physical “microwave neural network” (MNN) chips that process data using microwave signals for ultrafast, low-power computation in broadband communications, essentially employing EM simulations in artificial intelligence (AI) tasks.
The applications of ANNs and AI in Microwave Engineering include the following:
  • Device modeling: Training ANNs on EM simulation data to create fast surrogate models for complex passive (inductors, vias) and active (microwave transistor) components, thus substantially reducing simulation/design time.
  • Circuit optimization: Optimizing circuit performance (e.g., filters and matching networks) by employing ANN models, instead of performing traditional, time-consuming simulations.
  • Knowledge-based ANNs: Incorporating the existing microwave theory (empirical/analytical models) into ANN structures to improve accuracy, especially when limited data are available.
  • The applications of the emerging MNNs include the following:
  • Hardware implementation: Building actual chips that perform computations using microwave signals, operating in the frequency domain.
  • Ultrafast processing: MNNs can manipulate broadband signals (gigabits/sec) with low-speed controls, potentially achieving speeds near the speed of light, thus surpassing digital limitations.
  • Signal processing, decoding, and potentially replacing conventional RF front-end components (mixers, ADCs) in wireless systems to achieve low-latency communications.
The advanced algorithms provided by AI and machine learning (ML) technologies can accelerate the design process and produce highly accurate results for a given EM problem. Early studies by Horng et al. [16] employed ANNs to efficiently design microstrip circuits. Based on a finite set of pairs of input and output parameter vectors obtained from a full-wave analysis, they employed a three-layer ANN that learned the input/output vector mappings and provided accurate approximations for the output vectors for any arbitrary input vector. Patnaik et al. [17] demonstrated that a backpropagation ANN can be employed for the calculation of the effective dielectric constant of microstrip lines by comparing their results with those obtained using the spectral-domain (SD) technique. Wang et al. [18] employed a hierarchical ANN to incorporate microwave functional knowledge and library inherent structural knowledge into neural models, substantially reducing the computational cost of the library development. Zhang and Gupta [19] demonstrated that ANNs can approximate nonlinear EM behavior, indicating that data-driven methods could provide an efficient alternative. Subsequently, Devabhaktuni et al. [20] employed ANNs for modeling and designing microwave devices, addressing model development and nonlinear modeling issues. They systematically discussed key aspects of ANN modeling, including data generation, the range and distribution of samples in the model input parameter space, data scaling, weight initialization, and the prevention of overlearning and underlearning. Additionally, they reviewed techniques for the partial automation of ANN model development, such as the multilayer perceptron (MLP) architecture, adaptive controller, and training-driven adaptive sampling, demonstrating their effectiveness in efficiently generating accurate models for practical microwave applications, including transistors, DC, small-s and large-signal modeling, as well as nonlinear circuit behavior using recurrent neural networks (RNNs). A sequential flow diagram summarizing the main steps of ANN model development, including data generation, preprocessing, network selection, training, and validation, is presented in Figure 1 [20].
Zhang et al. [21] proposed an ANN-based algorithm that achieves user-specified accuracy for automating the RF/microwave design process. During training, the algorithm dynamically generates new data samples by automatically interfacing with simulation tools such as OSA90, Ansoft-HFSS, and Agilent ADS, enabling ANN models to efficiently learn the behavior of passive and active components, including coplanar waveguide discontinuities and MESFET devices. This approach achieves fast and accurate component modeling, circuit simulation, and yield optimization, significantly reducing the computation time compared with traditional physics-based simulation methods. Figure 2 shows the training and evaluation workflow of the ANN-based modeling approach proposed in [21]. The flowchart includes the selection of an MLP architecture, gradient-based weight optimization, as well as the systematic use of training, validation, and dataset testing to ensure accuracy and generalization. This workflow forms the basis of many surrogate modeling strategies adopted in RF and microwave design automation.
These early studies [16,20,21] established ANNs as effective modeling tools for microwave design and laid the foundation for surrogate-based modeling and automated design workflows.
Furthermore, the application of evolution and optimization strategies to electromagnetics, antennas, and microwave filters has been reported in several studies. Yang et al. [22] proposed an enhanced population-based incremental learning (PBIL) algorithm by introducing multiple probability vectors for individual solutions to improve the global search capability. Additionally, they refined the updating strategies for these vectors, incorporated negative learning to avoid poor solutions, introduced mutation operators for both individual and probability vectors to enhance diversity, and implemented an adaptive learning rate scheme to effectively balance exploration and exploitation. Goudos and Sahalos [23] employed the generalized differential evolution (GDE3) algorithm, which is a multiobjective extension of the classical differential evolution (DE) algorithm, in the design of multilayer dielectric and open-loop ring resonator (OLRR) microwave filters under multiple constraints. They demonstrated that the GDE3 algorithm effectively generates well-distributed Pareto-optimal solutions, outperforming other evolutionary multiobjective algorithms, such as NSGA-II, MOPSO, and MOPSO-fs, in terms of solution diversity, convergence, and computational efficiency. Their results verified the applicability of GDE3 to practical filter design, including the selection of optimal layer materials from a predefined database, while satisfying strict passband, stopband, and total thickness constraints. Rocca et al. [24] provided a comprehensive review of conventional, modified, and hybrid DE strategies for solving complex, high-dimensional EM optimization problems. They demonstrated the efficiency of DE in iteratively refining solutions via mutation, crossover, and selection, and discussed variants such as dynamic DE, group-based DE, and hybrid real/integer-coded DE. Their review focused on key EM applications, including antenna synthesis, planar and linear array design, inverse scattering, and microwave component optimization, emphasizing the impact of control parameters on convergence and the ability of DE to handle multiobjective and constrained optimization problems. Deb et al. [25] evaluated the performance of different optimization techniques, such as conventional DE, particle swarm optimization (PSO), and genetic algorithms (GAs), in the impedance matching of a circularly polarized high-gain microstrip antenna over a predefined frequency range. Their results showed that DE often provides faster solutions than the other two methods, whereas PSO provides stable optimization. Furthermore, they demonstrated that real-coded GAs (employing crossover/mutation) outperform basic versions but encounter difficulties in complex problems. Feng et al. [26] proposed a novel parallel EM optimization approach for microwave filter design using feature-assisted neuro-transfer functions to address the problem of poor starting points. They employed surrogate models in EM optimization, enabling feature zeros to be simultaneously identified and adjusted to the desired frequency bands while ensuring that the responses meet the design specifications. Compared with conventional TF-based optimization, coarse/fine mesh space mapping, and direct EM optimization, their approach performs better in avoiding local minima and reaching the optimal EM solution in fewer iterations. Overall, these evolutionary optimization strategies have demonstrated strong global search capability in complex EM design problems, motivating their integration with surrogate modeling techniques in later studies.
More recently, ML-assisted design has attracted attention. Surrogate models trained on EM simulation data can capture complex relationships between geometry and frequency response, enabling fast evaluation and inverse design. Combined with evolutionary optimization, surrogate models are effective in complex microwave design structures. Liu et al. [27] proposed a surrogate model-assisted evolutionary algorithm for microwave filter optimization. Specifically, they combined Gaussian process surrogate modeling, differential evolution operators, and Gaussian local search to efficiently obtain high-quality results, addressing the challenges of numerous local optima and narrow optimal regions in filter design landscapes while significantly reducing computational cost compared with standard global optimization methods. Figure 3 shows the two main phases of the surrogate-assisted evolutionary optimization method presented in [27]. In the exploration phase, differential evolution and local Gaussian process models are used to scan the design space and identify promising regions. In the exploitation phase, the best candidate solutions are further refined using surrogate-assisted local search; as a result, the number of required full-wave EM simulations is reduced.
Chen et al. [28] proposed a manifold Gaussian process (MGP) ML method based on the DE algorithm for microwave filter parameter extraction. They achieved a significant reduction in the test errors of a fourth- and sixth-order coupling-filter surrogate model, verifying the efficiency of their method. Zhang et al. [29] proposed a surrogate-based multiphysics optimization technique for microwave devices by incorporating ANNs and a trust-region algorithm. They applied an accurate and efficient ANN surrogate model that employed multiple multiphysics training samples around the optimized solution obtained from the previous iteration to a waveguide filter featuring a piezoactuator. Zhang et al. [30] proposed yield optimization for microwave filters by constructing a single high-accuracy offline surrogate model, which fully replaces EM simulations in the entire yield optimization process. They introduced a hybrid ML approach by combining radial basis function neural network (RBFNN) regression and SVM classification using features extracted via vector fitting. Then, they efficiently employed global optimization using differential evolution to obtain designs with substantial yield improvement, demonstrating the effectiveness of their approach in filters with more than 10 sensitive design variables. An example of a surrogate-assisted yield optimization methodology is shown in Figure 4 [30], where a hybrid ML surrogate model fully replaces EM simulations during the optimization process.
Wei et al. [31] combined convolutional autoencoders with multiobjective evolutionary algorithms for efficient filter design using the 1D convolutional autoencoder (CAE) network as a surrogate model to predict the scattering (S) parameters, reduce reliance on full-wave EM simulations, and optimize multiple design objectives while significantly reducing the design time. The workflow shown in Figure 5 illustrates EM data acquisition, training of a 1D convolutional autoencoder surrogate model for S-parameter prediction, and integration with a multiobjective evolutionary optimization algorithm to efficiently satisfy the design requirements.
Sagar et al. [32] presented an overview of ML and its application in electromagnetics, communications, radar, and sensing, discussing recent advances in intelligent algorithms for antenna design, synthesis, EM inverse scattering, SAR target recognition, and fault detection systems. Additionally, they highlighted limitations and future research directions. Yu et al. [33] reviewed state-of-the-art filter design methodologies, including surrogate modeling methods, such as ANNs, radial basis function networks, and Gaussian process regression, along with advanced optimization algorithms within surrogate-model-assisted optimization frameworks. They discussed smart sampling strategies, feature-based surrogate modeling, and the decomposition of design problems based on filter variable sensitivities. A representative example of surrogate-model-assisted optimization frameworks, where EM simulations are coupled with ML-based surrogate models and adaptive sampling strategies, enabling efficient inverse design, is presented in Figure 6.
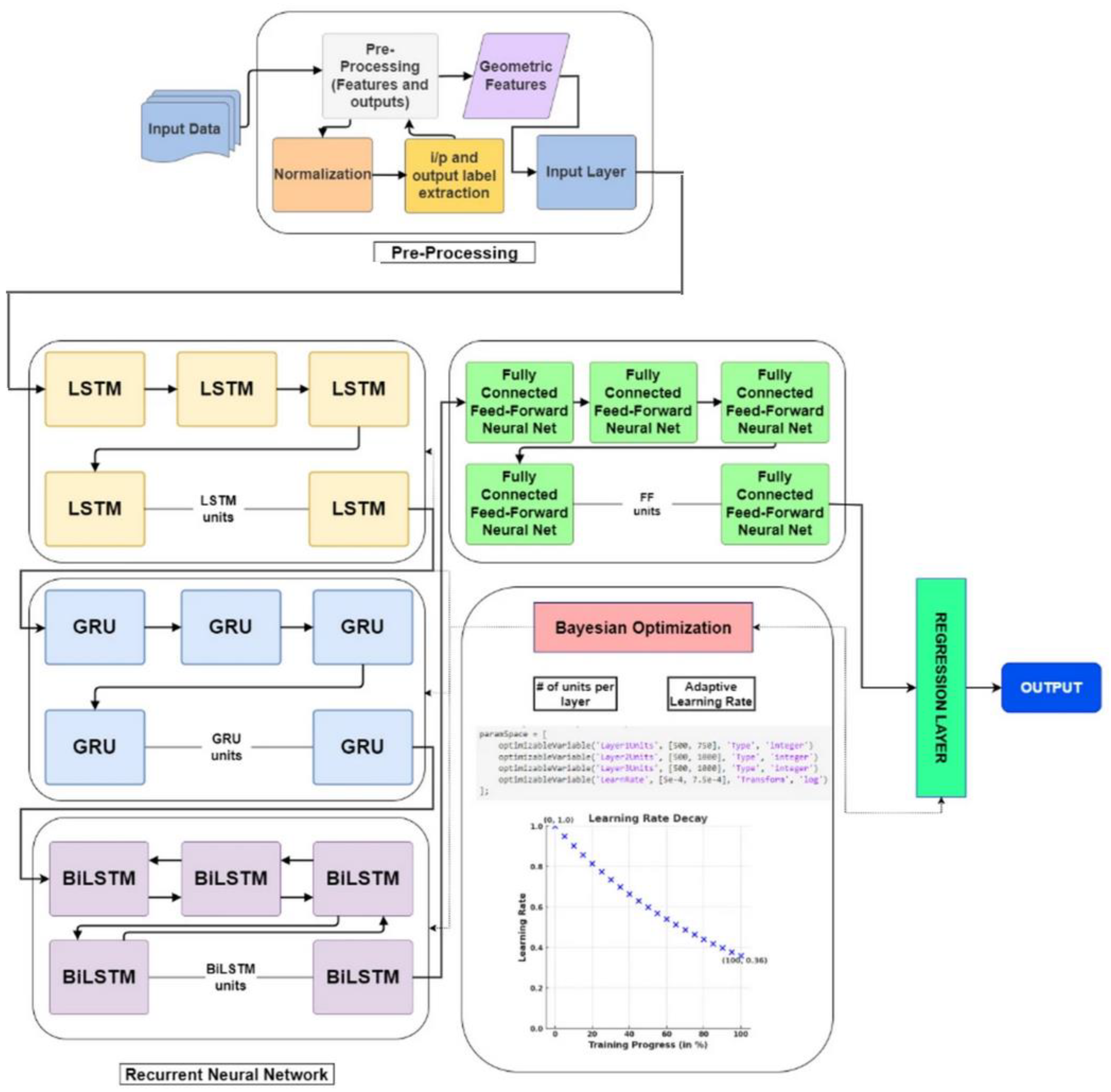
Sahu et al. [34] introduced an RNN-based surrogate modeling framework, where frequency is treated as a sequential parameter, enabling the learning of inter-frequency dependencies in the S-parameter responses. By employing bidirectional long short-term memory (LSTM) and gated recurrent unit (GRU) neural network architectures, as well as sequential processing of the spectral characteristics (Figure 7), they achieved improved prediction accuracy and robustness compared with conventional regression-based surrogate models.
Wang et al. [35] developed a generative adversarial network (GAN)-based inverse design methodology for microstrip filters, where binary pixel representations of the resonator geometries are generated and evaluated using a CNN-based surrogate model of the S-parameters, combined with a genetic algorithm optimizer. This hybrid generative–optimization framework enables the synthesis of single- and dual-band filter responses that closely match predefined spectral targets. Mashayekhi et al. [36] proposed a multistage deep-learning (DL) framework for the inverse design of multimode Ku-band substrate-integrated waveguide (SIW) filters by combining a feedforward inverse model with hybrid inverse–forward residual refinement and iterative correction (Figure 8) to systematically reduce the prediction errors and improve convergence.
These studies [27,28,29,30,31,32,33,34,35,36] have marked the transition from purely forward modeling toward data-driven inverse-design and multifunctional microwave components, reflecting the increasing use of ML techniques in RF and microwave engineering for the efficient design of complex filter structures.
From a broad methodological perspective, most surrogate modeling approaches for passive microwave circuits reported in the literature are based on EM datasets generated using a single full-wave solver and tailored to specific circuit topologies or operating bands [16,17,18,19,20,21,26,27,28,29,30,31,33]. These studies have mainly focused on achieving accurate forward modeling or optimization performance within predefined parameter spaces and for fixed structural configurations.
Despite the recent advances in convolutional and attention-based neural architectures, MLPs remain the dominant modeling paradigm in microwave surrogate modeling [16,17,18,19,20,21,26,27,28,29,33]. This preference is largely driven by the characteristics of the underlying design problems, where the input parameter space is relatively low-dimensional and governed by well-defined physical relationships, rather than by spatial patterns or long-range dependencies. Moreover, the generation of training data relies on computationally intensive EM simulations, which typically constrain the size of the available training datasets. Consequently, MLPs provide a balance between modeling capacity, data efficiency, and stable training behavior.
Recent AI-based surrogate and inverse-design approaches have emphasized the inherent challenges of microwave inverse modeling, particularly the ill-posed and highly nonlinear relationship between S-parameter responses and geometric design parameters. As reported in [34,35,36], different network architectures and learning strategies are required to address these challenges, including sequence-based S-parameter modeling [34], nonlinear inverse mapping [35], and multistage residual refinement frameworks [36]. These studies have shown that single-pass inverse models often suffer from systematic prediction errors, necessitating the use of constrained design spaces, hybrid inverse–forward formulations, or iterative correction mechanisms to improve accuracy and convergence.
Another important modeling issue is the treatment of frequency. Surrogate modeling of frequency-domain responses can be formulated either by treating frequency as an explicit input variable or by representing the full spectral response as a structured output. Although frequency-as-input formulations enable pointwise predictions, they do not explicitly capture inter-frequency dependencies. In contrast, frequency-as-output representations can learn the overall spectral behavior of the device, thus improving modeling reliability and inverse-design performance in broadband microwave applications [35,36].
In summary, early neural-network-based surrogate models for microwave components [16,17,18,19,20,21] have shown that data-driven approaches can significantly reduce the computational cost of EM analysis; however, they are generally restricted to single topologies and narrowly defined parameter spaces. Subsequent studies incorporating evolutionary optimization and surrogate modeling [22,23,24,25,26,27,28,29,30] have shown that the global optimization of complex microwave structures is feasible; however, these approaches typically rely on topology-specific datasets and solver-dependent modeling assumptions. More recent DL-based methods [34,35,36] have improved modeling flexibility and inverse-design capability by addressing spectral correlations and nonlinear response behaviors, often at the expense of increased data requirements and architectural complexity. Furthermore, Gaussian process and manifold-based surrogate models [27,28] provide uncertainty-awareness, which is advantageous for optimization and refinement; however, their scalability to multifrequency or multitopology settings has not yet been widely reported; multitopology surrogate modeling and systematic active learning strategies have received limited attention, with only preliminary discussions or partial implementations reported in the literature [32,36].
Overall, the existing studies have independently addressed individual stages of the microwave design process, necessitating a unified and reproducible framework that integrates data generation, surrogate modeling, inverse optimization, and validation across multiple microwave topologies.

Proposed Methodology and Future Work

To address the issues discussed above, we plan to implement a unified computational framework for the inverse design of microstrip microwave components. Our objective will be to combine EM simulation, ML, and hybrid optimization within a reproducible workflow. Parametric data will be generated using the ADS (for low-fidelity bulk sampling) and HFSS (for high-fidelity validation and cross-fidelity calibration) software using Latin hypercube sampling (LHS). The data, including physics-aware features, such as characteristic impedance and effective dielectric constant, will be stored in HDF5 format. Next, multifrequency surrogate models will be trained by employing supervised learning using PyTorch. The inverse design will be based on a hybrid strategy by combining the covariance matrix adaptation evolution strategy (CMA-ES) for global exploration with gradient-based refinement. Then, active learning will be iteratively applied to target regions of high uncertainty, thus reducing the total number of required simulations [37,38,39,40].
The planned workflow includes multiple stages to ensure reproducibility, automation, and physics-informed modeling; it is intentionally designed to apply the same surrogate modeling schema and workflow across multiple microstrip topologies, enabling consistent data structures and pipeline execution for different component types. Additionally, it will be applicable across different microstrip topologies, facilitating future replication and adaptation. Data, models, and configuration will be stored in open, machine-readable formats: HDF5, JSON, and PyTorch for datasets, metadata, for trained surrogate models, respectively [40]. Although specific data and models have not yet been finalized, our planned workflow for the inverse design of passive microstrip components is presented below.

Stage 1 — Specifications and parameter space definition

Initially, the overall design problem, including device topology, material properties, operational frequency range, and intended performance targets, will be defined to provide a clear foundation for all subsequent steps. The definition of the design specifications for a given microstrip topology (e.g, bandpass filter, power divider, coupler, and other components) will be based on a structured configuration file (meta.json), which will include parameter ranges (such as microstrip length (L), width (W), dielectric substrate thickness (h), dielectric constant (εr), dielectric losses (tanδ), and operation frequency), units, bounds, and target performance metrics (including S-parameter values at the center frequency (f₀) or the entire operational frequency range). The initial estimates for the characteristic impedances (Z₀) and effective dielectric constants (εeff) will be calculated analytically using standard formulas [3,9,41] and verified using established software such as ADS LineCalc. This structured approach will facilitate the systematic execution of subsequent stages and enable reproducibility.

Stage 2 — Parameter sampling and EM data generation

Parameter datasets will be generated using LHS to efficiently cover the multidimensional design space [38]. These datasets will be imported into EM solvers, such as ADS Momentum and HFSS, using advanced expression language (AEL) scripting for batch simulations. Each simulation is expected to produce standard output results, including Touchstone files (.s2p) and summary metrics (.csv) such as S-parameter values. In this setup, ADS will be employed to generate a large number of low-cost parametric simulations to achieve a broad design space coverage, whereas HFSS will be used selectively for high-fidelity validation and to account for systematic differences between solvers. This methodology will enable reliable surrogate-model training across multiple topologies while supporting automated and reproducible dataset generation.

Stage 3 — Dataset assembly

The simulation output results will be parsed using libraries such as scikit-rf [37] and combined into a unified HDF5 dataset, accompanied by metadata in JSON format. The frequency grids will be normalized; each sample entry will include input features (i.e., geometry, material properties, and other features) and output responses (S-parameter values). Versioning and provenance tracking will ensure transparency and reproducibility.

Stage 4 — Preprocessing and feature Extraction

The datasets will be normalized using z-score scaling and divided into training, validation, and test subdatasets. Physics-aware features, such as Z₀, εeff, and electrical length (L/λ), will be calculated and appended to the input vectors to improve interpretability and model generalization.

Stage 5 — Surrogate Modeling

Forward surrogate models will be trained using supervised learning techniques, e.g., MLPs in PyTorch [40], to predict the S-parameter values spectra from the input features. MLP-based surrogate models will be adopted because of their data efficiency and robustness in low-dimensional EM design spaces. Weighted loss functions and multifrequency output results will enable accurate modeling of the passband response. The hyperparameters will be tuned using PyTorch, and the model performance will be validated for reproducibility.

Stage 6 — Hybrid inverse design

The inverse design will be based on a hybrid optimization strategy by combining global search methods (e.g., CMA-ES [39]) with local gradient-based refinement on the differentiable surrogate models. Constraints, such as fabrication limits and bandwidth requirements, will be enforced via penalty functions.

Stage 7 — Validation

The candidate design data will be validated using full-wave EM simulations (e.g., ADS Momentum and Ansys HFSS via PyAEDT) to verify consistency with the surrogate model predictions. Metrics, such as root-mean-square error (RMSE) and passband-specific performance, will be used to assess the accuracy.

Stage 8 — Active learning

An active learning loop will be employed to identify high-uncertainty regions in the design space; these regions will be subsequently enriched with additional simulations. This adaptive process will minimize the number of EM simulations required for accurate surrogate modeling.

Stage 9 — Deliverables and reproducibility

All datasets, scripts, and models will be organized in a public repository using structured folders for data, models, notebooks, and documentation. Reproducible notebooks will allow inference, visualization, and inverse design using the proposed workflow. The figures and metrics will be generated computationally to ensure transparency and reproducibility. Additional analyses and result summaries, such as figures, tables, and performance metrics, will be included to evaluate model predictions and design objectives.
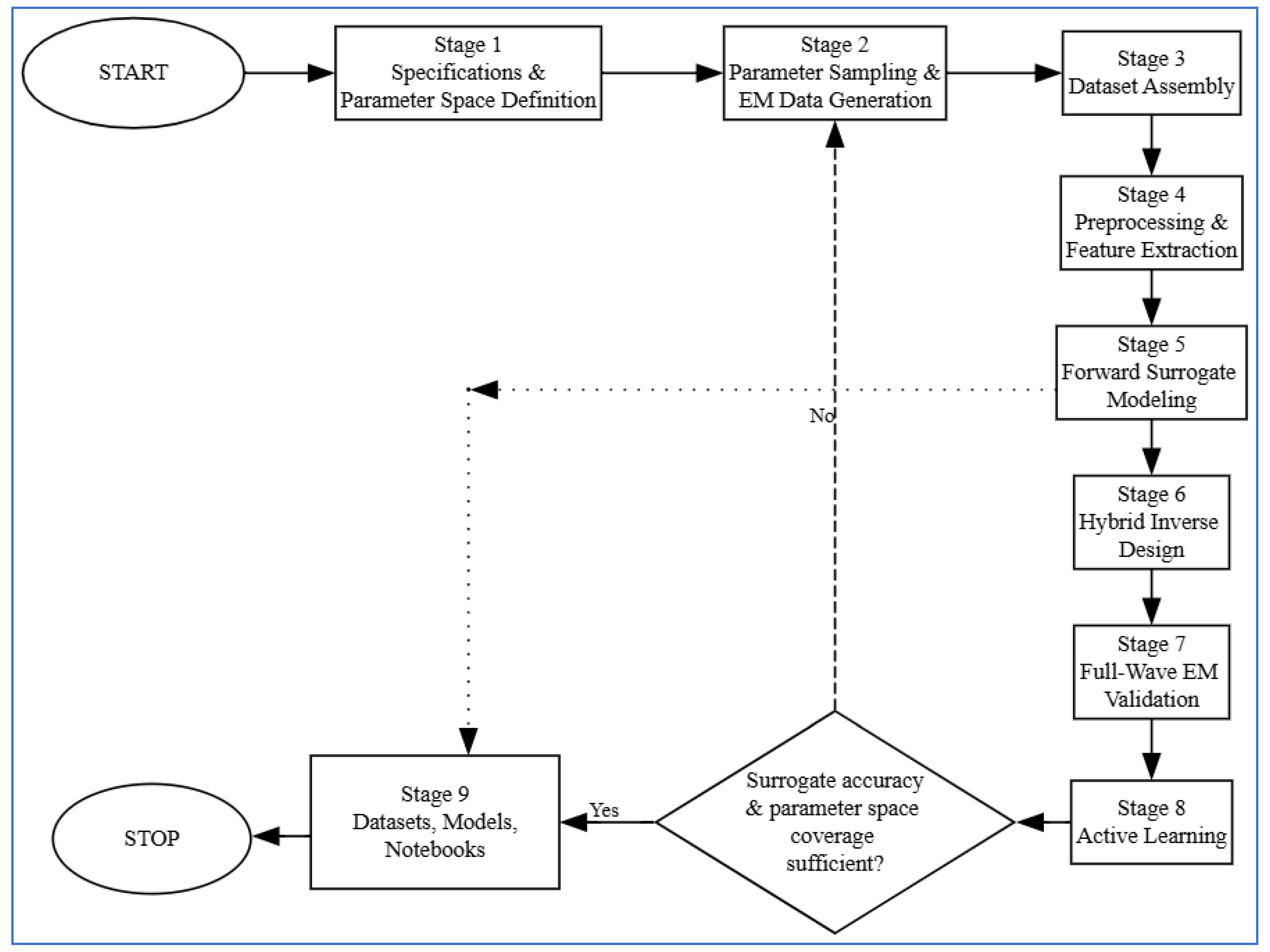
Figure 9 depicts the proposed iterative surrogate-based EM workflow, including data generation, preprocessing and forward surrogate modeling, hybrid inverse design with active learning, and reproducibility deliverables, for the design of microstrip components. The arrows indicate data flow and feedback loops, emphasizing the integration of physics-informed features, surrogate models, and optimization strategies. The process starts with the definition of the design problem and the parametric space (Stage 1), where the structural topology, materials, operational frequency range, and performance targets are defined; the specifications are recorded in an organized manner using a structured parameter file. Subsequently, design space sampling and data generation are performed using EM simulations (Stage 2) to create a complete and reliable dataset, which is assembled into a unified dataset along with the corresponding S-parameter responses (Stage 3). The data are normalized and processed, and additional features related to a transmission line are calculated (Stage 4) to improve model training quality. Next, the surrogate model learns the relationship between the design parameters and the frequency response of the structure (Stage 5). The connection between Stages 5 and 9 indicates that, even at this point, the model can be used for the analysis and visualization of the results, without requiring immediate inverse design, emphasizing the modularity of the workflow. Subsequently, the model is used for inverse design (Stage 6) to identify the geometries that satisfy the performance targets and fabrication constraints. The candidate structures are evaluated by performing full EM simulations (Stage 7) to verify the prediction accuracy. Based on the validation errors and the coverage of the design space, a decision is made as to whether the model is adequate. If regions with high uncertainty are identified, an iterative active learning loop is activated (Stage 8) to generate new simulations and update the dataset and the model. When satisfactory accuracy is achieved, all data, the model, and the results are organized in a structured repository (Stage 9) to ensure reproducibility and the possibility of future extension of the methodology.

Expected Results and Discussion

The proposed methodology is expected to enhance both the efficiency and accuracy of microwave circuit design by tightly integrating EM simulation, ML, and optimization techniques. This unified strategy aims to establish a largely automated workflow, from specification definition to design validation, thereby reducing manual intervention and promoting reproducibility across different design experiments.
Previous studies [34,35,36] have shown that neural-network-based surrogate and inverse models, including RNN and deep-learning architectures, can predict the S-parameter responses of microwave components with an accuracy close to that of full-wave EM simulations while reducing the computational cost. Adding physics-based features will enable model generalization across different microstrip topologies by capturing key EM properties such as characteristic impedance and effective permittivity. The performance of surrogate modeling will be evaluated using RMSE metrics and frequency response comparisons. By incorporating physics-informed features, improved accuracy and potential generalization across related microstrip topologies are expected. These evaluations will provide quantitative evidence of model reliability and reduced reliance on full-wave EM simulations, while providing a reference for future data-driven microwave design studies. Employing active learning can further reduce the number of simulations required by focusing on high-uncertainty regions, without losing accuracy. The hybrid inverse-design approach, which combines global search via CMA-ES with gradient-based refinement on the surrogate model, is expected to achieve faster and more stable convergence than that achieved by either method individually. This strategy can reduce the number of optimization iterations, balancing global exploration with local refinement.
Finally, the planned framework is intended to support open, reproducible, and extensible research practices in RF and microwave engineering. The structured release of datasets (HDF5), source code, and trained models is expected to provide a practical benchmark platform for subsequent studies on data-driven EM design.
Overall, the anticipated outcome of our planned work is a physics-informed, data-efficient, and largely automated design workflow that bridges the gap between accurate EM simulation and rapid computational optimization, facilitating the development of high-performance microwave components for next-generation 5G and 6G communication systems.

Conclusions

In this work, we provided a thorough review of the research efforts made so far on the application of ML and AI techniques to the design and optimization of microwave devices and components by presenting the current state-of-the-art techniques, methodologies, and systems. Additionally, we addressed specific challenges and issues. Finally, we discussed emerging directions and future trends by presenting our planned approach, which will introduce a unified, data-driven framework for the automated design and optimization of microwave components and devices. Once implemented and validated, substantial reductions in the design time and computational cost are expected while maintaining high predictive accuracy, thus achieving efficient and reproducible microwave design practices.
In summary, the proposed framework provides a flexible and reproducible approach for the design of microstrip-based microwave components by combining conventional microwave methods with modern AI approaches. By integrating EM simulations, ML, hybrid optimization, and active learning, multiple topologies with a reduced computational cost can be treated, thus providing a robust workflow for the development of high-performance microwave systems for 5G and 6G communications.

References

  1. S. Reddy and A. Suryanarayana, “Migrating from 5G to 6G technologies: A paradigm shift with profound concomitant changes,” Educational Administration: Theory and Practice, 30(5), pp. 13955–13962, 2024.
  2. B. Saoud, I. Shayea, M.A. Alnakhli, and H. Mohamad, “Mobility and handover management in 5G/6G networks: Challenges, innovations, and sustainable solutions,” MDPI Technologies, 13(8), 352, Aug. 2025. [CrossRef]
  3. D. M. Pozar, Microwave Engineering, 4th ed.; John Wiley & Sons: Hoboken, NJ, USA, 2011.
  4. R. E. Collin, Foundations for Microwave Engineering, 2nd ed.; Wiley-IEEE Press: New York, NY, USA, 2001.
  5. J.-S. Hong and M. J. Lancaster, Microstrip Filters for RF/Microwave Applications; John Wiley & Sons, Inc.: New York, NY, USA, 2001.
  6. T. C. Edwards and M. B. Steer, Foundations of Interconnect and Microstrip Design, 3rd ed.; John Wiley & Sons: Chichester, UK, 2000.
  7. I. Bahl, Lumped Elements for RF and Microwave Circuits; Artech House: Norwood, MA, USA, 2003.
  8. C. A. Balanis, Advanced Engineering Electromagnetics, 2nd ed.; John Wiley & Sons: Hoboken, NJ, USA, 2012.
  9. E. Hammerstad, “Equations for microstrip circuit design,” In Proceedings of the European Microwave Conference (EUMA), Amsterdam, The Netherlands, 1 October 1975.
  10. D. G. Swanson Jr., W.J.R. Hoefer, Microwave Circuit Modeling Using Electromagnetic Field Simulation; Artech House: Norwood, MA, USA, 2003.
  11. A. Jimenez, 2-D Electromagnetic Simulation of Passive Microstrip Circuits; Taylor & Francis, Boca Raton, FL, USA, 2009.
  12. V. Kuznetsov, “Microstrip line modeling taking into account dispersion using a general-purpose SPICE simulator,” MDPI: Journal of Low Power Electronics and Applications, 15(3), 42, July 2025. [CrossRef]
  13. S. R. Choudhury, “An electromagnetic approach to microstrip structures,” Open access peer-reviewed chapter from Electromagnetic Field — From Atomic Level to Engineering Applications, Editors: C. Wang and Y. Kang, June 2025.
  14. I. V. Soares, U. Do Carmo Resende, and F. Mashado de Freitas, “Electromagnetic analysis of microstrip hybrid structure circuits using thin-wire EFIE formulation,” In Proceedings of the SBMO/IEEE MTT-S International Microwave and Optoelectronics Conference (IMOC), Fortaleza, Brazil, June 2021.
  15. B. Plaza Galliardo, A. Anunon Marugan, P. Zamorano Fernandez, A. Cublier Martinez, D. Ramos Somolinos, and D. Poyatos Martinez, “Design of an electromagnetic characterization system for materials at low and high temperature,” Radio Science, 60(10), October 2025. [CrossRef]
  16. T.-S. Horng, C. Wang, and N. G. Alexopoulos, “Microstrip circuit design using neural networks,” IEEE MTT-S International Microwave Symposium Digest, Atlanta, GA, pp. 413–416, 1993.
  17. A. Patnaik, R.K. Mishra, and S. K. Dash, “An artificial neural network model for effective dielectric constant of microstrip line,” IEEE Transactions on Antennas and Propagation, Vol. 45(11), p. 1697, Nov. 1997. [CrossRef]
  18. F. Wang. V. Devabhaktuni, and Q.-J. Zhang, “A hierarchical neural network approach to the development of a library of neural models for microwave design,” IEEE Transactions on Microwave Theory and Techniques, Vol. 46(12), pp. 2391–2403, Dec. 1998. [CrossRef]
  19. Q. J., Zhang and K. C. Gupta, Neural Networks for RF and Microwave Design; Artech House: Norwood, MA, USA, 2000.
  20. V. K. Devabhaktuni, M.C.E. Yagoub, Y. Fang, J. Xu, and Q.-J. Zhang, “Neural networks for microwave modeling: Model development issues and nonlinear modeling techniques,” International Journal of RF and Microwave Computer-Aided Engineering, Vol. 11, pp. 4–16, Jan. 2001. [CrossRef]
  21. Q.-J. Zhang, K.C. Gupta, and V. K. Devabhaktuni, “Artificial Neural Networks for RF and Microwave Design—From Theory to Practice,” IEEE Transactions on Microwave Theory and Techniques, Vol. 51, No. 4, pp. 1339–1350, April 2003. [CrossRef]
  22. S. Y. Yang, S.L. Ho, G.Z. Ni, J.M. Machado, and K. F. Wong, “A new implementation of population-based incremental learning method for optimizations in Electromagnetics,” IEEE Transactions on Magnetics, Vol. 43, No. 4, pp. 1601–1604, April 2007. [CrossRef]
  23. S. K. Goudos and J. N. Sahalos, “Pareto optimal microwave filter design using multiobjective differential evolution,” IEEE Transactions on Antennas and Propagation, Vol. 58, No. 1, pp. 132–144, Jan. 2010. [CrossRef]
  24. P. Rocca, G. Oliveri, and A. Massa, “Differential evolution as applied to electromagnetics,” IEEE Antennas and Propagation Magazine, Vol. 53, No. 1, pp. 38–49, Jan. 2011. [CrossRef]
  25. A. Deb, J.S. Roy, and B. Gupta, “Performance comparison of differential evolution, particle swarm optimization and genetic algorithm in the design of circularly polarized microstrip antennas,” IEEE Transactions on Antennas and Propagation, Vol. 62, No. 8, pp. 3920–3928, Aug. 2014. [CrossRef]
  26. F. Feng, C. Zhang, S. Zhang, V.-M.-R. Gongal-Reddy, Q.J. Xhang, “Parallel EM optimization approach to microwave filter design using feature assisted neuro-transfer functions,” MTT-S International Microwave Symposium (IMS), 22–27 May 2016, San Francisco, California, USA.
  27. B. Liu, H. Yang, and M. J. Lancaster, “Global optimization of microwave filters based on a surrogate model-assisted evolutionary algorithm,” IEEE Transactions on Microwave Theory and Techniques, Vol. 65, No. 5, pp. 1976–1985, May 2017. [CrossRef]
  28. machine learning for microwave filter’s parameter extraction,” IEEE Access, Vol. 8, pp. 146450–146462, August 2020. [CrossRef]
  29. W. Zhang, F. Feng, J. Jin, and Q.-J. Zhang, “Parallel multiphysics optimization for microwave devices exploiting neural network surrogate,” IEEE Microwave and Wireless Components Letters, Vol. 31, No. 4, pp. 341–344, April 2021. [CrossRef]
  30. Z. Zhang, B. Liu, Y. Yu, Q.S. Cheng, “A microwave filter yield optimization method based on off-line surrogate model-assisted evolutionary algorithm, IEEE Transactions on Microwave Theory Techniques, Vol. 70, No. 6, pp. 2925–2934, June 2022. [CrossRef]
  31. Y. Wei, G. Qi, Y. Wang, N. Yan, Y. Zhang, and L. Feng, “Efficient microwave filter design by a surrogate-model-assisted decomposition-based multi-objective evolutionary algorithm,” MDPI Electronics, Vol. 11(20), 3309, Oct. 2022. [CrossRef]
  32. M. S. I. Sagar, H. Ouassal, A.I. Omi, A. Wisniewska, H.M. Jalajamony, R.E. Fernandez, P.K. Sekhar, “Application of machine learning in electromagnetics: Mini-review,” MDPI Electronics, Vol. 10, 2752, Nov. 2021. [CrossRef]
  33. Y. Yu, Z. Zhang, Q.S. Cheng, B. Liu, Y. Wang, C. Guo, and T. T. Ye, “State-of-the-art: AI-assisted surrogate modeling and optimization for microwave filters,” IEEE Transactions on Microwave Theory and Techniques, Vol. 70, No. 11, pp. 4635–4651, pp. 1–17, Nov. 2022. [CrossRef]
  34. K. C. Sahu, S. Koziel, and A. Pietrenko-Dabrowska, “Surrogate modeling of passive microwave circuits using recurrent neural networks and domain confinement,” Scientific Reports, Vol. 15, 13322, Apr. 2025. [CrossRef]
  35. H. Wang, C. Nie, Z. Ren, and Y. Li, “A Generative model-based method for inverse design of microstrip filters,” MDPI Electronics, Vol. 14(10), 1989, May 2025. [CrossRef]
  36. M. Mashayekhi, K. Salehian, A. Ozgoli, S. Abdollahi, A. Abdipour, and A.A. Kishk, “AI-powered inverse design of Ku-Band SIW resonant structures by iterative residual correction network,” AEU–International Journal of Electronics and Communications, Vol. 201, 156003, 2025. [CrossRef]
  37. scikit-rf. Touchstone & Network Operations. Available online: https://scikit-rf.readthedocs.io/en/latest/ (accessed on 3 November 2025).
  38. SciPy. Scientific Python Library Documentation. Available online: https://docs.scipy.org/doc/ (accessed on 3 November 2025).
  39. CMA-ES. CMA-ES Library Documentation. Available online: https://cma-es.github.io/ (accessed on 3 November 2025).
  40. PyTorch. Training & Autograd for Gradient Refinement. Available online: https://pytorch.org/docs (accessed on 26 October 2025).
  41. Engineering LibreTexts. Microstrip Basics, Line Calculations. Available online: https://eng.libretexts.org (accessed on 26 October 2025).
Figure 1. Figure 1. Flowchart of ANN model development [20].
Figure 1. Figure 1. Flowchart of ANN model development [20].
Preprints 195322 g001
Figure 2. Flowchart of MLP-based ANN training and validation for RF/microwave modeling, including training, validation, and test phases [21].
Figure 2. Flowchart of MLP-based ANN training and validation for RF/microwave modeling, including training, validation, and test phases [21].
Preprints 195322 g002
Figure 3. Two-phase surrogate model-assisted evolutionary optimization framework: (a) exploration phase using differential evolution and Gaussian process modeling; (b) exploitation phase using surrogate-assisted local search [27].
Figure 3. Two-phase surrogate model-assisted evolutionary optimization framework: (a) exploration phase using differential evolution and Gaussian process modeling; (b) exploitation phase using surrogate-assisted local search [27].
Preprints 195322 g003
Figure 4. Surrogate-model-assisted yield optimization approach [30]: (a) overall optimization workflow; (b) hybrid RBFNN–SVM surrogate-model architecture.
Figure 4. Surrogate-model-assisted yield optimization approach [30]: (a) overall optimization workflow; (b) hybrid RBFNN–SVM surrogate-model architecture.
Preprints 195322 g004
Figure 5. Design workflow for a surrogate-model-assisted multiobjective filter based on a 1D CAE surrogate model and evolutionary optimization [31].
Figure 5. Design workflow for a surrogate-model-assisted multiobjective filter based on a 1D CAE surrogate model and evolutionary optimization [31].
Preprints 195322 g005
Figure 6. AI-assisted surrogate modeling and optimization framework combining EM simulations with ML-based surrogate modeling and adaptive sampling [33].
Figure 6. AI-assisted surrogate modeling and optimization framework combining EM simulations with ML-based surrogate modeling and adaptive sampling [33].
Preprints 195322 g006
Figure 7. RNN–based surrogate modeling architecture employing LSTM, GRU, and BiLSTM layers to model S-parameter spectra by treating frequency as a sequential variable [34].
Figure 7. RNN–based surrogate modeling architecture employing LSTM, GRU, and BiLSTM layers to model S-parameter spectra by treating frequency as a sequential variable [34].
Preprints 195322 g007
Figure 8. Unified schematic of a multistage DL framework for inverse design, integrating a feedforward inverse model with iterative residual correction networks [36].
Figure 8. Unified schematic of a multistage DL framework for inverse design, integrating a feedforward inverse model with iterative residual correction networks [36].
Preprints 195322 g008
Figure 9. Workflow of the proposed iterative surrogate-based EM strategy for the design of microstrip components.
Figure 9. Workflow of the proposed iterative surrogate-based EM strategy for the design of microstrip components.
Preprints 195322 g009
Disclaimer/Publisher’s Note: The statements, opinions and data contained in all publications are solely those of the individual author(s) and contributor(s) and not of MDPI and/or the editor(s). MDPI and/or the editor(s) disclaim responsibility for any injury to people or property resulting from any ideas, methods, instructions or products referred to in the content.
Copyright: This open access article is published under a Creative Commons CC BY 4.0 license, which permit the free download, distribution, and reuse, provided that the author and preprint are cited in any reuse.
Prerpints.org logo

Preprints.org is a free preprint server supported by MDPI in Basel, Switzerland.

Subscribe

Disclaimer

Terms of Use

Privacy Policy

Privacy Settings

© 2026 MDPI (Basel, Switzerland) unless otherwise stated