Preprint
Article

This version is not peer-reviewed.

AI-Augmented Authenticity: Multimodal Artificial Intelligence and Trust Formation in Cultural Consumer Evaluation

Submitted:

14 January 2026

Posted:

15 January 2026

You are already at the latest version

Abstract
This study examines how artificial intelligence (AI) contributes to contemporary processes of authenticity evaluation by functioning as a multimodal diagnostic cue in consumer decision-making. Drawing on survey data collected from 468 visitors at Terra Madre Salone del Gusto in Turin, Italy, the study tests a structural model comprising five latent constructs: Authenticity Trust, Perceived AI Usefulness and Diagnosticity, Multimodal Value, User Engagement, and Behavioural Intentions. The findings indicate that heritage-based and institutional authenticity cues remain foundational in consumers’ evaluations, but are increasingly interpreted and conditionally reinforced through interaction with AI-mediated information perceived as credible and diagnostically informative. Multimodal inputs—particularly the integration of textual, visual, and auditory narratives—are associated with richer authenticity perceptions and higher levels of user engagement. Experiential enjoyment during interaction with the AI system is positively related to intentions to adopt AI-supported evaluation tools, while behavioural intentions also encompass a willingness to pay a premium for products confirmed as authentic. Although the use of a convenience sample limits generalisability, the results highlight the broader potential of multimodal AI systems to reduce evaluative uncertainty and support trust formation in complex cultural and consumer environments. Conceptually, the study advances the notion of augmented authenticity, defined as a hybrid evaluative process in which tradition-based trust mechanisms are dynamically interpreted and reinforced through perceived AI diagnosticity and multimodal coherence. By situating AI within culturally embedded processes of meaning-making rather than purely instrumental evaluation, the findings contribute to interdisciplinary debates on technology-mediated trust, consumer judgement, and the societal implications of AI-assisted decision-making.
Keywords: 
;  ;  ;  ;  ;  

1. Introduction

Authenticity has become a central evaluative concern in contemporary consumer and cultural environments characterised by globalised production systems, symbolic abundance, and heightened exposure to imitation and misrepresentation [1,2,3]. Beyond objective indicators of quality, authenticity functions as a psychological and cultural heuristic through which individuals interpret value, meaning, and legitimacy under conditions of informational and sensory complexity [4,5,6]. In this sense, authenticity judgements are not merely product evaluations but socially embedded assessments shaped by narratives of origin, place, and production practices that foster perceptions of identity, continuity, and trust [7,8]. Despite the proliferation of institutional certification schemes such as Protected Designation of Origin (PDO) and Protected Geographical Indication (PGI), empirical research consistently shows that consumers experience difficulty in reliably interpreting and verifying authenticity claims [9,10,11]. These challenges are particularly acute in multicultural and information-dense contexts, where competing symbolic signals, narrative overload, and limited domain expertise complicate evaluative judgement [12]. As a result, authenticity increasingly emerges as a contested and uncertain evaluative category rather than a stable attribute anchored in formal guarantees alone.
Recent advances in artificial intelligence (AI) suggest new possibilities for addressing such evaluative uncertainty. Through the real-time processing and integration of textual, visual, and auditory information, AI systems are increasingly positioned as diagnostic information infrastructures capable of synthesising heterogeneous cues into coherence-enhancing interpretations [13,14]. While AI applications in food safety, traceability, and quality control are well established [15,16,17], considerably less attention has been paid to the psychological and cultural role of AI in shaping authenticity perceptions, trust formation, and evaluative confidence from the consumer perspective. Research on technology acceptance highlights perceived usefulness, diagnostic clarity, and trust as central determinants of user responses to digital systems [18,19,20,21,22]. However, these frameworks tend to conceptualise technology adoption primarily in functional or instrumental terms, offering limited insight into how algorithmic interpretation interacts with cultural meaning, heritage narratives, and sensory experience. Authenticity judgements, by contrast, are inherently multimodal, emerging from the integration of textual descriptions, visual cues, and auditory narratives rather than from isolated informational signals [23]. Understanding how AI participates in this multimodal process of meaning-making is therefore essential for explaining how evaluative trust and behavioural intentions are formed in technologically mediated environments.
Despite growing scholarly interest in digital authenticity cues, algorithmic trust, and AI-supported evaluation, existing research lacks a coherent theoretical framework that explains how heritage-based trust mechanisms and AI-mediated diagnostics jointly shape consumer judgement and behaviour. Although the term augmented authenticity has appeared sporadically across adjacent domains, it has not been systematically defined, theorised, or empirically operationalised as a multidimensional evaluative construct within the literature on gastronomy, tourism, or consumer behaviour. Addressing this gap, the present study introduces and empirically tests the concept of augmented authenticity, conceptualised as a hybrid evaluative process in which culturally grounded trust cues are dynamically interpreted and conditionally reinforced through perceived AI diagnosticity, multimodal coherence, and user engagement. Empirically, the study draws on data collected at Terra Madre Salone del Gusto, an international event dedicated to food heritage and quality, which provides a particularly suitable context for examining the interaction between cultural authenticity narratives and emerging AI-mediated evaluation tools. The study investigates how consumers interpret AI-assisted authenticity assessments and how these interpretations relate to behavioural outcomes, including intentions to adopt authenticity-verification technologies and willingness to pay for products confirmed as authentic. By situating AI within culturally embedded processes of evaluation rather than treating it as a purely technical instrument, the study contributes to broader interdisciplinary debates on technology-mediated trust, cultural judgement, and the societal implications of AI-supported decision-making.

2. Literature Review and Hypothesis Development

2.1. Authenticity as a Cultural Driver of Consumer Evaluation

Authenticity is widely recognised as a central driver of consumer evaluation in contemporary markets shaped by globalisation, standardisation, and symbolic proliferation [24]. While frequently examined in relation to food consumption, authenticity more broadly reflects culturally embedded expectations of regional typicality, craftsmanship, and heritage-based legitimacy [25]. Beyond sensory quality, authenticity operates as a symbolic and psychological heuristic through which consumers interpret value, meaning, and trust under conditions of evaluative uncertainty. Narratives of place, tradition, and producer identity play a critical role in anchoring authenticity judgements by fostering perceptions of cultural belonging, continuity, and social trust. Institutional certification schemes such as Protected Designation of Origin (PDO) and Protected Geographical Indication (PGI) represent formalised attempts to stabilise these judgements by providing guarantees of origin and production practices [26]. However, empirical research consistently demonstrates that consumers often struggle to interpret and verify such signals, particularly in heterogeneous, international, and information-dense contexts. This persistent ambiguity positions authenticity not as a fixed attribute, but as an evaluative judgement contingent on interpretation, trust, and contextual understanding. On this basis, authenticity trust—rooted in perceptions of cultural heritage, regional identity, and institutional legitimacy—is expected to function as a foundational antecedent of perceived authenticity.
H1. 
Greater trust in authenticity cues—such as cultural heritage, regional typicality, and official quality labels—is positively related to consumers’ perceptions of product authenticity.

2.2. Evaluative Uncertainty and Emerging Technological Mediation

Consumers’ capacity to evaluate authenticity is frequently constrained by limited expertise, time pressure, and information overload, particularly in multicultural environments such as festivals, fairs, and international markets [27]. These settings expose individuals to multiple and sometimes conflicting symbolic cues related to origin, production, and quality, thereby increasing cognitive load and evaluative uncertainty. Recent scholarship suggests that artificial intelligence (AI) may function as a mediating infrastructure capable of addressing such uncertainty through the real-time processing and synthesis of heterogeneous information sources [28]. Beyond established applications in safety monitoring, traceability, and quality control, AI has been increasingly conceptualised as a form of cultural interpretive technology—or “authenticity sensor”—capable of contextualising heritage-related signals for consumers [29,30,31]. However, empirical research examining how individuals perceive the clarity, usefulness, and trustworthiness of such systems remains limited. Drawing on this emerging literature, perceived AI usefulness and diagnostic capacity are expected to play a central role in shaping consumers’ readiness to engage with AI-mediated authenticity evaluation tools.
H2. 
The perceived usefulness and diagnostic capacity of AI systems are positively associated with consumers’ willingness to adopt AI-based authenticity evaluation tools.

2.3. AI Acceptance, Trust, and Diagnostic Clarity

Technology acceptance research provides a robust framework for understanding how individuals respond to novel digital systems. The Technology Acceptance Model (TAM) highlights perceived usefulness and interpretability as primary determinants of adoption. Complementarily, research on algorithmic trust suggests that reliance on AI-generated assessments depends on perceptions of credibility, transparency, and contextual appropriateness [32]. From an evaluative perspective, diagnosticity theory further emphasises that individuals value information systems that reduce ambiguity by providing clear, relevant, and interpretable cues that support confident judgement [33]. In authenticity-related contexts—where evaluations are infused with symbolic meaning and cultural significance—diagnostic clarity becomes particularly salient. Nevertheless, prevailing technology acceptance frameworks tend to privilege functional performance while under-theorising the cultural, symbolic, and affective dimensions that structure authenticity judgements. This gap raises critical questions regarding how algorithmic clarity and perceived usefulness interact with heritage-based trust mechanisms to shape evaluative confidence and behavioural responses.

2.4. Multimodal Cues and Coherence in Authenticity Perception

Authenticity judgements are inherently multimodal, emerging from the integration of textual descriptions, visual representations, and auditory narratives rather than from isolated informational signals [34]. These channels often operate synergistically, reinforcing one another and enhancing perceived credibility through informational coherence. Research in sensory and multimodal communication demonstrates that convergent cues deepen interpretive engagement and reduce ambiguity by embedding products within coherent cultural narratives [35,36]. Advances in multimodal artificial intelligence further extend these dynamics by enabling the automated integration of heterogeneous sensory and informational inputs into unified evaluative representations [37]. From a consumer evaluation perspective, such multimodal coherence is therefore expected to strengthen perceived authenticity by contextualising products more convincingly within their cultural and production environments.
H3. 
Multimodal information—particularly when integrating textual, visual, and auditory narratives—is positively related to consumers’ perceptions of product authenticity.

2.5. User Engagement and Experiential Interaction with AI Systems

Beyond cognitive assessment, interaction with AI systems involves affective and experiential dimensions that shape evaluative outcomes. User engagement captures the degree of cognitive involvement, enjoyment, and emotional resonance experienced during interaction with a technological interface [38]. Rather than constituting a peripheral or purely hedonic outcome, engagement functions as a mechanism through which users attend to, interpret, and internalise AI-generated information. Empirical research indicates that engagement strengthens interpretive trust and amplifies the relationship between perceived usefulness and adoption intentions, particularly in experiential and culturally embedded consumption contexts [39]. In AI-supported authenticity evaluation, engagement is expected to facilitate deeper processing of multimodal cues and to reduce evaluative uncertainty [40]. Enjoyment and involvement encourage elaboration on textual, visual, and auditory information, supporting the transfer of trust from the interaction experience to the AI system and its outputs [41,42]. Engagement thus operates as an experiential grounding mechanism through which algorithmic diagnosticity becomes meaningful and adoption-ready.
H4. 
Higher levels of user enjoyment and engagement with the AI system strengthen the relationship between perceived AI usefulness and consumers’ adoption intentions.

2.6. Augmented Authenticity and Behavioural Intentions

The concept of augmented authenticity captures the interaction between heritage-based trust mechanisms and algorithmic mediation in contemporary evaluative environments. Augmented authenticity is defined here as a multidimensional evaluative framework in which culturally grounded authenticity cues are interpreted, re-weighted, and conditionally reinforced through perceived AI diagnosticity and multimodal coherence. Rather than replacing traditional sources of trust, artificial intelligence functions as an interpretive mediator that contextualises regional identity, craftsmanship, and institutional certification through diagnostic clarity and the integration of multiple sensory and informational channels [43]. Within this framework, authenticity is understood not as a fixed attribute, but as an evaluative judgement emerging from the interaction between cultural meaning and technological interpretation. Importantly, this interaction is not inherently synergistic. Under certain boundary conditions—such as limited algorithmic transparency, insufficient cultural sensitivity, or high levels of consumer expertise—AI-mediated assessments may conflict with heritage-based trust cues, generating scepticism rather than reinforcement. Augmented authenticity therefore encompasses both reinforcing and tension-laden dynamics, depending on contextual, technological, and user-related factors [44]. Behavioural intentions represent the downstream outcomes of this augmented evaluative process. Intention-based models suggest that trust, perceived value, and diagnostic clarity translate into adoption readiness and economic commitment [45,46]. When authenticity is perceived as coherently supported through the interaction of cultural cues and algorithmic diagnostics, consumers are more likely to adopt AI-based evaluation tools and to express a willingness to pay a premium for products confirmed as authentic.
H5. 
Stronger behavioural intentions to use AI-based authenticity verification tools are positively associated with consumers’ willingness to pay a premium for products confirmed as authentic.
Taken together, the literature supports a view of authenticity as an augmented evaluative process in which cultural trust, algorithmic diagnosticity, multimodal coherence, and interpretive engagement jointly shape consumer behaviour. Building on this perspective, the proposed model integrates heritage-based authenticity cues with AI-mediated interpretive processes to explain behavioural intentions in technologically augmented evaluation environments. The hypothesised relationships (H1–H5) are tested as theory-driven directional associations, consistent with the cross-sectional and observational nature of the data.

3. Materials and Methods

The empirical study was conducted at Terra Madre Salone del Gusto in Turin, Italy, an international Slow Food festival regarded as one of the world’s most important events dedicated to food heritage, authenticity and sustainability [47]. In 2024, the festival hosted over 300,000 visitors and 3,000 delegates from 120 countries, confirming its global scope [48]. Given its size and international reach, the event provided a suitable context for examining food authenticity and the role of AI in mediating gastronomic heritage. A total of 468 visitors were surveyed during the five-day event in September 2024 using on-site questionnaires administered via digital tablets. Respondents were approached randomly across different festival zones to capture a diverse range of visitor profiles and experiences. The sample was dominated by younger and middle-aged respondents, particularly those aged 25–44, while older age groups were less represented. Women accounted for 61.8% of respondents. Participants were generally well educated, with over 60% holding a university or postgraduate degree. The majority of respondents (77.8%) resided in urban areas. The country/region variable, although anonymised, indicates a mix of Italian and international participants, reflecting the global character of the event and variation in familiarity with authenticity certification systems such as PDO and PGI. Appendix A, Table A1 presents descriptive statistics at the construct level for all retained factors. These statistics provide an overview of respondents’ general evaluations of the proposed constructs prior to structural modelling. The study employed a quantitative survey design grounded in a post-positivist epistemological stance, assuming that socially constructed perceptions of authenticity can be systematically measured. Using a deductive approach, hypotheses derived from prior literature were tested through structural equation modelling (SEM). The proposed model comprises five latent constructs—Authenticity Trust, AI Usefulness and Diagnosticity, Multimodal Value, User Engagement, and Behavioural Intentions—which were treated as conceptually distinct yet empirically related within a unified analytical framework. Given the cross-sectional and observational nature of the data, the specified relationships are interpreted as theory-driven associations rather than empirical causal effects.
The survey instrument comprised 32 items measured on five-point Likert scales (1 = strongly disagree; 5 = strongly agree) capturing the five latent constructs, along with demographic variables including age, gender, education, and country/region (see Appendix B). The AI system was presented to respondents as a prototype “AI authenticity checker” displayed on a tablet-based interface. Prior to completing the questionnaire, participants were shown a brief demonstration illustrating how the system combined textual, visual and audio inputs to generate an authenticity assessment. The system was framed as a prospective mobile application to reflect realistic consumer adoption contexts. Importantly, participants did not engage in extended or repeated hands-on interaction with the system; rather, their evaluations were based on brief prototype exposure. As a result, the measured perceptions reflect anticipated usefulness, diagnosticity, and engagement associated with early-stage evaluation rather than post-adoption assessments derived from sustained real-world use. This design may introduce optimism or novelty effects, potentially inflating perceived usefulness and adoption intentions, and should therefore be interpreted as capturing pre-use evaluative responses rather than confirmed usage effects. Accordingly, behavioural intention items were formulated in terms of potential app usage (e.g., downloading the application or using it while shopping or travelling).
Within the Behavioural Intentions construct, willingness to pay (WTP) was measured using a single item (“I am willing to pay more for products confirmed as authentic”), assessed on a five-point Likert scale (1 = strongly disagree; 5 = strongly agree). The item yielded a mean value of 3.15 (SD = 1.39). Consistent with prior behavioural and marketing research, this operationalisation captures stated willingness to pay as a psychological intention rather than an objective monetary premium. Accordingly, WTP is treated as a perceptual and attitudinal outcome embedded within behavioural intention, rather than as a revealed economic valuation [49,50].
All constructs were operationalised using multi-item measures adapted from validated scales. The questionnaire was refined through expert review and a pilot pretest with 20 festival participants to ensure face and content validity. Data analysis followed a two-step structural equation modelling (SEM) procedure. Exploratory factor analysis (EFA) was conducted to assess sampling adequacy and dimensionality, followed by confirmatory factor analysis (CFA) and SEM to validate the measurement and structural models and to test the proposed hypotheses. Given the cross-sectional and observational nature of the data, SEM was employed for theory testing and model estimation rather than causal inference. Convergent validity was assessed using composite reliability (CR) and average variance extracted (AVE), while discriminant validity was evaluated using the heterotrait–monotrait ratio (HTMT) and the Fornell–Larcker criterion [51,52,53]. Descriptive statistics and EFA were performed using IBM SPSS Statistics (version 29), while CFA and SEM were conducted using IBM SPSS AMOS. Ethical standards were observed throughout the study, including voluntary participation, informed consent, and anonymous data collection.

4. Results

Item-level descriptive statistics are reported in Appendix A, Table A2. The analysis followed a sequential procedure encompassing descriptive statistics, exploratory factor analysis (EFA), confirmatory factor analysis (CFA), measurement validation, and evaluation of the structural relationships among constructs. At the construct level, mean values ranged from 2.98 for Authenticity Trust to 3.14 for Behavioural Intentions, with standard deviations of approximately 1.4, indicating moderate dispersion across responses (Appendix A, Table A1). These results indicate moderate yet generally positive evaluations of authenticity cues, AI-supported assessment, multimodal features, and pre-adoption intentions.
Table 1 Total variance explained by extracted factors presents the results of the exploratory factor analysis. The Kaiser–Meyer–Olkin (KMO) measure of sampling adequacy was 0.926, indicating excellent suitability of the data for factor analysis, while Bartlett’s test of sphericity was highly significant (χ² = 9435.740, df = 496, p < 0.001). Together, these diagnostics confirm the appropriateness of the correlation matrix for factor extraction. The exploratory factor analysis, conducted using the maximum likelihood extraction method, identified five factors with eigenvalues greater than 1.0. These factors jointly accounted for 68.05% of the total variance, exceeding the commonly recommended threshold of 60%. The first factor explained 26.35% of the variance, followed by 13.04%, 10.81%, 9.38%, and 8.47% for the remaining factors. This distribution indicates a balanced factor structure, with no single factor disproportionately dominating the explained variance, supporting the multidimensional nature of the proposed construct framework.
Table 1. Total variance explained by extracted factors.
Table 1. Total variance explained by extracted factors.
Factor Initial Eigenvalues Extraction Sums of Squared Loadings Rotation Sums of Squared Loadings
Total % of Variance Cumulative %
1 8.430 26.35 26.35
2 4.174 13.04 39.39
3 3.459 10.81 50.20
4 3.001 9.38 59.58
5 2.712 8.47 68.05
Extraction Method: Maximum Likelihood.
Table 2 presents the rotated factor matrix obtained from the exploratory factor analysis. The solution yielded a clear and well-defined five-factor structure, with all items loading strongly on their intended constructs and minimal cross-loadings. Items associated with Authenticity Trust exhibited high loadings ranging from 0.771 to 0.812, reflecting reliance on regional typicality, cultural heritage, and institutional authenticity cues. AI Usefulness and Diagnosticity items loaded between 0.784 and 0.848, indicating perceived relevance, clarity, and efficiency of AI-supported authenticity assessments under prototype exposure conditions. Behavioural Intentions demonstrated robust loadings (0.773–0.831), capturing consumers’ stated readiness to adopt AI tools in shopping and travel contexts and their willingness to pay a premium for verified authenticity. The Multimodal Value construct was defined by two strongly loading items (0.815–0.824), highlighting the role of audio cues and cultural embedding in authenticity evaluation. Finally, User Engagement items loaded between 0.750 and 0.765, reflecting enjoyment and overall engagement associated with pre-adoption interaction rather than post-use behaviour. Overall, the rotated solution supports the theoretical distinctiveness and empirical adequacy of the five latent constructs.
Table 2. Rotated factor matrix.
Table 2. Rotated factor matrix.
Item Factor
Authenticity Trust AI Usefulness & Diagnosticity Behavioral Intentions Multimodal Value User Engagement
Regional Typicality ,812 ,069 ,083 ,089 ,089
Cultural Heritage ,808 ,093 ,028 ,080 ,118
Tradition Consistency ,809 ,075 ,075 ,096 ,091
Authenticity Importance ,783 ,044 ,044 ,074 ,137
Label Guidance ,771 ,063 ,099 ,085 ,067
Label Dependence ,808 ,103 ,018 ,107 ,089
Feature Awareness ,107 ,784 ,026 ,086 ,013
Explanation Clarity ,092 ,848 ,111 ,140 ,071
Decision Speed ,095 ,817 ,074 ,120 ,078
Information Relevance ,030 ,844 ,132 ,130 ,122
Audio Support ,150 ,117 ,052 ,824 ,100
Cultural Embedding ,139 ,170 ,127 ,815 ,095
System Enjoyment ,122 ,104 ,131 ,091 ,765
Overall Engagement ,100 ,027 ,033 ,105 ,750
Purchase Intention ,072 ,146 ,831 ,095 ,061
Shopping Usage ,025 ,132 ,773 ,090 ,020
Travel Usage ,032 ,055 ,810 ,104 ,126
App Adoption ,136 ,082 ,775 ,134 ,039
Pay Premium ,097 ,117 ,825 ,058 ,063
Extraction Method: Principal Component Analysis. Rotation Method: Varimax with Kaiser Normalization. Loadings < 0.30 suppressed for clarity.
Table 3 reports standardized factor loadings from the confirmatory factor analysis (CFA). All loadings were statistically significant and exceeded the recommended threshold of 0.70, with the exception of one indicator of User Engagement (0.666), which remained within acceptable limits. Factor loadings ranged from 0.709 to 0.919 across constructs, indicating that the items adequately captured their respective latent dimensions. The robustness of the measurement model was further supported by bias-corrected bootstrap estimates. None of the 95% confidence intervals crossed zero, confirming the statistical stability of all retained indicators. Detailed bootstrap results, including item-level explained variance (R²), are reported in Appendix C, Table A3.
The fit indices reported in Table 4 indicate an excellent model fit. The χ²/df ratio (1.115) is well below the recommended threshold, suggesting a very good balance between model parsimony and explanatory power. All incremental fit indices exceed the recommended 0.90 criterion (CFI = 0.997, TLI = 0.996, IFI = 0.997, NFI = 0.970), indicating strong comparative fit. The RMSEA value (0.016), together with its narrow 90% confidence interval (0.000–0.028) and a non-significant PCLOSE value (1.000), reflects an excellent approximation of the model to the observed data. The Hoelter index (504) further supports the adequacy of the sample size for stable model estimation. Taken together, these indices demonstrate that the proposed measurement model exhibits very strong statistical fit and theoretical coherence, supporting its suitability for theory testing.
Construct reliability and discriminant validity were assessed using composite reliability (CR), average variance extracted (AVE), the Fornell–Larcker criterion, and the heterotrait–monotrait ratio (HTMT). As shown in Table 5, all constructs achieved CR values above the recommended threshold of 0.70 and AVE values exceeding 0.50, confirming adequate internal consistency and convergent validity. Discriminant validity was supported by the Fornell–Larcker criterion (Table 6), as the square roots of AVE for each construct exceeded the corresponding inter-construct correlations. In addition, HTMT values ranged from 0.19 to 0.34 (Table 7), well below the conservative threshold of 0.85, further confirming discriminant validity among the latent constructs.
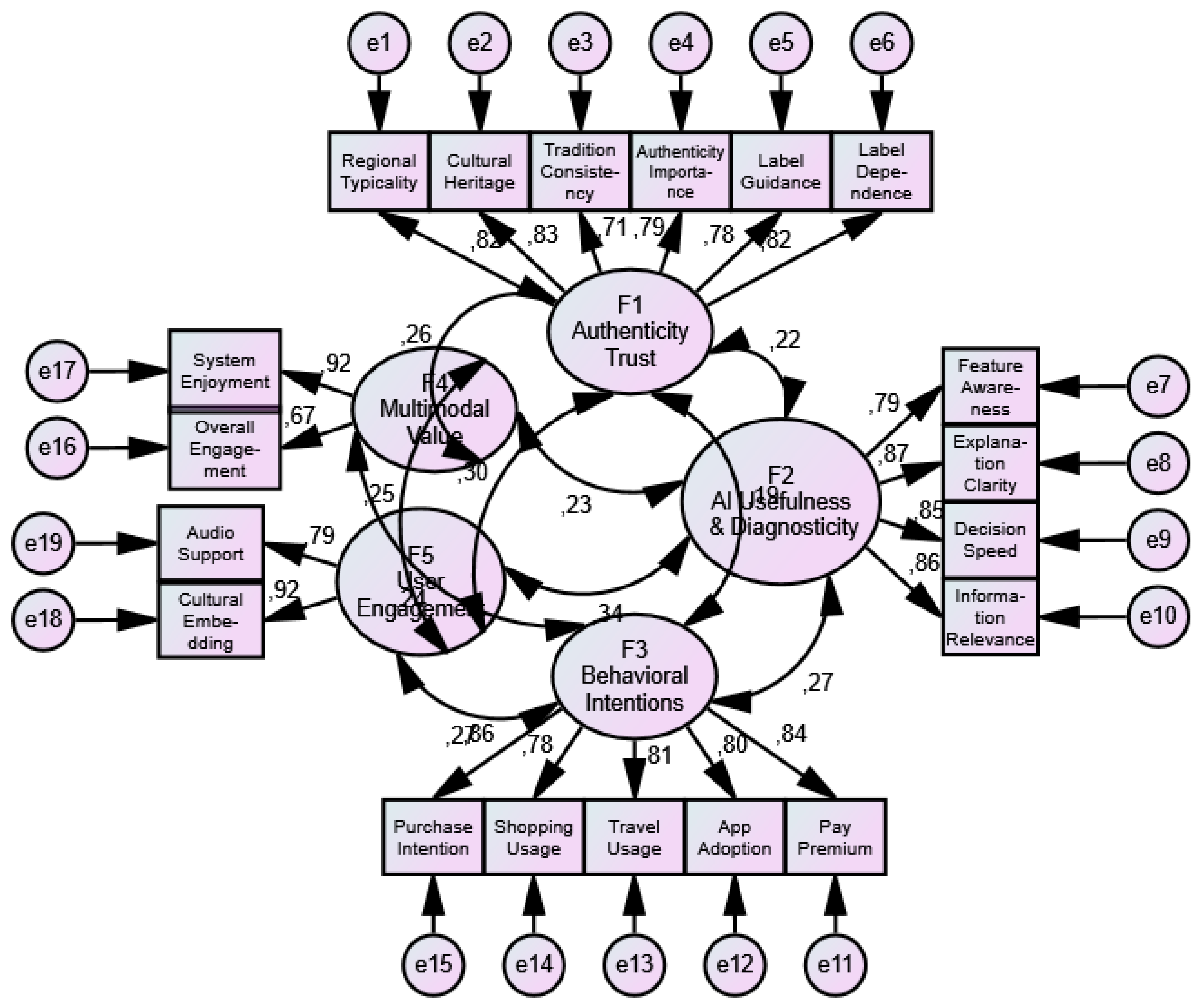
The structural model (Figure 1) depicts the hypothesised directional relationships among authenticity perception and technology adoption constructs. Authenticity Trust was positively associated with AI Usefulness and Diagnosticity (β = 0.22, p < 0.01) and Multimodal Value (β = 0.26, p < 0.01), indicating that stronger cultural and institutional trust aligns with higher perceptions of algorithmic clarity and multimodal relevance. AI Usefulness and Diagnosticity showed a significant positive association with Behavioural Intentions (β = 0.27, p < 0.01), suggesting that anticipated diagnostic clarity and perceived utility are systematically related to adoption intentions under prototype exposure conditions. Multimodal Value was positively related to User Engagement (β = 0.30, p < 0.01), highlighting the role of multimodal cues in fostering interpretive involvement. In turn, User Engagement was positively associated with Behavioural Intentions (β = 0.27, p < 0.01), supporting its proposed mediating role within the model.
Collectively, the results support the proposed multidimensional framework of authenticity perception and technology adoption, demonstrating consistent, statistically significant, and theoretically coherent associations among the five latent constructs within an early-stage, pre-adoption evaluation context aligned with the study’s conceptualisation of augmented authenticity.

5. Discussion

The findings of this study provide new insight into how artificial intelligence (AI) reshapes contemporary processes of authenticity evaluation by operating as a culturally embedded, multimodal interpretive infrastructure. Conducted in the context of Terra Madre Salone del Gusto—an international event centred on gastronomic heritage—the results indicate that authenticity judgements emerge from the interaction of cultural, institutional, and technological cues rather than from any single source of validation. Beyond its empirical contribution, the study advances theory by formalising augmented authenticity as a multidimensional evaluative framework that links heritage-based trust with AI-mediated diagnosticity and multimodal engagement. The strong effects observed for Authenticity Trust confirm the enduring importance of cultural heritage, regional typicality, and producer narratives in shaping authenticity perceptions.
This finding reinforces prior research demonstrating that place-based identity and culturally grounded meaning remain foundational in evaluative judgement, even in technologically mediated environments. Support for H1 further aligns with evidence that institutional quality schemes such as PDO and PGI continue to function as salient trust signals. However, the structural relationships identified in this study also indicate that authenticity is no longer evaluated exclusively through cultural or institutional markers. The positive associations linking Authenticity Trust, AI Usefulness and Diagnosticity, and Multimodal Value suggest the emergence of hybrid evaluative practices in which traditional sources of meaning interact dynamically with algorithmic interpretation. This pattern is consistent with recent scholarship conceptualising AI as a cultural authenticity sensor capable of integrating and contextualising complex multimodal information. Support for H2 extends technology acceptance research by demonstrating that perceived diagnostic clarity and usefulness contribute to evaluative confidence under conditions of uncertainty, rather than merely facilitating instrumental adoption.
Support for H3 highlights the central role of multimodal coherence in authenticity perception. The positive relationship between auditory narratives, contextual soundscapes, and perceived authenticity aligns with prior work on multisensory evaluation and meaning-making. Rather than operating as peripheral enhancements, multimodal cues appear to embed algorithmic assessments within coherent cultural narratives, thereby enhancing interpretive depth and perceived legitimacy. These findings suggest that AI-mediated authenticity evaluation gains credibility not through technical precision alone, but through its capacity to align algorithmic outputs with culturally resonant storytelling.
Support for H4 further underscores the importance of engagement as an affective–cognitive mechanism in AI-supported evaluation. Enjoyment and interactivity were positively associated with behavioural intentions, consistent with research indicating that engagement strengthens the perceived legitimacy and trustworthiness of AI-based decision tools. In this context, engagement operates not merely as an intervening statistical variable, but as an experiential validation process through which algorithmic information becomes meaningful to users. Positive interaction experiences reduce evaluative uncertainty, encourage deeper elaboration of multimodal cues, and facilitate the transfer of trust from the interaction itself to the AI system and its outputs. The festival setting likely amplified these dynamics, as visitors actively seek immersive and meaningful cultural encounters.
The internal coherence of the Behavioural Intentions construct, including willingness to pay, supports H5 and aligns with prior evidence that authenticity carries tangible economic value when trust is reinforced. In this framework, willingness to pay functions as an indicator of consumers’ subjective confidence in the combined cultural–technological authenticity signal rather than as a revealed economic preference. Importantly, the augmented authenticity framework also implies that such reinforcement is context-dependent. In settings characterised by high cultural literacy, strong producer identity, or limited algorithmic transparency, AI mediation may be perceived as redundant or intrusive, highlighting critical boundary conditions under which algorithmic trust may fail to complement heritage-based trust.
Several limitations and directions for future research follow from these findings. First, algorithmic transparency remains underexplored within the augmented authenticity framework. Future studies should examine whether explicit explanations of AI reasoning enhance or undermine trust in culturally sensitive evaluative contexts. Second, cultural variability is likely to moderate the observed relationships, underscoring the value of cross-cultural and multi-group analyses. Third, failure scenarios—such as conflicts between algorithmic assessments and traditional authenticity markers—warrant explicit investigation, as they may generate scepticism, selective trust, or resistance. Taken together, the findings position augmented authenticity as a hybrid evaluative process in which heritage-based trust is dynamically interpreted and conditionally reinforced through algorithmic diagnostics and multimodal storytelling. Rather than replacing traditional sources of authenticity, AI functions as an interpretive mediator that translates culturally embedded cues into accessible verification signals. These results suggest that authenticity in future cultural and consumer environments will increasingly be co-constructed through interactions between heritage narratives, sensory modalities, and technologically mediated forms of trust.

6. Conclusions

This study advances understanding of how authenticity judgements are formed in contemporary evaluative environments increasingly shaped by digital mediation. The findings demonstrate that authenticity perceptions emerge through the interaction of long-standing cultural trust cues—such as heritage narratives, regional identity, and institutional legitimacy—and the growing role of artificial intelligence as a diagnostic and interpretive layer. Rather than displacing traditional sources of meaning, AI appears to complement them under specific contextual conditions by reducing perceived uncertainty and enhancing the cognitive clarity with which individuals evaluate complex and unfamiliar offerings. From a psychological and cultural perspective, authenticity is revealed not as a binary judgement but as a multidimensional evaluative state shaped by trust, perceived usefulness, multimodal coherence, and affective engagement. In this respect, the concept of augmented authenticity captures a shift from static authenticity markers toward dynamic interpretive processes that unfold through human–technology interaction.
The results further indicate that multimodal cues—particularly auditory narratives—are associated with deeper cultural immersion and stronger emotional resonance in authenticity perceptions, while engagement with AI systems is positively related to adoption intentions. Enjoyment, curiosity, and experiential involvement thus function not as peripheral outcomes but as central mechanisms through which technology-supported evaluation becomes meaningful and credible to users. These findings highlight the importance of affective and experiential dimensions in translating algorithmic diagnostics into trusted evaluative judgements, extending existing accounts of technology acceptance beyond purely instrumental considerations.
From a practical perspective, AI-enabled authenticity assistants have the potential to support individuals in navigating evaluative environments characterised by uncertainty, symbolic overload, or cultural unfamiliarity. When designed with transparency, contextual sensitivity, and a strong user-experience orientation, such systems can facilitate more confident and informed judgement across culturally embedded consumption and decision-making contexts. At the same time, the integration of AI into authenticity verification and evaluation practices should remain attentive to issues of explainability, data governance, and the preservation of locally embedded knowledge systems. Failure to account for these considerations may undermine trust and generate resistance rather than reinforcement.
Overall, this study provides a theoretically grounded and empirically supported account of augmented authenticity, demonstrating how cultural meaning, sensory experience, and algorithmic mediation jointly shape contemporary evaluative processes. By situating AI within socially embedded practices of trust formation rather than treating it as a purely technical instrument, the study contributes to broader interdisciplinary debates on technology-mediated judgement, cultural evaluation, and the societal implications of AI-supported decision-making, while clearly delineating its contextual and methodological boundaries.

Author Contributions

Conceptualization, Aleksandra Vujko and Martina Arsić.; methodology, Aleksandra Vujko, Martina Arsić and Ivana Brdar.; software, Ivana Brdar.; validation, Aleksandra Vujko., and Martina Arsić.; formal analysis Aleksandra Vujko.; investigation, Ivana Brdar.; resources, Aleksandra Vujko.; data curation, Martina Arsić.; writing—original draft preparation, Aleksandra Vujko.; writing—review and editing, Aleksandra Vujko.; visualization, Martina Arsić.; supervision, Aleksandra Vujko. All authors have read and agreed to the published version of the manuscript.

Institutional Review Board Statement

The study was conducted in accordance with the Declaration of Helsinki, and approved by the Ethics Committee of Singidunum University (protocol code 193, 16. September 2024) for studies involving humans.

Informed Consent Statement

Informed consent was obtained from all subjects involved in the study.

Data Availability Statement

The aggregated data analyzed in this study are available from the corresponding author(s) upon reasonable request.

Conflicts of Interest

The authors declare no conflicts of interest.

Appendix A. Descriptive_Statistics

Table A1. Descriptive statistics at the construct level (N = 468).
Table A1. Descriptive statistics at the construct level (N = 468).
Construct No. of items Mean SD
Authenticity Trust 6 2.98 1.40
AI Usefulness & Diagnosticity 4 3.03 1.44
Behavioural Intentions 5 3.14 1.41
Multimodal Value 2 3.03 1.43
User Engagement 2 3.06 1.40
Note.Construct-level scores were calculated as the arithmetic mean of the corresponding items. All items were measured on five-point Likert scales (1 = strongly disagree; 5 = strongly agree). No items were reverse-coded, and no missing values were present.
Table A2. Descriptive statistics of survey items (N = 468).
Table A2. Descriptive statistics of survey items (N = 468).
Item Min Max Mean (SD)
This product appears typical of its stated region. 1 5 3.06 (1.37)
The product reflects genuine culinary heritage. 1 5 2.97 (1.45)
The product’s presentation (look/packaging) signals authenticity. 1 5 3.08 (1.42)
The product’s description is consistent with regional tradition. 1 5 2.96 (1.38)
Authenticity matters to me when choosing food. 1 5 3.00 (1.40)
Official labels (PDO/PGI, etc.) help me recognize authentic products. 1 5 3.00 (1.39)
I trust authenticity/geo-origin labels when making purchase decisions. 1 5 2.94 (1.41)
Without recognized labels, I find it difficult to judge authenticity. 1 5 2.99 (1.39)
The AI assistant helped me notice features I would have missed. 1 5 2.99 (1.45)
The AI explanations clarified why the product may be authentic or not. 1 5 2.99 (1.42)
With AI support, I felt more confident in my judgment. 1 5 3.09 (1.44)
The AI reduced the time I needed to decide. 1 5 2.95 (1.44)
The AI’s information was relevant to authenticity. 1 5 3.00 (1.45)
The AI highlighted the most important authenticity cues. 1 5 3.05 (1.45)
The AI’s reasoning was clear and easy to follow. 1 5 3.03 (1.41)
Text information (ingredients/descriptions/labels) helped my decision. 1 5 3.04 (1.37)
Visual analysis (photos of product/label) helped my decision. 1 5 3.07 (1.42)
Audio information (producer narration/ambient sounds) helped my decision. 1 5 3.03 (1.42)
Combining text, visuals, and audio improved my understanding. 1 5 2.98 (1.41)
Audio made the product feel more culturally embedded. 1 5 3.03 (1.44)
The multimodal system gave a richer perspective than a single source. 1 5 3.06 (1.38)
Using the AI assistant was easy. 1 5 3.03 (1.39)
Interacting with the system was enjoyable. 1 5 3.05 (1.40)
The assistant made learning about authenticity interesting. 1 5 3.10 (1.41)
I felt comfortable using the system in the festival setting. 1 5 3.02 (1.44)
Overall, the system was engaging. 1 5 3.06 (1.39)
I am more likely to buy products identified as authentic by the AI. 1 5 3.15 (1.38)
I am more likely to recommend authentic products to others. 1 5 3.14 (1.41)
I would use this AI assistant when shopping for regional foods. 1 5 3.08 (1.45)
I would use this type of AI tool while traveling. 1 5 3.12 (1.41)
I would download a mobile app that provides authenticity checks. 1 5 3.19 (1.42)
I am willing to pay more for products confirmed as authentic. 1 5 3.15 (1.39)

Appendix B. Survey

Main Survey Items (Likert 1–5) 1 = Strongly disagree … 5 = Strongly agree
  • Q1. This product appears typical of its stated region.
  • Q2. The AI assistant helped me notice features I would have missed.
  • Q3. Textual information (ingredients, descriptions, labels) supported my decision.
  • Q4. Authenticity matters to me when choosing food.
  • Q5. The AI explanations clarified why the product may or may not be authentic.
  • Q6. Visual analysis (product/label photos) supported my decision.
  • Q7. Using the AI assistant was easy.
  • Q8. The product’s presentation (appearance/packaging) signals authenticity.
  • Q9. Interacting with the system was enjoyable.
  • Q10. Audio information (producer narration, ambient sounds) supported my decision.
  • Q11. With AI support, I felt more confident in my judgment.
  • Q12. The product’s description is consistent with regional tradition.
  • Q13. Combining text, visuals, and audio improved my understanding.
  • Q14. Official labels (PDO/PGI, etc.) help me recognize authentic products.
  • Q15. The assistant made learning about authenticity interesting.
  • Q16. The AI reduced the time I needed to make a decision.
  • Q17. Without recognized labels, I find it difficult to judge authenticity.
  • Q18. Audio made the product feel more culturally embedded.
  • Q19. Overall, the system was engaging.
  • Q20. The AI’s information was relevant to authenticity.
  • Q21. I am willing to pay more for products confirmed as authentic.
  • Q22. I am more likely to recommend authentic products to others.
  • Q23. The AI highlighted the most important authenticity cues.
  • Q24. I would use such an AI assistant when shopping for regional foods.
  • Q25. The AI’s reasoning was clear and easy to follow.
  • Q26. The multimodal system provided a richer perspective than a single source.
  • Q27. I felt comfortable using the system in the festival setting.
  • Q28. I would download a mobile app for authenticity verification.
  • Q29. I trust authenticity/geographical origin labels when making purchase decisions.
  • Q30. The AI assistant emphasized the cultural values of the product in a way I understood.
  • Q31. I would use this type of AI tool while traveling.
  • Q32. I am more likely to buy products identified as authentic by the AI.
Demographic Questions
D1. Age:
  Under 18   18–24   2534   3544   4554   5564   65+
D2. Gender:
  Woman   Man   Non-binary/Other   Prefer not to say
D3. Country/Region of residence: ________
D4. Highest education level:
  Secondary or less   Some college   Bachelor   Master   Doctorate/Professional
D5. Place of residence:
  Urban   Suburban   Rural

Appendix C. Statistical and Validity Diagnostics

Table A3. Standardized regression weights with bias-corrected 95 % confidence intervals and item-level R² (N = 468).
Table A3. Standardized regression weights with bias-corrected 95 % confidence intervals and item-level R² (N = 468).
Path (Factor → Item) Estimate (β) SE 95% CI (Lower–Upper) p
F1 → v1 (Regional Typicality) 0.825 0.019 0.792 – 0.855 .002 ,620
F1 → v2 (Cultural Heritage) 0.835 0.019 0.800 – 0.864 .002 ,845
F1 → v3 (Tradition Consistency) 0.709 0.025 0.668 – 0.752 .002 ,843
F1 → v5 (Authenticity Importance) 0.794 0.020 0.759 – 0.823 .002 ,444
F1 → v6 (Label Guidance) 0.780 0.022 0.741 – 0.814 .003 ,741
F1 → v8 (Label Dependence) 0.823 0.019 0.791 – 0.853 .002 ,615
F2 → v9 (Feature Awareness) 0.791 0.021 0.754 – 0.824 .002 ,664
F2 → v10 (Explanation Clarity) 0.873 0.016 0.845 – 0.895 .003 ,634
F2 → v12 (Decision Speed) 0.846 0.018 0.815 – 0.875 .002 ,711
F2 → v13 (Information Relevance) 0.864 0.016 0.832 – 0.887 .003 ,746
F3 → v32 (Pay Premium / WTP) 0.843 0.018 0.811 – 0.870 .002 ,716
F3 → v31 (App Adoption) 0.796 0.020 0.760 – 0.828 .002 ,761
F3 → v30 (Travel Usage) 0.815 0.019 0.782 – 0.846 .002 ,625
F3 → v29 (Shopping Usage) 0.784 0.023 0.745 – 0.818 .002 ,677
F3 → v27 (Purchase Intention) 0.861 0.016 0.834 – 0.886 .003 ,608
F4 → v26 (System Enjoyment) 0.666 0.072 0.541 – 0.773 .002 ,630
F4 → v23 (Overall Engagement) 0.918 0.097 0.794 – 1.098 .003 ,503
F5 → v20 (Cultural Embedding) 0.919 0.045 0.851 – 1.002 .002 ,697
F5 → v18 (Audio Support) 0.787 0.045 0.710 – 0.861 .002 ,680
Note: All standardized loadings are significant at p < 0.01; bias-corrected 95 % confidence intervals are based on 1,000 bootstrap resamples. R² values denote the proportion of item variance explained by its respective latent construct.

References

  1. Che, S.; Jin, Q.; Zhou, G.; Wang, R.; Wang, Z.; Liu, D.; Cai, K.; Xu, B. Advanced deep learning algorithms in food quality and authenticity. TrAC Trends Anal. Chem. 2025, 191, 118374. [Google Scholar] [CrossRef]
  2. Liu, J.; Li, F.S. Temporal perspective shapes customers’ food preference: Hedonic versus eudaimonic motives for activities. J. Retail. Consum. Serv. 2025, 87, 104377. [Google Scholar] [CrossRef]
  3. Wang, W. The wait for authenticity: The role of consumer innovativeness in shaping food truck perceptions. Int. J. Hosp. Manag. 2025, 127, 104137. [Google Scholar] [CrossRef]
  4. Cheng, D.; Fountain, J.; Rosin, C.; Lucock, X. The process and politics of heritage-based authentication of food experiences. Tour. Manag. Perspect. 2025, 56, 101345. [Google Scholar] [CrossRef]
  5. Li, Z.; Wang, Y.; Sun, X. Integrating culture in Human–Food Interaction: A study of cultural and creative food experiences and technological interactions. Int. J. Hum.-Comput. Stud. 2025, 202, 103530. [Google Scholar] [CrossRef]
  6. Şahin-Yılmaz, A.; Yılmaz, G. Can purchasing food souvenirs be a gastronomic experience per se? Br. Food J. 2025, 127(7), 2564–2585. [Google Scholar] [CrossRef]
  7. Cheng, D.; Wu, J.; Chen, X.S.; Zhou, Y. Never eat foods that are not in season: The commodification and authentication of gastronomic identity in tourism. Int. J. Gastronomy Food Sci. 2024, 38, 101035. [Google Scholar] [CrossRef]
  8. Vujko, A.; Arsić, M.; Bojović, R. From local product to destination identity: Leveraging cave-aged cheese for sustainable rural tourism development. Agriculture 2025, 15(11), 1137. [Google Scholar] [CrossRef]
  9. Armenta, S.; de la Guardia, M. Analytical approaches for the evaluation of food protected designation of origin. In Advances in Food Traceability Techniques and Technologies; Espiñeira, M., Santaclara, F.J., Eds.; Woodhead Publishing: Cambridge, UK, 2016; pp. 275–301. [Google Scholar] [CrossRef]
  10. Yang, X.; Li, Y.; Zhao, S.; Zhang, P.; Zhao, Y. Geographical origin authentication of agricultural products in the China–EU Geographical Indications Agreement: A comprehensive review of Chinese products. Trends Food Sci. Technol. 2024, 152, 104679. [Google Scholar] [CrossRef]
  11. Zheng, X.-Y.; Zhu, B.-W.; Wang, K.; Tzeng, G.-H.; Xiong, L. Decoding authenticity judgments in ethnic restaurants: A hybrid approach for bridging cultural gatekeeper and adventurer perspectives. Int. J. Hosp. Manag. 2026, 132, 104390. [Google Scholar] [CrossRef]
  12. Le, T.H.; Arcodia, C.; Novais, M.A.; Kralj, A. How consumers perceive authenticity in restaurants: A study of online reviews. Int. J. Hosp. Manag. 2022, 100, 103102. [Google Scholar] [CrossRef]
  13. Chan, J. AI-generated imagery in sustainable gastronomy tourism: A study from bottom-up to top-down processing. Tour. Manag. 2025, 108, 105093. [Google Scholar] [CrossRef]
  14. Nawaz, A.; Afzal, A.; Khatibi, A.; Shankar, A.; Madan, H.; Faisal, H.S.; Shahbaz, A.; Usman, I.; Zulfiqar, N.; Saeed, F.; Ahmed, A.; Imran, A.; Afzaal, M.; Karni, A.; Ahmed, F.; Akram, N.; Rasheed, M.; Islam, F. Role of artificial intelligence in halal authentication and traceability: A concurrent review. Food Control 2025, 169, 111003. [Google Scholar] [CrossRef]
  15. Bounab, Y.; Antikainen, O.; Sivén, M.; Juppo, A. Advancing direct tablet compression with AI: A multi-task framework for quality control, batch acceptance, and causal analysis. Eur. J. Pharm. Sci. 2025, 212, 107142. [Google Scholar] [CrossRef]
  16. Ding, F.; Zha, R.; Pan, L.; Chen, X.; García-Martín, J.F.; Lan, W. "AI-empowered spectroscopic gas sensing towards real-time food system monitoring and predictive quality control". Trends in Food Science & Technology 2025, Vol. 164, 105249. [Google Scholar] [CrossRef]
  17. Liu, X.; Chen, L.; Shen, A.; Song, J.; Wang, M.; Qi, X.; Zhao, S.; Hu, L. Advances on sample pretreatment and identification tools of biomarker analysis for food authenticity. Food Control 2025, Vol. 178, 111453. [Google Scholar] [CrossRef]
  18. Davis, F.D. Perceived usefulness, perceived ease of use, and user acceptance of information technology. MIS Q. 1989, 13(3), 319–340. [Google Scholar] [CrossRef]
  19. Venkatesh, V.; Davis, F.D. A theoretical extension of the technology acceptance model: Four longitudinal field studies. Manag. Sci. 2000, 46(2), 186–204. [Google Scholar] [CrossRef]
  20. Riedl, R. Is trust in artificial intelligence systems related to user personality? Review of empirical evidence and future research directions. Electron. Mark. 2022, 32(4), 2021–2051. [Google Scholar] [CrossRef]
  21. Alonso, A.D.; Vu, O.T.K.; Bressan, A.; Buitrago Solis, M.A.; Roedder, F.; Carrillo, B.; Guedes, A.; Nayak, N.P.; Zifaro, M.; Borer, D.; Vega Miranda, A.; Zurita Fajardo, M.Á.; Villarroel Pinaya, C.E.; Delgadillo Castro, M.R.; Piramanayagam, S. Food and wine resources as co-experiential attributes: A qualitative investigation across eight countries. Int. J. Hosp. Manag. 2025, 130, 104237. [Google Scholar] [CrossRef]
  22. Spence, C. On the relationship(s) between color and taste/flavor. Exp. Psychol. 2019, 66(2), 99–111. [Google Scholar] [CrossRef] [PubMed]
  23. Ma, P.; Tsai, S.; He, Y.; Jia, X.; Zhen, D.; Yu, N.; Wang, Q.; Ahuja, J.K.C.; Wei, C.-I. Large language models in food science: Innovations, applications, and future. Trends Food Sci. Technol. 2024, 148, 104488. [Google Scholar] [CrossRef]
  24. Pasquinelli, C.; Trunfio, M.; Rossi, S. Beyond the authenticity–standardisation paradox in international gastronomy retailing: Twisting the hosting city brand with the place of origin. British Food Journal 2021, Vol. 123(No. 13), 561–578. [Google Scholar] [CrossRef]
  25. Guerrero, L.K.; Farinelli, L.; McEwan, B. Attachment and relational satisfaction: The mediating effect of emotional communication. Commun. Monogr. 2009, 76(4), 487–514. [Google Scholar] [CrossRef]
  26. Turčinović, M.; Vujko, A.; Stanišić, N. Community-led sustainable tourism in rural areas: Enhancing wine tourism destination competitiveness and local empowerment. Sustainability 2025, 17, 2878. [Google Scholar] [CrossRef]
  27. Lee, J.; Kim, W.G.; Haldorai, K.; Song, C.S.; Parvez, M.O. A health-oriented decision model of insect protein bars: Moderated by age and sensory appeal. Int. J. Hosp. Manag. 2025, 131, 104317. [Google Scholar] [CrossRef]
  28. Ljubisavljević, T.; Vujko, A.; Arsić, M.; Mirčetić, V. Digital twins in smart tourist destinations: Addressing overtourism, sustainability, and governance challenges. World 2025, 6(4), 148. [Google Scholar] [CrossRef]
  29. Sánchez-Martín, J.-M.; Guillén-Peñafiel, R.; Hernández-Carretero, A.-M. Artificial Intelligence in Heritage Tourism: Innovation, Accessibility, and Sustainability in the Digital Age. Heritage 2025, 8, 428. [Google Scholar] [CrossRef]
  30. Doshi-Velez, F.; Kim, B. Towards a rigorous science of interpretable machine learning. arXiv 2017. [Google Scholar] [CrossRef]
  31. Mittelstadt, B. D.; Russell, C.; Wachter, S. Explaining explanations in AI. In Proceedings of the Conference on Fairness, Accountability, and Transparency; 2019; pp. 279–288. [Google Scholar] [CrossRef]
  32. Li, Y.; Wu, B.; Huang, Y.; Luan, S. Developing trustworthy artificial intelligence: Insights from research on interpersonal, human-automation, and human-AI trust. Frontiers in Psychology 2024, 15, 1382693. [Google Scholar] [CrossRef] [PubMed]
  33. Jiang, Z.; Benbasat, I. Virtual Product Experience: Effects of Visual and Functional Control of Products on Perceived Diagnosticity and Flow in Electronic Shopping. J. Manag. Inf. Syst. 2004, 21(3), 111–147. [Google Scholar] [CrossRef]
  34. Yang, Q.; Wang, Y.; Wang, Q.; Jiang, Y.; Li, J. Harmonizing sight and sound: The impact of auditory emotional arousal, visual variation, and their congruence on consumer engagement in short video marketing. J. Theor. Appl. Electron. Commer. Res. 2025, 20, 69. [Google Scholar] [CrossRef]
  35. Elder, R.S.; Krishna, A. The effects of advertising copy on sensory thoughts and perceived taste. J. Consum. Res. 2010, 36(5), 748–756. [Google Scholar] [CrossRef]
  36. Krishna, A.; Cian, L.; Sokolova, T. The power of sensory marketing in advertising. Curr. Opin. Psychol. 2016, 10, 142–147. [Google Scholar] [CrossRef]
  37. Huang, M.; Luo, Y.; He, J.; Zhen, L.; Wu, L.; Zhang, Y. "Who are the best contributors? Designing a multimodal science communication interface based on the ECM, TAM and the Taguchi methods". Computer Standards & Interfaces 2025, Vol. 92, 103921. [Google Scholar] [CrossRef]
  38. Bellos, C.; Stefanou, K.; Tzallas, A.; Stergios, G.; Tsipouras, M. Methods and approaches for user engagement and user experience analysis based on electroencephalography recordings: A systematic review. Electronics 2025, 14, 251. [Google Scholar] [CrossRef]
  39. Cao, N.; Isa, N.M.; Perumal, S.; Chen, C. Perceived Value, Consumer Engagement, and Purchase Intention in Virtual Influencer Marketing: The Role of Source Credibility and Generational Cohort. J. Theor. Appl. Electron. Commer. Res. 2025, 20, 150. [Google Scholar] [CrossRef]
  40. Filieri, R.; Lin, Z. The role of aesthetic, cultural, utilitarian and branding factors in young Chinese consumers' repurchase intention of smartphone brands. Computers in Human Behavior 2017, Vol. 67, 139–150. [Google Scholar] [CrossRef]
  41. Park, J.S.; Ha, S. From information experiences to consumer engagement on brand’s social media accounts. Fashion Textiles 2021, 8(1), 21. [Google Scholar] [CrossRef]
  42. Huang, D.; Jin, X.; Huang, J.; Kong, S. Tourist acceptance of robot chefs in gastronomy experiences: A behavioural reasoning perspective. Tourism Management Perspectives 2023, Vol. 48, 101172. [Google Scholar] [CrossRef]
  43. Chan, J. AI-generated imagery in sustainable gastronomy tourism: A study from bottom-up to top-down processing. Tourism Management 2025, 108, 105093. [Google Scholar] [CrossRef]
  44. Stranieri, S.; Casati, M.; Soregaroli, C.; Varacca, A. Nutriscore’s impact on purchase intention for products with geographical indications: A Bayesian causal mediation analysis. Food Policy 2025, Vol. 135, 102942. [Google Scholar] [CrossRef]
  45. Fernqvist, F.; Ekelund, L. Credence and the effect on consumer liking of food – a review. Food Qual. Prefer. 2014, 32, 340–353. [Google Scholar] [CrossRef]
  46. Zhang, B.; Zhu, J.; Ma, R.; Huang, Y. Impact of dual routes of information cues on consumers’ willingness to pay a premium in cross-border e-commerce: The role of product involvement and nutrition safety awareness. J. Retail. Consum. Serv. 2025, 87, 104428. [Google Scholar] [CrossRef]
  47. Terra Madre Salone del Gusto (2024), Terra Madre Salone del Gusto 2024 – Event portal, Slow Food. Available online: https://2024.terramadresalonedelgusto.com (accessed on 25 August 2025).
  48. Slow Food. Terra Madre Salone del Gusto 2024: Results and Participation Report; Ideassonline: 2024. Available online: https://www.ideassonline.org/public/pdf/TerraMadreSlowFood2024-ENG.pdf (accessed on 25 August 2025).
  49. Fernández-Ferrín, P.; Castro-González, S.; Bande, B. Drivers of consumer’s willingness to pay for fair trade food products: the role of positive and negative emotions. Int. Rev. Public Nonprofit Mark. 2024, 21, 131–154. [Google Scholar] [CrossRef]
  50. Hu, T.; Al Mamun, A.; Reza, M.N.H. Examining consumers’ willingness to pay premium price for organic food. Humanit. Soc. Sci. Commun. 2024, 11, 1249. [Google Scholar] [CrossRef]
  51. Fornell, C.; Larcker, D.F. Evaluating structural equation models with unobservable variables and measurement error. J. Mark. Res. 1981, 18(1), 39–50. [Google Scholar] [CrossRef]
  52. Henseler, J.; Ringle, C.M.; Sarstedt, J. A new criterion for assessing discriminant validity in variance-based structural equation modeling. J. Acad. Mark. Sci. 2015, 43(1), 115–135. [Google Scholar] [CrossRef]
  53. Hair, J.F.; Black, W.C.; Babin, B.J.; Anderson, R.E. Multivariate Data Analysis, 8th ed.; Cengage Learning: Boston, MA, USA, 2019. [Google Scholar]
Figure 1. Structural Equation Modeling (SEM). Source: Prepared by the authors (2025).
Figure 1. Structural Equation Modeling (SEM). Source: Prepared by the authors (2025).
Preprints 194329 g001
Table 3. Standardized factor loadings from CFA.
Table 3. Standardized factor loadings from CFA.
Item Factor Loading
Regional Typicality Authenticity Trust .825
Cultural Heritage Authenticity Trust .835
Tradition Consistency Authenticity Trust .709
Authenticity Importance Authenticity Trust .794
Label Guidance Authenticity Trust .780
Label Dependence Authenticity Trust .823
Feature Awareness AI Usefulness & Diagnosticity .791
Explanation Clarity AI Usefulness & Diagnosticity .873
Decision Speed AI Usefulness & Diagnosticity .846
Information Relevance AI Usefulness & Diagnosticity .864
Pay Premium Behavioral Intentions .843
App Adoption Behavioral Intentions .796
Travel Usage Behavioral Intentions .815
Shopping Usage Behavioral Intentions .784
Purchase Intention Behavioral Intentions .861
Overall Engagement User Engagement .666
System Enjoyment User Engagement .918
Cultural Embedding Multimodal Value .919
Audio Support Multimodal Value .787
All standardized loadings are significant at p < 0.01.
Table 4. Model fit indices.
Table 4. Model fit indices.
Fit index Value Recommended threshold
χ²/df 1.115 < 3.00
CFI 0.997 > 0.90
TLI 0.996 > 0.90
IFI 0.997 > 0.90
NFI 0.970 > 0.90
RMSEA 0.016 (90% CI: 0.000–0.028, PCLOSE = 1.000) < 0.08
Hoelter (0.05) 504 > 200
Table 5. Construct reliability and convergent validity.
Table 5. Construct reliability and convergent validity.
Factor CR AVE
F1 – Authenticity Trust 0.91 0.64
F2 – AI Usefulness 0.91 0.72
F3 – Behavioral Int. 0.91 0.67
F4 – User Engagement 0.79 0.66
F5 – Multimodal Value 0.85 0.74
Table 6. Fornell–Larcker Criterion for Discriminant Validity.
Table 6. Fornell–Larcker Criterion for Discriminant Validity.
Factor F1 F2 F3 F4 F5
F1 – Authenticity Trust 0.80 0.02 –0.02 0.26 –0.30
F2 – AI Usefulness & Diagnosticity 0.02 0.85 0.27 0.23 –0.34
F3 – Intentions Behavioral Intentions –0.02 0.27 0.82 0.25 –0.27
F4 – User Engagement 0.26 0.23 0.25 0.81 0.25
F5 – Multimodal Value –0.30 –0.34 –0.27 0.25 0.86
Table 7. HTMT Matrix (Point Estimates).
Table 7. HTMT Matrix (Point Estimates).
Authenticity Trust AI Usefulness & Diagnosticity Behavioral Intentions Multimodal Value User Engagement
Authenticity Trust 1.000 0.215 0.189 0.308 0.285
AI Usefulness & Diagnosticity 0.215 1.000 0.258 0.336 0.208
Behavioral Intentions 0.189 0.258 1.000 0.262 0.218
Multimodal Value 0.308 0.336 0.262 1.000 0.280
User Engagement 0.285 0.208 0.218 0.280 1.000
Disclaimer/Publisher’s Note: The statements, opinions and data contained in all publications are solely those of the individual author(s) and contributor(s) and not of MDPI and/or the editor(s). MDPI and/or the editor(s) disclaim responsibility for any injury to people or property resulting from any ideas, methods, instructions or products referred to in the content.
Copyright: This open access article is published under a Creative Commons CC BY 4.0 license, which permit the free download, distribution, and reuse, provided that the author and preprint are cited in any reuse.
Prerpints.org logo

Preprints.org is a free preprint server supported by MDPI in Basel, Switzerland.

Subscribe

Disclaimer

Terms of Use

Privacy Policy

Privacy Settings

© 2026 MDPI (Basel, Switzerland) unless otherwise stated