Submitted:
31 December 2025
Posted:
01 January 2026
You are already at the latest version
Abstract
Keywords:
1. Introduction
2. Materials and Methods
2.1. Data Sources
2.2. Preprocessing and Sample Ordering
2.3. Transcriptome-Wide Association with SLC13A5
2.4. Weighted Gene Co-Expression Network Analysis (WGCNA)
2.5. Module–Trait and Gene–Module Relationships
2.6. Functional Enrichment
2.7. Co-Expression Subnetwork Visualization
2.8. Statistical Considerations
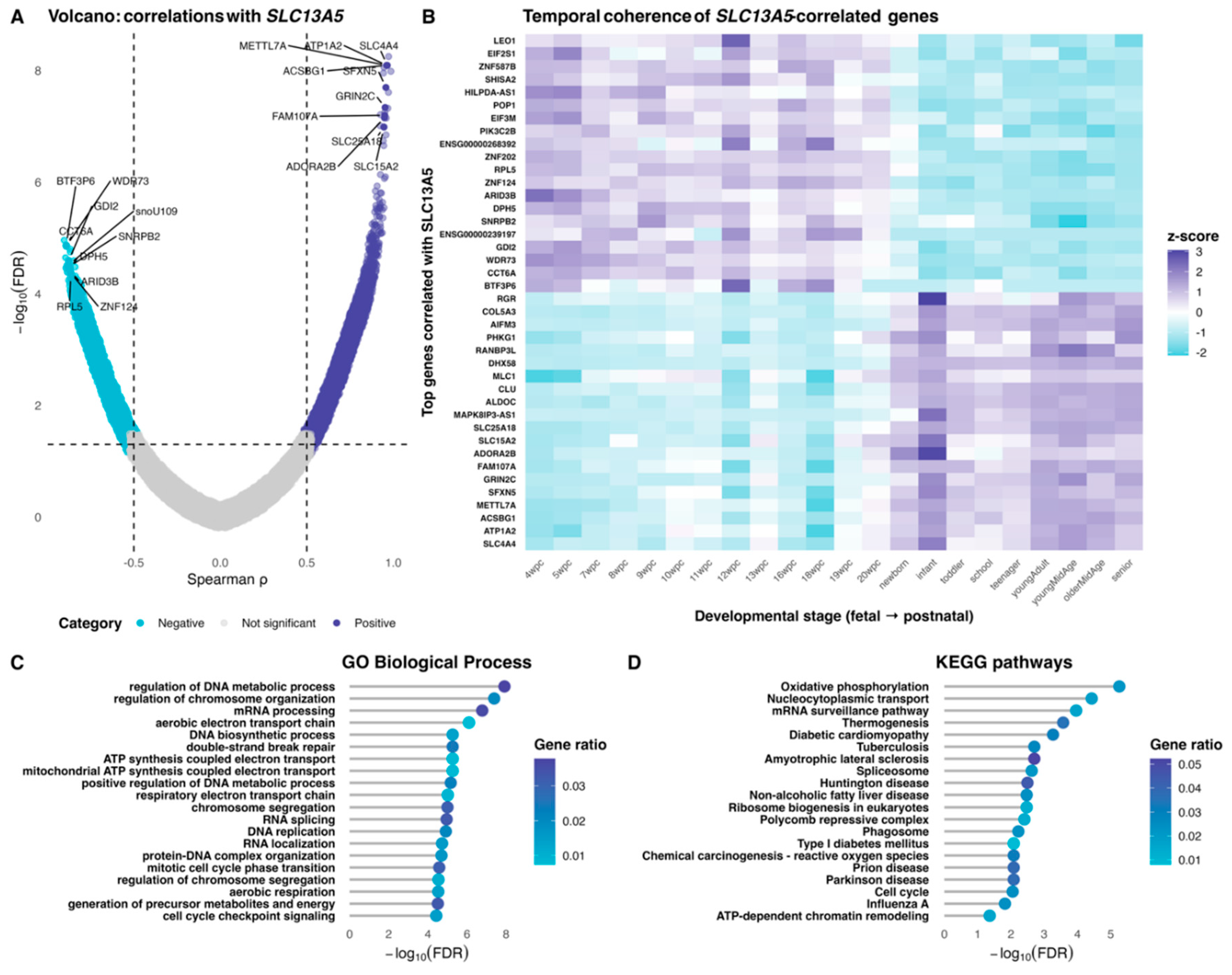
3. Results
4. Discussion
5. Conclusions
Supplementary Materials
Author Contributions
Data Availability Statement
Acknowledgments
Conflicts of Interest
References
- Matricardi, S.; De Liso, P.; Freri, E.; Costa, P.; Castellotti, B.; Magri, S.; Gellera, C.; Granata, T.; Musante, L.; Lesca, G.; et al. Neonatal Developmental and Epileptic Encephalopathy Due to Autosomal Recessive Variants in SLC13A5 Gene. Epilepsia 2020, 61, 2474–2485. [Google Scholar] [CrossRef]
- Spelbrink, E.M.; Brown, T.L.; Brimble, E.; Blanco, K.A.; Nye, K.L.; Porter, B.E. Characterizing a Rare Neurogenetic Disease, SLC13A5 Citrate Transporter Disorder, Utilizing Clinical Data in a Cloud-Based Medical Record Collection System. Front. Genet. 2023, 14. [Google Scholar] [CrossRef] [PubMed]
- Hardies, K.; de Kovel, C.G.F.; Weckhuysen, S.; Asselbergh, B.; Geuens, T.; Deconinck, T.; Azmi, A.; May, P.; Brilstra, E.; Becker, F.; et al. Recessive Mutations in SLC13A5 Result in a Loss of Citrate Transport and Cause Neonatal Epilepsy, Developmental Delay and Teeth Hypoplasia. Brain 2015, 138, 3238–3250. [Google Scholar] [CrossRef]
- Brown, T.L.; Bainbridge, M.N.; Zahn, G.; Nye, K.L.; Porter, B.E. The Growing Research Toolbox for SLC13A5 Citrate Transporter Disorder: A Rare Disease with Animal Models, Cell Lines, an Ongoing Natural History Study and an Engaged Patient Advocacy Organization. Ther Adv Rare Dis 2024, 5, 26330040241263972. [Google Scholar] [CrossRef]
- Goodspeed, K.; Liu, J.S.; Nye, K.L.; Prasad, S.; Sadhu, C.; Tavakkoli, F.; Bilder, D.A.; Minassian, B.A.; Bailey, R.M. SLC13A5 Deficiency Disorder: From Genetics to Gene Therapy. Genes 2022, 13, 1655. [Google Scholar] [CrossRef]
- Klotz, J.; Porter, B.E.; Colas, C.; Schlessinger, A.; Pajor, A.M. Mutations in the Na+/Citrate Cotransporter NaCT (SLC13A5) in Pediatric Patients with Epilepsy and Developmental Delay. Mol Med 2016, 22, 310–321. [Google Scholar] [CrossRef] [PubMed]
- Wang, W.-A.; Ferrada, E.; Klimek, C.; Osthushenrich, T.; MacNamara, A.; Wiedmer, T.; Superti-Furga, G. Large-Scale Experimental Assessment of Variant Effects on the Structure and Function of the Citrate Transporter SLC13A5. Sci Adv 2025, 11, eadx3011. [Google Scholar] [CrossRef] [PubMed]
- Henke, C.; Töllner, K.; van Dijk, R.M.; Miljanovic, N.; Cordes, T.; Twele, F.; Bröer, S.; Ziesak, V.; Rohde, M.; Hauck, S.M.; et al. Disruption of the Sodium-Dependent Citrate Transporter SLC13A5 in Mice Causes Alterations in Brain Citrate Levels and Neuronal Network Excitability in the Hippocampus. Neurobiol Dis 2020, 143, 105018. [Google Scholar] [CrossRef]
- Ozlu, C.; Adams, R.M.; Solidum, R.M.; Cooper, S.; Best, C.R.; Elacio, J.; Kavanaugh, B.C.; Spelbrink, E.M.; Brown, T.L.; Nye, K.; et al. Developmental Phenotype and Quality of Life in SLC13A5 Citrate Transporter Disorder. Developmental Medicine & Child Neurology 2025, 67, 930–940. [Google Scholar] [CrossRef]
- Cardoso-Moreira, M.; Halbert, J.; Valloton, D.; Velten, B.; Chen, C.; Shao, Y.; Liechti, A.; Ascenção, K.; Rummel, C.; Ovchinnikova, S.; et al. Gene Expression across Mammalian Organ Development. Nature 2019, 571, 505–509. [Google Scholar] [CrossRef]
- Langfelder, P.; Horvath, S. WGCNA: An R Package for Weighted Correlation Network Analysis. BMC Bioinformatics 2008, 9, 559. [Google Scholar] [CrossRef] [PubMed]
- Bakhtiarizadeh, M.R.; Hosseinpour, B.; Shahhoseini, M.; Korte, A.; Gifani, P. Weighted Gene Co-Expression Network Analysis of Endometriosis and Identification of Functional Modules Associated With Its Main Hallmarks. Front Genet 2018, 9, 453. [Google Scholar] [CrossRef] [PubMed]
- Li, J.; Zhou, D.; Qiu, W.; Shi, Y.; Yang, J.-J.; Chen, S.; Wang, Q.; Pan, H. Application of Weighted Gene Co-Expression Network Analysis for Data from Paired Design. Sci Rep 2018, 8, 622. [Google Scholar] [CrossRef]
- Benjamini, Y.; Hochberg, Y. Controlling the False Discovery Rate: A Practical and Powerful Approach to Multiple Testing. Journal of the Royal Statistical Society. Series B (Methodological) 1995, 57, 289–300. [Google Scholar] [CrossRef]
- Dolgalev, I. Msigdbr: MSigDB Gene Sets for Multiple Organisms in a Tidy Data Format 2025.
- Langfelder, P.; Horvath, S. Fast R Functions for Robust Correlations and Hierarchical Clustering. Journal of Statistical Software 2012, 46, 1–17. [Google Scholar] [CrossRef]
- Hu, T.; Huang, W.; Li, Z.; Kane, M.A.; Zhang, L.; Huang, S.-M.; Wang, H. Comparative Proteomic Analysis of SLC13A5 Knockdown Reveals Elevated Ketogenesis and Enhanced Cellular Toxic Response to Chemotherapeutic Agents in HepG2 Cells. Toxicol Appl Pharmacol 2020, 402, 115117. [Google Scholar] [CrossRef]
- Kopel, J.J.; Bhutia, Y.D.; Sivaprakasam, S.; Ganapathy, V. Consequences of NaCT/SLC13A5/mINDY Deficiency: Good versus Evil, Separated Only by the Blood–Brain Barrier. Biochemical Journal 2021, 478, 463–486. [Google Scholar] [CrossRef]
- Rigby, M.J.; Orefice, N.S.; Lawton, A.J.; Ma, M.; Shapiro, S.L.; Yi, S.Y.; Dieterich, I.A.; Frelka, A.; Miles, H.N.; Pearce, R.A.; et al. SLC13A5/Sodium-Citrate Co-Transporter Overexpression Causes Disrupted White Matter Integrity and an Autistic-like Phenotype. Brain Commun 2022, 4, fcac002. [Google Scholar] [CrossRef]
- Fernandez-Fuente, G.; Overmyer, K.A.; Lawton, A.J.; Kasza, I.; Shapiro, S.L.; Gallego-Muñoz, P.; Coon, J.J.; Denu, J.M.; Alexander, C.M.; Puglielli, L. The Citrate Transporters SLC13A5 and SLC25A1 Elicit Different Metabolic Responses and Phenotypes in the Mouse. Commun Biol 2023, 6, 926. [Google Scholar] [CrossRef] [PubMed]
- Inoue, K.; Zhuang, L.; Ganapathy, V. Human Na+ -Coupled Citrate Transporter: Primary Structure, Genomic Organization, and Transport Function. Biochem Biophys Res Commun 2002, 299, 465–471. [Google Scholar] [CrossRef] [PubMed]
- Inoue, K.; Zhuang, L.; Maddox, D.M.; Smith, S.B.; Ganapathy, V. Structure, Function, and Expression Pattern of a Novel Sodium-Coupled Citrate Transporter (NaCT) Cloned from Mammalian Brain. J Biol Chem 2002, 277, 39469–39476. [Google Scholar] [CrossRef] [PubMed]
- Yodoya, E.; Wada, M.; Shimada, A.; Katsukawa, H.; Okada, N.; Yamamoto, A.; Ganapathy, V.; Fujita, T. Functional and Molecular Identification of Sodium-Coupled Dicarboxylate Transporters in Rat Primary Cultured Cerebrocortical Astrocytes and Neurons. Journal of Neurochemistry 2006, 97, 162–173. [Google Scholar] [CrossRef]
- Milosavljevic, S.; Glinton, K.E.; Li, X.; Medeiros, C.; Gillespie, P.; Seavitt, J.R.; Graham, B.H.; Elsea, S.H. Untargeted Metabolomics of Slc13a5 Deficiency Reveal Critical Liver–Brain Axis for Lipid Homeostasis. Metabolites 2022, 12, 351. [Google Scholar] [CrossRef]
- Capossela, S.; Muzio, L.; Bertolo, A.; Bianchi, V.; Dati, G.; Chaabane, L.; Godi, C.; Politi, L.S.; Biffo, S.; D’Adamo, P.; et al. Growth Defects and Impaired Cognitive-Behavioral Abilities in Mice with Knockout for Eif4h, a Gene Located in the Mouse Homolog of the Williams-Beuren Syndrome Critical Region. Am J Pathol 2012, 180, 1121–1135. [Google Scholar] [CrossRef]
- Parenti, I.; Rabaneda, L.G.; Schoen, H.; Novarino, G. Neurodevelopmental Disorders: From Genetics to Functional Pathways. Trends Neurosci 2020, 43, 608–621. [Google Scholar] [CrossRef]
- Russ, J.B.; Stone, A.C.; Maney, K.; Morris, L.C.; Wright, C.F.; Hurst, J.H.; Cohen, J.L. Cell-Specific Expression Biases in Human Cortex of Genes Associated with Neurodevelopmental Disorders. Sci Rep 2025, 15, 23172. [Google Scholar] [CrossRef]
- Zheng, Z.; Guo, S.; Tam, H.Y.; Wang, J.; Rao, Y.; Hui, M.-N.; Cheung, M.P.L.; Leung, A.W.L.; Wong, K.K.W.; Sharma, R.; et al. Determination of Trunk Neural Crest Cell Fate and Susceptibility to Splicing Perturbation by the DLC1-SF3B1-PHF5A Splicing Complex. Nat Commun 2025, 16, 6718. [Google Scholar] [CrossRef]
- Rajan, A.; Fame, R.M. Brain Development and Bioenergetic Changes. Neurobiol Dis 2024, 199, 106550. [Google Scholar] [CrossRef]
- Bao, Y.; Hudson, Q.J.; Perera, E.M.; Akan, L.; Tobet, S.A.; Smith, C.A.; Sinclair, A.H.; Berkovitz, G.D. Expression and Evolutionary Conservation of the Tescalcin Gene during Development. Gene Expr Patterns 2009, 9, 273–281. [Google Scholar] [CrossRef] [PubMed]
- Martínez de Arrieta, C.; Pérez Jurado, L.; Bernal, J.; Coloma, A. Structure, Organization, and Chromosomal Mapping of the Human Neurogranin Gene (NRGN). Genomics 1997, 41, 243–249. [Google Scholar] [CrossRef]
- Perera, E.M.; Bao, Y.; Kos, L.; Berkovitz, G. Structural and Functional Characterization of the Mouse Tescalcin Promoter. Gene 2010, 464, 50–62. [Google Scholar] [CrossRef]
- De Blasi, A.; Conn, P.J.; Pin, J.; Nicoletti, F. Molecular Determinants of Metabotropic Glutamate Receptor Signaling. Trends Pharmacol Sci 2001, 22, 114–120. [Google Scholar] [CrossRef]
- Jin, S.; Chen, X.; Yang, J.; Ding, J. Lactate Dehydrogenase D Is a General Dehydrogenase for D-2-Hydroxyacids and Is Associated with D-Lactic Acidosis. Nat Commun 2023, 14, 6638. [Google Scholar] [CrossRef]
- Kitano, J.; Yamazaki, Y.; Kimura, K.; Masukado, T.; Nakajima, Y.; Nakanishi, S. Tamalin Is a Scaffold Protein That Interacts with Multiple Neuronal Proteins in Distinct Modes of Protein-Protein Association. J Biol Chem 2003, 278, 14762–14768. [Google Scholar] [CrossRef]
- Lv, G.; Sayles, N.M.; Huang, Y.; Mancinelli, C.; McAvoy, K.; Shneider, N.A.; Manfredi, G.; Kawamata, H.; Eliezer, D. Amyloid Fibril Structures Link CHCHD10 and CHCHD2 to Neurodegeneration. Nat Commun 2025, 16, 7121. [Google Scholar] [CrossRef]
- Svichar, N.; Waheed, A.; Sly, W.S.; Hennings, J.C.; Hübner, C.A.; Chesler, M. Carbonic Anhydrases CA4 and CA14 Both Enhance AE3-Mediated Cl--HCO3- Exchange in Hippocampal Neurons. J Neurosci 2009, 29, 3252–3258. [Google Scholar] [CrossRef]
- Xie, Q.; Lin, T.; Zhang, Y.; Zheng, J.; Bonanno, J.A. Molecular Cloning and Characterization of a Human AIF-like Gene with Ability to Induce Apoptosis. J Biol Chem 2005, 280, 19673–19681. [Google Scholar] [CrossRef] [PubMed]
- Zhao, Q.; Li, J.; Feng, J.; Wang, X.; Liu, Y.; Wang, F.; Liu, L.; Jin, B.; Lin, M.; Wang, Y.; et al. Cholesterol Metabolic Reprogramming Mediates Microglia-Induced Chronic Neuroinflammation and Hinders Neurorestoration Following Stroke. Nat Metab 2025, 7, 2099–2116. [Google Scholar] [CrossRef] [PubMed]
- Alaiz-Noya, M.; Miozzo, F.; Fuentes-Ramos, M.; Machnicka, M.A.; Kurowska, M.; Herrera, M.L.; Del Blanco, B.; Ninerola, S.; Bustos-Martínez, I.; Wilczynski, B.; et al. Neuronal Type-Specific Modulation of Cognition and AP-1 Signaling by Early-Life Rearing Conditions. Nat Commun 2025, 16, 9710. [Google Scholar] [CrossRef] [PubMed]
- Chan, K.T.; Creed, S.J.; Bear, J.E. Unraveling the Enigma: Progress towards Understanding the Coronin Family of Actin Regulators. Trends Cell Biol 2011, 21, 481–488. [Google Scholar] [CrossRef]
- Ning, L.; Tian, L.; Smirnov, S.; Vihinen, H.; Llano, O.; Vick, K.; Davis, R.L.; Rivera, C.; Gahmberg, C.G. Interactions between ICAM-5 and Β1 Integrins Regulate Neuronal Synapse Formation. J Cell Sci 2013, 126, 77–89. [Google Scholar] [CrossRef]
- Zhu, J.-L.; Liang, X. TUBA4A: The Tale of an Unconventional Tubulin. In Cytoskeleton (Hoboken); 2025. [Google Scholar] [CrossRef]
- Feng, Y.; Wei, Z.-H.; Liu, C.; Li, G.-Y.; Qiao, X.-Z.; Gan, Y.-J.; Zhang, C.-C.; Deng, Y.-C. Genetic Variations in GABA Metabolism and Epilepsy. Seizure 2022, 101, 22–29. [Google Scholar] [CrossRef]
- Becchetti, A.; Grandi, L.C.; Cerina, M.; Amadeo, A. Nicotinic Acetylcholine Receptors and Epilepsy. Pharmacol Res 2023, 189, 106698. [Google Scholar] [CrossRef] [PubMed]
- Talvio, K.; Minkeviciene, R.; Townsley, K.G.; Achuta, V.S.; Huckins, L.M.; Corcoran, P.; Brennand, K.J.; Castrén, M.L. Reduced LYNX1 Expression in Transcriptome of Human iPSC-Derived Neural Progenitors Modeling Fragile X Syndrome. Front Cell Dev Biol 2022, 10, 1034679. [Google Scholar] [CrossRef]
- Smith, M.R.; Glicksberg, B.S.; Li, L.; Chen, R.; Morishita, H.; Dudley, J.T. Loss-of-Function of Neuroplasticity-Related Genes Confers Risk for Human Neurodevelopmental Disorders. Pac Symp Biocomput 2018, 23, 68–79. [Google Scholar] [PubMed]
- Miwa, J.M.; Stevens, T.R.; King, S.L.; Caldarone, B.J.; Ibanez-Tallon, I.; Xiao, C.; Fitzsimonds, R.M.; Pavlides, C.; Lester, H.A.; Picciotto, M.R.; et al. The Prototoxin Lynx1 Acts on Nicotinic Acetylcholine Receptors to Balance Neuronal Activity and Survival in Vivo. Neuron 2006, 51, 587–600. [Google Scholar] [CrossRef]
- Gill, D.; Zagkos, L.; Gill, R.; Benzing, T.; Jordan, J.; Birkenfeld, A.L.; Burgess, S.; Zahn, G. The Citrate Transporter SLC13A5 as a Therapeutic Target for Kidney Disease: Evidence from Mendelian Randomization to Inform Drug Development 2023.
- Zhang, L.; Hu, W.; Guo, H.; Sun, Q.; Xu, X.; Li, Z.; Qiu, Z.; Bian, J. Discovery of Highly Potent Solute Carrier 13 Member 5 (SLC13A5) Inhibitors for the Treatment of Hyperlipidemia. J. Med. Chem. 2024, 67, 6687–6704. [Google Scholar] [CrossRef]
- Akhtar, M.J.; Khan, S.A.; Kumar, B.; Chawla, P.; Bhatia, R.; Singh, K. Role of Sodium Dependent SLC13 Transporter Inhibitors in Various Metabolic Disorders. Mol Cell Biochem 2023, 478, 1669–1687. [Google Scholar] [CrossRef]
- Brachs, S.; Winkel, A.F.; Tang, H.; Birkenfeld, A.L.; Brunner, B.; Jahn-Hofmann, K.; Margerie, D.; Ruetten, H.; Schmoll, D.; Spranger, J. Inhibition of Citrate Cotransporter Slc13a5/mINDY by RNAi Improves Hepatic Insulin Sensitivity and Prevents Diet-Induced Non-Alcoholic Fatty Liver Disease in Mice. Molecular Metabolism 2016, 5, 1072–1082. [Google Scholar] [CrossRef]
- Schumann, T.; König, J.; Henke, C.; Willmes, D.M.; Bornstein, S.R.; Jordan, J.; Fromm, M.F.; Birkenfeld, A.L. Solute Carrier Transporters as Potential Targets for the Treatment of Metabolic Disease. Pharmacological Reviews 2020, 72, 343–379. [Google Scholar] [CrossRef]
- Willmes, D.M.; Kurzbach, A.; Henke, C.; Schumann, T.; Zahn, G.; Heifetz, A.; Jordan, J.; Helfand, S.L.; Birkenfeld, A.L. The Longevity Gene INDY ( I ’m N Ot D Ead Y et) in Metabolic Control: Potential as Pharmacological Target. Pharmacology & Therapeutics 2018, 185, 1–11. [Google Scholar] [CrossRef]
- Kopel, J.; Higuchi, K.; Ristic, B.; Sato, T.; Ramachandran, S.; Ganapathy, V. The Hepatic Plasma Membrane Citrate Transporter NaCT (SLC13A5) as a Molecular Target for Metformin. Sci Rep 2020, 10, 8536. [Google Scholar] [CrossRef]
- Pajares, M.; Cuadrado, A.; Rojo, A.I. Modulation of Proteostasis by Transcription Factor NRF2 and Impact in Neurodegenerative Diseases. Redox Biol 2017, 11, 543–553. [Google Scholar] [CrossRef] [PubMed]
- Song, Y.; Wang, W.; Wang, B.; Shi, Q. The Protective Mechanism of TFAM on Mitochondrial DNA and Its Role in Neurodegenerative Diseases. Mol Neurobiol 2024, 61, 4381–4390. [Google Scholar] [CrossRef] [PubMed]
- Williams, L.M.; Lago, B.A.; McArthur, A.G.; Raphenya, A.R.; Pray, N.; Saleem, N.; Salas, S.; Paulson, K.; Mangar, R.S.; Liu, Y.; et al. The Transcription Factor, Nuclear Factor, Erythroid 2 (Nfe2), Is a Regulator of the Oxidative Stress Response during Danio Rerio Development. Aquat Toxicol 2016, 180, 141–154. [Google Scholar] [CrossRef] [PubMed]






| Conception Stage | |||||||
|---|---|---|---|---|---|---|---|
| Tissue | N | Overall (N=26)1 | Pre (N=14) 1 | Post (N=12) 1 | Diff. 2 | 95% CI 2 | p-Value 2 |
| Cerebrum | 22 | 0.7 ± 0.9 | 0.2 ± 0.1 | 1.4 ± 1.1 | -1.2 | -2.1, -0.40 | 0.009 |
| Cerebellum | 20 | 0.5 ± 0.4 | 0.3 ± 0.3 | 0.7 ± 0.3 | -0.39 | -0.69, -0.09 | 0.015 |
| Heart | 19 | 0.1 ± 0.1 | 0.0 ± 0.1 | 0.1 ± 0.1 | -0.01 | -0.12, 0.09 | 0.8 |
| Kidney | 18 | 0.2 ± 0.2 | 0.2 ± 0.2 | 0.1 ± 0.1 | 0.08 | -0.08, 0.24 | 0.3 |
| Liver | 22 | 46.9 ± 14.2 | 43.5 ± 10.3 | 53.0 ± 18.6 | -9.5 | -26, 6.4 | 0.2 |
| Ovary | 12 | 0.4 ± 0.2 | 0.4 ± 0.2 | - | - | - | - |
| Testis | 21 | 0.4 ± 0.3 | 0.4 ± 0.2 | 0.4 ± 0.3 | -0.08 | -0.33, 0.18 | 0.5 |
| 1 Mean ± SD | |||||||
| 2 Welch Two Sample t-test; NA | |||||||
| Abbreviation: CI = Confidence Interval | |||||||
Disclaimer/Publisher’s Note: The statements, opinions and data contained in all publications are solely those of the individual author(s) and contributor(s) and not of MDPI and/or the editor(s). MDPI and/or the editor(s) disclaim responsibility for any injury to people or property resulting from any ideas, methods, instructions or products referred to in the content. |
© 2026 by the authors. Licensee MDPI, Basel, Switzerland. This article is an open access article distributed under the terms and conditions of the Creative Commons Attribution (CC BY) license (http://creativecommons.org/licenses/by/4.0/).
