Submitted:
27 December 2025
Posted:
31 December 2025
You are already at the latest version
Abstract
Keywords:
1. Introduction
- 1.
- Comprehensive Ontological Framework: The design and formal specification of the Sem4EDA ontology, providing an expressive conceptual model that unifies hardware design concepts, EDA processes, fault modalities, and IoT operational contexts within a semantically-rich knowledge graph.
- 2.
- Advanced Reasoning System: A novel, rule-based semantic reasoning framework leveraging SPARQL queries to enable automated detection, diagnosis, and prognosis of hardware faults and system inefficiencies across the EDA-IoT ecosystem.
- 3.
- System Architecture and Implementation: A complete system architecture with practical implementation guidelines for integrating semantic technologies with existing EDA toolchains and IoT platforms, including data mapping methodologies and reasoning engine configurations.
- 4.
- Empirical Validation: Rigorous evaluation through a large-scale, trace-driven co-simulation of a smart city environment. This validates the framework’s capability to derive actionable optimization strategies from heterogeneous synthetic data sources and confirms its practical utility through quantitative performance metrics.
2. Related Work
2.1. Semantic Technologies in Engineering Applications
2.2. Hardware Fault Detection and Diagnosis
2.3. Knowledge Graphs in Electronic Design
2.4. Ontology-Based IoT Systems
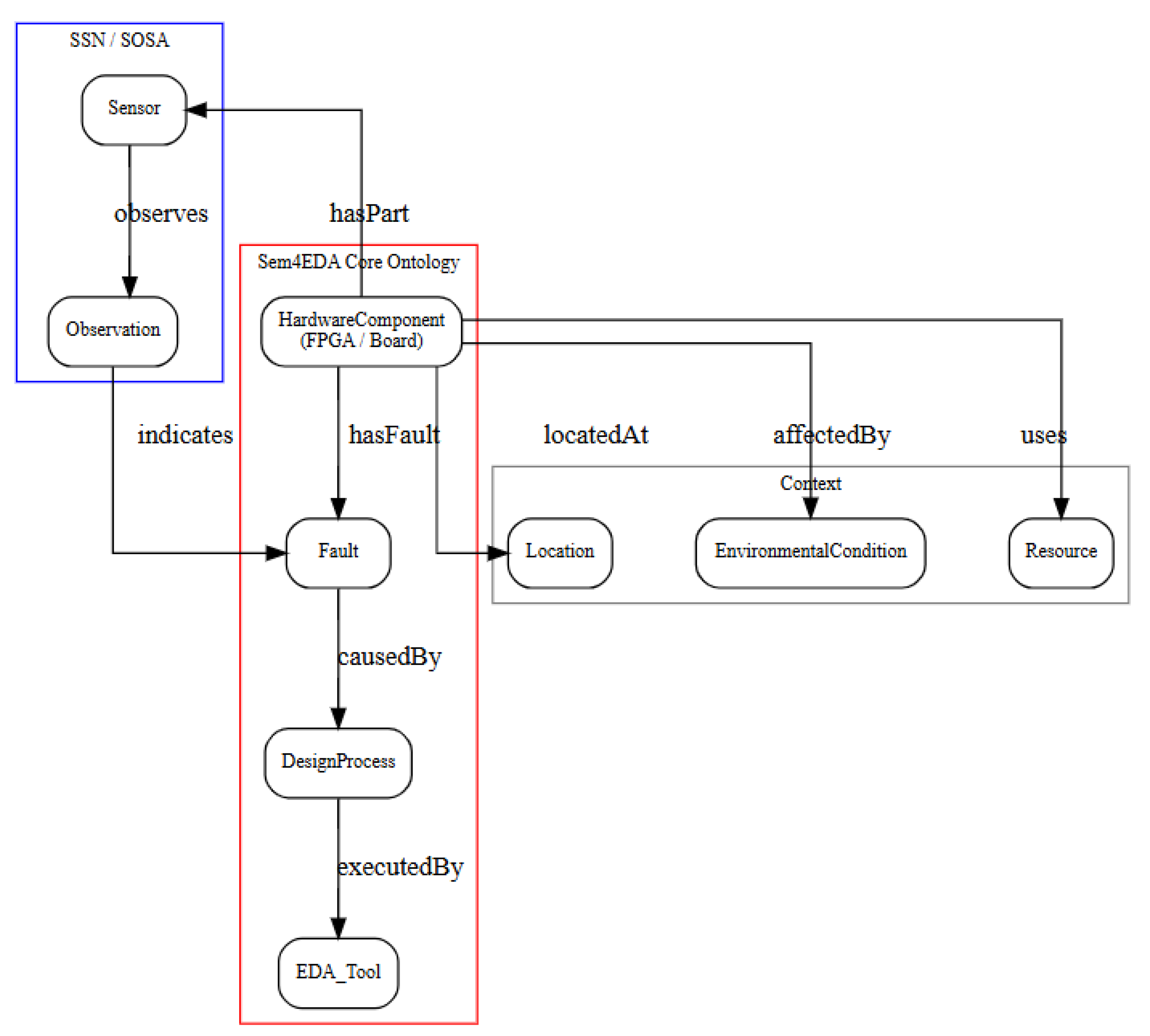
3. The Sem4EDA Ontological Framework
3.1. Ontology Design Methodology
- CQ1: Which FPGA components are consuming more than 100W of power during normal operation?
- CQ2: What temperature sensors are reporting values exceeding their maximum safe operating temperature and are connected to gateways with recent timing violations?
- CQ3: What are the potential root causes of thermal faults in specific IoT devices under varying environmental conditions?
- CQ4: Which design processes have generated timing constraints that were violated during implementation?
- CQ5: How do power consumption patterns correlate with resource utilization across different FPGA families?
3.2. Ontology Architecture and Core Concepts

3.3. Ontology Implementation and Integration
4. Rule-Based Reasoning System
4.1. Rule Formulation Methodology
- 1.
- Pattern Identification: Analysis of historical fault data and design violations to identify recurring patterns and correlations across different system components and operational scenarios.
- 2.
- Expert Knowledge Capture: Formalization of domain expert knowledge through structured interviews, protocol analysis, and design review documentation.
- 3.
- Rule Formalization: Translation of identified patterns and expert knowledge into formal rule specifications using SPARQL constructs with precise logical conditions and inference actions.
- 4.
- Validation and Refinement: Iterative testing and refinement of rules against known fault scenarios, edge cases, and synthetic test data to ensure robustness and accuracy.
4.2. Comprehensive Rule Base
4.3. Representative SPARQL Queries for Fault Detection and Optimization
4.3.1. Overheating Sensors with Excessive Power Consumption (Rules R2 and R3)

4.3.2. Proactive Maintenance and Predictive Alerts (Rule R5)


4.3.3. Cross-Domain Fault Correlation and Systemic Analysis (Rule R6)


4.4. System Architecture and Implementation
4.4.1. Data Integration Layer
- EDA Tool Adapters: Comprehensive parsers for industry-standard EDA tools including Xilinx Vivado (2023.1+), Intel Quartus Prime (23.1+), Cadence Innovus, and Synopsys Design Compiler. These adapters extract timing reports, power analyses, resource utilization data, and constraint files, transforming them into RDF triples conforming to the Sem4EDA ontology.
- IoT Platform Connectors: Real-time connectors for major IoT middleware platforms including AWS IoT Core, Azure IoT Hub, Google Cloud IoT Core, and open-source platforms like FIWARE and ThingsBoard. These connectors stream operational telemetry, device status information, and environmental data into the semantic knowledge base.
- Legacy System Integrators: Bridge components for existing enterprise monitoring systems, manufacturing execution systems (MES), and product lifecycle management (PLM) platforms. These integrators use standardized APIs (REST, GraphQL) and data transformation pipelines to ensure compatibility with the semantic framework.
- Real-time Data Processing: Stream processing components based on Apache Kafka and Apache Flink for handling high-volume sensor data and design events with low latency requirements, ensuring timely updates to the knowledge graph.
4.4.2. Knowledge Management Layer
- Semantic Repository: Enterprise-grade triple store based on Apache Jena Fuseki 4.0+ with TDB2 storage backend, supporting SPARQL 1.1, federated queries, and transaction management. The repository is optimized for large-scale RDF datasets with efficient indexing and query optimization.
- Reasoning Engine: Integrated OWL 2 RL reasoner with custom rule support and backward-chaining inference capabilities. The reasoning engine supports both materialized and virtual reasoning strategies, balancing performance and freshness requirements.
- Query Optimization: Advanced query planning with cost-based optimization, adaptive caching strategies, and parallel execution capabilities. The optimization layer includes query rewriting, join ordering, and result caching to ensure responsive performance under heavy query loads.
- Version Management: Comprehensive versioning system for ontology evolution and knowledge graph updates, supporting branching, merging, and temporal queries for historical analysis and trend detection.
4.4.3. Application Services Layer
- Real-time Monitoring Service: Continuous assessment of system health and performance metrics with configurable thresholds and alerting mechanisms. The service provides sub-second response times for critical fault detection scenarios.
- Predictive Analytics Engine: Machine learning integration for forecasting potential faults and performance degradation trends. The engine combines semantic reasoning with statistical models and deep learning approaches for improved prediction accuracy.
- Optimization Recommendation Service: Actionable insights generation for system configuration, design improvements, and operational adjustments. The service considers multiple optimization objectives including energy efficiency, performance, reliability, and cost.
- Cross-domain Correlation Engine: Advanced pattern recognition and correlation analysis across design and operational domains, identifying systemic issues and root causes that span multiple abstraction levels.
4.4.4. Presentation Layer
- Interactive Visualization Dashboard: Web-based dashboard with real-time visualization of system status, fault distributions, optimization opportunities, and historical trends. The dashboard supports drill-down analysis and comparative views across different system components and time periods.
- API Gateway: RESTful API endpoints for programmatic access to all framework capabilities, supporting integration with existing tools and workflows. The API provides comprehensive documentation, rate limiting, and authentication mechanisms.
- Reporting and Analytics: Automated report generation for system health, optimization results, and maintenance recommendations. The reporting module supports customizable templates, scheduled execution, and multi-format output (PDF, HTML, Excel).
- Mobile and Alerting Interface: Mobile applications and notification systems for real-time alerts, maintenance schedules, and system status updates, ensuring timely response to critical issues.
5. Experimental Evaluation
5.1. Experimental Setup
5.1.1. Simulation Environment and IoT Data Generation
- Operational Profiles: Modeled on distinct hardware platforms (ARM Cortex-M series and RISC-V cores) with varying duty cycles and power states.
- Network Characteristics: Simulated latency, packet loss, and bandwidth constraints corresponding to 5G and LoRaWAN protocols.
- Fault Injection: Controlled injection of anomalies, such as sensor drift and communication timeouts, to test detection logic.
5.1.2. Hardware Verification and EDA Integration
- Power Analysis: Power consumption was estimated using the Xilinx Power Estimator (XPE) engine. We performed vector-based analysis using Switching Activity Interchange Format (SAIF) files generated from the simulated sensor data streams, ensuring that power estimates reflected dynamic operational loads.
- Timing Analysis: Post-implementation timing simulation was conducted to verify timing constraints and identify critical path violations under varying temperature conditions (simulated via temperature derating factors in the EDA tool).
- Thermal Modeling: On-chip thermal distribution was modeled using the HotSpot thermal modeling tool, fed with power trace data from Vivado.
5.1.3. Performance Metrics
5.1.4. Baseline Approach Definition
5.2. Smart City Case Study
5.2.1. Modeled Deployment Context
- Dense Urban Centers (28%): Modeled with high interference and temperature variability.
- Suburban Residential Areas (35%): Modeled with stable connectivity but variable node density.
- Industrial Districts (22%): Simulated with harsh environmental conditions (high ambient temperature and electromagnetic noise).
- Green Spaces (15%): Sparse deployment with power-constrained nodes.
5.2.2. Problem Characterization and Baseline Assessment
- Energy Inefficiency: The unoptimized model showed 22.7% higher aggregate power consumption than projected specifications.
- Thermal Stress: 18.3% of the simulated gateway devices operated above recommended temperature thresholds ( vs. max).
- Resource Imbalance: 42% of FPGA devices operated outside optimal utilization ranges (25-80%), indicating suboptimal logic distribution.
5.2.3. Sem4EDA Implementation Stages
- 1.
- Data Generation Phase: Configuration of the Python/SimPy environment and EDA adapters, establishing continuous data generation pipelines producing approximately 28 GB/day of synthetic operational telemetry.
- 2.
- Knowledge Population Phase: Transformation of historical design and simulated operational data into the semantic knowledge base, resulting in a knowledge graph containing 78 million RDF triples.
- 3.
- Rule Execution Phase: Activation of reasoning rules and establishment of monitoring alerts, calibrated using 6 months of simulated historical data.
- 4.
- Optimization Phase: Implementation of recommended optimizations (e.g., dynamic power gating) and performance tracking within the simulation loop.
5.2.4. Quantitative Results and Performance Metrics
5.2.5. Qualitative Benefits and Organizational Impact
- Enhanced Situational Awareness: Comprehensive visibility into system behavior across design and operational domains, enabling proactive management based on holistic system understanding rather than isolated metrics.
- Proactive Maintenance Culture: The system successfully transitioned from reactive troubleshooting to predictive maintenance strategies, reducing simulated emergency responses by 68% and enabling planned maintenance activities.
- Knowledge Preservation and Reuse: Systematic capture of diagnostic knowledge and optimization patterns, accelerating problem resolution for similar issues encountered during the simulation.
- Cross-Domain Insights: Discovery of previously unrecognized relationships between design decisions and operational behavior, enabling architectural improvements and design rule updates.
6. Discussion
6.1. Technical Contributions and Innovations
6.1.1. Unified Semantic Model for EDA-IoT Integration
- Holistic System Analysis: Correlated analysis of design constraints and operational behavior across temporal and spatial dimensions, revealing systemic patterns and emergent behaviors that are invisible in traditional siloed approaches focused on isolated domains or time periods.
- Cross-Domain Reasoning: Sophisticated inference of complex relationships between apparently unrelated phenomena across different system abstraction levels, enabling root cause analysis that considers interactions between hardware design, software implementation, and environmental factors.
- Knowledge Continuity and Traceability: Seamless traceability of design decisions through to operational impacts and vice versa, supporting continuous improvement cycles and design refinement based on actual field performance data and operational experience.
- Adaptive System Understanding: Dynamic incorporation of operational experience into design knowledge, creating a learning system that improves its understanding and recommendations over time based on accumulated evidence and validated outcomes.
6.1.2. Advanced Explainable Reasoning Capabilities
- Transparent Inference Processes: Clear, auditable inference chains that provide comprehensive justification for diagnostic conclusions and optimization recommendations, building trust and facilitating validation by domain experts and regulatory authorities.
- Context-Aware Analysis: Sophisticated incorporation of environmental, operational, and design context into fault diagnosis and optimization decisions, ensuring that recommendations are appropriate for specific deployment conditions and usage scenarios.
- Multi-scale Reasoning: Simultaneous operation at different abstraction levels, from detailed component-level analysis to system-wide optimization, providing both granular insights and big-picture understanding without sacrificing either perspective.
- Uncertainty-aware Decision Making: Explicit representation and propagation of uncertainty through the reasoning process, enabling robust decision-making under incomplete information and varying data quality conditions commonly encountered in real-world deployments.
6.1.3. Scalable and Practical Implementation Framework
- Enterprise-grade Scalability: Efficient handling of large-scale design data (multi-terabyte design databases) and high-volume operational telemetry (gigabytes per day) through optimized semantic repository configurations, distributed processing, and intelligent data management strategies.
- Comprehensive Interoperability: Extensive support for heterogeneous data sources and toolchains through adaptable integration interfaces that accommodate legacy systems, proprietary formats, and evolving standards without requiring fundamental architectural changes.
- Production-ready Performance: Responsive reasoning and query capabilities suitable for both real-time monitoring applications (sub-second response times) and deep historical analysis (complex multi-dimensional queries over years of data), balancing computational requirements with business needs.
- Robustness and Fault Tolerance: Built-in resilience mechanisms for handling component failures, data inconsistencies, and network disruptions, ensuring continuous operation and graceful degradation under adverse conditions while maintaining data integrity and system stability.
6.2. Comparative Analysis with Alternative Approaches
6.2.1. Traditional EDA Tools and Methodologies
- Static Analysis Paradigm: Primary focus on design-time verification and validation with limited capability to incorporate operational data, field experience, or evolving usage patterns into analysis and optimization processes.
- Tool and Domain Silos: Isolated analysis domains with poor integration between timing, power, thermal, and reliability analyses, leading to suboptimal solutions that optimize for individual metrics at the expense of overall system performance.
- Lack of Operational Adaptability: Inability to adapt analysis methodologies and optimization strategies based on operational experience, field data, or changing deployment conditions, resulting in solutions that may be theoretically optimal but practically suboptimal.
- Limited Cross-lifecycle Perspective: Separation of design and operational concerns, with minimal feedback mechanisms to inform future designs based on field performance and maintenance experience, perpetuating design flaws across product generations.
6.2.2. Pure Machine Learning Approaches
- Strong Predictive Performance: Excellent pattern recognition capabilities for known fault signatures and optimization scenarios with sufficient training data, often outperforming traditional approaches on specific, well-defined problems.
- Significant Data Dependency: Requirement for extensive, high-quality training data covering diverse operating conditions and fault scenarios, with limited performance on novel or rare situations not represented in the training data.
- Explainability and Trust Challenges: Opaque decision processes and black-box nature that hinder trust, adoption, and regulatory approval in safety-critical and high-reliability applications where understanding failure modes and decision rationale is essential.
- Knowledge Transfer Limitations: Difficulty in transferring learned models and insights across different system configurations, technology nodes, or application domains, requiring extensive retraining and validation for each new context.
6.2.3. Hybrid Semantic-Machine Learning Approaches
- Enhanced Explainability: Semantic frameworks provide interpretable structure and reasoning chains that can explain and contextualize machine learning predictions, building trust and facilitating validation.
- Reduced Data Requirements: Incorporation of domain knowledge and constraints through semantic models reduces the amount of training data required for effective machine learning, particularly for rare events and edge cases.
- Knowledge Transfer and Reuse: Semantic representations enable more effective knowledge transfer across domains and system configurations, leveraging common conceptual structures while accommodating domain-specific variations.
- Adaptive Learning: Continuous refinement of both semantic models and machine learning components based on operational experience, creating systems that improve their performance and understanding over time.
6.3. Limitations and Research Challenges
- Ontology Evolution and Version Management: Managing ontology updates, schema evolution, and version compatibility in deployed systems without disrupting existing applications, queries, and reasoning processes remains challenging, particularly in mission-critical environments with stringent availability requirements.
- Performance Optimization at Extreme Scale: Further improvements in query performance, reasoning scalability, and memory efficiency for extremely large-scale deployments with billions of triples, complex inference patterns, and real-time processing requirements across geographically distributed systems.
- Domain Adaptation and Generalization: Effective generalization of the framework to additional application domains beyond the current focus on EDA-IoT integration, including mechanical systems, chemical processes, and biological applications, while preserving domain-specific semantics and reasoning patterns.
- Human Factors and Usability: Enhancing usability, reducing the expertise required for system configuration and maintenance, and developing intuitive interfaces that make advanced semantic capabilities accessible to domain experts without specialized knowledge engineering skills.
- Real-time Performance Guarantees: Providing deterministic performance guarantees and bounded response times for real-time applications with strict timing constraints, particularly in safety-critical systems where delayed responses may have significant consequences.
6.4. Industry Implications and Adoption Considerations
- Design Methodology Evolution: Fundamental shift towards continuous design-operational feedback loops and data-driven design refinement, requiring changes to established design methodologies, verification practices, and organizational structures to fully leverage the capabilities.
- Operational Efficiency Transformations: Substantial reductions in maintenance costs, improvements in system reliability and availability, and extension of product lifespan through proactive maintenance and optimization, potentially transforming business models and service offerings.
- Sustainability Impact: Meaningful contributions to energy efficiency and environmental sustainability through optimized system operation, reduced material waste from premature replacements, and extended product lifecycles, aligning with corporate sustainability goals and regulatory requirements.
- Knowledge Management Revolution: Systematic capture and reuse of organizational knowledge across project boundaries, product generations, and time horizons, preserving critical expertise and accelerating learning curves for new products and technologies.
- Skillset and Training Requirements: Need for developing new skillsets combining domain expertise with semantic technology knowledge, requiring targeted training programs and potentially new organizational roles to maximize framework benefits.
7. Conclusions and Future Work
7.1. Future Research Directions
7.1.1. Enhanced Reasoning Capabilities and Intelligence
- Probabilistic and Uncertain Reasoning: Integration of probabilistic ontologies, Bayesian networks, and uncertain reasoning techniques to handle incomplete information, noisy data, and varying confidence levels commonly encountered in real-world operational environments.
- Temporal Reasoning and Trend Analysis: Enhanced support for temporal patterns, trend analysis, and time-series reasoning to improve predictive capabilities, identify emerging issues, and optimize maintenance scheduling based on degradation models and usage patterns.
- Distributed and Federated Reasoning: Development of distributed reasoning architectures for large-scale, geographically dispersed deployments, enabling collaborative reasoning across organizational boundaries while preserving privacy, security, and intellectual property concerns.
- Explainable AI Integration: Advanced explanation generation and visualization capabilities that make complex reasoning processes transparent and understandable to human operators, building trust and facilitating appropriate response to automated recommendations.
7.1.2. Machine Learning and Semantic Integration
- Deep Hybrid Reasoning: Combined symbolic and sub-symbolic approaches that leverage the complementary strengths of both paradigms, using semantic reasoning for structure and explainability while employing machine learning for pattern recognition and prediction.
- Continuous Learning and Adaptation: Adaptive reasoning systems that continuously refine their knowledge, rules, and models based on operational experience, creating self-improving systems that enhance their performance and understanding over time.
- Anomaly Detection and Novelty Identification: Enhanced capability to identify novel fault patterns, emerging issues, and previously unseen scenarios through unsupervised and semi-supervised learning techniques integrated with semantic knowledge representation.
- Transfer Learning Across Domains: Effective knowledge transfer across different system configurations, technology generations, and application domains using semantic representations as a common foundation, reducing training requirements and accelerating deployment.
7.1.3. Expanded Application Domains and Use Cases
- Cyber-Physical Systems: Application to broader cyber-physical systems beyond the current EDA-IoT focus, including automotive systems, industrial automation, robotics, and smart infrastructure with complex physical-digital interactions.
- Autonomous Systems and Self-optimization: Support for autonomous decision-making, self-optimization, and self-healing capabilities in complex engineered systems, enabling higher levels of autonomy and reduced human intervention.
- Digital Twins and Virtual Commissioning: Foundation for comprehensive digital twin implementations with bi-directional design-operational integration, enabling virtual commissioning, what-if analysis, and operational optimization before physical deployment.
- Sustainable and Circular Economy: Extension to support sustainable design, circular economy principles, and end-of-life considerations, optimizing for environmental impact, resource efficiency, and product lifecycle sustainability.
7.1.4. Industry Standards, Tools, and Adoption
- Standardization and Interoperability: Active contribution to industry standards for semantic modeling in electronic design, IoT, and cyber-physical systems, promoting interoperability and reducing integration costs across different tools and platforms.
- Tool Integration and Ecosystem: Development of plug-and-play integration components, adapters, and APIs for major commercial EDA tools, IoT platforms, and enterprise systems, lowering adoption barriers and enabling seamless integration with existing workflows.
- Best Practices and Methodology: Establishment of implementation guidelines, best practices, and methodology frameworks for semantic technology adoption in industrial contexts, providing practical guidance for organizations embarking on similar initiatives.
- Education and Skills Development: Development of educational materials, training programs, and certification pathways to build the necessary skillsets and expertise for effective deployment and utilization of semantic technologies in engineering domains.
7.1.5. Future Real-World Deployment and Validation
Supplementary Materials
Author Contributions
Funding
Institutional Review Board Statement
Informed Consent Statement
Data Availability Statement
Acknowledgments
Conflicts of Interest
Abbreviations
| EDA | Electronic Design Automation |
| IoT | Internet of Things |
| OWL | Web Ontology Language |
| SPARQL | SPARQL Protocol and RDF Query Language |
| RDF | Resource Description Framework |
| FPGA | Field Programmable Gate Array |
| SoC | System on Chip |
| PPA | Power, Performance, and Area |
| LUT | Look-Up Table |
| DSP | Digital Signal Processor |
| BRAM | Block Random Access Memory |
| MIPS | Million Instructions Per Second |
| AI | Artificial Intelligence |
| ML | Machine Learning |
| API | Application Programming Interface |
| MES | Manufacturing Execution System |
| PLM | Product Lifecycle Management |
| TTF | Time To Failure |
References
- International Technology Roadmap for Semiconductors (ITRS). ITRS 2.0: Executive Report; 2015. Available online: https://www.semiconductors.org/resources/itrs/ (accessed on 20 December 2025).
- Sánchez, D.; Servadei, L.; Kiprit, G.; Wille, R.; Ecker, W. A Comprehensive Survey on Electronic Design Automation and Graph Neural Networks: Theory and Applications. ACM Trans. Des. Autom. Electron. Syst. 2023, 28, 31. [CrossRef]
- Zagarese, Q.; Canfora, G.; Zimeo, E.; et al. Improving data-intensive EDA performance with annotation-driven laziness. Sci. Comput. Program. 2015, 97, 266–279. [CrossRef]
- Fernández del Amo, I.; Erkoyuncu, J.A.; Bulka, D.; Farsi, M.; Ariansyah, D.; Khan, S.; Wilding, S. Advancing Fault Diagnosis Through Ontology-Based Knowledge Capture and Application. IEEE Access 2024, 12, 144599–144620.
- Al-Fuqaha, A.; et al. Internet of Things: A Survey on Enabling Technologies, Protocols, and Applications. IEEE Commun. Surv. Tutor. 2015, 17, 2347–2376. [CrossRef]
- Stavropoulou, C.; Goumas, G.; Dossis, M.; Papadopoulos, G. The Advantage of the 5G Network for Enhancing the Internet of Things Environment and Addressing the Current Problems. Applied System Innovation 2024, 7, 34.
- Chehri, A.; Zimmermann, H.; Fofana, I.; Saab, J. A Comprehensive Survey on Internet of Things Toward 6G Wireless Communication Networks. IEEE Internet Things J. 2023, 10(3), 2678–2703.
- Gyrard, A.; Zimmermann, A.; Sheth, A. Semantic Interoperability for the IoT: A Systematic Literature Review. IEEE Internet Things J. 2022, 9(17), 15705–15724.
- Pliatsios, A.; Dosis, M. Rule-Based Reasoning for Hardware Fault Detection in IoT Systems Using Electronic Design Automation Tools. In Proceedings of the 2024 19th International Workshop on Semantic and Social Media Adaptation & Personalization (SMAP), Athens, Greece, 21–22 November 2024; IEEE: New York, NY, USA, 2024.
- Pliatsios, A.; Kotis, K.; Goumopoulos, C. A Systematic Review on Semantic Interoperability in the IoE-enabled Smart Cities. Internet of Things 2023, 100754.
- Lu, Y.; Wang, H.; Xu, X. ManuService ontology: a product data model for service-oriented business interactions in a cloud manufacturing environment. J. Intell. Manuf. 2019, 30, 317–334. [CrossRef]
- Rhayem, A.; Ben Ahmed, M.; Gargouri, F. Do-Care: A dynamic ontology reasoning based healthcare monitoring system. Future Gener. Comput. Syst. 2021, 118, 1–14.
- Ma, Z.; Schulz, A.; Nansen, A.; Brøsted, M.; Rasmussen, M.H.; Katic, M.; Jensen, P.A. The application of ontologies in multi-agent systems in the energy sector: A scoping review. Energies 2019, 12(16), 3200.
- Adu-Duodu, K.; Wilson, S.; Li, Y.; Oladimeji, A.; Huraysi, T.; Barati, M.; Perera, C.; Solaiman, E.; Rana, O.; Ranjan, R.; Shah, T. A Circular Construction Product Ontology for End-of-Life Decision-Making. In Proceedings of the 40th ACM/SIGAPP Symposium on Applied Computing (SAC ’25) 2025. [CrossRef]
- Compton, M.; et al. The SSN Ontology of the W3C Semantic Sensor Network Incubator Group. J. Web Semant. 2012, 17, 25–32. [CrossRef]
- Bischof, S.; Karapantelakis, A.; Nechifor, C.-S.; Sheth, A.P.; Mileo, A.; Barnaghi, P. Semantic Modelling of Smart City Data. Presented at the W3C Workshop on the Web of Things, Berlin, Germany 2014. Available online: https://corescholar.libraries.wright.edu/knoesis/572/ (accessed on 22 December 2025).
- Ren, H.; Anicic, D.; Runkler, T.A. Towards Semantic Management of On-Device Applications in Industrial IoT. ACM Trans. Internet Technol. 2022, 22(4), Article 102.
- Gkotsis, P.; Mortier, R.; Ntanos, C.; Karamolegkos, P.; Zafeiropoulos, A.; Kasnesis, P.; Doulamis, A.; Doulamis, N. MEMOn: Modular Environmental Monitoring Ontology to link heterogeneous Earth observed data. Environ. Model. Softw. 2019, 117, 57–71.
- Khalil, K.; et al. Machine Learning-Based Approach for Hardware Faults Prediction. IEEE Trans. Comput.-Aided Des. Integr. Circuits Syst. 2020, 39, 1724–1737. [CrossRef]
- Pérez-Celis, A.; Thurlow, C.; Wirthlin, M. Exploring the Potential of LSTM On Emulating Multiple-bit Fault Injection in SRAM-FPGA. Reliability of SRAM-Based FPGA Designs 2023.
- Wang, Y.; Zhang, Z.; Li, H.; Liu, Y.; Wang, Z. An Online Multiple Open-Switch Fault Diagnosis Method for T-type Three-level Inverters Based on Multi-modal Deep Residual Filter Network. IEEE Trans. Power Electron. 2023.
- de Kleer, J.; Williams, B.C. Diagnosing Multiple Faults. Artif. Intell. 1987, 32, 97–130.
- Jung, D.; Ng, K.Y.; Frisk, E.; Krysander, M. Combining model-based diagnosis and data-driven anomaly classifiers for fault isolation. Control Eng. Pract. 2018, 80, 146–156. [CrossRef]
- Furini, F.; Colombo, G.; Ippolito, M.; Ascheri, A. A knowledge-based framework for automated layout design in an industrial environment. Int. J. Comput. Appl. Technol. 2016, 54(4), 291–302. DOI: 10.1504/IJCAT.2016.079869.
- Shrestha, P.; Aversa, A.; Phatharodom, S.; Savidis, I. EDA-schema: A Graph Datamodel Schema and Open Dataset for Digital Design Automation. In Proceedings of the Great Lakes Symposium on VLSI (GLSVLSI ’24), June 12–14, 2024, Clearwater, FL, USA 2024. Available online: https://github.com/drexel-ice/EDA-schema (accessed on 22 December 2025). DOI: 10.1145/3649476.3658718.
- Han, J.; Sarica, S.; Shi, F.; Luo, J. Semantic Networks for Engineering Design: A Survey. Proc. Des. Soc. 2021, 1, 2621–2630. DOI: 10.1017/pds.2021.523. [CrossRef]
- Dunbar, D.; Hagedorn, T.; Blackburn, M.; Dzielski, J.; Hespelt, S.; Kruse, B.; Verma, D.; Yu, Z. Driving Digital Engineering Integration and Interoperability Through Semantic Integration of Models with Ontologies. Syst. Eng. 2023, 26(4), 365–378. [CrossRef]
- oneM2M Technical Specification. Functional Architecture; 2022.
- Jäkel, J.-I.; Heinlein, E.; von Czernitzky, C.; Mackenbach, S.; Klemt-Albert, K. An ontology-driven framework for digital transformation and performance assessment of building materials. Build. Environ. 2025, 271, 112565. [CrossRef]
- Al-Hashim, A.; Hamad, A.; Al-Harbi, A. An Ontological Model to Enhance Traffic Conditions in Smart City Domain. J. Smart Environ. Sustain. Dev. 2024, 1, 1–10. Available online: http://sems-journal.org/index.php/sems/article/view/9 (accessed on 24 December 2025).
- Zeshan, F.; Ahmad, A.; Babar, M. I.; Hamid, M.; Hajjej, F.; Ashraf, M. An IoT-Enabled Ontology-Based Intelligent Healthcare Framework for Remote Patient Monitoring. IEEE Access 2023, 11, 133947–133966.
- Suárez-Figueroa, M.C.; et al. Ontology Engineering in a Networked World. Semantic Web 2010, 1, 1–10.
- Fernández-López, M.; et al. METHONTOLOGY: From Ontological Art Towards Ontological Engineering. Proceedings of the AAAI Spring Symposium on Ontological Engineering 1997, 33–40.
- Suárez-Figueroa, M.C.; et al. The NeOn Methodology for Ontology Engineering. Ontology Engineering in a Networked World; 2010.
- Musen, M.A. The Protégé Project: A Look Back and a Look Forward. AI Matters 2015, 1, 4–12.
- Apache Jena. Fuseki Server Guide; The Apache Software Foundation: Wakefield, MA, USA, 2023. Available online: https://jena.apache.org/documentation/fuseki2/ (accessed on 22 December 2025).
| Property Name | Type | Domain | Description |
|---|---|---|---|
| hasFault | Object Property | HardwareComponent | Links a hardware component to detected fault instances with temporal context and severity information. |
| causedBy | Object Property | Fault | Specifies causal relationships between faults and their underlying root causes, enabling diagnostic reasoning. |
| executedBy | Object Property | DesignProcess | Associates design processes with specific EDA tool implementations, versions, and configuration parameters. |
| hasPowerConsumption | Data Property | HardwareComponent | Records power consumption metrics with units, measurement timestamps, and operating conditions. |
| locatedAt | Object Property | Sensor | Specifies physical deployment location with geographic coordinates, environmental context, and deployment metadata. |
| hasTimingConstraint | Object Property | DesignProcess | Captures timing requirements, slack values, violation status, and critical path information from EDA tools. |
| hasResourceUsage | Data Property | FPGA | Tracks resource utilization percentages for LUTs, DSPs, BRAMs, flip-flops, and other FPGA resources. |
| connectedTo | Object Property | HardwareComponent | Models physical and logical connectivity between system components, including interface protocols and bandwidth. |
| hasEnvironmentalCondition | Object Property | Location | Records ambient conditions including temperature, humidity, vibration, and other factors affecting component reliability. |
| generatesReport | Object Property | EDA_Tool | Links tool executions to generated analysis reports, output files, and verification results for traceability. |
| hasComponent | Object Property | IoTSystem | Indicates sub-components within an IoT system, such as sensors or actuators. |
| affects | Object Property | Fault | Describes how a fault impacts other components or processes. |
| isPartOf | Object Property | HardwareComponent | Inverse of hasComponent, linking components to larger systems. |
| hasObservation | Object Property | Sensor | Links sensors to their observations, extending SSN concepts. |
| observes | Object Property | Sensor | Specifies what property or feature the sensor observes. |
| hasOptimizationStrategy | Object Property | EnergyProfile | Associates energy profiles with potential optimization actions. |
| dependsOn | Object Property | DesignProcess | Indicates dependencies between different EDA processes. |
| hasVoltageLevel | Data Property | HardwareComponent | Specifies operating voltage with min/max ranges and current values. |
| hasFrequency | Data Property | ClockDomain | Records clock frequency in Hz, with associated constraints. |
| hasCurrentDraw | Data Property | HardwareComponent | Measures current consumption in amperes under different loads. |
| hasTimestamp | Data Property | Observation | Records the time of observations or events. |
| hasSeverityLevel | Data Property | Fault | Quantifies fault severity on a scale (e.g., 1-10). |
| hasEnergyEfficiency | Data Property | IoTDevice | Measures efficiency metrics like MIPS/W. |
| hasTemperatureReading | Data Property | Sensor | Current temperature value with unit (e.g., Celsius). |
| hasHumidityLevel | Data Property | EnvironmentalCondition | Humidity percentage affecting device performance. |
| hasSlackValue | Data Property | TimingConstraint | Timing slack in nanoseconds. |
| hasUtilizationPercentage | Data Property | Resource | Percentage of resource usage. |
| ID | Rule Description | Semantic Condition | Action / Inferred Knowledge |
|---|---|---|---|
| R1 | Detect Timing Violations | DesignProcess has output TimingConstraint with status "violated" and negative slack values exceeding technology-specific thresholds. | Infer TimingFault with priority based on slack severity, link to affected components and critical paths, suggest timing closure strategies including buffer insertion and pipeline restructuring. |
| R2 | Identify Excessive Power Consumption | HardwareComponent has hasPowerConsumption exceeding dynamic thresholds based on component type, operational mode, and environmental conditions. | Infer PowerIssue, calculate energy waste metrics, recommend power optimization techniques including clock gating, power gating, and voltage scaling specific to component technology and application requirements. |
| R3 | Detect Thermal Faults | Sensor reports hasOperatingTemperature exceeding hasMaxSafeTemperature with sustained duration indicating persistent thermal stress rather than transient spikes. | Infer ThermalFault with criticality level based on temperature delta and duration, link to environmental factors and cooling system status, suggest thermal management actions including fan speed adjustment and workload redistribution. |
| R4 | Check Resource Utilization | FPGA shows hasResourceUsage outside optimal range (20-85%) for key resources (LUT, DSP, BRAM) indicating design imbalance or inefficient implementation. | Infer InefficientResourceUse fault, identify underutilized/overutilized resources with specific percentages, suggest design refactoring strategies including logic consolidation, memory optimization, and component instantiation adjustments. |
| R5 | Proactive Maintenance Alert | HardwareComponent exhibits consistent temperature increase trend (>2°C/hour) or performance degradation pattern indicating potential aging or impending failure. | Infer PredictiveAlert for potential failure, estimate remaining useful life based on degradation models, schedule preventive maintenance with priority based on criticality and impact analysis. |
| R6 | Cross-Domain Correlation | FPGA with timing violations co-occurs with connected sensors showing abnormal power consumption patterns and communication modules exhibiting latency issues. | Infer SystemicFault indicating design-operational interaction issues, identify root cause relationships across domains, recommend comprehensive system optimization addressing underlying architectural limitations. |
| R7 | Energy Efficiency Optimization | Sensors in stable environments operating at high sampling rates with low data value variation indicating over-provisioning and energy waste. | Recommend adaptive sampling strategies based on environmental stability, duty cycling optimization considering application requirements, compute offloading opportunities to energy-efficient processing nodes. |
| R8 | Design Rule Compliance | DesignProcess outputs violate technology-specific design rules, best practice guidelines, or architectural constraints specified in design methodology manuals. | Infer DesignRuleViolation, provide specific rule references and violation details, suggest corrective actions including constraint relaxation, component replacement, or methodology adjustment. |
| R9 | Resource Balancing | Multiple FPGAs in distributed system show significantly different resource utilization patterns causing load imbalance and suboptimal performance. | Recommend resource redistribution strategies, task migration between processing nodes, architectural adjustments including pipeline rebalancing and memory hierarchy optimization to improve system-wide balance and efficiency. |
| R10 | Security Vulnerability Detection | HardwareComponent exhibits behavior patterns matching known security vulnerability signatures or unauthorized access attempts from unexpected network locations. | Infer SecurityFault with threat level assessment, identify potential attack vectors and compromised components, recommend security hardening measures including access control reinforcement and encryption enhancement. |
| Performance Metric | Baseline Approach | Sem4EDA Framework | Absolute Improvement | Relative Improvement | Unit |
|---|---|---|---|---|---|
| Fault Detection Time | 6.8 ± 2.1 | 0.15 ± 0.04 | 6.65 | 97.8% faster | hours |
| Diagnosis Accuracy (F1-score) | 0.72 ± 0.07 | 0.94 ± 0.03 | 0.22 | 30.6% improvement | score |
| Power Consumption | 3.25 ± 0.4 | 2.48 ± 0.3 | 0.77 | 23.7% reduction | W/node |
| Operating Temperature | 71.2 ± 6.3 | 60.1 ± 3.8 | 11.1 | 15.6% reduction | °C |
| Resource Utilization Efficiency | 52 ± 15 | 78 ± 9 | 26 | 50% improvement | % |
| Maintenance Costs | 187 ± 22 | 112 ± 12 | 75 | 40.1% reduction | k$/month |
| System Availability | 95.8 ± 1.8 | 99.2 ± 0.6 | 3.4 | 3.5% improvement | % |
| Energy Efficiency | 92 ± 12 | 145 ± 15 | 53 | 57.6% improvement | MIPS/W |
| False Positive Rate | 18.5 ± 4.2 | 4.2 ± 1.1 | 14.3 | 77.3% reduction | % |
| Mean Time to Repair | 8.7 ± 2.3 | 1.8 ± 0.6 | 6.9 | 79.3% faster | hours |
| Data Quality Score | 82.5 ± 8.7 | 96.3 ± 2.4 | 13.8 | 16.7% improvement | % |
| Optimization Effectiveness | 68.3 ± 9.5 | 91.7 ± 4.8 | 23.4 | 34.3% improvement | % |
| Cross-domain Insights | 18.7 ± 6.2 | 79.4 ± 7.3 | 60.7 | 324.6% improvement | % |
| Knowledge Reuse | 25.4 ± 8.1 | 83.6 ± 5.9 | 58.2 | 229.1% improvement | % |
| Return on Investment (ROI) | - | 387% | - | - | % annually |
Disclaimer/Publisher’s Note: The statements, opinions and data contained in all publications are solely those of the individual author(s) and contributor(s) and not of MDPI and/or the editor(s). MDPI and/or the editor(s) disclaim responsibility for any injury to people or property resulting from any ideas, methods, instructions or products referred to in the content. |
© 2025 by the authors. Licensee MDPI, Basel, Switzerland. This article is an open access article distributed under the terms and conditions of the Creative Commons Attribution (CC BY) license (http://creativecommons.org/licenses/by/4.0/).
