Submitted:
11 December 2025
Posted:
23 December 2025
You are already at the latest version
Abstract
Keywords:
1. Introduction
2. Materials and Methods
3. Results
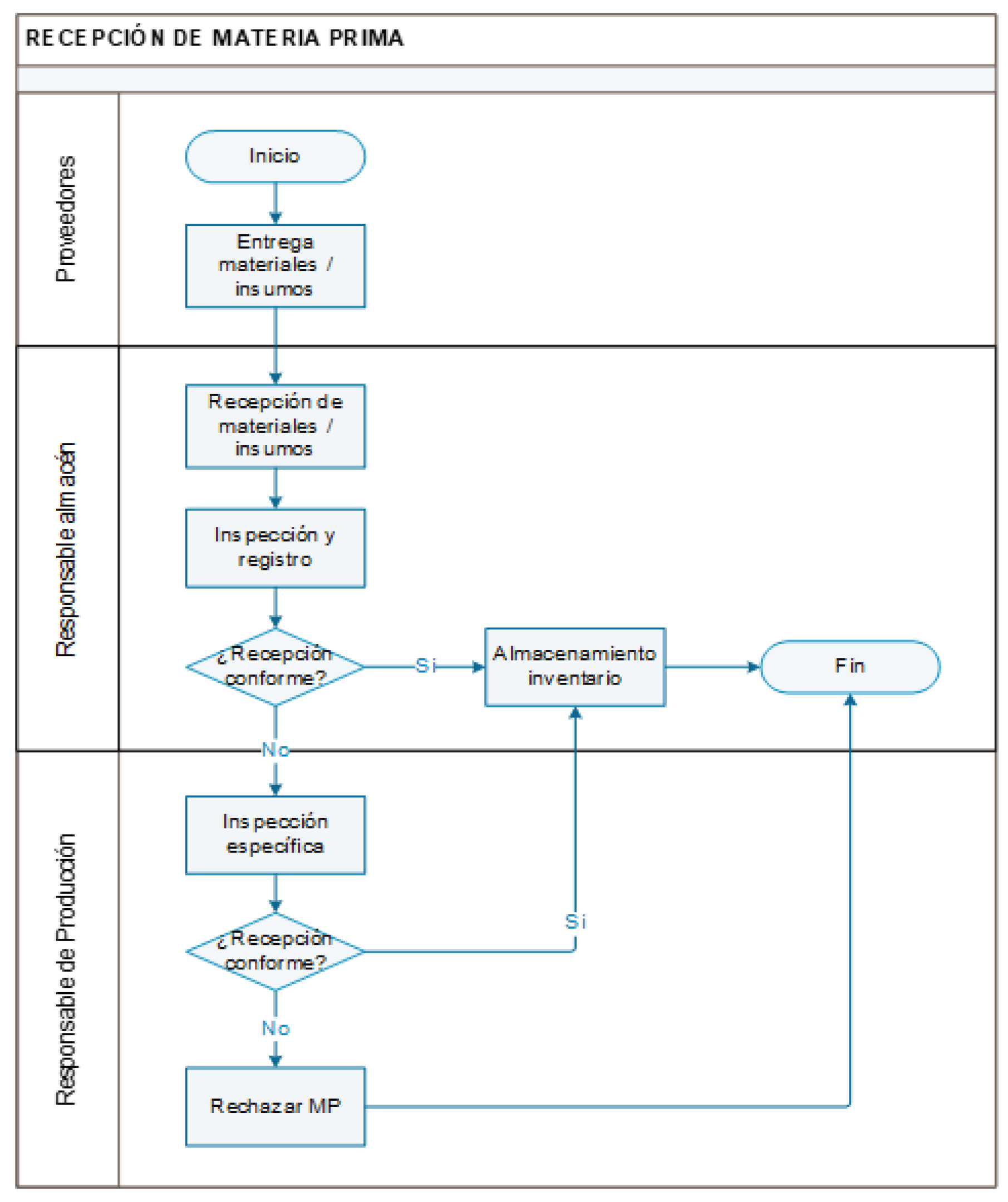
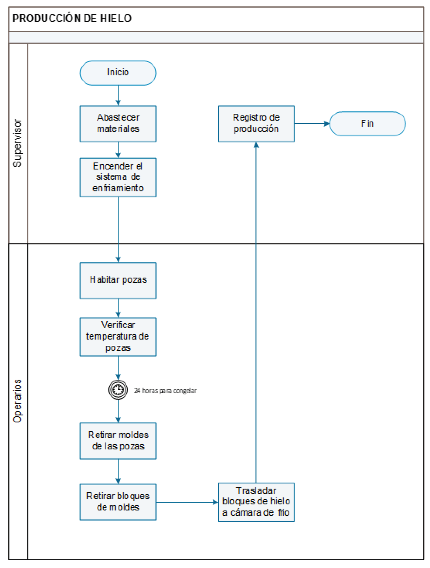
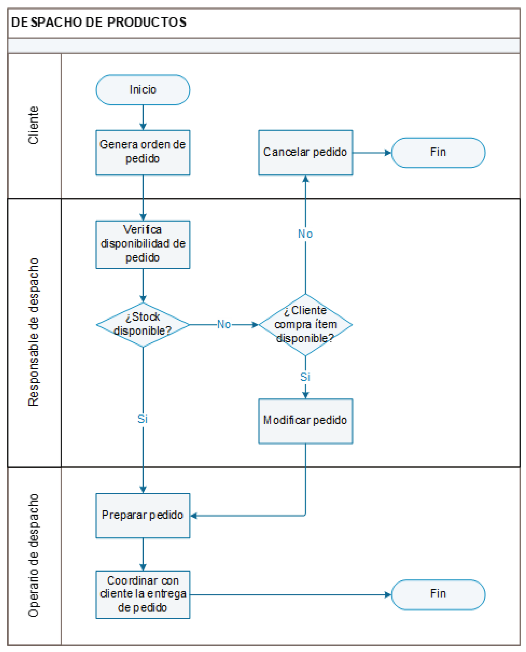
3.1. Diagnosis of the Current State of the Ice Plant






3.2. Evaluation of Initial Productivity
| Week | Month | Production (t) | Quantity of raw material used ( m3 ) | Productivity Raw Material (t/m 3 ) |
|---|---|---|---|---|
| 3 | May | 620.00 | 868.00 | 0.714 |
| 4 | May | 468.00 | 558.00 | 0.839 |
| 1 | June | 410.00 | 372.00 | 1.102 |
| 2 | June | 674.00 | 744.00 | 0.906 |
| 3 | June | 818.00 | 868.00 | 0.942 |
| 4 | June | 818.00 | 1116.00 | 0.733 |
| Average | 0.873 | |||
| Week | Month | Production (t) | man-hours (HH) |
Productivity Labor (T /HH) |
|---|---|---|---|---|
| 3 | May | 620.00 | 455 | 1.36 |
| 4 | May | 468.00 | 420 | 1.11 |
| 1 | June | 410.00 | 350 | 1.17 |
| 2 | June | 674.00 | 420 | 1.60 |
| 3 | June | 818.00 | 490 | 1.67 |
| 4 | June | 818.00 | 525 | 1.56 |
| Average | 1.41 | |||
| Week | Month | Production value (S/) | Energy cost (S/) | Cost of material (S/) | Labor cost (S/) | Other costs (S/) | Productivity Total (S/) |
|---|---|---|---|---|---|---|---|
| 3 | May | 65,100.00 | 17,832.97 | 3,160.13 | 5,052.50 | 8,405.76 | 1.89 |
| 4 | May | 49,140.00 | 17,832.97 | 3,160.13 | 5,052.50 | 8,405.76 | 1.43 |
| 1 | June | 43,050.00 | 12,631.94 | 3,903.25 | 6,372.38 | 8,226.13 | 1.38 |
| 2 | June | 70,770.00 | 12,631.94 | 3,903.25 | 6,372.38 | 8,226.13 | 2.27 |
| 3 | June | 85,890.00 | 12,631.94 | 3,903.25 | 6,372.38 | 8,226.13 | 2.76 |
| 4 | June | 85,890.00 | 12,631.94 | 3,903.25 | 6,372.38 | 8,226.13 | 2.76 |
| Average | 2.08 | ||||||
3.3. Design and Implementation of the Improvement










| Pool | Teams | Frequency of failures | Impact on operations | Operational flexibility | Maintenance cost | SST+MA | Consequence | Criticality |
|---|---|---|---|---|---|---|---|---|
| 1 | Compressor P1 | 3 | 10 | 4 | 4 | 4 | 48 | 144 |
| Receiving tank P1 | 1 | 1 | 1 | 1 | 0 | 2 | 2 | |
| Evaporator P1 | 1 | 10 | 4 | 2 | 6 | 48 | 48 | |
| Capacitor P1 | 1 | 10 | 4 | 2 | 6 | 48 | 48 | |
| P1 Lifting Winch | 1 | 4 | 2 | 2 | 0 | 10 | 10 | |
| Ice Mill P1 | 1 | 1 | 1 | 1 | 0 | 2 | 2 | |
| 2 | P2 Compressor | 3 | 10 | 4 | 4 | 4 | 48 | 144 |
| Receiving tank P2 | 1 | 1 | 1 | 1 | 0 | 2 | 2 | |
| Evaporator P2 | 1 | 10 | 4 | 2 | 6 | 48 | 48 | |
| Capacitor P2 | 1 | 7 | 4 | 2 | 6 | 36 | 36 | |
| P2 Lifting Winch | 1 | 4 | 2 | 2 | 0 | 10 | 10 | |
| Ice Mill P2 | 1 | 1 | 1 | 1 | 0 | 2 | 2 | |
| 3 | P3 Compressor | 3 | 10 | 4 | 4 | 6 | 50 | 150 |
| Receiving tank P3 | 1 | 1 | 1 | 1 | 0 | 2 | 2 | |
| Evaporator P3 | 1 | 7 | 4 | 2 | 6 | 36 | 36 | |
| Capacitor P3 | 1 | 10 | 4 | 2 | 6 | 48 | 48 | |
| P3 Lifting Winch | 1 | 4 | 2 | 2 | 0 | 10 | 10 | |
| Ice Mill P3 | 1 | 1 | 1 | 1 | 0 | 2 | 2 |
| Type of indicator | Indicator | Pretest | Posttest |
|---|---|---|---|
| Equipment failures | Total number of failures | 36 | 26 |
| Distribution by Maintenance Type | Preventive (%) | 13.89 | 84.62 |
| Corrective (%) | 86.11 | 15.38 | |
| Maintenance scheduling | Scheduled (%) | 8.33 | 84.62 |
| Not scheduled (%) | 91.67 | 15.38 | |
| Cost of maintenance | Total cost (S/) | 29591.87 | 2469.16 |
| Average cost (S/) | 822.00 | 94.97 |
| Issue | Addressed | Duration | August | |||
|---|---|---|---|---|---|---|
| s1 | s2 | s3 | s4 | |||
| Management indicators | Administrative staff | 1 hour | X | |||
| Productivity control and monitoring | Administrative staff | 1 hour | X | |||
| Operating procedures | Operational staff | 1 hour | X | |||
| Preventive maintenance | Technical staff | 1 hour | X | |||
| Order and Cleanliness | Operational staff | 1 hour | X | |||
| Concepts of occupational risks | Operational staff | 1 hour | X | |||
| Use of power machines | Operational staff | 1 hour | X | |||

3.4. Productivity Analysis After the Implemented Improvement
| Week | Month | Production (t) | Quantity of raw material used ( m3 ) | Productivity Raw Material (t/m 3 ) |
|---|---|---|---|---|
| 1 | September | 1028.00 | 1075.00 | 0.96 |
| 2 | September | 928.00 | 971.00 | 0.96 |
| 3 | September | 924.00 | 966.00 | 0.96 |
| 4 | September | 978.00 | 1023.00 | 0.96 |
| 1 | October | 978.00 | 1075.00 | 0.91 |
| 2 | October | 971.00 | 1075.00 | 0.90 |
| Average | 0.94 | |||
![]() |
| Week | Month | Value of production (S/) | Energy cost (S/) | Cost of material (S/) | Labor cost (S/) | Other costs (S/) | Total Productivity (S/) |
|---|---|---|---|---|---|---|---|
| 1 | September | 107,940.00 | 24,257.30 | 2,266.68 | 4,022.50 | 1,667.81 | 3.35 |
| 2 | September | 97,440.00 | 24,257.30 | 2,266.68 | 4,022.50 | 1,667.81 | 3.02 |
| 3 | September | 101,640.00 | 24,257.30 | 2,266.68 | 4,022.50 | 1,667.81 | 3.16 |
| 4 | September | 102,690.00 | 24,257.30 | 2,266.68 | 4,022.50 | 1,667.81 | 3.19 |
| 1 | October | 102,690.00 | 24,849.28 | 2,051.95 | 3,871.75 | 2,530.71 | 3.08 |
| 2 | October | 111,665.00 | 24,849.28 | 2,051.95 | 3,871.75 | 2,530.71 | 3.35 |
| Average | 3.19 | ||||||
| Guy | Indicator | Pretest | Posttest | Variation |
|---|---|---|---|---|
| Financial | Total sales (S/) | 399840.00 | 624065.00 | ▲ 56.08% |
| Gross profit (S/) | 206402.50 | 428600.45 | ▲ 107.65% | |
| Production (t) | 3808.00 | 5807.00 | ▲ 52.49% | |
| Production costs (S/) | 193437.50 | 195464.55 | ▲ 1.05% | |
| Customer | % satisfaction | 0.87 | 0.98 | ▲ 12.21% |
| Number of complaints received | 38.00 | 5.00 | ▼ -86.84% | |
| Processes | Capacity utilization (%) | 60.44 | 92.17 | ▲ 52.50% |
| Productive activities (%) | 80.00 | 84.00 | ▲ 5.00% | |
| Unproductive activities (%) | 20.00 | 16.00 | ▼ -20.00% | |
| Raw Material Productivity (t/m3) | 0.87 | 0.94 | ▲ 7.66% | |
| Total productivity (Soles/ for each sol invested) | 2.08 | 3.19 | ▲ 53.37% | |
| Learning and growth | Training completion (%) | -- | 100.00 | -- |
| Labor Productivity (production/HH) | 1.41 | 3.25 | ▲ 130.50% | |
| Equipment maintenance | Total number of equipment failures | 36.00 | 26.00 | ▼ |
| Preventive maintenance (%) | 13.89 | 84.62 | ▲ | |
| Corrective Maintenance (%) | 86.11 | 15.38 | ▼ | |
| Scheduled maintenance (%) | 8.33 | 84.62 | ▲ | |
| Unscheduled Maintenance (%) | 91.67 | 15.38 | ▼ | |
| Total maintenance cost (S/) | 29591.87 | 2469.16 | ▼ | |
| Average maintenance cost (S/) | 822.00 | 94.97 | ▼ | |
| Implementation | % standardized processes | -- | 100.00 | -- |
| % completion of implementation activities | -- | 100.00 | -- |
3.5. Determine how key management indicators increase productivity
| Period | Total pre-test productivity (S/) |
Total productivity Post-test (S/) |
|---|---|---|
| 1 | 1.89 | 3.35 |
| 2 | 1.43 | 3.02 |
| 3 | 1.38 | 3.16 |
| 4 | 2.27 | 3.19 |
| 5 | 2.76 | 3.08 |
| 6 | 2.76 | 3.35 |
| Shapiro-Wilk | |||
|---|---|---|---|
| Statistical | gl | Next. | |
| Total Productivity _PRETEST | ,877 | 6 | ,256 |
| Total Productivity _POSTEST | ,907 | 6 | ,419 |
4. Discussion
5. Conclusions
Author Contributions
Funding
Institutional Review Board Statement
Informed Consent Statement
Data Availability Statement
Conflicts of Interest
Abbreviations
| INEI | National Institute of Statistics and Research |
| SDGs | Sustainable Development Goal |
References
- CHAVES, J.; ACOSTA, O. Isochoric freezing: advantages and research opportunities in the food industry. Agron. Mesoam 2023, 34. [Google Scholar] [CrossRef]
- CASTILLO, S.; WONG, H.; CALVANAPÓN, F. Proposal of Indicators for the Logistics Management at Multiservicios Yanasara SAC. Company 2022. [Google Scholar] [CrossRef]
- MCKINSEY. Global Report 2021: The State of New Business Creation. McKinsey & Company. 2021. Available online: https://www.mckinsey.com/featured-insights/destacados/informe-global-2021-el-estado-de-la-creacion-de-nuevas-empresas/es.
- HERNÁNDEZ, M. Regional Public Management Index—December 2020 , Peru Competes. 2025. Available online: https://www.compite.pe/publicacion/indice-regional-de-gestion-publica-diciembre-2020/.
- INEI. National production decreased by 11.12% during 2020. National Institute of Statistics and Informatics. 2021. Available online: https://www.inei.gob.pe/media/MenuRecursivo/boletines/02-informe-tecnico-produccion-nacional-dic-2020.pdf.
- HADI, M.; MARTEL, C.; HUAYTA, F.; ROJAS, R.; ARIAS, J. Research Methodology: A Guide for the Thesis Project. University Institute of Innovation, Science and Technology Inudi Peru 2023. [Google Scholar] [CrossRef]
- HARO, A.; CHISAG, E.; RUIZ, J.; CAICEDO, J. Types and classification of investigations. LATAM 2024, 5, 2. Available online: https://latam.redilat.org/index.php/lt/article/view/1927.
- VIZCAÍNO, P.; CEDEÑO, R.; MALDONADO, I. Methodology of scientific research: a practical guide. Ciencia Latina Multidisciplinary Scientific Journal 2023, 7, 4. Available online: https://ciencialatina.org/index.php/cienciala/article/view/7658.
- VILLAGRA, J. Management indicators: a practical approach. Top Publications 2022, 1. Available online: https://ptp.pe/wp-content/uploads/2022/08/IndicadoresdeGestion_Muestra.pdf.
- ACEVEDO, D. How to Lie with KPIs. Brasilia: Diofante Acevedo Gamboa, Brasilia, 2022. Available online: https://www.google.com.pe/books/edition/C%C3%B3mo_MENTIR_con_KPIs/g8aUEAAAQBAJ?hl=es&gbpv=1&dq=libro:+indicadores+de+gestion+kpi&pg=PA50&printsec=frontcover.
- SABRY, F. Productive Efficiency. One Billion Knowledges 2024, 1. Available online: https://www.google.com.pe/books/edition/Eficiencia_productiva/KKLyEAAAQBAJ?hl=es&gbpv=0.
- NAVAS, W.; CATOTA, V.; RAMÍREZ, S. Total Quality: A Tool for Creating Value. Ecuador: Religación CICSH-AL. Center for Research in Social Sciences and Humanities from Latin America 2023, 1. [Google Scholar] [CrossRef]
- MENDOZA, J.; GARCÍA, H.; ARMAS, R.; CRUZ, L. Application of the balanced scorecard in the strategic management process of the company EIR.L/PROTEK, Peru. Revista Impulso 2024, 4, 7. Available online: http://www.scielo.org.bo/scielo.php?script=sci_arttext&pid=S2959-90402024000200033.
- VILLAVICENCIO, J.; VALDIVIA, A.; COLLAO, M.; CHAVEZ, R. Service Model under the Lean Service and Machine Learning Approach to Increase External User Satisfaction: A case study in the health sector SMEs in Peru. ACM International Conference Proceeding Series 2022. [Google Scholar] [CrossRef]
- RAMÍREZ, G.; MAGAÑA, D.; OJEDA, R. Productivity, aspects that benefit the organization. Systematic review of scientific production. Trascender, contabilidad y gestión 2022, 7, 20. [Google Scholar] [CrossRef]
- AITHAL, P.; AITHAL, Shubhrajyotsna. Key Performance Indicators (KPI) for Researchers at Different Levels & Strategies: SSRN. International Journal of Management, Technology, and Social Sciences. 2023. Available online: https://papers.ssrn.com/sol3/papers.cfm?abstract_id=4715312.
- CAMPOS, J. Balanced Scorecard: strategic tool applied in a Venezuelan advisory and consulting company. Uniandes Episteme 2024, 11. [Google Scholar] [CrossRef]
- PÉREZ, E. Systems theory: From Ludwig von Bertalanffy to Niklas Luhmann. Miradas 2023, 18, 1. [Google Scholar] [CrossRef]
- EYNG, M.; LOUISE, A.; SUNDAY, E.; LEITE, L. Exploring Organizational Resilience Through Key Performance Indicators. Journal of Industrial and Production Engineering 38, 1. [CrossRef]
- FERRANDO, E. Motivation in second language teaching: a theoretical-practical approach within the CLIL integrated approach. Language and Society 2023, 22, 1. [Google Scholar] [CrossRef]
- CONTRERAS, R.; ALARCON, K.; VILCAHUAMAN, R.; GARAY, J.; RÚA, S.; IPINCE, D.; BENITES, M. Improving Productivity through the design of a quality management system based on the ISO 22000:2018 standard. LACCEI International Multi-Conference for Engineering, Education, and Technology 2024. [Google Scholar] [CrossRef]
- ESCUDERO, V.; GUISADO, A.; SANTOS, B.; HERANZ, A. Development and consensus of a dashboard model to evaluate research activity in Spanish Hospital Pharmacy Services. Hospital Pharmacy 2024, 48. [Google Scholar] [CrossRef]
- OLIVEIRA, J. Teorias Administrativas e Gestão Da Educac ̧ ão. Brasilia: Appris Editora 2023. Available online: https://www.google.com.pe/books/edition/Teorias_Administrativas_e_Gest%C3%A3o_da_Edu/o0_cEAAAQBAJ?hl=es&gbpv=0.
- BUSTILLOS, A.; ROJAS, M.; QUIROZ, J. Integrated Lean-BPM Service Model to Reduce Lead Time of Incorporation of New Employees in an SME of HR Services. LACCEI international Multi-conference for Engineering, Education and Technology 2022, 01. [Google Scholar] [CrossRef]
| Component | Failure mode | Effect | Severity | Causes | Probability | Detection | Risk index (SxPxD) |
|---|---|---|---|---|---|---|---|
| Head | Worn valves | The refrigerant is not compressed. | 9 | The equipment is not working. | 8 | 7 | 504 |
| Discharge pressures | increase in load | 5 | Temperature increase in the printhead | 6 | 5 | 150 | |
| Piston | Worn rings | Working time or lack of lubrication | 6 | Uncompressed refrigerant | 7 | 7 | 294 |
| Worn connecting rods | Absence of movement | 9 | Uncompressed refrigerant | 9 | 7 | 567 | |
| Sump | High oil pressure | Cracked oil pan | 9 | Rupture due to overheating | 3 | 4 | 108 |
| Presence of frost | Boiling of the oil | 8 | Compressor shutdown | 4 | 5 | 160 | |
| Crankshaft | Worn crankshaft | Piston without movement | 6 | Broken pistons | 3 | 5 | 90 |
| Oil pump | Worn sprockets | It’s not pumping oil. | 7 | Oil and coolant mixture | 9 | 7 | 441 |
| Safety valve | Broken springs | Presence of fatigue in springs | 7 | Refrigerant leak | 6 | 4 | 168 |
| Oil cooler | Limescale of pipes | Soot accumulation | 4 | It doesn’t cool the oil | 4 | 3 | 48 |
| Electrical panel | Sulfated contacts and connectors | Melted contacts | 9 | Compressor shutdown | 9 | 7 | 567 |
| Component | Failure mode | Effect | Severity | Causes | Probability | Detection | Risk index (SxPxD) |
|---|---|---|---|---|---|---|---|
| Head | Leaks, cracks, faulty welds | Refrigerant loss, low performance | 7 | Fatigue, impact, poor welding | 6 | 8 | 336 |
| Piston | Wear, breakage, damaged seals | Loss of pressure, compression failures | 9 | Excessive friction, inadequate lubrication | 5 | 7 | 315 |
| Sump | Cracks, wall wear | Oil leaks, structural failure | 9 | Material fatigue, overpressure | 8 | 7 | 504 |
| Crankshaft | Wear, fatigue, breakage | Engine failure, catastrophic damage | 9 | Excessive load, insufficient lubrication | 8 | 8 | 576 |
| Oil pump | Blockage, wear, electrical failure | Damage to components, overheating | 8 | Lack of lubrication, overheating | 8 | 7 | 448 |
| Safety valve | Obstruction, mechanical or electrical failure | Risk of accident, damage to equipment | 9 | Overpressure, risk of explosion | 6 | 9 | 486 |
| Oil cooler | Obstructions, loss of efficiency | Oil damage, reduced efficiency | 8 | Overheating, oil failure | 5 | 3 | 120 |
| Electrical panel | Overload, short circuit | Total control failure, electrical hazards | 8 | Unplanned shutdowns, system damage | 6 | 2 | 96 |
| Component | Failure mode | Effect | Severity | Causes | Probability | Detection | Risk index (SxPxD) |
|---|---|---|---|---|---|---|---|
| Head | Structural crack | Ammonia leaks | 9 | Pressure fatigue | 8 | 7 | 504 |
| Piston | Excessive wear | Loss of compression | 8 | Poor lubrication | 5 | 4 | 160 |
| Sump | Oil leaks | Contamination and loss of lubrication | 7 | Defective seals | 6 | 3 | 126 |
| Crankshaft | Misalignment | Vibrations and mechanical damage | 8 | Incorrect assembly | 6 | 4 | 192 |
| Oil pump | Pumping failure | Overheating and internal damage | 9 | Obstruction or wear | 7 | 8 | 504 |
| Safety valve | No opening | Excessive pressure, risk of explosion | 10 | Obstruction or mechanical failure | 5 | 2 | 100 |
| Oil cooler | Obstruction | System overheating | 8 | Accumulated dirt | 5 | 3 | 120 |
| Electrical panel | Control failure | System shutdown | 9 | Overload or humidity | 4 | 5 | 180 |
| No. | Component | Preventive Activity | Frequency | Responsible | Resources Needed | Execution Method | Acceptance Criteria | Observations |
|---|---|---|---|---|---|---|---|---|
| 1 | Head | Crack inspection and screw tightening | Monthly | Mechanical Technician | Torque wrench, flashlight | Visual inspection and torque verification | Seamless, torque within specification | Record in logbook |
| 2 | Piston | Checking wear and lubrication | Quarterly | Mechanical Technician | Micrometer, lubricant | Clearance measurement and lubricant application | Clearance within tolerance, adequate lubrication | Replace if there is excessive wear |
| 3 | Sump | Check seals and oil level | Monthly | Maintenance Operator | Seals, level gauge | Visual inspection and measurement | No leaks, correct level | Record oil consumption |
| 4 | Crankshaft | Alignment and wear inspection | Biannual | Specialized Technician | Alignment tools, caliper | Verification with caliper and aligner | Within alignment tolerance | Requires scheduled stop |
| 5 | Oil pump | Function and pressure test | Monthly | Mechanical Technician | Pressure gauge, multimeter | Pressure and current measurement | Pressure within range, normal power consumption | Replace if there are any abnormalities |
| 6 | Safety valve | Opening test and calibration | Quarterly | Security Supervisor | Test bench, pressure gauge | Overpressure simulation | Opening within nominal pressure | Record test results |
| 7 | Oil cooler | Cleaning and flow verification | Monthly | Maintenance Operator | Brush, pressurized water | Physical cleaning and flow testing | Adequate flow, without obstructions | Record measured flow rate |
| 8 | Electrical panel | Verification of connections and protections | Monthly | Electrician | Multimeter, screwdriver | Voltage measurement and protection check | No loose connections, operational protections | Label cables correctly |
| Paired samples test | ||||||||
|---|---|---|---|---|---|---|---|---|
| Paired differences | t | gl | Sign (bilateral) | |||||
| Average | Dev. Deviation | Average Error Deviation | 95% confidence interval of the difference | |||||
| Lower | Superior | |||||||
| Productivity PRE Productivity POST |
-1,11000 | ,58863 | ,24031 | -1.72772 | -,49228 | -4,619 | 5 | ,006 |
Disclaimer/Publisher’s Note: The statements, opinions and data contained in all publications are solely those of the individual author(s) and contributor(s) and not of MDPI and/or the editor(s). MDPI and/or the editor(s) disclaim responsibility for any injury to people or property resulting from any ideas, methods, instructions or products referred to in the content. |
© 2025 by the authors. Licensee MDPI, Basel, Switzerland. This article is an open access article distributed under the terms and conditions of the Creative Commons Attribution (CC BY) license (http://creativecommons.org/licenses/by/4.0/).

