Submitted:
12 December 2025
Posted:
15 December 2025
You are already at the latest version
Abstract
Keywords:
1. Introduction
2. Doubly Coupled Bosonic Modes
3. Dynamics of the Doubly Coupled Bosonic Modes
4. Exponential Amplification Regime, .
4.1. Two-Photon Correlations Inside the Modes
4.2. Correlations Between the Modes
5. Oscillatory Regime
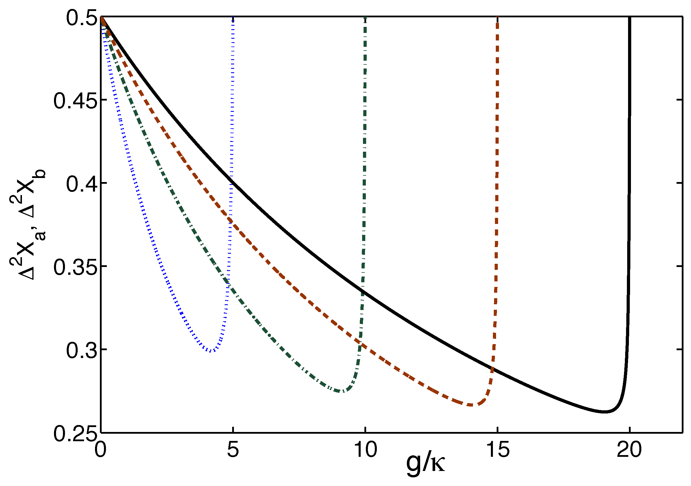
5.1. Fluctuation Properties of the Modes
5.2. Two-Photon Correlations Inside the Modes
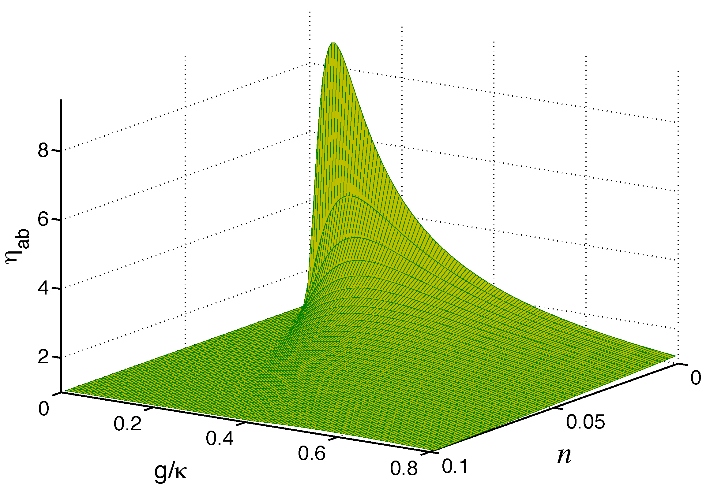
5.3. Correlations Between the Modes
6. Discussion and Conclusions
Funding
Conflicts of Interest
Appendix A
References
- Heiss, W.D. The physics of exceptional points. J. Phys. A: Math. Theor. 2012, 45, 444016. [Google Scholar] [CrossRef]
- Miri, M.A.; Alu, A. Exceptional points in optics and photonics. Science 2019, 363, 7709. [Google Scholar] [CrossRef] [PubMed]
- Ozdermir, S.K.; Rotter, S.; Nori, F.; Yang, L. Parity–time symmetry and exceptional points in photonics. Nat. Mater. 2019, 18, 783. [Google Scholar] [CrossRef]
- Arkhipov, I.I.; Miranowicz, A.; Minganti, F.; Nori, F. Quantum and semiclassical exceptional points of a linear system of coupled cavities with losses and gain within the Scully-Lamb laser theory. Phys. Rev. A 2020, 101, 013812. [Google Scholar] [CrossRef]
- Bergholtz, E.J.; Budich, J.C.; Kunst, F.K. Exceptional topology of non-hermitian systems. Rev. Mod. Phys. 2021, 93, 015005. [Google Scholar] [CrossRef]
- Ding, K.; Fang, C.; Ma, G. Non-hermitian topology and exceptional-point geometries. Nat. Rev. Phys. 2022, 4, 745. [Google Scholar] [CrossRef]
- El-Ganainy, R.; Makris, K.G.; Khajavikhan, M.; Musslimani, Z. H.; Rotter, S.; Christodoulides, D.N. Non-Hermitian physics and PT symmetry. Nat. Phys. 2018, 14, 11. [Google Scholar] [CrossRef]
- Perina, J.J.; Miranowicz, A.; Kalaga, J.K.; Leoński, W. Unavoidability of nonclassicality loss in PT-symmetric systems. Phys. Rev. A 2023, 108, 033512. [Google Scholar] [CrossRef]
- Perina, J.J.; Bartkiewicz, K.; Chimczak, G.; Kowalewska-Kudlaszyk, A.; Miranowicz, A.; Kalaga, J.K.; Leoński, W. Quantumness and its hierarchies in PT-symmetric down-conversion models. Phys. Rev. A 2025, 112, 043545. [Google Scholar] [CrossRef]
- Malz, D.; Toth, L.D.; Bernier, N.R. Quantum-limited directional amplifiers with optomechanics. Phys. Rev. Lett. 2018, 120, 023601. [Google Scholar] [CrossRef]
- McDonald, A.; Pereg-Barnea, T.; Clerk, A.A. Phase-dependent chiral transport and effective non-Hermitian dynamics in a bosonic Kitaev-Majorana chain. Phys. Rev. X 2018, 8, 041031. [Google Scholar] [CrossRef]
- Wang, Y.X.; Clerk, A.A. Non-Hermitian dynamics without dissipation in quantum systems. Phys. Rev. 2019, 99, 063834. [Google Scholar] [CrossRef]
- Flynn, V.P.; Cobanera, E.; Viola, L. Deconstructing effective non-Hermitian dynamics in quadratic bosonic Hamiltonians. New J. Phys. 2020, 22, 083004. [Google Scholar] [CrossRef]
- Flynn, V.P.; Cobanera, E.; Viola, L. Topology by dissipation: Majorana bosons in metastable quadratic Markovian dynamics. Phys. Rev. Lett. 2021, 127, 245701. [Google Scholar] [CrossRef]
- del Piero, J.; Slim, J.J.; Verhagen, E. Non-Hermitian chiral phononics through optomechanically induced squeezing. Nature 2022, 606, 82. [Google Scholar] [CrossRef]
- Wanjura, C.C.; Slim, J.J.; del Pino, J.; Brunelli, M.; Verhagen, E.; Nunnenkamp, A. Quadrature nonreciprocity: unidirectional bosonic transmission without breaking time-reversal symmetry. Nat. Comm. 2023, 7, 27. [Google Scholar]
- Barzanjeh, S.; Aquilina, M.; Xuereb, A. Manipulating the flow of thermal noise in quantum devices. Phys. Rev. Lett. 2018, 120, 060601. [Google Scholar] [CrossRef]
- Ahmadi, B.; Mazurek, P.; Horodecki, P.; Barzanjeh, S. Nonreciprocal quantum batteries. Phys. Rev. Lett. 2024, 132, 210402. [Google Scholar] [CrossRef]
- Dimer, F.; Estienne, B.; Parkins, A.S.; Carmichael, H.J. Proposed realization of the Dicke-model quantum phase transition in an optical cavity QED system. Phys. Rev. A 2007, 75, 013804. [Google Scholar] [CrossRef]
- Wasilewski, W.; Fernholz, T.; Jensen, K.; Madsen, L.S.; Krauter, H.; Muschik, C.; Polzik, E.S. Generation of two-mode squeezed and entangled light in a single temporal and spatial mode. Optics Express 2009, 17, 14444. [Google Scholar] [CrossRef] [PubMed]
- Ruesink, F.; Miri, M.A.; Alu, A.; Verhagen, E. Nonreciprocity and magnetic-free isolation based on optomechanical interactions. Nat. Commun. 2016, 7, 13662. [Google Scholar] [CrossRef] [PubMed]
- Slim, J.J.; Wanjura, C.C.; Brunelli, M.; del Pino, J.; Nunnenkamp, A.; Verhagen, E. Optomechanical realization of the bosonic Kitaev chain. Nature 2024, 627, 767. [Google Scholar] [CrossRef]
- Sliwa, K.M.; Hatridge, M.; Narla, A.; Shankar, S.; Frunzio, L.; Schoelkopf, R.J.; Devoret, M.H. Reconfigurable Josephson circulator/directional amplifier. Phys. Rev. X 2015, 5, 041020. [Google Scholar] [CrossRef]
- Zhang, Y.; Lester, B.J.; Gao, Y.Y.; Jiang, L.; Schoelkopf, R.J.; Girvin, S.M. Engineering bilinear mode coupling in circuit QED: Theory and experiment. Phys. Rev. A 2019, 99, 012314. [Google Scholar] [CrossRef]
- Vimal, V.K.; Subrahmanyam, V. Quantum correlations and entanglement in a Kitaev-type spin chain. Phys. Rev. A 2018, 98, 052303. [Google Scholar] [CrossRef]
- Yu, C.; Tian, M.; Kong, N.; Fadel, M.; Huang, X.; He, Q. Exceptional-point-induced nonequilibrium entanglement dynamics in bosonic networks. arXiv 2025, arXiv:2502.04639. [Google Scholar]
- Vimal, V.K.; Cayao, J. Entanglement dynamics in minimal Kitaev chains. arXiv arXiv:2507.17586. [CrossRef]
- McDonald, A.; Clerk, A.A. Exponentially-enhanced quantum sensing with non-Hermitian lattice dynamics. Nat. Commun. 2020, 11, 5382. [Google Scholar] [CrossRef] [PubMed]
- Luo, X.W.; Zhang, C.; Du, S. Quantum squeezing and sensing with pseudo-anti-parity-time symmetry. Phys. Rev. Lett. 2022, 128, 173602. [Google Scholar] [CrossRef] [PubMed]
- Hu, Y.C.; Hughes, T.L. Absence of topological insulator phases in non-Hermitian PT-symmetric Hamiltonians. Phys. Rev. B 2011, 84, 153101. [Google Scholar] [CrossRef]
- Malzard, S.; Poli, C.; Schomerus, H. Topologically protected defect states in open photonic systems with non-Hermitian charge-conjugation and parity-time symmetry. Phys. Rev. Lett. 2015, 115, 200402. [Google Scholar] [CrossRef] [PubMed]
- Peano, V.; Houde, M.; Brendel, C.; Marquardt, F.; Clerk, A.A. Topological phase transitions and chiral inelastic transport induced by the squeezing of light. Nat. Commun. 2016, 7, 10779. [Google Scholar] [CrossRef] [PubMed]
- Gong, Z.; Ashida, Y.; Kawabata, K.; Takasan, K.; Higashikawa, S.; Ueda, M. Topological phases of non-Hermitian systems. Phys. Rev. X 2018, 8, 031079. [Google Scholar] [CrossRef]
- Wanjura, C.C.; Brunelli, M.; Nunnenkamp, A. Topological framework for directional amplification in driven-dissipative cavity arrays. Nat. Comm. 2020, 11, 3149. [Google Scholar] [CrossRef]
- Drummond, P.D.; Ficek, Z. Quantum squeezing; Springer: New York, 2004. [Google Scholar]
- Ficek, Z.; Wahiddin, M.R. Quantum optics for beginners; Pan Stanford, Singapore, 2014. [Google Scholar]
- Mandel, L.; Wolf, E. Optical coherence and quantum optics; Cambridge University Press: Cambridge, 1995. [Google Scholar]
- Monken, C.H.; Garuccio, A.; Branning, D.; Torgerson, J.R.; Narducci, F.; Mandel, L. Generating mutual coherence from incoherence with the help of a phase-conjugate mirror. Phys. Rev. A 1996, 53, 1782. [Google Scholar] [CrossRef]
- Mandel, L. Anticoherence. Pure Appl. Opt. 1998, 7, 927. [Google Scholar] [CrossRef]
- Sun, L.H.; Li, G.X.; Ficek, Z. First-order coherence versus entanglement in a nanomechanical cavity. Phys. Rev. A. 2012, 85, 022327. [Google Scholar] [CrossRef]
- Heuer, A.; Menzel, R.; Milonni, P. Complementarity in biphoton generation with stimulated or induced coherence. Phys. Rev. A 2015, 92, 033834. [Google Scholar] [CrossRef]
- Menzel, R.; Heuer, A.; Milonni, P. Entanglement, complementarity, and vacuum fields in spontaneous parametric down-conversion. Atoms 2019, 7, 27. [Google Scholar] [CrossRef]
- Sun, L.H.; Liu, Y.; Li, C.; Zhang, K.K.; Yang, W.X.; Ficek, Z. Coherence and anticoherence induced by thermal fields. Entropy 2022, 24, 692. [Google Scholar] [CrossRef] [PubMed]
- Mollow, B.R.; Glauber, R.J. Quantum theory of parametric amplification. I. Phys. Rev. 1967, 160, 1076. [Google Scholar] [CrossRef]
- Mollow, B.R.; Glauber, R.J. Quantum theory of parametric amplification. II. Phys. Rev. 1967, 160, 1097. [Google Scholar] [CrossRef]
- Barnett, S.M.; Knight, P.L. Thermofield analysis of squeezing and statistical mixtures in quantum optics. J. Opt. Soc. Am. B 1985, 2, 467. [Google Scholar] [CrossRef]
- Agarwal, G.S. Anomalous coherence functions of the radiation fields. Phys. Rev. A 1986, 33, 11584. [Google Scholar] [CrossRef] [PubMed]
- Lahteenmaki, P.; Paraoanu, G.S.; Hassel, J.; Hakonen, P.J. Coherence and multimode correlations from vacuum fluctuations in a microwave superconducting cavity. Nat. Commun. 2016, 7, 12548. [Google Scholar] [CrossRef]
- Horodecki, M.; Horodecki, P.; Horodecki, R. Separability of mixed states: necessary and sufficient conditions. Phys. Lett. A 1996, 223, 1. [Google Scholar] [CrossRef]
- Simon, R. Peres-Horodecki separability criterion for continuous variable systems. Phys. Rev. Lett. 2000, 84, 2726. [Google Scholar] [CrossRef]
- Stobińska, M.; Wódkiewicz, K. Witnessing entanglement with second-order interference. Phys. Rev. A 2005, 71, 032304. [Google Scholar] [CrossRef]
- Hillery, M.; Zubairy, M. Entanglement conditions for two-mode states. Phys. Rev. Lett. 2006, 96, 050503. [Google Scholar] [CrossRef]
- Adesso, G.; Datta, A. Quantum versus classical correlations in Gaussian states. Phys. Rev. Lett. 2010, 105, 030501. [Google Scholar] [CrossRef]
- Collett, M.J.; Gardiner, C.W. Squeezing of intracavity and traveling-wave light fields produced in parametric amplification. Phys. Rev. A 1984, 30, 1386. [Google Scholar] [CrossRef]










Disclaimer/Publisher’s Note: The statements, opinions and data contained in all publications are solely those of the individual author(s) and contributor(s) and not of MDPI and/or the editor(s). MDPI and/or the editor(s) disclaim responsibility for any injury to people or property resulting from any ideas, methods, instructions or products referred to in the content. |
© 2025 by the authors. Licensee MDPI, Basel, Switzerland. This article is an open access article distributed under the terms and conditions of the Creative Commons Attribution (CC BY) license (http://creativecommons.org/licenses/by/4.0/).
