1. Introduction
Transformers’
complexity makes long-sequence modeling difficult. Trade-offs still exist despite methods like Longformer [
1], BigBird [
2], and RWKV [
3] that combine RNN-like mechanisms or reduce computation. A local encoder extracts features, VQ maps them to a discrete codebook, and a dynamic gate determines how to fuse compressed and original features in H-SSST’s hierarchical compression approach. The fused representation is efficiently processed by a global encoder.
Main contributions:
A novel hierarchical architecture H-SSST for ultra-long sequences.
Dynamic Fusion Compression using gating and VQ for efficient feature representation.
Theoretical analysis and small-scale experiments confirming structural stability and key module efficacy.
2. Related Work
Early RNN-based methods (LSTM, GRU) suffered from vanishing gradients and poor parallelism. Transformers solve long-range dependencies but scale poorly. Existing improvements:
Sparse Attention: Longformer, BigBird, fixed/learnable sparse patterns.
Linear Attention: Linformer approximates attention matrices via low-rank decomposition.
State Space Models (SSM): S4 leverages control-theoretic state-space concepts.
Hybrid Architectures: RWKV combines RNN-style inference with Transformer parallelism.
H-SSST differs by hierarchical compression and dynamic fusion, introducing a novel information bottleneck.
3. Theoretical Analysis
We provide a brief but rigorous theoretical justification for H-SSST.
3.1. Memory and Computational Complexity
Let L be the sequence length, d the feature dimension, and B batch size.
Standard Transformer: memory and computation due to self-attention and feed-forward layers.
H-SSST:
Local Encoder: Multi-layer convolutional processing with kernel size , complexity
Vector Quantization: Codebook lookup with K codewords, complexity
Dynamic Gate: Attention-based routing with compression factor c, complexity
Hierarchical Compression: Multi-scale processing with ratios , complexity
Global Encoder: Operates on compressed sequences of length , reducing attention cost to
Complexity Reduction: H-SSST transforms the quadratic scaling into:
achieving asymptotic reduction
for compression ratio
.
3.2. Numerical Stability
3.2.1. Feature Fusion Stability
Let
denote local features and
the VQ representation. The dynamic fusion:
As a convex combination, the spectral norm satisfies the tight bound:
This ensures feature norms remain bounded and prevents explosion.
3.2.2. Gradient Stability
The architecture employs multiple stability mechanisms:
Residual Connections: In LocalEncoder ensure
Straight-Through Estimator: In VQ provides approximate gradient identity
Bounded Activations: Sigmoid in gating and softmax in attention prevent gradient explosion
3.3. Information Preservation
3.3.1. Adaptive Information Bottleneck
The architecture implements a variable-rate information bottleneck. Let X be input, Z compressed representation, and Y task target.
Vector Quantization creates a discrete bottleneck:
Dynamic Gating enables adaptive compression:
Critical tokens (): Preserve global context through
Regular tokens (): Maintain local patterns with minimal compression
Information preservation: for important positions
3.3.2. Multi-Scale Efficiency
Hierarchical compression with ratios
achieves exponential length reduction:
while gate values control information loss, ensuring optimal computation allocation based on token importance.
3.4. Theoretical Guarantees
Complexity: Quadratic-to-quasi-linear scaling reduction for long sequences
Stability: Bounded operations and gradients enable robust optimization
Information: Adaptive preservation of critical information while compressing redundancy
Convergence: Composite loss with EMA codebook updates ensures training stability
These properties establish H-SSST as a principled approach for efficient long-sequence modeling.
4. H-SSST Architecture
The H-SSST (Hierarchical-State Space Model with Spatial-Temporal features) adopts a layered design that combines local pattern extraction, discrete representation learning, and global contextual modeling. This structure reduces memory and computational cost while preserving salient information.
Figure 1.
Overall architecture of the H-SSST model. It includes the local encoder, dynamic gate, vector quantization module, dynamic fusion compression, and the global encoder.
Figure 1.
Overall architecture of the H-SSST model. It includes the local encoder, dynamic gate, vector quantization module, dynamic fusion compression, and the global encoder.
4.1. Input Layer
The input tensor has shape
, where
B is the batch size,
L the sequence length, and
the embedding dimension. Tokens are first mapped into continuous embeddings via a learnable lookup table:
4.2. Local Encoder
The local encoder captures short-range dependencies through a one-dimensional convolution followed by activation and normalization:
This operation models local temporal or spatial correlations within small neighborhoods of the sequence, producing compact local features.
Figure 2.
Detailed structure of the Local Encoder. A 1D convolution layer captures neighboring token relations, followed by ReLU and LayerNorm.
Figure 2.
Detailed structure of the Local Encoder. A 1D convolution layer captures neighboring token relations, followed by ReLU and LayerNorm.
4.3. Dynamic Gate
To adaptively control the balance between compressed and original representations, a dynamic gating module predicts position-wise gate values:
where
is the Sigmoid function and
. Larger
G values indicate higher importance of the quantized representation for that position.
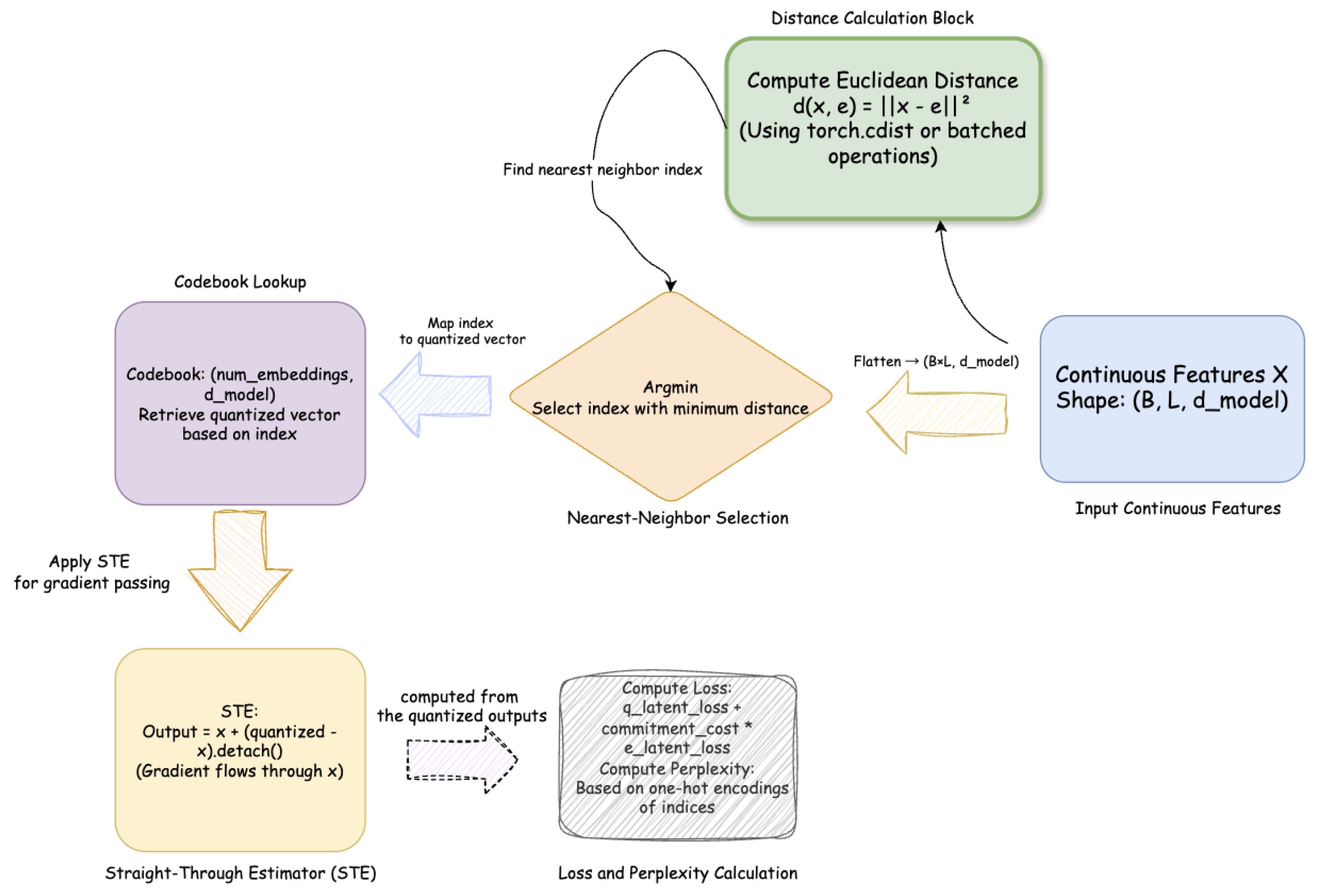
4.4. Vector Quantization
Each local feature vector is mapped onto a discrete codebook
using nearest-neighbor assignment:
The vector quantization module returns both the quantized output and an auxiliary loss term to stabilize training:
where
denotes stop-gradient and
is the commitment cost. The average code usage defines the perplexity metric, measuring codebook diversity.
4.5. Dynamic Fusion Compression
The local and quantized representations are merged through a convex combination controlled by the dynamic gate:
To enhance feature interaction, a lightweight multi-head self-attention layer is applied within this module, producing the compressed representation:
Figure 3.
Dynamic Fusion Compression module. Local and quantized features are adaptively mixed by gate values and refined through lightweight multi-head self-attention.
Figure 3.
Dynamic Fusion Compression module. Local and quantized features are adaptively mixed by gate values and refined through lightweight multi-head self-attention.
4.6. Global Encoder
The compressed sequence
is then passed to the global encoder, a Transformer Encoder stack with positional encoding:
This stage captures long-range dependencies efficiently on the shortened sequence. The final hidden states are projected through a linear layer for downstream tasks.
4.7. Output
The model outputs the globally integrated representation:
which can be used for text generation, classification, or other sequence modeling tasks.
Overall, H-SSST introduces a hierarchical compression mechanism that significantly reduces the quadratic attention cost while maintaining key contextual information. The dynamic gate ensures important tokens retain high-fidelity representations, and vector quantization enhances discrete state modeling, making the architecture well-suited for ultra-long sequence applications.
5. Experiments
5.1. Setup
Small-scale validation with , VQ codebook , global encoder 6 layers, 8 heads. Adam optimizer with learning rate.
5.2. Structural Validation
Table 1.
Small-scale Training Feasibility (5 Epochs).
Table 1.
Small-scale Training Feasibility (5 Epochs).
| Epoch |
Avg. Loss |
Avg. VQ-Loss |
Avg. PPL |
| 1 |
7.64 |
1.28 |
154.4 |
| 2 |
7.07 |
1.37 |
136.5 |
| 3 |
7.04 |
1.51 |
95.4 |
| 4 |
7.03 |
1.80 |
41.4 |
| 5 |
7.03 |
2.12 |
15.3 |
5.3. Ablation Study
To validate the effectiveness of each key component in H-SSST, we conducted an ablation study by selectively removing Vector Quantization (VQ) or Dynamic Gate.
Table 2.
Epoch-wise Training Perplexity for H-SSST and Ablation Variants.
Table 2.
Epoch-wise Training Perplexity for H-SSST and Ablation Variants.
| Model |
Epoch 1 |
Epoch 2 |
Epoch 3 |
Epoch 4 |
Epoch 5 |
| Full H-SSST |
154.57 |
131.71 |
74.73 |
16.24 |
4.80 |
| w/o Dynamic Gate |
187.33 |
150.47 |
55.89 |
19.92 |
10.45 |
| w/o Vector Quantization |
4246.09 |
1230.53 |
1190.11 |
1195.17 |
1176.23 |
Discussion
Vector Quantization (VQ): Removing VQ drastically impairs training, with extremely high initial Perplexity and unstable convergence. This confirms that VQ is essential for compressing local features while preserving critical information.
Dynamic Gate: Removing the dynamic gate slightly reduces memory, but performance suffers in adaptively fusing local and global features. The gate is crucial for assigning attention resources to important tokens, ensuring both efficiency and task-relevant feature propagation.
Conclusion The ablation results strongly indicate that both Vector Quantization and Dynamic Gate are indispensable. H-SSST achieves its computational efficiency and robust convergence only when all components are active, demonstrating the carefully designed synergy of the architecture.
6. Conclusions
H-SSST demonstrates a hierarchical, compressed Transformer capable of stable training. Dynamic Fusion Compression and VQ modules are critical for efficiency. Future work: large-scale validation, advanced gating, and codebook optimization.
References
- Beltagy, I.; Peters, M. E.; Cohan, A. Longformer: The long-document transformer. arXiv 2020, arXiv:2004.05150. [Google Scholar] [CrossRef]
- Zaheer, M.; Guruganesh, G.; Dubey, A.; Ainslie, J.; et al. BigBird: Transformers for longer sequences. NeurIPS 2020, 33. [Google Scholar]
- Peng, B.; Alcaide, E.; Wang, J. RWKV: Reinventing RNNs for the Transformer Era. arXiv 2023, arXiv:2305.13048. [Google Scholar] [CrossRef]
- Wang, S.; Li, B. Z.; Khabsa, M.; Ma, H.; Han, K. Linformer: Self-attention with linear complexity. arXiv 2020, arXiv:2006.04768. [Google Scholar] [CrossRef]
- Gu, A.; Goel, K.; Ré, C. Efficiently modeling long sequences with structured state spaces. arXiv 2021, arXiv:2111.01358. [Google Scholar]
|
Disclaimer/Publisher’s Note: The statements, opinions and data contained in all publications are solely those of the individual author(s) and contributor(s) and not of MDPI and/or the editor(s). MDPI and/or the editor(s) disclaim responsibility for any injury to people or property resulting from any ideas, methods, instructions or products referred to in the content. |
© 2025 by the authors. Licensee MDPI, Basel, Switzerland. This article is an open access article distributed under the terms and conditions of the Creative Commons Attribution (CC BY) license (http://creativecommons.org/licenses/by/4.0/).