Submitted:
19 August 2025
Posted:
21 August 2025
You are already at the latest version
Abstract
Keywords:
1. Introduction
2. Matching Network with a Double Tuning Resonant Circuit
2.1. Parametric Simulations of the Matching Network
2.1.1. UGWIDT Electrical Impedance
2.1.2. Parametric Simulations for Ca, Rs
2.1.3. Capacitive Effect of Connection Cable and refinement of Ca
2.2. Experimental Validation of the Matching Network
2.3. Evaluation of the Input Impedance
3. Integration of the Matching Network on the UGWIDT Connector
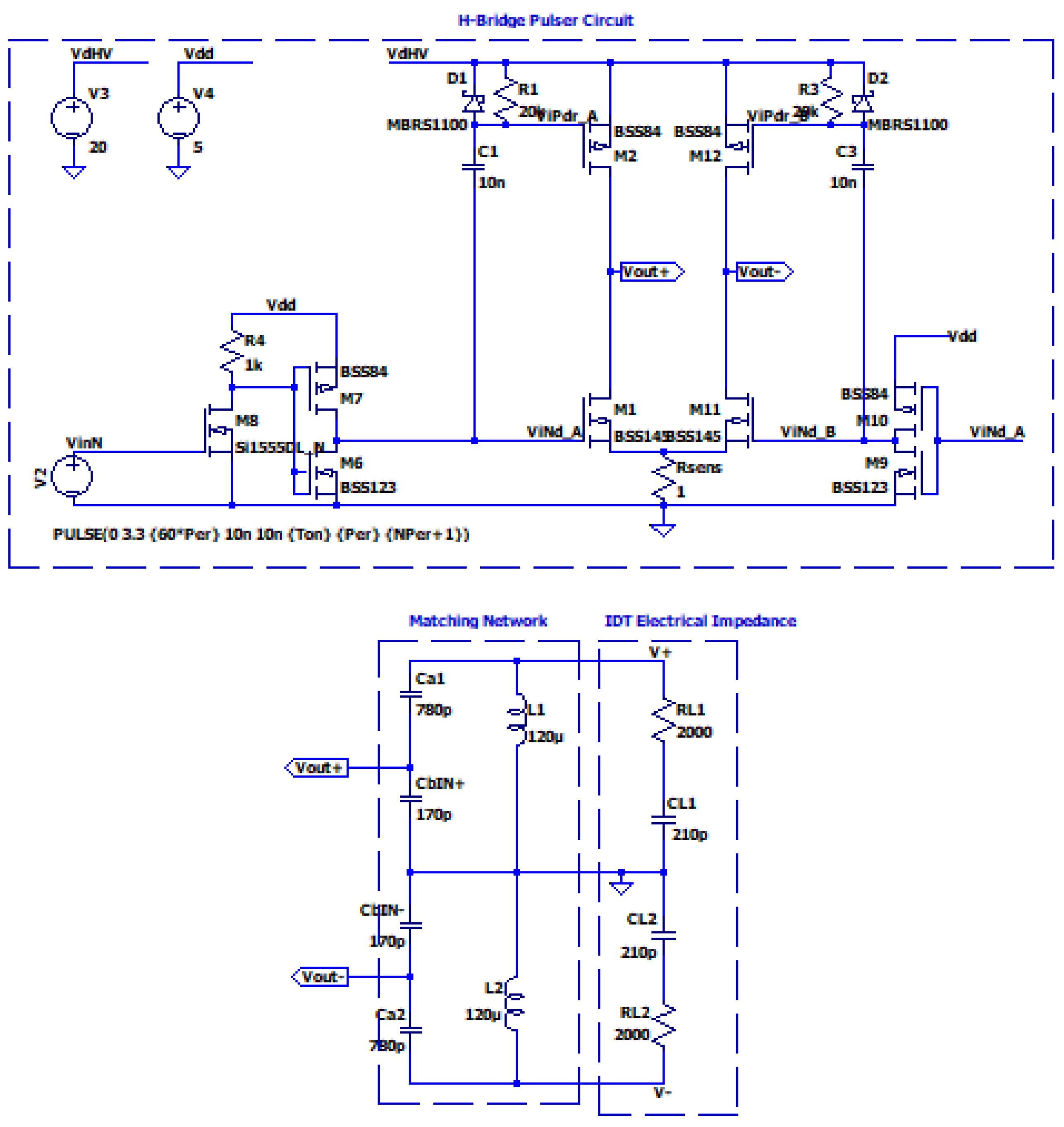
4. Pulser Circuit with Matching Network
5. Conclusions
Funding
Conflicts of Interest
Abbreviations
| UGWIDT | Ultrasonic Guided Wave Interdigital Transducer |
| SHM | Structural Health Monitoring |
| IDT | Interdigital Transducer |
| PCB | Printed circuit board |
| PVDF | Polyvinylidene difluoride |
References
- T. Stepinski, M. Mańka, and A. Martowicz, “Interdigital lamb wave transducers for applications in structural health monitoring,” NDT & E International, vol. 86, pp. 199–210, Mar. 2017. [CrossRef]
- B. Ren and C. J. Lissenden, “PVDF Multielement Lamb Wave Sensor for Structural Health Monitoring,” in IEEE Transactions on Ultrasonics, Ferroelectrics, and Frequency Control, vol. 63, no. 1, pp. 178-185, Jan. 2016. [CrossRef]
- P. Giannelli, A. Bulletti and L. Capineri, “Multifunctional Piezopolymer Film Transducer for Structural Health Monitoring Applications,” in IEEE Sensors Journal, vol. 17, no. 14, pp. 4583-4586, 15 July15, 2017. [CrossRef]
- M. Mańka, A. Martowicz, M. Rosiek, T. Stepinski, and T. Uhl, “Tunable interdigital transducers made of piezoelectric macro-fiber composite,” Smart Materials and Structures, vol. 25, no. 11, p. 115022, Oct. 2016. [CrossRef]
- A. Bulletti, P. Giannelli, M. Calzolai and L. Capineri, “An Integrated Acousto/Ultrasonic Structural Health Monitoring System for Composite Pressure Vessels,” in IEEE Transactions on Ultrasonics, Ferroelectrics, and Frequency Control, vol. 63, no. 6, pp. 864-873, June 2016. [CrossRef]
- B. Ren, H. Cho, and C. Lissenden, “A Guided Wave Sensor Enabling Simultaneous Wavenumber-Frequency Analysis for Both Lamb and Shear-Horizontal Waves,” Sensors, vol. 17, no. 3, p. 488, Mar. 2017. [CrossRef]
- V. Giurgiutiu, Structural Health Monitoring with Piezoelectric Wafer Active Sensors. Academic Press, 2014.
- X. Qing, W. Li, Y. Wang, and H. Sun, “Piezoelectric Transducer-Based Structural Health Monitoring for Aircraft Applications,” Sensors, vol. 19, no. 3, p. 545, Jan. 2019. [CrossRef]
- Shifeng Guo et al. 2019 Smart Mater. Struct. 28 075031. [CrossRef]
- Tadeusz Stepinski, Michał Mańka, Adam Martowicz, Interdigital lamb wave transducers for applications in structural health monitoring, NDT & E International, Volume 86, 2017, Pages 199-210,, ISSN 0963-8695, . [CrossRef]
- Kino, Gordon S. (1987). Acoustic Waves: Devices, Imaging, and Analog Signal Processing. Prentice-Hall. ISBN 0130030473.
- A. R. Selfridge, R. Baer, B. T. Khuri-Yakub and G. S. Kino, “Computer-Optimized Design of Quarter-Wave Acoustic Matching and Electrical Matching Networks for Acoustic Transducers,” 1981 Ultrasonics Symposium, Chicago, IL, USA, 1981, pp. 644-648. [CrossRef]
- L. Capineri, L. Masotti, M. Rinieri and S. Rocchi, “Ultrasonic transducers as a black-box: equivalent circuit synthesis and matching network design,” in IEEE Transactions on Ultrasonics, Ferroelectrics, and Frequency Control, vol. 40, no. 6, pp. 694-703, Nov. 1993. [CrossRef]
- V. T. Rathod, “A Review of Electric Impedance Matching Techniques for Piezoelectric Sensors, Actuators and Transducers,” Electronics, vol. 8, no. 2, p. 169, Feb. 2019. [CrossRef]
- H. Zhou, S. H. Huang, and W. Li, “Electrical Impedance Matching Between Piezoelectric Transducer and Power Amplifier,” IEEE Sensors Journal, vol. 20, no. 23, pp. 14273–14281, Dec. 2020. [CrossRef]
- https://www.analog.com/media/en/technical-documentation/data-sheets/lt1210.pdf 15 August 2025.
- M. M. Weiner, Monopole Antennas, Marcel Dekker, Inc.,CRC Press, Rev. Exp edition, New York, pp.110-118, 2003.
- Valery Godyak, RF discharge diagnostics: Some problems and their resolution J. Appl. Phys. 129, 041101 (2021);. [CrossRef]
- L. Bergamaschi, A. Bulletti, M. Dimitri and L. Capineri, “Modelling the beam pattern of piezopolymer interdigital transducers (IDT) for optimizing the off-axis response,” 2022 IEEE International Ultrasonics Symposium (IUS), Venice, Italy, 2022, pp. 1-2. [CrossRef]
- L. Svilainis and G. Motiej?nas, “Power amplifier for ultrasonic transducer excitation,” vol. 58, no. 1, pp. 30-36, Mar. 2006. [CrossRef]
- L. Capineri, “A 15 MHz bandwidth, 60 Vpp, low distortion power amplifier for driving high power piezoelectric transducers,” Review of Scientific Instruments, vol. 85, no. 10, p. 104701, Oct. 2014. [CrossRef]
- J. Zhou and Y. Zheng, “Broadband Linear High-Power Amplifier Based on the Parallel Amplification Architecture for Electromagnetic Ultrasonic Guided Wave,” Sensors, vol. 19, no. 13, p. 2924, Jul. 2019. [CrossRef]
- Y. Guo, C. Aquino, D. Zhang, and B. Murmann, “A Four-Channel, 36 V, 780 kHz Piezo Driver Chip for Structural Health Monitoring,” IEEE Journal of Solid-State Circuits, vol. 49, no. 7, pp. 1506-1513, Apr. 2014. [CrossRef]
- P. R. Smith, D. M. J. Cowell, and S. Freear, “Width-modulated squarewave pulses for ultrasound applications,” IEEE Trans. Ultrason., Ferroelectr.,Freq. Control, vol. 60, no. 11, pp. 2244–2256, 2013. [CrossRef]
- M. Terenzi, D. Ghisu, F. Quaglia, E. Boni, M. Diaz Mendez, M. Valle, and D. D. Caviglia, “Flexible hardware architecture for the generation of ultrasound pulses in medical imaging,” in 2016 IEEE International Ultrasonics Symposium (IUS), 2016, pp. 1–4. [CrossRef]
- P. Giannelli, A. Bulletti, M. Granato, G. Frattini, G. Calabrese and L. Capineri, “A Five-Level, 1-MHz, Class-D Ultrasonic Driver for Guided-Wave Transducer Arrays,” in IEEE Transactions on Ultrasonics, Ferroelectrics, and Frequency Control, vol. 66, no. 10, pp. 1616-1624, Oct. 2019. [CrossRef]
- A. Bulletti, P. Giannelli, M. Calzolai and L. Capineri, “Multielement Interdigital Transducers for Structural Health Monitoring,” 2018 IEEE International Ultrasonics Symposium (IUS), Kobe, Japan, 2018, pp. 1-3. [CrossRef]















| Ca | || | G |
| 600 pF | 1,62 | 2,85 |
| 700 pF | 2.57 | 3,33 |
| 800 pF | 4.27 | 3,80 |
| 900pF | 7.6 | 4,20 |
| 1000pF | 8.79 | 4,76 |
| Rs [Ω] | Vout [Volt] |
| 0.4 | 133.2 |
| 1 | 129.6 |
| 4 | 121.5 |
Disclaimer/Publisher’s Note: The statements, opinions and data contained in all publications are solely those of the individual author(s) and contributor(s) and not of MDPI and/or the editor(s). MDPI and/or the editor(s) disclaim responsibility for any injury to people or property resulting from any ideas, methods, instructions or products referred to in the content. |
© 2025 by the authors. Licensee MDPI, Basel, Switzerland. This article is an open access article distributed under the terms and conditions of the Creative Commons Attribution (CC BY) license (http://creativecommons.org/licenses/by/4.0/).