Submitted:
18 August 2025
Posted:
19 August 2025
You are already at the latest version
Abstract
Keywords:
1. Introduction
2. Materials and Methods
Study Volunteers and Baseline Tests
Sample Collection
Flow Cytometry
Human Papillomavirus DNA Detection and Genotyping
Histopathology of Papanicolaou Smear
Statistical Analysis
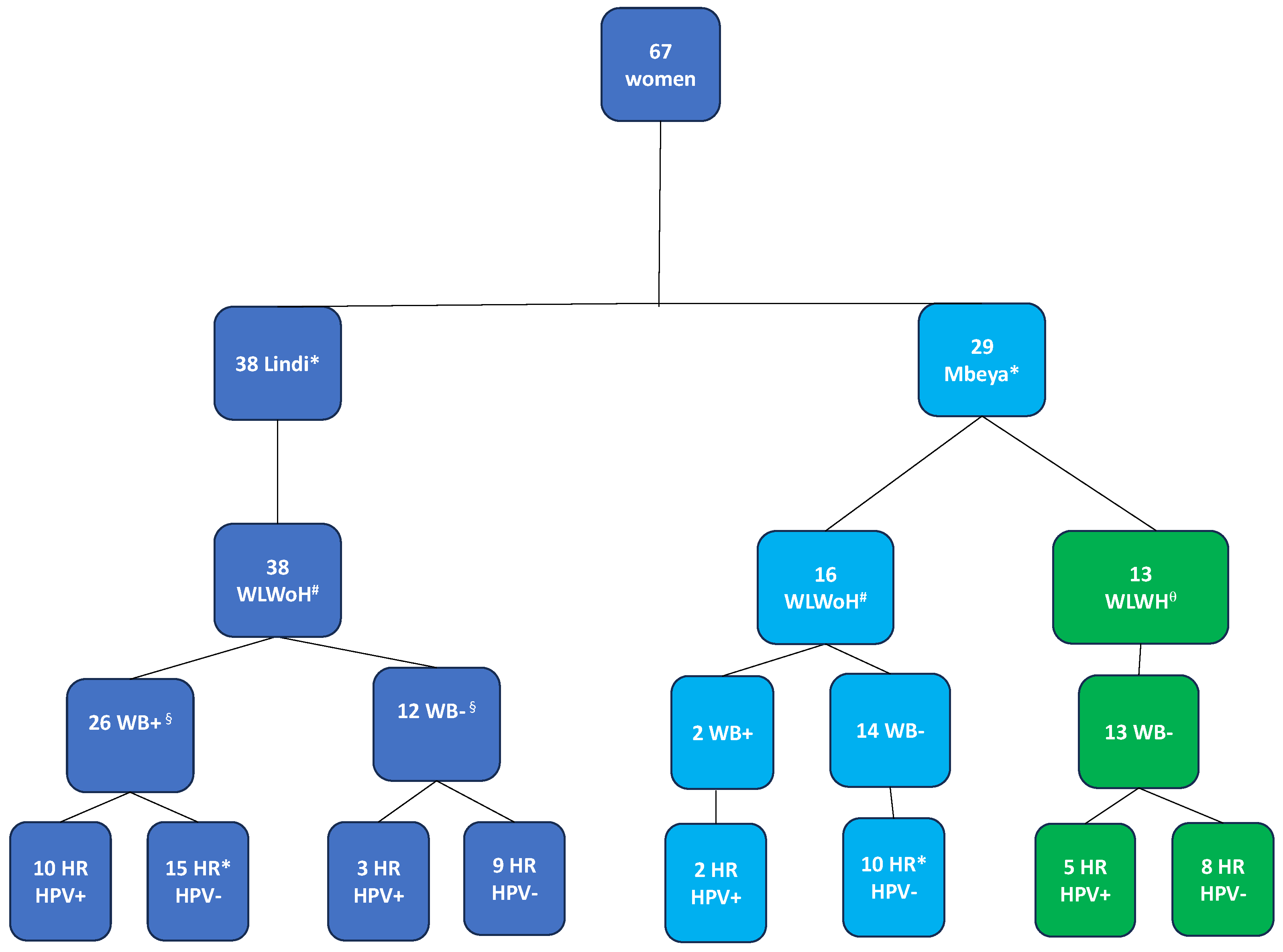
3. Results
Study Cohort
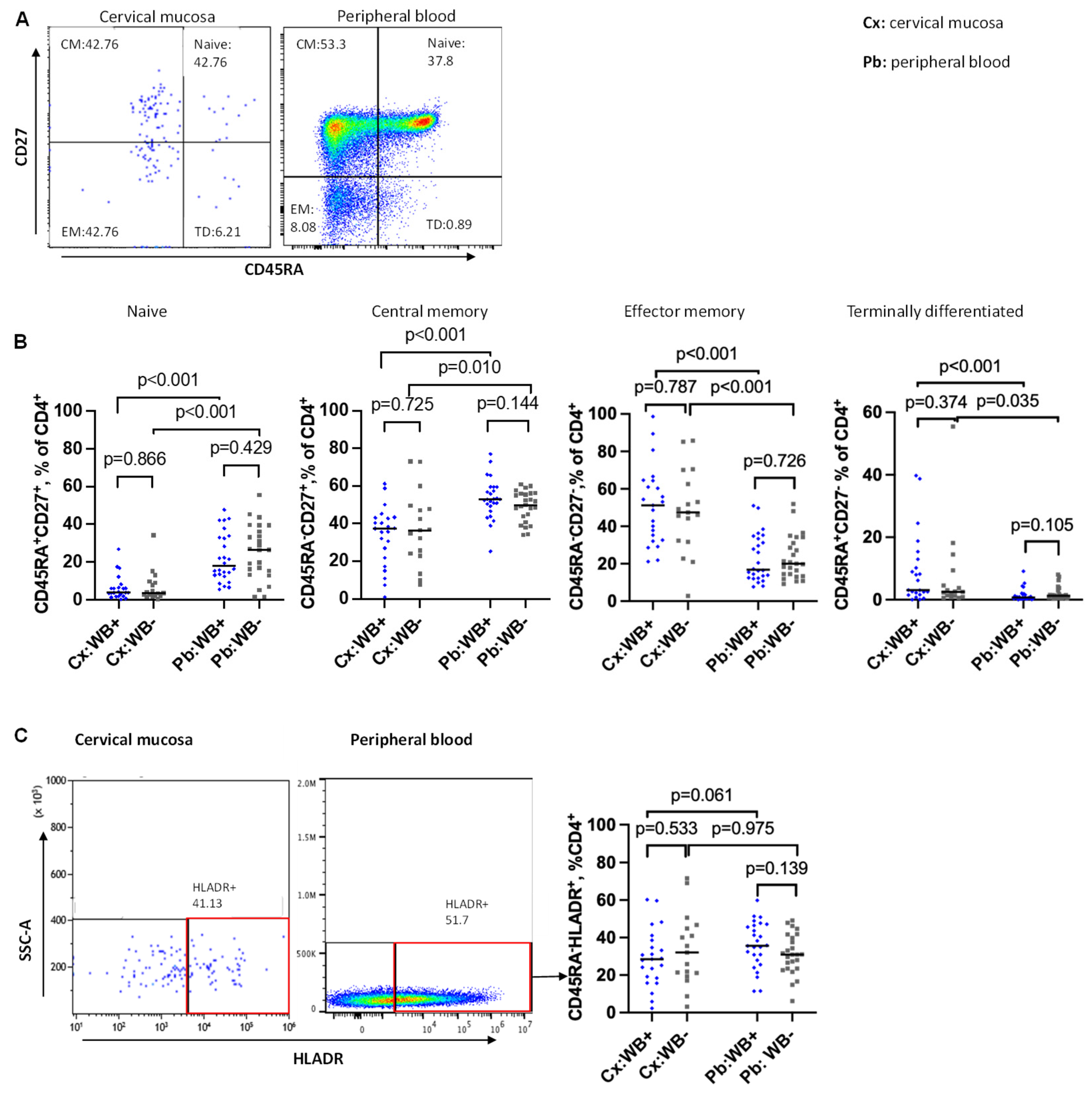
Impact of WB on the Maturation Status of CD4 T Cells in the Cervical Mucosa and Peripheral Blood
Influence of WB Infection Status on CD4 T Cells Expression of CCR5 and a4b7
Infection with WB Increases the Frequency of γδ2 CD3 T Cells in the Cervical Mucosa
Increased HR HPV Prevalence in WB-Infected Women

4. Discussion
Supplementary Materials
Author Contributions
Funding
Institutional Review Board Statement
Informed Consent Statement
Data Availability Statement
Acknowledgments
Conflicts of Interest
Abbreviations
| Cx | Cervical mucosa |
| FRT | Female reproductive tract |
| HIV | Human Immunodeficiency Virus |
| HR HPV | High Risk Human Papillomavirus |
| Pb | Peripheral blood |
| STI | Sexually transmitted infection |
| WB+ | Wuchereria Bancroft- infected |
| WB- | Wuchereria bancrofti- uninfected |
| WLWH | Women living with HIV |
| WLWoH | Women living without HIV |
References
- C.M. Albuquerque, V.M. C.M. Albuquerque, V.M. Cavalcanti, M. V Alice Melo, P. Verçosa, L.N. Regis, H. Hurd, M. Rego, Bloodmeal Microfilariae Density and the Uptake and Establishment of Wuchereria bancrofti Infections in Culex quinquefasciatus and Aedes aegypti, n.d.
- M.A. Appawu, S.K. M.A. Appawu, S.K. Dadzie, A. Baffoe-Wilmot, M.D. Wilson, Lymphatic filariasis in Ghana: Entomological investigation of transmission dynamics and intensity in communities served by irrigation systems in the Upper East Region of Ghana, Tropical Medicine and International Health 6 (2001) 511–516. [CrossRef]
- Y.A. Derua, S.F. Y.A. Derua, S.F. Rumisha, B.M. Batengana, D.A. Max, G. Stanley, W.N. Kisinza, L.E.G. Mboera, Lymphatic filariasis transmission on Mafia Islands, Tanzania: Evidence from xenomonitoring in mosquito vectors, PLoS Negl Trop Dis 11 (2017). [CrossRef]
- S.M. Erickson, K. S.M. Erickson, K. Fischer, G.J. Weil, B.M. Christensen, P.U. Fischer, Distribution of Brugia malayi larvae and DNA in vector and non-vector mosquitoes: Implications for molecular diagnostics, Parasit Vectors 2 (2009). [CrossRef]
- R.M. Maizels, F. R.M. Maizels, F. Partono, S. Oemijatit, B.M. Ogilviet, Antigenic analysis of Brugia timori, a filarial nematode of man: initial characterization by surface radioiodination and evaluation of diagnostic potential, 1983.
- J. Ughasi, H.E. J. Ughasi, H.E. Bekard, M. Coulibaly, D. Adabie-Gomez, J. Gyapong, M. Appawu, M.D. Wilson, D.A. Boakye, Mansonia africana and Mansonia uniformis are Vectors in the transmission of Wuchereria bancrofti lymphatic filariasis in Ghana, Parasit Vectors 5 (2012). [CrossRef]
- E. Cromwell, C. E. Cromwell, C. Schmidt, K. Kwong, D. Piggot, D. Mupfasoni, G. Biswas, The global distribution of lymphatic filariasis, 2000-18: a geospatial analysis, Lancet (2020) 1–9. www.thelancet.com/lancetgh.
- Neglected Tropical Diseases Control Programme, Lymphatic Filariasis, Dar es Salaam, 2018.
- I. Kroidl, E. I. Kroidl, E. Saathoff, L. Maganga, W.H. Makunde, A. Hoerauf, C. Geldmacher, P. Clowes, L. Maboko, M. Hoelscher, Effect of Wuchereria bancrofti infection on HIV incidence in southwest Tanzania: a prospective cohort study, The Lancet 388 (2016) 1912–1920. [CrossRef]
- J. Mnkai, T.F. J. Mnkai, T.F. Marandu, J. Mhidze, A. Urio, L. Maganga, A. Haule, G. Kavishe, E. Ntapara, N. Chiwerengo, P. Clowes, S. Horn, M. Mosoba, W. Lazarus, A. Ngenya, A. Kalinga, A. Debrah, F. Rieß, E. Saathoff, C. Geldmacher, A. Hoerauf, M. Hoelscher, M. Chachage, I. Kroidl, Step towards elimination of Wuchereria bancrofti in Southwest Tanzania 10 years after mass drug administration with Albendazole and Ivermectin, PLoS Negl Trop Dis 16 (2022). [CrossRef]
- W. John, V. W. John, V. Mushi, D. Tarimo, U. Mwingira, Prevalence and management of filarial lymphoedema and its associated factors in Lindi district, Tanzania: A community-based cross-sectional study, Tropical Medicine and International Health 27 (2022) 678–685. [CrossRef]
- M.L. Blaxter, R.M. M.L. Blaxter, R.M. Maizels, Nematode Surface Coats: Actively Evading Immunity, 1992.
- King, C. L, S. Mahanty, V. Kumaraswami, J.S. Abrams, J. Regunathan, K. Jayaraman, E.A. Ottesen, T.B. Nutman, Cytokine Control of Parasite-specific Anergy in Human Lymphatic Filariasis Preferential Induction of a Regulatory T Helper Type 2 Lymphocyte Subset, 1993.
- Sartono E, Kruize YCM, Kurniawan A, Maizels R, Yazdanbakhsh M, Depression of filarial specific IL-4 IL-5, Journal of Infectious Diseases 175 (1997) 1276–1280. [CrossRef]
- S. Chatterjee, C.E. S. Chatterjee, C.E. Clark, E. Lugli, M. Roederer, T.B. Nutman, Filarial Infection Modulates the Immune Response to Mycobacterium tuberculosis through Expansion of CD4+ IL-4 Memory T Cells, The Journal of Immunology 194 (2015) 2706–2714. [CrossRef]
- A. Degarege, M. A. Degarege, M. Legesse, G. Medhin, A. Animut, B. Erko, Malaria and related outcomes in patients with intestinal helminths: a cross-sectional study, 2012. http://www.biomedcentral.com/1471-2334/12/291.
- M. Nacher, P. M. Nacher, P. Singhasivanon, S. Yimsamran, N. Thanyavanich, P. Wuthisen, S. Looareesuwan, Intestinal helminth infections are associated with increased incidence of Plasmodium falciparum malaria in Thailand, J Parasitol 88 (2002) 55–58.
- A. Kalinkovich, Z. A. Kalinkovich, Z. Weisman, Z. Greenberg, J. Nahmias, S. Eitan, M. Stein, Z. Bentwich, R. Ben-Ari, Decreased CD4 and increased CD8 counts with T cell activation is associated with chronic helminth infection, 1998.
- Kalinkovich, G. Borkow, Z. Weisman, A. Tsimanis, M. Stein, Z. Bentwich, Increased CCR5 and CXCR4 expression in Ethiopians living in Israel: Environmental and constitutive factors, Clinical Immunology 100 (2001) 107–117. [CrossRef]
- M. Chachage, L. M. Chachage, L. Podola, P. Clowes, A. Nsojo, A. Bauer, O. Mgaya, D. Kowour, G. Froeschl, L. Maboko, M. Hoelscher, E. Saathoff, C. Geldmacher, Helminth-Associated Systemic Immune Activation and HIV Co-receptor Expression: Response to Albendazole/Praziquantel Treatment, PLoS Negl Trop Dis 8 (2014). [CrossRef]
- W.E. Secor, A. W.E. Secor, A. Shah, P.M.N. Mwinzi, B.A. Ndenga, C.O. Watta, D.M.S. Karanja, Increased Density of Human Immunodeficiency Virus Type 1 Coreceptors CCR5 and CXCR4 on the Surfaces of CD4+ T Cells and Monocytes of Patients with Schistosoma mansoni Infection, Infect Immun 71 (2003) 6668–6671. [CrossRef]
- I. Kroidl, T.F. I. Kroidl, T.F. Marandu, L. Maganga, S. Horn, A. Urio, A. Haule, J. Mhidze, J. Mnkai, M. Mosoba, E. Ntapara, N. Chiwarengo, P. Clowes, B. Pitter, F. Riess, B. Habboub, E. Saathoff, M. Ritter, A. Hoerauf, L. Maboko, C. Geldmacher, N.E. Ntinginya, M. Hoelscher, M. Chachage, Articles Impact of quasielimination of Wuchereria bancrofti on HIV incidence in southwest Tanzania: a 12-year prospective cohort study, 2025. www.thelancet.com/hiv.
- Cicala, E. Martinelli, J.P. Mcnally, D.J. Goode, R. Gopaul, J. Hiatt, K. Jelicic, S. Kottilil, K. Macleod, A. O’shea, N. Patel, D. Van Ryk, D. Wei, M. Pascuccio, L. Yi, L. Mckinnon, J. Kimani, R. Kaul, A.S. Fauci, J. Arthos, The integrin 4 7 forms a complex with cell-surface CD4 and defines a T-cell subset that is highly susceptible to infection by HIV-1, 2009. www.pnas.org/cgi/content/full/.
- Tatjana, L. Virginia, P. Graham, R. Scott, N. Kirsten, C. Charmagne, J. Paul, A. Richard, P. John, A. William, HIV-1 entry into CD4 cells is mediated by the chemokine receptor CC-CKR-5, Nature (1996).
- K. Arndts, S. K. Arndts, S. Deininger, S. Specht, U. Klarmann, S. Mand, T. Adjobimey, A.Y. Debrah, L. Batsa, A. Kwarteng, C. Epp, M. Taylor, O. Adjei, L.E. Layland, A. Hoerauf, Elevated adaptive immune responses are associated with latent infections of Wuchereria bancrofti, PLoS Negl Trop Dis 6 (2012). [CrossRef]
- S. Horn, D. S. Horn, D. Borrero-Wolff, M. Ritter, K. Arndts, A. Wiszniewsky, L.B. Debrah, A.Y. Debrah, J. Osei-Mensah, M. Chachage, A. Hoerauf, I. Kroidl, L.E. Layland, Distinct Immune Profiles of Exhausted Effector and Memory CD8+ T Cells in Individuals With Filarial Lymphedema, Front Cell Infect Microbiol 11 (2021). [CrossRef]
- S. Horn, M. S. Horn, M. Ritter, K. Arndts, D. Borrero-Wolff, A. Wiszniewsky, L.B. Debrah, A.Y. Debrah, J. Osei-Mensah, M. Chachage, A. Hoerauf, I. Kroidl, L.E. Layland, Filarial Lymphedema Patients Are Characterized by Exhausted CD4+ T Cells, Front Cell Infect Microbiol 11 (2022). [CrossRef]
- I. Kroidl, M. I. Kroidl, M. Chachage, J. Mnkai, A. Nsojo, M. Berninghoff, J.J. Verweij, L. Maganga, N.E. Ntinginya, L. Maboko, P. Clowes, M. Hoelscher, E. Saathoff, C. Geldmacher, Wuchereria bancrofti infection is linked to systemic activation of CD4 and CD8 T cells, PLoS Negl Trop Dis 13 (2019). [CrossRef]
- A.A. Rahamani, S. A.A. Rahamani, S. Horn, M. Ritter, A. Feichtner, J. Osei-Mensah, V. Serwaa Opoku, L. Batsa Debrah, T.F. Marandu, A. Haule, J. Mhidze, A. Ngenya, M. Demetrius, U. Klarmann-Schulz, M. Hoelscher, C. Geldmacher, A. Hoerauf, A. Kalinga, A.Y. Debrah, I. Kroidl, Stage-Dependent Increase of Systemic Immune Activation and CCR5+CD4+ T Cells in Filarial Driven Lymphedema in Ghana and Tanzania, Pathogens 12 (2023). [CrossRef]
- M. Ritter, J. M. Ritter, J. Osei-Mensah, L.B. Debrah, A. Kwarteng, Y. Mubarik, A.Y. Debrah, K. Pfarr, A. Hoerauf, L.E. Layland, Wuchereria bancrofti-infected individuals harbor distinct IL-10-producing regulatory B and T cell subsets which are affected by antifilarial treatment, PLoS Negl Trop Dis 13 (2019). [CrossRef]
- Y. Govender, C.S. Y. Govender, C.S. Morrison, P.L. Chen, X. Gao, H. Yamamoto, T. Chipato, S. Anderson, R. Barbieri, R. Salata, G.F. Doncel, R.N. Fichorova, Cervical and systemic innate immunity predictors of HIV risk linked to genital herpes acquisition and time from HSV-2 seroconversion, Sex Transm Infect 99 (2023) 311–316. [CrossRef]
- V.R. Joag, L.R. V.R. Joag, L.R. McKinnon, J. Liu, S.T. Kidane, M.H. Yudin, B. Nyanga, S. Kimwaki, K.E. Besel, J.O. Obila, S. Huibner, J.O. Oyugi, J. Arthos, O. Anzala, J. Kimani, M.A. Ostrowski, R. Kaul, Identification of preferential CD4+ T-cell targets for HIV infection in the cervix, Mucosal Immunol 9 (2016) 1–12. [CrossRef]
- W. Mbuya, R. W. Mbuya, R. McHaro, J. Mhizde, J. Mnkai, A. Mahenge, M. Mwakatima, W. Mwalongo, N. Chiwerengo, M. Hölscher, T. Lennemann, E. Saathoff, F. Rwegoshora, L. Torres, A. Kroidl, C. Geldmacher, K. Held, M. Chachage, Depletion and activation of mucosal CD4 T cells in HIV infected women with HPVassociated lesions of the cervix uteri, PLoS One 15 (2020). [CrossRef]
- M.A. Omondi, E.H. M.A. Omondi, E.H. Kamassa, G. Katawa, C.N. Tchopba, C. Vogelbusch, M. Parcina, E.P. Tchadié, O.M. Amessoudji, K. Arndts, S.D. Karou, Y. Ameyapoh, M. Kolou, A. Hoerauf, L.E. Layland, W.G.C. Horsnell, M. Ritter, Hookworm infection associates with a vaginal Type 1/Type 2 immune signature and increased HPV load, Front Immunol 13 (2022). [CrossRef]
- A.S. Sturt, E.L. A.S. Sturt, E.L. Webb, C.R. Phiri, M. Mudenda, J. Mapani, B. Kosloff, M. Cheeba, K. Shanaube, J. Bwalya, E.F. Kjetland, S.C. Francis, P.L.A.M. Corstjens, G.J. Van Dam, L. Van Lieshout, I. Hansingo, H. Ayles, R.J. Hayes, A.L. Bustinduy, Female Genital Schistosomiasis and HIV-1 Incidence in Zambian Women: A Retrospective Cohort Study, Open Forum Infect Dis 8 (2021). [CrossRef]
- S.A. Shukair, S.A. S.A. Shukair, S.A. Allen, G.C. Cianci, D.J. Stieh, M.R. Anderson, S.M. Baig, C.J. Gioia, E.J. Spongberg, S.M. Kauffman, M.D. McRaven, H.Y. Lakougna, C. Hammond, P.F. Kiser, T.J. Hope, Human cervicovaginal mucus contains an activity that hinders HIV-1 movement, Mucosal Immunol 6 (2013) 427–434. [CrossRef]
- G. Lacroix, V. G. Lacroix, V. Gouyer, F. Gottrand, J.L. Desseyn, The cervicovaginal mucus barrier, Int J Mol Sci 21 (2020) 1–23. [CrossRef]
- C.R. Wira, M. C.R. Wira, M. Ghosh, J.M. Smith, L. Shen, R.I. Connor, P. Sundstrom, G.M. Frechette, E.T. Hill, J. V. Fahey, Epithelial cell secretions from the human female reproductive tract inhibit sexually transmitted pathogens and Candida albicans but not Lactobacillus, Mucosal Immunol 4 (2011) 335–342. [CrossRef]
- P.E. Castle, S.L. P.E. Castle, S.L. Hillier, L.K. Rabe, A. Hildesheim, R. Herrero, M.C. Bratti, M.E. Sherman, R.D. Burk, A.C. Rodriguez, M. Alfaro, M.L. Hutchinson, J. Morales, M. Schiffman, An Association of Cervical Inflammation with High-Grade Cervical Neoplasia in Women Infected with Oncogenic Human Papillomavirus (HPV) 1, 1987. http://aacrjournals.org/cebp/article-pdf/10/10/1021/1741310/ce1001001021.pdf.
- L. Masson, K. L. Masson, K. Mlisana, F. Little, L. Werner, N.N. Mkhize, K. Ronacher, H. Gamieldien, C. Williamson, L.R. McKinnon, G. Walzl, Q.A. Karim, S.S.A. Karim, J.A.S. Passmore, Defining genital tract cytokine signatures of sexually transmitted infections and bacterial vaginosis in women at high risk of HIV infection: A cross-sectional study, Sex Transm Infect 90 (2014) 580–587. [CrossRef]
- L. Masson, J.A.S. L. Masson, J.A.S. Passmore, L.J. Liebenberg, L. Werner, C. Baxter, K.B. Arnold, C. Williamson, F. Little, L.E. Mansoor, V. Naranbhai, D.A. Lauffenburger, K. Ronacher, G. Walzl, N.J. Garrett, B.L. Williams, M. Couto-Rodriguez, M. Hornig, W.I. Lipkin, A. Grobler, Q. Abdool Karim, S.S. Abdool Karim, Genital Inflammation and the Risk of HIV Acquisition in Women, Clinical Infectious Diseases 61 (2015) 260–269. [CrossRef]
- C.R. Wira, M. C.R. Wira, M. Rodriguez-Garcia, M. V. Patel, The role of sex hormones in immune protection of the female reproductive tract, Nat Rev Immunol 15 (2015) 217–230. [CrossRef]
- E.-L. Johansson, A. E.-L. Johansson, A. Rudin, L. Wassé N, J. Holmgren, Distribution of lymphocytes and adhesion molecules in human cervix and vagina, 1999.
- R.T. Trifonova, J. R.T. Trifonova, J. Lieberman, D. van Baarle, Distribution of immune cells in the human cervix and implications for HIV transmission, American Journal of Reproductive Immunology 71 (2014) 252–264. [CrossRef]
- L. Monin, D.S. L. Monin, D.S. Ushakov, H. Arnesen, N. Bah, A. Jandke, M. Muñoz-Ruiz, J. Carvalho, S. Joseph, B.C. Almeida, M.J. Green, E. Nye, S. Hatano, Y. Yoshikai, M. Curtis, H. Carlsen, U. Steinhoff, P. Boysen, A. Hayday, γδ T cells compose a developmentally regulated intrauterine population and protect against vaginal candidiasis, Mucosal Immunol 13 (2020) 969–981. [CrossRef]
- N. Strbo, L. N. Strbo, L. Romero, M. Alcaide, M. Fischl, Isolation and flow cytometric analysis of human endocervical gamma delta T cells, Journal of Visualized Experiments 2017 (2017). [CrossRef]
- A. Terzieva, V. A. Terzieva, V. Dimitrova, L. Djerov, P. Dimitrova, S. Zapryanova, I. Hristova, I. Vangelov, T. Dimova, Early pregnancy human decidua is enriched with activated, fully differentiated and pro-inflammatory gamma/delta T cells with diverse TCR repertoires, Int J Mol Sci 20 (2019). [CrossRef]
- J.E. Dalton, J. J.E. Dalton, J. Pearson, P. Scott, S.R. Carding, The Interaction of γδ T Cells with Activated Macrophages Is a Property of the Vγ1 Subset, The Journal of Immunology 171 (2003) 6488–6494. [CrossRef]
- P.E. Gravitt, M. P.E. Gravitt, M. Marks, M. Kosek, C. Huang, L. Cabrera, M.P. Olortegui, A.M. Medrano, D.R. Trigoso, S. Qureshi, G.S. Bardales, J. Manrique-Hinojosa, A.Z. Cardenas, M.A. Larraondo, J. Cok, F. Qeadan, M. Siracusa, R.H. Gilman, Soil-transmitted helminth infections are associated with an increase in human papillomavirus prevalence and a T-helper type 2 cytokine signature in cervical fluids, Journal of Infectious Diseases 212 (2015) 723–730. [CrossRef]
- A. Holali Ameyapoh, G. A. Holali Ameyapoh, G. Katawa, M. Ritter, C.N. Tchopba, P.E. Tchadié, K. Arndts, H.E. Kamassa, B. Mazou, O.M. Amessoudji, A. N’djao, S. Agoro, C. Vogelbusch, M.A. Omondi, M. Kolou, S.D. Karou, W. Horsnell, A. Hoerauf, Y. Ameyapoh, L.E. Layland, Hookworm Infections and Sociodemographic Factors Associated With Female Reproductive Tract Infections in Rural Areas of the Central Region of Togo, Front Microbiol 12 (2021). [CrossRef]
- M. Zeng, X. M. Zeng, X. Zhang, L.L. He, X. Liu, H. Liu, R. Deng, B. Qiu, F. Liu, H. Xiao, Q. Li, W. Li, C. Liu, Y. Ge, Human papillomavirus infections among women with cervical lesions and cervical cancer in Yueyang, China: a cross-sectional study of 3674 women from 2019 to 2022, Virol J 20 (2023). [CrossRef]
- H. Sung, J. H. Sung, J. Ferlay, R.L. Siegel, M. Laversanne, I. Soerjomataram, A. Jemal, F. Bray, Global Cancer Statistics 2020: GLOBOCAN Estimates of Incidence and Mortality Worldwide for 36 Cancers in 185 Countries, CA Cancer J Clin 71 (2021) 209–249. [CrossRef]
- B.L. Mchome, S.K. B.L. Mchome, S.K. Kjaer, R. Manongi, P. Swai, M. Waldstroem, T. Iftner, C. Wu, J. Mwaiselage, V. Rasch, HPV types, cervical high-grade lesions and risk factors for oncogenic human papillomavirus infection among 3416 Tanzanian women, Sex Transm Infect 97 (2021) 56–62. [CrossRef]
- M. Chachage, A.P. M. Chachage, A.P. Parikh, A. Mahenge, E. Bahemana, J. Mnkai, W. Mbuya, R. Mcharo, L. Maganga, J. Mwamwaja, R. Gervas, H. Kibuuka, J. Maswai, V. Singoei, M. Iroezindu, A. Fasina, A. Esber, N. Dear, M. Imbach, T.A. Crowell, J. Hern, X. Song, M. Hoelscher, C.S. Polyak, J.A. Ake, C. Geldmacher, High-risk human papillomavirus genotype distribution among women living with and at risk for HIV in Africa, AIDS 37 (2023) 625–635. [CrossRef]
- M. Li, D. M. Li, D. Yao, X. Zeng, D. Kasakovski, Y. Zhang, S. Chen, X. Zha, Y. Li, L. Xu, Age related human T cell subset evolution and senescence, Immunity and Ageing 16 (2019). [CrossRef]
- E.F. Ekere, M.F. E.F. Ekere, M.F. Useh, H.U. Okoroiwu, T.Y. Mirabeau, Cysteine-cysteine chemokine receptor 5 (CCR5) profile of HIV-infected subjects attending University of Calabar Teaching Hospital, Calabar, Southern Nigeria, BMC Infect Dis 20 (2020). [CrossRef]
- N. Faivre, C. N. Faivre, C. Verollet, F. Dumas, The chemokine receptor CCR5: multi-faceted hook for HIV-1, Retrovirology 21 (2024). [CrossRef]
- Guoyan, G. Xu, Jia Guo, Yuntao Wu, Chemokine Receptor CCR5 Antagonist Maraviroc: Medicinal Chemistry and Clinical Applications, Current Tropics in Medicinal Chemistry 14 (2014) 1504–1514.
- C.M. Card, P.J. C.M. Card, P.J. McLaren, C. Wachihi, J. Kimani, F.A. Plummer, K.R. Fowke, Decreased immune activation in resistance to HIV-1 infection is associated with an elevated frequency of CD4+CD25+FOXP3+ Regulatory T Cells, Journal of Infectious Diseases 199 (2009) 1318–1322. [CrossRef]
- F.A. Koning, S.A. F.A. Koning, S.A. Otto, M.D. Hazenberg, L. Dekker, M. Prins, F. Miedema, H. Schuitemaker, Low-Level CD4 + T Cell Activation Is Associated with Low Susceptibility to HIV-1 Infection, The Journal of Immunology 175 (2005) 6117–6122. [CrossRef]
- Bégaud, L. Chartier, V. Marechal, J. Ipero, J. Léal, P. Versmisse, G. Breton, A. Fontanet, C. Capoulade-Metay, H. Fleury, F. Barré-Sinoussi, D. Scott-Algara, G. Pancino, Reduced CD4 T cell activation and in vitro susceptibility to HIV-1 infection in exposed uninfected Central Africans, Retrovirology 3 (2006). [CrossRef]
- Shapira-Nahor O, Kalinkovich A, Weisman Z, Increased susceptibility to HIV-1 infection of peripheral blood mononuclear cells from chronically immune-activated individuals, AIDS (1998) 1731–1733.
- A. Chetty, M.G. A. Chetty, M.G. Darby, P.M. Vornewald, M. Martín-Alonso, A. Filz, M. Ritter, H.J. McSorley, L. Masson, K. Smith, F. Brombacher, M.K. O’Shea, A.F. Cunningham, B. Ryffel, M.J. Oudhoff, B.G. Dewals, L.E. Layland, W.G.C. Horsnell, Il4ra-independent vaginal eosinophil accumulation following helminth infection exacerbates epithelial ulcerative pathology of HSV-2 infection, Cell Host Microbe 29 (2021) 579-593.e5. [CrossRef]
- J. Ding, C. J. Ding, C. Tasker, P. Lespinasse, J. Dai, P. Fitzgerald-Bocarsly, W. Lu, D. Heller, T.L.Y. Chang, Integrin α4β7 Expression Increases HIV Susceptibility in Activated Cervical CD4 + T Cells by an HIV Attachment-Independent Mechanism, J Acquir Immune Defic Syndr (1988) 69 (2015) 509–518. [CrossRef]
- D.C. Douek, J.M. D.C. Douek, J.M. Brenchley, M.R. Betts, D.R. Ambrozak, B.J. Hill, Y. Okamoto, J.P. Casazza, J. Kuruppu, K. Kunstmank, S. Wolinskyk, Z. Grossman, M. Dybul, A. Oxeniusq, D.A. Priceq, M. Connors, R.A. Koup, HIV preferentially infects HIV-specific CD4 T cells, 2002. www.nature.com.
- A. Tokarev, L.R. A. Tokarev, L.R. McKinnon, A. Pagliuzza, A. Sivro, T.E. Omole, E. Kroon, N. Chomchey, N. Phanuphak, A. Schuetz, M.L. Robb, M.A. Eller, J. Ananworanich, N. Chomont, D.L. Bolton, D. Colby, C. Sacdalan, M. de Souza, P. Tantivitayakul, D. Suttichom, K. Poltavee, J. Intasan, T. Luekasemsuk, H. Savadsuk, P. Prueksakaew, S. Tipsuk, S. Puttamsawin, K. Benjapornpong, N. Ratnaratorn, K. Tangnaree, C. Munkong, R. Taimanee, R. Trichavaroj, S. Akapirat, R. O’Connell, S. Vasan, Y. Phuang-Ngern, S. Sukhumvittaya, B. Nuntapinit, V. Sharma, M. Creegan, H. Takata, L. Trautmann, S. Pinyakorn, Preferential infection of α4β7+ memory CD4+ T cells during early acute human immunodeficiency virus type 1 infection, Clinical Infectious Diseases 71 (2020) E735–E743. [CrossRef]
- J.L. Grogan’, P.G. J.L. Grogan’, P.G. Kremsne8, A.M. Deelder’, M. Yazdanbakhsh’, Elevated proliferation and interleukin-4 release from CD4’ cells after chemotherapy in human Schistosoma haematobium infection, 1996.
- M.D. Taylor, L. M.D. Taylor, L. LeGoff, A. Harris, E. Malone, J.E. Allen, R.M. Maizels, Removal of Regulatory T Cell Activity Reverses Hyporesponsiveness and Leads to Filarial Parasite Clearance In Vivo, The Journal of Immunology 174 (2005) 4924–4933. [CrossRef]
- S. Metenou, B. S. Metenou, B. Dembele, S. Konate, H. Dolo, S.Y. Coulibaly, Y.I. Coulibaly, A.A. Diallo, L. Soumaoro, M.E. Coulibaly, D. Sanogo, S.S. Doumbia, S.F. Traoré, S. Mahanty, A. Klion, T.B. Nutman, At Homeostasis Filarial Infections Have Expanded Adaptive T Regulatory but Not Classical Th2 Cells, The Journal of Immunology 184 (2010) 5375–5382. [CrossRef]
- S. Babu, C.P. Blauvelt, V. Kumaraswami, T.B. Nutman, Regulatory Networks Induced by Live Parasites Impair Both Th1 and Th2 Pathways. in Patent Lymphatic Filariasis: Implications for Parasite Persistence, 176 The 2006. [CrossRef]
- A. Ferrick, D. A. Ferrick, D. Schrenzel, T. Mulvania, B. Hsiel, G. Ferlin, H. Lepper, Differential production of IFN-V and IL-4 Th1 Th2 by VD2 in vivo, Nature 373 (1995). [CrossRef]
- R. Sciammas, P. R. Sciammas, P. Kodukula, Q. Tang, R.L. Hendricks, J.A. Bluestone, T Cell Receptor-/ Cells Protect Mice from Herpes Simplex Virus Type 1-induced Lethal Encephalitis, 1997. http://rupress.org/jem/article-pdf/185/11/1969/1680122/97-0492.pdf.
- Lockhart, A.M. Green, J.L. Flynn, IL-17 Production Is Dominated by γδ T Cells rather than CD4 T Cells during Mycobacterium tuberculosis Infection, The Journal of Immunology 177 (2006) 4662–4669. [CrossRef]
- C. Junqueira, R.B. C. Junqueira, R.B. Polidoro, G. Castro, S. Absalon, Z. Liang, S. Sen Santara, Â. Crespo, D.B. Pereira, R.T. Gazzinelli, J.D. Dvorin, J. Lieberman, γδ T cells suppress Plasmodium falciparum blood-stage infection by direct killing and phagocytosis, Nat Immunol 22 (2021) 347–357. [CrossRef]
- S. Kang, Q. S. Kang, Q. Wu, J. Huang, B. Yang, C. Liang, P. Chi, C. Wu, Tissue Resident Memory γδT Cells in Murine Uterus Expressed High Levels of IL-17 Promoting the Invasion of Trophocytes, Front Immunol 11 (2021). [CrossRef]
- M. Sanz, B.T. M. Sanz, B.T. Mann, P.L. Ryan, A. Bosque, D.J. Pennington, H. Hackstein, N. Soriano-Sarabia, Deep characterization of human γδ T cell subsets defines shared and lineage-specific traits, Front Immunol 14 (2023). [CrossRef]
- A. Chetty, M.A. A. Chetty, M.A. Omondi, C. Butters, K.A. Smith, G. Katawa, M. Ritter, L. Layland, W. Horsnell, Impact of Helminth Infections on Female Reproductive Health and Associated Diseases, Front Immunol 11 (2020). [CrossRef]
- Enders PJ, Yin C, Martini F, Evans PS, Propp N, Poccia F, Pauza CD, HIV-mediated gammadelta T cell depletion is specific for Vgamma2+ cells expressing the Jgamma1.2 segment, AIDS Res Hum Retroviruses 19 (2003) 21–29.





| Univariable | Multivariable | |||||
|---|---|---|---|---|---|---|
| Covariate | N=40 | mean | Risk ratio (95% CI) | p value | Risk ratio (95% CI) | p value |
| Cervix cells | ||||||
| CD4+CCR5+ | - | - | ||||
| WB neg | 17 | 56.3 | ||||
| WB pos | 23 | 50.3 | -6.0 (-22.3 – 10.4) | 0.464 | 0.2 (-16 – 16.5) | 0.977 |
| CD4+CD45RA-CCR5+ | ||||||
| WB neg | 17 | 60.5 | ||||
| WB pos | 23 | 54.3 | -6.2 (-22.8 – 10.4) | 0.456 | 1.8 (-14.4 – 17.9) | 0.827 |
| CD4+CCR5+HLA-DR+ | ||||||
| WB neg | 17 | 21.4 | ||||
| WB pos | 23 | 18.3 | -3.1 (-11.2 – 5.1) | 0.452 | -1.8 (-11 – 7.3) | 0.686 |
| CD4+CD45RA-HLA-DR+CCR5+ | ||||||
| WB neg | 17 | 81.5 | ||||
| WB pos | 23 | 71.2 | -10.3 (-23.6 – 3.0) | 0.127 | -8.7 (-23.2 – 5.7) | 0.227 |
| N= number of women CI= confidence interval | ||||||
| Univariable | Multivariable | |||||
|---|---|---|---|---|---|---|
| Covariate | N=35 | mean | Coefficient (95% CI) | p value | Coefficient (95% CI) | p value |
| WB | ||||||
| negative | 13 | 2.0 | - | - | ||
| positive | 22 | 4.8 | 2.8 (0.4 - 5.2) | 0.022 | 3.0 (0.5 - 5.6) | 0.022 |
| Age-group | ||||||
| 14 - < 25 | 9 | 3.5 | - | - | ||
| 25 - < 45 | 19 | 4.6 | 1.1 (-1.8 - 4.0) | 0.452 | -0.2 (-3.1 - 2.7) | 0.909 |
| 45 - < 65 | 7 | 1.8 | -1.8 (-5.4 - 1.8) | 0.328 | -2.9 (-6.4 - 0.6) | 0.104 |
| Site | ||||||
| Kyela | 3 | 2.3 | - | - | ||
| Lindi | 32 | 3.9 | 1.7 (-2.7 - 6.1) | 0.449 | 0.3 (-3.9 - 4.5) | 0.885 |
| N= number of women CI= confidence interval | ||||||
| Univariable | Multivariable | |||||
|---|---|---|---|---|---|---|
| Covariate | N=62 | mean | Risk ratio (95% CI) | p value | Risk ratio (95% CI) | p value |
| WB | ||||||
| negative | 34 | 8 (23.5) | - | - | ||
| positive | 27 | 10 (37) | 1.6 (0.7 - 3.4) | 0.255 | 3.2 (1.0 - 10.3) | 0.058 |
| Not performed | 1 | 0 | ||||
| HIV status | ||||||
| negative | 49 | 13 (26.5) | - | - | ||
| positive | 13 | 5 (38.4) | 1.5 (0.6 - 3.3) | 0.381 | 3.8 (1.0 - 15.0) | 0.057 |
| Age-group | ||||||
| 14 - < 25 | 14 | 4 (26.7) | - | - | ||
| 25 - < 45 | 36 | 11 (30.6) | 1.2 (0.4 - 3.0) | 0.784 | 0.7 (0.2 - 1.8) | 0.402 |
| 45 - < 65 | 12 | 3 (27.3) | 1.0 (0.3 - 3.7) | 0.973 | 0.6 (0.2 - 2.0) | 0.380 |
| N= number of women CI= confidence interval | ||||||
Disclaimer/Publisher’s Note: The statements, opinions and data contained in all publications are solely those of the individual author(s) and contributor(s) and not of MDPI and/or the editor(s). MDPI and/or the editor(s) disclaim responsibility for any injury to people or property resulting from any ideas, methods, instructions or products referred to in the content. |
© 2025 by the authors. Licensee MDPI, Basel, Switzerland. This article is an open access article distributed under the terms and conditions of the Creative Commons Attribution (CC BY) license (http://creativecommons.org/licenses/by/4.0/).
