Submitted:
13 August 2025
Posted:
14 August 2025
You are already at the latest version
Abstract
Keywords:
1. Introduction
- How do organizations navigate the concurrent pressures for spatial work redesign and technological advancement?
- What organizational capabilities enable effective integration of these parallel transformations?
- How do different approaches to this dual transformation affect organizational outcomes?
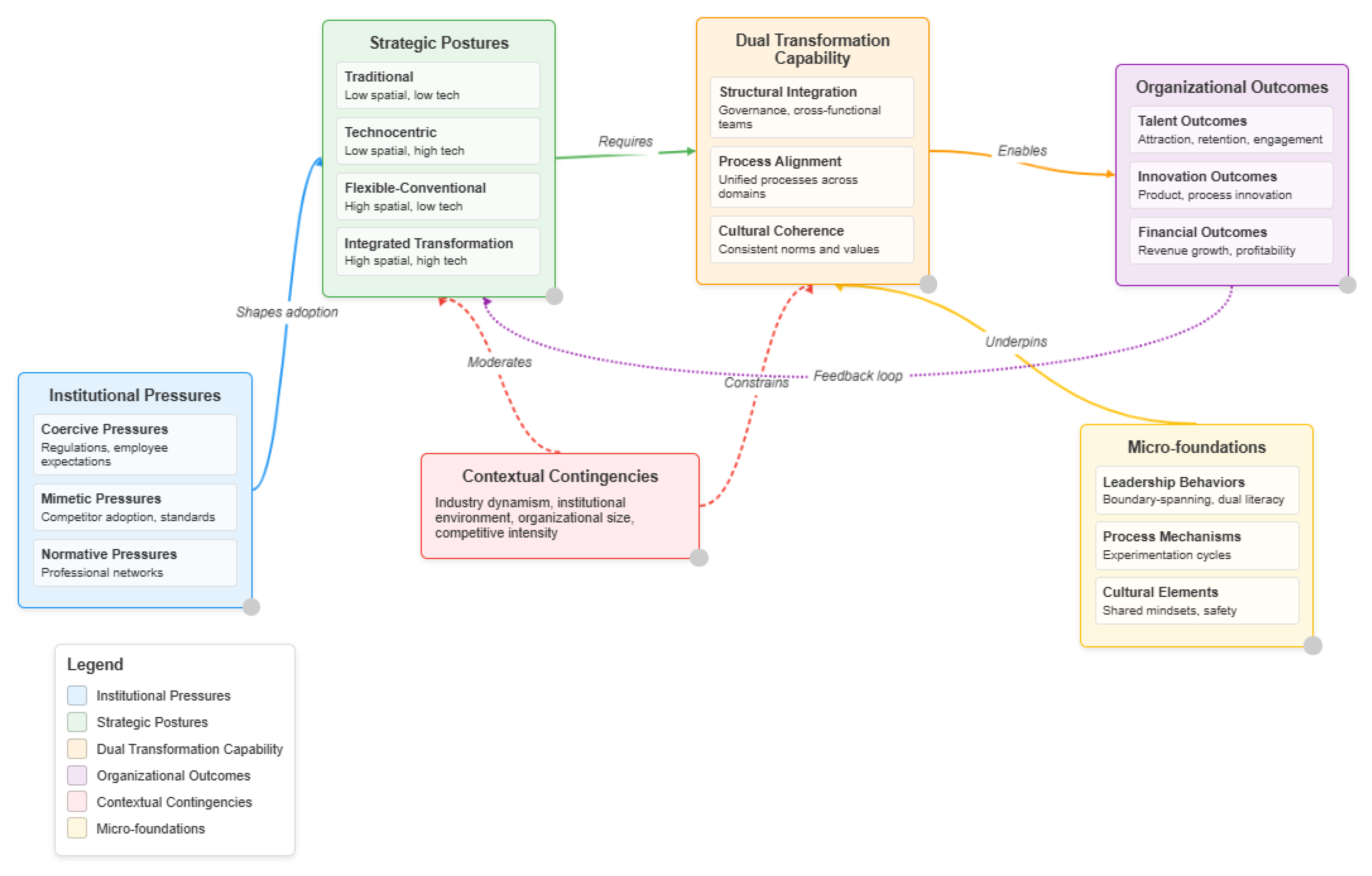
2. Theoretical Background
2.1. Institutional Pressures in Dual Transformation
2.2. Dynamic Capabilities for Continuous Adaptation
- Sensing capabilities - Detecting shifts in work preferences, technological possibilities, and competitive dynamics
- Seizing capabilities - Mobilizing resources to implement novel work arrangements and technological solutions
- Transforming capabilities - Reconfiguring organizational structures, processes, and cultural elements to support new ways of working
2.3. Conceptual Boundaries of Dual Transformation Capability
2.4. Toward an Integrated Theoretical Framework
- Traditional (low spatial flexibility, low technological advancement)
- Technocentric (low spatial flexibility, high technological advancement)
- Flexible-Conventional (high spatial flexibility, low technological advancement)
- Integrated Transformation (high spatial flexibility, high technological advancement)
3. Methodology
3.1. Systematic Literature Review
3.1.1. Search Strategy and Selection Criteria
- Remote/hybrid work arrangements (e.g., "remote work," "hybrid work," "distributed teams")
- Technology transformation (e.g., "Industry 4.0," "digital transformation," "artificial intelligence")
- Human resource management (e.g., "strategic HRM," "talent management," "workforce planning")
3.1.2. Analytical Approach
- Methodological approaches
- Theoretical frameworks
- Key findings related to work arrangements and technological adoption
- Organizational outcomes
- Contextual factors and boundary conditions
3.2. Global Survey
3.2.1. Sample and Data Collection
- Professional HR associations in 17 countries
- LinkedIn targeted advertising to HR professionals
- Snowball sampling through initial respondents
3.2.2. Measures
- Talent outcomes (attraction, retention, engagement) - 6 items, α=0.87. Sample item: "We have been successful in attracting high-quality talent in the past 12 months."
- Innovation outcomes (product, process, business model) - 6 items, α=0.84. Sample item: "Our rate of new product/service introduction has increased over the past 12 months."
- Financial outcomes (self-reported performance relative to competitors) - 4 items, α=0.82. Sample item: "Our revenue growth has exceeded industry averages over the past 12 months."
- Industry dynamics (5 items, α=0.79). Sample item: "Our industry is characterized by rapid technological change."
- Institutional pressures (9 items across three dimensions, α=0.81-0.89). Sample items: "Government regulations have significantly influenced our work arrangement policies" (coercive); "We have modeled our work policies after successful competitors" (mimetic); "Professional associations influence our approach to work arrangements" (normative).
- Leadership support (4 items, α=0.88). Sample item: "Our senior leaders actively champion our transformation initiatives."
3.2.3. Analytical Approach
- Descriptive statistics and correlation analysis
- Multiple regression to test relationships between capabilities, strategic postures, and outcomes
- Structural equation modeling to test the integrated theoretical framework
- Multi-group analysis to examine cross-national and cross-industry differences
3.3. Comparative Case Analyses
3.3.1. Case Selection
- Industry sectors (manufacturing, technology, professional services, healthcare)
- Geographic regions (North America, Europe, Asia, Latin America)
- Strategic postures (representing all four quadrants of the framework)
- Performance outcomes (including both high and average performers)
- Organization size (though large organizations are somewhat overrepresented)
3.3.2. Data Collection
- Semi-structured interviews with key stakeholders (8-12 per organization, total n=118)
- Internal documents (policies, strategic plans, implementation guidelines)
- External communications (annual reports, investor presentations, media coverage)
- On-site observations where possible (7 organizations)
3.3.3. Analytical Approach
3.4. Integration of Methods
3.5. Methodological Limitations
4. Findings
4.1. The Landscape of Dual Transformation
4.1.1. Prevalence of Strategic Postures
4.1.2. Institutional Pressures
4.2. Dual Transformation Capability
4.2.1. Components and Measurement
4.2.2. Micro-Foundations of Dual Transformation Capability
4.2.3. Capability Development Mechanisms
4.2.4. Capability Maturity Variation
- The distribution follows a roughly normal curve with a slight positive skew
- Only 8.5% of organizations score above 5.5 (high capability)
- 19.3% score below 2.5 (low capability)
- The majority (72.2%) fall in the moderate capability range (2.5-5.5)
- Low DTC (1.0-2.5):362 organizations (19.3%)
- Moderate DTC (2.5-5.5):1,354 organizations (72.2%)
- High DTC (5.5-7.0):160 organizations (8.5%)
- Organization size showed a curvilinear relationship with DTC (β=0.28 for squared term, p<0.01, ΔR²=0.08), with mid-sized organizations (1,000-4,999 employees) demonstrating the highest average scores
- Prior digital transformation experience was positively associated with DTC (β=0.36, p<0.001, ΔR²=0.13)
- Organizations with HR representation on executive leadership teams showed significantly higher DTC (β=0.24, p<0.01, ΔR²=0.06), supporting Bal and Dorenbosch's (2015) findings on the importance of HR involvement in strategic decision-making
- Organizations in highly dynamic industries demonstrated higher DTC (β=0.31, p<0.001, ΔR²=0.09), consistent with Dattée et al.'s (2018) research on organizational adaptation to uncertainty
4.3. Strategic Postures and Performance Outcomes
4.3.1. Performance Differences Across Strategic Postures
4.3.2. The Relationship Between DTC and Performance Outcomes
4.3.3. Contextual Contingencies
4.4. Implementation Challenges and Critical Perspectives
4.4.1. Digital Divides and Inequality
- 76.3% reported concerns about disparities between knowledge workers and frontline workers
- 68.2% observed differential access to flexible arrangements based on job role
- 57.9% noted that technology implementation often benefited higher-status employees more than others
4.4.2. Surveillance and Control
- 63.7% of organizations had implemented some form of digital monitoring for remote workers
- 42.3% were using AI-enabled performance analytics
- 28.1% reported employee concerns about privacy and surveillance
4.4.3. Work Intensification and Boundary Erosion
- 71.4% of respondents reported increased expectations of availability
- 58.9% observed employees experiencing difficulty disconnecting from work
- 63.2% noted that digital communication tools had increased overall workload
5. Integrated Theoretical Framework and Propositions
- Robust digital infrastructure
- Regulatory support for flexible work arrangements
- Cultural values emphasizing autonomy and innovation
- Strong educational systems producing digitally fluent talent
6. Practical Implications: A Diagnostic Framework
6.1. Strategic Alignment Assessment
- Coherence between spatial and technological strategies
- Alignment of SHRM practices with overall strategic posture
- Consistency of leadership messaging across transformation dimensions
6.2. Capability Gap Analysis
- Sensing mechanisms across both spatial and technological domains
- Resource allocation processes for dual transformation initiatives
- Structural and cultural elements supporting integrated change
6.3. Contextual Contingency Evaluation
- Industry dynamics and competitive positioning
- Workforce composition and preferences
- Institutional environment constraints and enablers
6.4. Implementation Roadmap Development
- Sequence initiatives to build momentum and learning
- Balance quick wins with fundamental capability building
- Establish feedback mechanisms to enable course correction
6.5. Ethical Impact Monitoring
- Distributional impacts across employee segments
- Unintended consequences of new work-technology combinations
- Employee experience across different work arrangements
- Establish cross-functional coordination mechanisms
- Develop integrated strategic narrative
- Align leadership understanding across domains
- Conduct equity impact assessments
- Implement integrated governance structures
- Redesign core processes for hybrid-digital contexts
- Develop leadership capabilities for dual contexts
- Establish ethical guidelines for technology implementation
- Implement advanced integration mechanisms
- Develop continuous learning systems
- Create innovation processes leveraging dual dimensions
- Establish leading-edge ethical frameworks
6.6. Resource-Constrained Implementation for Smaller Organizations
7. Discussion and Conclusion
7.1. Theoretical Contributions
7.2. Limitations and Future Research
- Longitudinal capability development studies: How do dual transformation capabilities evolve over time? What are the critical events or decision points that shape capability trajectories?
- Comparative institutional research: How do different institutional environments shape the development and effectiveness of dual transformation capabilities? What institutional work do organizations engage in to shape their environments to support dual transformation?
- Employee experience investigations: How do different dual transformation approaches affect employee wellbeing, identity, and career development? What individual factors moderate these relationships?
- Ethical and critical analyses: How do dual transformation initiatives affect power dynamics within organizations? What governance approaches most effectively address ethical concerns related to surveillance, algorithmic management, and work intensification?
- Performance impact studies: What are the longer-term performance implications of different strategic postures? Do the advantages of integrated transformation persist over time, or do they diminish as practices diffuse?
7.3. Practical Implications
- Developing leadership capabilities that span both human and technological domains
- Creating structural mechanisms that integrate previously siloed functions
- Implementing consistent processes for work design and technology implementation
- Fostering cultural elements that support coherent experiences across contexts
7.4. Conclusions
Appendix A. Global Survey Instrument
Appendix B. Case Study Protocol
- How do organizations navigate the concurrent pressures for spatial work redesign and technological advancement?
- What organizational capabilities enable effective integration of these parallel transformations?
- How do different approaches to this dual transformation affect organizational outcomes?
- What contextual factors influence the effectiveness of different approaches?
- Institutional pressures (coercive, mimetic, normative) driving transformation
- Dynamic capabilities for sensing, seizing, and transforming across both dimensions
- The development and implementation of dual transformation capabilities
- Contextual factors moderating transformation approaches and outcomes
- Executive leadership (CEO, CHRO, CIO/CTO)
- HR leaders (HR Director, Workplace Transformation Lead)
- Technology leaders (IT Director, Digital Transformation Lead)
- Line managers (representing different functions)
- Frontline employees (representing different work arrangements)
- Strategic plans and annual reports
- HR policies and guidelines related to work arrangements
- Technology roadmaps and implementation plans
- Internal communications about workplace and technology changes
- Training materials related to new work arrangements and technologies
- Performance metrics and outcome measures
- Physical workplace layouts and usage
- Technology implementation in action
- Meetings and collaboration sessions (both in-person and virtual)
- Informal interactions and work practices
- Review publicly available information about the organization
- Conduct preliminary interviews with key contacts to understand organizational context
- Prepare customized interview protocols based on organizational specifics
- Arrange necessary permissions and access for observations and document review
- Ensure all ethical approvals and consent procedures are in place
- Brief explanation of research purpose and confidentiality assurances
- Participant's role and tenure in the organization
- How would you describe your organization's overall approach to managing the dual challenges of changing work arrangements and technological advancement?
- What were the key drivers behind your organization's decisions regarding work arrangements post-pandemic?
- How have your technology investment priorities changed in the past 2-3 years?
- To what extent do you see workplace transformation and technological advancement as connected or separate initiatives?
- Brief explanation of research purpose and confidentiality assurances
- Participant's role and tenure in the organization
- How has your HR strategy evolved in response to changing work arrangements?
- What policies and practices have you implemented to support flexible/hybrid work?
- How have you addressed potential inequities between different employee groups regarding work flexibility?
- How have you adapted talent acquisition, development, and retention strategies for new work arrangements?
- Brief explanation of research purpose and confidentiality assurances
- Participant's role and tenure in the organization
- How has your technology strategy evolved in response to changing work arrangements?
- What technologies have you implemented specifically to support flexible/hybrid work?
- How have you balanced automation/efficiency goals with human augmentation/experience goals?
- How has your approach to technology governance changed in recent years?
- Brief explanation of research purpose and confidentiality assurances
- Participant's role, team structure, and tenure in the organization
- How have work arrangements changed in your team over the past 2-3 years?
- What technologies have been most important in supporting your team's work?
- How have these changes affected team collaboration and communication?
- What has been your experience implementing organizational policies around flexible work?
- Brief explanation of research purpose and confidentiality assurances
- Participant's role, work arrangement, and tenure in the organization
- How have your work arrangements changed over the past 2-3 years?
- How has technology affected how you perform your work?
- What has been your experience with the organization's flexible work policies?
- How have these changes affected your day-to-day work experience?
- Organizational context and strategic approach
- Workplace transformation initiatives and implementation
- Technology transformation initiatives and implementation
- Integration mechanisms and dual transformation capabilities
- Outcomes across talent, innovation, and financial dimensions
- Challenges and barriers encountered
- Contextual factors influencing approach and outcomes
- Key insights and implications
- Patterns and variations in strategic postures
- Common and distinctive integration mechanisms
- Capability development approaches and trajectories
- Contextual contingencies affecting transformation approaches
- Relationship between approaches and outcomes
- Barriers and enablers of successful dual transformation
- Emergent theoretical insights
- Triangulate findings across multiple data sources
- Maintain chain of evidence connecting data to findings
- Conduct member checks with key informants
- Engage multiple researchers in coding and interpretation
- Compare findings with survey data for convergent validation
- Identify and analyze disconfirming evidence
- Document analytical decisions and interpretive processes
Appendix C. Coding Framework for Qualitative Analysis
- Fully traditional approach
- Traditional with digital enhancements
- Flexible work with limited technology
- Hybrid-first approach
- Digital-first approach
- Integrated transformation approach
- Experimentation and piloting
- Phased implementation
- Function-specific approaches
- Location-specific approaches
- Formal flexible work policies
- Employee choice mechanisms
- Role-based eligibility criteria
- Hybrid scheduling approaches
- Office space redesign initiatives
- Collaboration zone creation
- Physical-digital workspace integration
- In-office requirements and policies
- Team coordination protocols
- Geographic expansion of talent pools
- Co-working space utilization
- Work-from-anywhere programs
- Asynchronous work practices
- Collaboration platform deployment
- Virtual reality for meetings/training
- AI/ML applications
- Process automation implementation
- Digital workflow tools
- Remote work technology stack
- Cloud infrastructure migration
- Employee monitoring technologies
- Physical-digital interface technologies
- IoT implementations
- Cybersecurity enhancements
- Mobile-first applications
- Employee experience platforms
- Digital upskilling programs
- Cross-functional governance structures
- Integrated strategic planning processes
- Joint HR-IT initiatives
- Workplace technology committees
- Digital workplace experience teams
- Process redesign methodologies
- Integrated metrics and dashboards
- Unified change management approaches
- Joint budgeting processes
- Coordinated policy development
- Shared responsibility models
- Integrated leadership roles
- Talent attraction metrics
- Retention rate changes
- Employee engagement scores
- Productivity measures
- Innovation metrics
- Process efficiency improvements
- Cost reduction outcomes
- Revenue growth impacts
- Customer satisfaction effects
- Market expansion results
- Workplace experience measures
- Diversity and inclusion impacts
- Carbon footprint reduction
- Real estate cost changes
- Employee resistance
- Leadership alignment issues
- Middle management resistance
- Technology adoption barriers
- Infrastructure limitations
- Digital equity concerns
- Work-life boundary erosion
- Culture maintenance challenges
- Communication breakdowns
- Coordination difficulties
- Performance management issues
- Policy consistency problems
- Legal and regulatory hurdles
- Cybersecurity concerns
- Productivity measurement issues
- Trust and control tensions
- Industry norms and practices
- Competitive landscape dynamics
- Regulatory environment
- Labor market conditions
- National cultural dimensions
- Geographic distribution
- Organizational size and structure
- Organizational culture
- Leadership philosophy
- Technological legacy
- Financial resources
- Workforce demographics
- Union presence and influence
- Pre-pandemic work patterns
- Organizational change history
- Spatial flexibility orientation
- Technological advancement orientation
- Structural alignment mechanisms
- Process integration approaches
- Cultural coherence strategies
- Transformation sequencing patterns
- Centralization vs. decentralization tendencies
- Standardization vs. customization balance
- Sensing capability mechanisms
- Seizing capability mechanisms
- Transforming capability mechanisms
- Structural integration capability
- Process alignment capability
- Cultural coherence capability
- Adaptive learning processes
- Experimental learning approaches
- Cross-functional collaboration patterns
- Knowledge integration mechanisms
- Leadership development approaches
- Capability scaling processes
- Coercive pressure manifestations
- Mimetic pressure dynamics
- Normative pressure effects
- Institutional contradiction management
- Legitimacy-seeking behaviors
- Decoupling practices
- Institutional entrepreneurship instances
- Organizational field positioning
- Cross-field influence patterns
- Institutional logic navigation
- Regulatory response strategies
- Professional standard influences
- Work arrangement inequality patterns
- Digital divide manifestations
- Inclusion/exclusion mechanisms
- Voice and participation structures
- Surveillance and control practices
- Resistance and accommodation tactics
- Resource allocation patterns
- Decision authority distributions
- Status reinforcement dynamics
- Career opportunity disparities
- Agency expression patterns
- Structural constraint effects
- Capability-outcome linkages
- Strategic posture-outcome patterns
- Context-outcome contingencies
- Unintended consequence dynamics
- Short-term vs. long-term effects
- Performance trade-off patterns
- Synergistic outcome relationships
- Competitive advantage mechanisms
- Sustainability indicators
- Adaptive capacity evidence
- Resilience manifestations
- Institutional adaptation mechanisms
- Strategic choice expressions
- Resource configuration patterns
- Capability alignment dynamics
- Environmental fit mechanisms
- Ambidexterity manifestations
- Dynamic capability development
- Organizational learning processes
- Integration mechanism effectiveness
- Adaptive capacity indicators
- Institutional constraint navigation
- Strategic agency expressions
- Structure-agency interactions
- Isomorphic pressure management
- Institutional work patterns
- Technology-social structure interactions
- Human-technology interface patterns
- Work system reconfiguration dynamics
- Spatial-temporal boundary shifts
- Organizational identity evolution
- Multi-dimensional outcome patterns
- Capability-performance relationships
- Contextual contingency effects
- Strategic alignment consequences
- Temporal performance dynamics
Appendix D. Case Study Interview Participants
| Case Organization | Participant Role | Interview Date | Duration | Format |
| TechNova | Chief Executive Officer | 10/03/2023 | 65 min | Virtual |
| TechNova | Chief Human Resources Officer | 10/03/2023 | 75 min | Virtual |
| TechNova | Chief Technology Officer | 10/04/2023 | 60 min | Virtual |
| TechNova | VP of Employee Experience | 10/04/2023 | 65 min | Virtual |
| TechNova | Director of Workplace Strategy | 10/05/2023 | 60 min | Virtual |
| TechNova | Engineering Team Manager | 10/05/2023 | 55 min | Virtual |
| TechNova | Marketing Team Manager | 10/06/2023 | 50 min | Virtual |
| TechNova | Software Engineer | 10/06/2023 | 45 min | Virtual |
| TechNova | UX Designer | 10/07/2023 | 45 min | Virtual |
| TechNova | Customer Success Manager | 10/07/2023 | 45 min | Virtual |
| GlobalFinance | Chief Operating Officer | 10/17/2023 | 70 min | In-person |
| GlobalFinance | Chief Human Resources Officer | 10/17/2023 | 65 min | In-person |
| GlobalFinance | Chief Information Officer | 10/18/2023 | 60 min | In-person |
| GlobalFinance | Head of Digital Transformation | 10/18/2023 | 70 min | In-person |
| GlobalFinance | VP of Talent & Culture | 10/19/2023 | 60 min | In-person |
| GlobalFinance | Workplace Experience Director | 10/19/2023 | 55 min | In-person |
| GlobalFinance | Retail Banking Director | 10/20/2023 | 50 min | In-person |
| GlobalFinance | Investment Banking Team Lead | 10/20/2023 | 45 min | In-person |
| GlobalFinance | Financial Analyst | 10/21/2023 | 45 min | Virtual |
| GlobalFinance | Customer Service Representative | 10/21/2023 | 40 min | Virtual |
| AsiaManufacture | Chief Executive Officer | 11/06/2023 | 60 min | Virtual |
| AsiaManufacture | HR Director | 11/06/2023 | 65 min | Virtual |
| AsiaManufacture | Chief Technology Officer | 11/07/2023 | 60 min | Virtual |
| AsiaManufacture | Operations Director | 11/07/2023 | 65 min | Virtual |
| AsiaManufacture | Digital Transformation Lead | 11/08/2023 | 60 min | Virtual |
| AsiaManufacture | Production Manager | 11/08/2023 | 50 min | Virtual |
| AsiaManufacture | R&D Team Leader | 11/09/2023 | 55 min | Virtual |
| AsiaManufacture | Supply Chain Manager | 11/09/2023 | 50 min | Virtual |
| AsiaManufacture | Production Engineer | 11/10/2023 | 45 min | Virtual |
| AsiaManufacture | Quality Assurance Specialist | 11/10/2023 | 45 min | Virtual |
| Note: This table represents a subset of the 118 interviews conducted across the 12 case organizations. The full interview dataset is available upon request from the corresponding author. | ||||
References
- Bal, P. M. , & Dorenbosch, L. Age-related differences in the relations between individualised HRM and organisational performance: A large-scale employer survey. Human Resource Management Journal 2015, 25, 41–61. [Google Scholar]
- Barley, S. R. , Bechky, B. A., & Milliken, F. J. The changing nature of work: Careers, identities, and work lives in the 21st century. Organization Science 2017, 28, 547–555. [Google Scholar]
- Barrero, J. M. , Bloom, N., & Davis, S. J. (2021). Why working from home will stick. National Bureau of Economic Research Working Paper Series, No. 28731.
- Belzunegui-Eraso, A. , & Erro-Garcés, A. Teleworking in the context of the Covid-19 crisis. Sustainability 2020, 12, 3662. [Google Scholar]
- Bloom, N. , Han, R., & Liang, J. (2022). How hybrid working from home works out. National Bureau of Economic Research Working Paper Series, No. 30292.
- Bonacini, L. , Gallo, G. , & Scicchitano, S. Working from home and income inequality: Risks of a 'new normal' with COVID-19. Journal of Population Economics 2021, 34, 303–360. [Google Scholar]
- Boon, C. , Den Hartog, D. N., & Lepak, D. P. A systematic review of human resource management systems and their measurement. Human Resource Management Journal 2019, 29, 336–359. [Google Scholar]
- Boselie, P. , Brewster, C. , & Paauwe, J. Human resource management and organizational performance: Lessons from the Netherlands. Human Resource Management Journal 2021, 31, 221–240. [Google Scholar]
- Braun, V. , & Clarke, V. Using thematic analysis in psychology. Qualitative Research in Psychology 2006, 3, 77–101. [Google Scholar]
- Brem, A. , Viardot, E., & Nylund, P. A. (2021). Implications of the coronavirus (COVID-19) outbreak for innovation: Which technologies will improve our lives? Technological Forecasting and Social Change, 163, 120451.
- Caligiuri, P. , De Cieri, H. , Minbaeva, D., Verbeke, A., & Zimmermann, A. International HRM insights for navigating the COVID-19 pandemic: Implications for future research and practice. Journal of International Business Studies 2020, 51, 697–713. [Google Scholar] [PubMed]
- Chatman, J. A. , & Gino, F. Don't let the pandemic sink your company culture. Harvard Business Review 2020, 98, 28–32. [Google Scholar]
- Chillakuri, B. , & Vanka, S. Future of work and HR in the post-COVID-19 world: A perspective for Asia. South Asian Journal of Human Resources Management 2021, 8, 281–287. [Google Scholar]
- Choudhury, P. , Foroughi, C. , & Larson, B. Work-from-anywhere: The productivity effects of geographic flexibility. Organization Science 2021, 32, 1058–1090. [Google Scholar]
- Collings, D. G. , & McMackin, J. Strategic talent management in emergent ecosystems. Journal of Organizational Effectiveness: People and Performance 2022, 9, 1–17. [Google Scholar]
- Collings, D. G. , Mellahi, K. , & Cascio, W. F. Global talent management and performance in multinational enterprises: A multilevel perspective. Journal of Management 2021, 47, 131–160. [Google Scholar]
- Cooke, F. L. , Wood, G. , Wang, M., & Veen, A. How far has international HRM travelled? A systematic review of literature on multinational corporations (2000–2014). Human Resource Management Journal 2019, 29, 59–75. [Google Scholar]
- Creswell, J. W. , & Plano Clark, V. L. (2018). Designing and conducting mixed methods research (3rd ed.). SAGE Publications.
- Dattée, B. , Alexy, O. , & Autio, E. Maneuvering in poor visibility: How firms play the ecosystem game when uncertainty is high. Organization Science 2018, 29, 869–887. [Google Scholar]
- Davidavičienė, V. , Al Majzoub, K. , & Meidute-Kavaliauskiene, I. Factors affecting knowledge sharing in virtual teams. Sustainability 2020, 12, 6917. [Google Scholar]
- Davis, G. F. The vanishing American corporation: Navigating the hazards of a new economy. Organization Science 2016, 27, 1365–1367. [Google Scholar]
- DiMaggio, P. J. , & Powell, W. W. The iron cage revisited: Institutional isomorphism and collective rationality in organizational fields. American Sociological Review 1983, 48, 147–160. [Google Scholar]
- Edmondson, A. C. , & Harvey, J. F. Cross-boundary teaming for innovation: Integrating research on teams and knowledge in organizations. Organization Science 2018, 29, 587–606. [Google Scholar]
- Eisenhardt, K. M. Building theories from case study research. Academy of Management Review 1989, 14, 532–550. [Google Scholar] [CrossRef]
- Faraj, S. , Pachidi, S. , & Sayegh, K. Working and organizing in the age of the learning algorithm. Organization Science 2018, 29, 1056–1076. [Google Scholar]
- Frank, A. G. , Mendes, G. H., Ayala, N. F., & Ghezzi, A. Servitization and Industry 4.0 convergence in the digital transformation of product firms: A business model innovation perspective. Technological Forecasting and Social Change 2019, 141, 341–351. [Google Scholar]
- Garrard, J. (2020). Health sciences literature review made easy: The matrix method (6th ed.). Jones & Bartlett Learning.
- Ghobakhloo, M. Industry 4. 0, digitization, and opportunities for sustainability. Journal of Cleaner Production 2020, 252, 119869. [Google Scholar] [CrossRef]
- Gilboa, S. , Shirom, A. , Fried, Y., & Cooper, C. A meta-analysis of work demand stressors and job performance: examining main and moderating effects. Human Resource Management Journal 2008, 18, 227–271. [Google Scholar]
- Gioia, D. A. , Corley, K. G., & Hamilton, A. L. Seeking qualitative rigor in inductive research: Notes on the Gioia methodology. Organizational Research Methods 2013, 16, 15–31. [Google Scholar]
- Gratton, L. How to do hybrid right. Harvard Business Review 2021, 99, 65–74. [Google Scholar]
- Grzymala-Busse, A. , Kuo, A., Fukuyama, F., & Kselman, D. (2020). Global populisms and their challenges. Stanford University.
- Haas, M. R. , Criscuolo, P. , & George, G. Which problems to solve? Online knowledge sharing and attention allocation in organizations. Organization Science 2015, 26, 1040–1057. [Google Scholar]
- Hao, F. , & Mao, Y. Impact of the COVID-19 pandemic on mental health among the general public, specific populations, and healthcare professionals: A systematic review. Frontiers in Public Health 2021, 9, 738010. [Google Scholar]
- Harney, B. , & Collings, D. G. Navigating the shifting landscapes of HRM. Human Resource Management Journal 2021, 31, 19–39. [Google Scholar]
- Hartmann, N. N. , & Lussier, B. Managing the sales force through the unexpected exogenous COVID-19 crisis. Industrial Marketing Management 2020, 88, 101–111. [Google Scholar]
- Heimstädt, M. , & Reischauer, R. Framing innovation practices in interstitial issue fields: Open innovation in the NYC administration. Organization Science 2019, 30, 1032–1055. [Google Scholar]
- Hermida, R. The problem of allowing correlated errors in structural equation modeling: Concerns and considerations. Computational Methods in Social Sciences 2015, 3, 5–17. [Google Scholar]
- Iansiti, M. , & Lakhani, K. R. (2020). Competing in the age of AI: Strategy and leadership when algorithms and networks run the world. Harvard Business Review Press.
- Jackson, S. E. , Schuler, R. S., & Jiang, K. An aspirational framework for strategic human resource management. Human Resource Management Journal 2014, 24, 304–327. [Google Scholar]
- Kane, G. C. , Nanda, R. , Phillips, A., & Copulsky, J. Redesigning the post-pandemic workplace. MIT Sloan Management Review 2021, 62, 12–14. [Google Scholar]
- Kaushik, M. , & Guleria, N. The impact of pandemic COVID-19 in workplace. European Journal of Business and Management 2020, 12, 9–18. [Google Scholar]
- Kehoe, R. R. , & Collins, C. J. Human resource management and unit performance in knowledge-intensive work. Human Resource Management Journal 2017, 27, 201–214. [Google Scholar]
- Kellogg, K. C. , Valentine, M. A., & Christin, A. Algorithms at work: The new contested terrain of control. Organization Science 2020, 31, 1–20. [Google Scholar]
- Kniffin, K. M. , Narayanan, J. , Anseel, F., Antonakis, J., Ashford, S. P., Bakker, A. B., Bamberger, P., Bapuji, H., Bhave, D. P., Choi, V. K., Creary, S. J., Demerouti, E., Flynn, F. J., Gelfand, M. J., Greer, L. L., Johns, G., Kesebir, S., Klein, P. G., Lee, S. Y.,... Vugt, M. V. COVID-19 and the workplace: Implications, issues, and insights for future research and action. American Psychologist 2021, 76, 63–77. [Google Scholar]
- Köffer, S. (2015). Designing the digital workplace of the future—what scholars recommend to practitioners. In Proceedings of the 36th International Conference on Information Systems.
- Konya-Baumbach, E. , Schuhmacher, M. C., Kuester, S., & Kuharev, V. Making a first impression as a start-up: Strategies to overcome low initial trust perceptions in digital innovation adoption. International Journal of Research in Marketing 2019, 36, 385–399. [Google Scholar]
- Kravariti, F. , & Johnston, K. Talent management: A critical literature review and research agenda for public sector human resource management. Human Resource Management Journal 2020, 30, 319–336. [Google Scholar]
- Kretschmer, T. , & Khashabi, P. Digital transformation and organization design: An integrated approach. Organization Science 2020, 31, 1250–1271. [Google Scholar]
- Leonardi, P. M. COVID-19 and the new technologies of organizing: Digital exhaust, digital footprints, and artificial intelligence in the wake of remote work. Journal of Management Studies 2021, 58, 249–253. [Google Scholar] [CrossRef]
- Lund, S. , Madgavkar, A., Manyika, J., & Smit, S. (2020). What's next for remote work: An analysis of 2,000 tasks, 800 jobs, and nine countries. McKinsey Global Institute.
- Mariani, M. M. , & Perez Vega, R. Beyond the hype: Psychological mechanisms enabling the acceptance, adoption, and engagement with artificial intelligence technology in marketing. Psychology & Marketing 2020, 37, 1083–1098. [Google Scholar]
- Martins, L. L. , Gilson, L. L., & Maynard, M. T. (2004). Virtual teams: What do we know and where do we go from here? Journal of Management, 30(6), 805-835.
- Mazmanian, M. , Orlikowski, W. J., & Yates, J. The autonomy paradox: The implications of mobile email devices for knowledge professionals. Organization Science 2013, 24, 1337–1357. [Google Scholar]
- Meijerink, J. G. , Bos-Nehles, A. C., & de Leede, J. How employees' pro-activity translates high-commitment HRM systems into work engagement: The mediating role of job crafting. Human Resource Management Journal 2020, 30, 189–208. [Google Scholar]
- Meyers, M. C. , & van Woerkom, M. The influence of underlying philosophies on talent management: Theory, implications for practice, and research agenda. Human Resource Management Journal 2014, 24, 192–203. [Google Scholar]
- Migliano, S. (2021). Digital monitoring report: Employee surveillance software demand up 56% since pandemic. Top10VPN.
- Moher, D. , Liberati, A. , Tetzlaff, J., & Altman, D. G. Preferred reporting items for systematic reviews and meta-analyses: The PRISMA statement. BMJ 2009, 339, b2535. [Google Scholar]
- Nadella, S. , Shaw, G., & Nichols, J. T. (2017). Hit refresh: The quest to rediscover Microsoft's soul and imagine a better future for everyone. Harper Business.
- Neeley, T. (2021). Remote work revolution: Succeeding from anywhere. Harper Business.
- O'Mahony, S. , & Bechky, B. A. Boundary organizations: Enabling collaboration among unexpected allies. Organization Science 2008, 19, 422–439. [Google Scholar]
- O'Reilly, C. A. , & Tushman, M. L. Organizational ambidexterity: Past, present, and future. Academy of Management Perspectives 2013, 27, 324–338. [Google Scholar]
- Patton, M. Q. (2015). Qualitative research & evaluation methods: Integrating theory and practice (4th ed.). SAGE Publications.
- Peccei, R. , & Van De Voorde, K. The application of the multilevel paradigm in human resource management–outcomes research: Taking stock and going forward. Human Resource Management Journal 2019, 29, 228–252. [Google Scholar]
- Podsakoff, P. M. , MacKenzie, S. B., Lee, J. Y., & Podsakoff, N. P. Common method biases in behavioral research: A critical review of the literature and recommended remedies. Journal of Applied Psychology 2003, 88, 879–903. [Google Scholar]
- Puranam, P. , Alexy, O., & Reitzig, M. (2014). What's "new" about new forms of organizing? Organization Science, 25(6), 1700-1716.
- Raghuram, S. , Hill, N. S., Gibbs, J. L., & Maruping, L. M. Virtual work: Bridging research clusters. Academy of Management Annals 2019, 13, 308–341. [Google Scholar]
- Raisch, S. , & Krakowski, S. Artificial intelligence and management: The automation-augmentation paradox. Academy of Management Review 2021, 46, 192–210. [Google Scholar]
- Renkema, M. , Meijerink, J. , & Bondarouk, T. Advancing multilevel thinking in human resource management research: Applications and guidelines. Human Resource Management Journal 2017, 27, 21–34. [Google Scholar]
- Sarstedt, M. , Hair, J. F., Ringle, C. M., Thiele, K. O., & Gudergan, S. P. (2016). Estimation issues with PLS and CBSEM: Where the bias lies! Journal of Business Research, 69(10), 3998-4010.
- Scholl, I. , & Sassenberg, K. Where could we stand if I had...? How social power impacts counterfactual thinking after failure. Journal of Experimental Social Psychology 2014, 53, 51–61. [Google Scholar]
- Scott, W. R. (2013). Institutions and organizations: Ideas, interests, and identities (4th ed.). Sage Publications.
- Shankar, K. The impact of COVID-19 on IT services industry: Expected transformations. British Journal of Management 2020, 31, 450–452. [Google Scholar] [CrossRef]
- Shipton, H. , Budhwar, P. , Sparrow, P., & Brown, A. HRM and innovation: Looking across levels. Human Resource Management Journal 2017, 27, 246–263. [Google Scholar]
- Spurk, D. , & Straub, C. Flexible employment relationships and careers in times of the COVID-19 pandemic. Journal of Vocational Behavior 2020, 119, 103435. [Google Scholar]
- Stirpe, L. , & Zárraga-Oberty, C. Are high-performance work systems always a valuable retention tool? The roles of workforce feminization and flexible work arrangements. Human Resource Management Journal 2017, 27, 503–518. [Google Scholar]
- Tambe, P. , Cappelli, P. , & Yakubovich, V. Artificial intelligence in human resources management: Challenges and a path forward. California Management Review 2019, 61, 15–42. [Google Scholar]
- Teece, D. J. Business models and dynamic capabilities. Long Range Planning 2018, 51, 40–49. [Google Scholar] [CrossRef]
- Teece, D. J. , Pisano, G. , & Shuen, A. Dynamic capabilities and strategic management. Strategic Management Journal 1997, 18, 509–533. [Google Scholar]
- Teevan, J. , Hecht, B., & Jaffe, S. (2021). The new future of work: Research from Microsoft on the impact of the pandemic on work practices. Microsoft.
- Thaichon, P. , Sharma, P. , & Chuah, S. How COVID-19 impacts Australian small and medium enterprises and their coping strategies. Asia Pacific Journal of Marketing and Logistics 2021, 33, 2181–2195. [Google Scholar]
- Vaast, E. , & Kaganer, E. Social media affordances and governance in the workplace: An examination of organizational policies. Organization Science 2013, 24, 1645–1663. [Google Scholar]
- Vaziri, H. , Casper, W. J., Wayne, J. H., & Matthews, R. A. Changes to the work–family interface during the COVID-19 pandemic: Examining predictors and implications using latent transition analysis. Journal of Applied Psychology 2020, 105, 1073–1087. [Google Scholar]
- Verhoef, P. C. , Broekhuizen, T. , Bart, Y., Bhattacharya, A., Qi Dong, J., Fabian, N., & Haenlein, M. Digital transformation: A multidisciplinary reflection and research agenda. Journal of Business Research 2021, 122, 889–901. [Google Scholar]
- Von Krogh, G. , Haefliger, S. , Spaeth, S., & Wallin, M. W. Carrots and rainbows: Motivation and social practice in open source software development. Organization Science 2012, 23, 1382–1402. [Google Scholar]
- Wang, B. , Liu, Y. , Qian, J., & Parker, S. K. Achieving effective remote working during the COVID-19 pandemic: A work design perspective. Applied Psychology 2021, 70, 16–59. [Google Scholar] [PubMed]
- Waizenegger, L. , McKenna, B. , Cai, W., & Bendz, T. An affordance perspective of team collaboration and enforced working from home during COVID-19. European Journal of Information Systems 2020, 29, 429–442. [Google Scholar]
- Westerman, G. , & Bonnet, D. The new elements of digital transformation. MIT Sloan Management Review 2021, 62, 82–89. [Google Scholar]
- Williams, T. A. , Gruber, D. A., Sutcliffe, K. M., Shepherd, D. A., & Zhao, E. Y. Organizational response to adversity: Fusing crisis management and resilience research streams. Academy of Management Annals 2017, 11, 733–769. [Google Scholar]
- Yang, L. , Holtz, D. , Jaffe, S., Suri, S., Sinha, S., Weston, J., Joyce, C., Shah, N., Sherman, K., Hecht, B., & Teevan, J. The effects of remote work on collaboration among information workers. Nature Human Behaviour 2022, 6, 43–54. [Google Scholar] [PubMed]
- Zhan, C. , Liu, Z. , & Jia, J. The impact of digital economy on productivity: An empirical study based on Chinese provincial data. The Singapore Economic Review 2020, 67, 311–331. [Google Scholar]



| Construct | Definition | Primary Focus | Key Distinction from DTC |
| Dual Transformation Capability (DTC) | An organization's capacity to simultaneously adapt to spatial work flexibility and technological advancement through integrated mechanisms | Integration of spatial and technological transformations as interdependent phenomena | Specifically addresses the intersection and mutual reinforcement of workplace and technological changes |
| Digital Transformation Capability | An organization's capacity to leverage digital technologies to fundamentally change business processes, customer experiences, and value propositions (Verhoef et al., 2021) | Technology-enabled business model and process innovation | Primarily technology-focused without explicit attention to spatial work arrangements |
| Ambidexterity | An organization's ability to simultaneously pursue exploitation of existing capabilities and exploration of new possibilities (O'Reilly & Tushman, 2013) | Balance between efficiency and innovation activities | Broader concept that doesn't specifically address spatial-technological integration |
| Dynamic Capability for Hybrid Work | An organization's ability to reconfigure resources and processes to support hybrid work arrangements (Wang et al., 2021) | Adaptation to flexible spatial work arrangements | Focused primarily on spatial flexibility without explicit integration with technological advancement |
| Digital Workplace Capability | An organization's ability to create an integrated technological environment that supports employee work activities (Köffer, 2015) | Technology infrastructure for work processes | Emphasizes technological enablement of work but lacks focus on spatial transformation integration |
| Characteristic | n | % |
| Region | ||
| North America | 827 | 35.2 |
| Europe | 648 | 27.6 |
| Asia-Pacific | 531 | 22.6 |
| Latin America | 214 | 9.1 |
| Middle East/Africa | 127 | 5.4 |
| Organization Size | ||
| <250 employees | 418 | 17.8 |
| 250-999 employees | 529 | 22.5 |
| 1,000-4,999 employees | 687 | 29.3 |
| 5,000+ employees | 713 | 30.4 |
| Industry Sector | ||
| Technology/Telecommunications | 487 | 20.7 |
| Financial Services | 389 | 16.6 |
| Manufacturing | 352 | 15.0 |
| Professional Services | 341 | 14.5 |
| Healthcare | 298 | 12.7 |
| Retail/Consumer | 276 | 11.8 |
| Other | 204 | 8.7 |
| Respondent Role | ||
| CHRO/VP of HR | 328 | 14.0 |
| HR Director | 614 | 26.2 |
| HR Manager | 893 | 38.0 |
| HR Specialist | 512 | 21.8 |
| Pseudonym | Industry | Region | Size | Strategic Posture |
| TechNova | Technology | North America | Large | Integrated Transformation |
| GlobalFinance | Financial Services | Europe | Large | Integrated Transformation |
| AsiaManufacture | Manufacturing | Asia | Large | Technocentric |
| LatamServices | Professional Services | Latin America | Medium | Flexible-Conventional |
| NordicHealth | Healthcare | Europe | Medium | Integrated Transformation |
| USRetail | Retail | North America | Large | Traditional |
| EuroTech | Technology | Europe | Medium | Technocentric |
| AsiaFinance | Financial Services | Asia | Large | Traditional |
| AfricaTelecom | Telecommunications | Africa | Medium | Flexible-Conventional |
| MENAEnergy | Energy | Middle East | Large | Technocentric |
| OceaniaEdu | Education | Australia | Medium | Flexible-Conventional |
| EuroManufacture | Manufacturing | Europe | Large | Integrated Transformation |
| Variable | Mean | SD | 1 | 2 | 3 |
| 1. Structural Integration | 4.32 | 1.21 | - | ||
| 2. Process Alignment | 3.98 | 1.34 | 0.61** | - | |
| 3. Cultural Coherence | 3.76 | 1.42 | 0.57** | 0.63** | - |
| Overall DTC Score | 4.02 | 1.18 | 0.86** | 0.89** | 0.87** |
| Component | Leadership Behaviors | Structural Elements | Process Mechanisms | Cultural Factors |
| Structural Integration | - Cross-functional leadership collaboration- Executive boundary-spanning roles- Strategic narrative integration | - Joint governance bodies- Matrix reporting structures- Integrated planning processes- Cross-functional teams | - Resource allocation processes- Decision rights distribution- Performance metric alignment- Shared accountability mechanisms | - Value placed on cross-silo collaboration- Recognition of integrated solutions- Status equality across domains |
| Process Alignment | - Modeling of hybrid-digital work practices- Championing of experimental approaches- Knowledge-sharing facilitation | - Process redesign methodologies- Digital workflow systems- Hybrid meeting protocols- Feedback mechanisms | - Continuous improvement cycles- User experience research- Adaptation feedback loops- Knowledge management systems | - Process innovation orientation- User experience mindset- Learning orientation- Data-driven decision culture |
| Cultural Coherence | - Consistent messaging across contexts- Demonstrating technology-human balance- Reinforcing cultural values across media | - Cultural ambassador roles- Ritual and practice design- Communication channel integration- Connection opportunities | - Onboarding and socialization- Cultural norm reinforcement- Connection facilitation- Wellbeing support processes | - Shared identity- Psychological safety- Trust across contexts- Belonging across locations |
| Outcome Domain | Traditional | Technocentric | Flexible-Conventional | Integrated Transformation | F-value | Partial η² |
| Talent Outcomes | 3.98 (1.21) | 4.37 (1.13) | 4.52 (1.08) | 5.21 (0.94) | 42.17*** | 0.18 |
| Innovation Outcomes | 3.67 (1.32) | 4.87 (1.06) | 4.12 (1.14) | 5.46 (0.88) | 56.28*** | 0.23 |
| Financial Outcomes | 4.12 (1.18) | 4.43 (1.09) | 4.29 (1.12) | 4.78 (0.97) | 18.73*** | 0.09 |
| Region | Traditional | Technocentric | Flexible-Conventional | Integrated Transformation | F-value | Partial η² |
| Nordic Countries | 3.82 (1.22) | 4.26 (1.04) | 4.48 (0.98) | 5.31 (0.86) | 28.47*** | 0.24 |
| North America | 4.03 (1.19) | 4.39 (1.12) | 4.44 (1.04) | 5.07 (0.93) | 22.13*** | 0.16 |
| Western Europe | 4.08 (1.21) | 4.46 (1.08) | 4.32 (1.10) | 4.82 (0.99) | 16.54*** | 0.13 |
| Latin America | 4.15 (1.16) | 4.37 (1.13) | 4.21 (1.18) | 4.68 (1.02) | 8.12*** | 0.07 |
| East Asia | 4.29 (1.12) | 4.72 (0.98) | 4.15 (1.20) | 4.58 (1.03) | 10.25*** | 0.09 |
| Component | Level 1: Initial | Level 2: Developing | Level 3: Defined | Level 4: Managed | Level 5: Optimizing |
| Structural Integration | Separate governance for workplace and technology initiatives with minimal coordination | Ad hoc coordination between workplace and technology initiatives | Formal coordination mechanisms between workplace and technology domains | Integrated governance structures with joint decision-making | Fully integrated strategic planning and resource allocation across domains |
| Process Alignment | Work processes designed separately for physical and digital contexts | Process adaptations to accommodate hybrid work and technology changes | Redesigned processes that function across physical and digital domains | Seamless processes with consistent experience across contexts | Continuous process innovation leveraging both spatial and technological dimensions |
| Cultural Coherence | Fragmented cultural experiences across locations and technology contexts | Recognition of cultural gaps with initial efforts to bridge differences | Consistent cultural norms and practices across physical and digital domains | Strong cultural alignment with spatial and technological approaches | Cultural evolution that leverages both spatial flexibility and technological advancement |
Disclaimer/Publisher’s Note: The statements, opinions and data contained in all publications are solely those of the individual author(s) and contributor(s) and not of MDPI and/or the editor(s). MDPI and/or the editor(s) disclaim responsibility for any injury to people or property resulting from any ideas, methods, instructions or products referred to in the content. |
© 2025 by the authors. Licensee MDPI, Basel, Switzerland. This article is an open access article distributed under the terms and conditions of the Creative Commons Attribution (CC BY) license (http://creativecommons.org/licenses/by/4.0/).