Submitted:
28 July 2025
Posted:
29 July 2025
You are already at the latest version
Abstract
Keywords:
1. Introduction
2. Materials and Methods
2.1. Sources of Information and Search Strategy
2.2. Eligibility Criteria
2.3. Data Extraction, Screening, and Charting
3. Results
4. Discussion
4.1. Key Findings of This Scoping Review
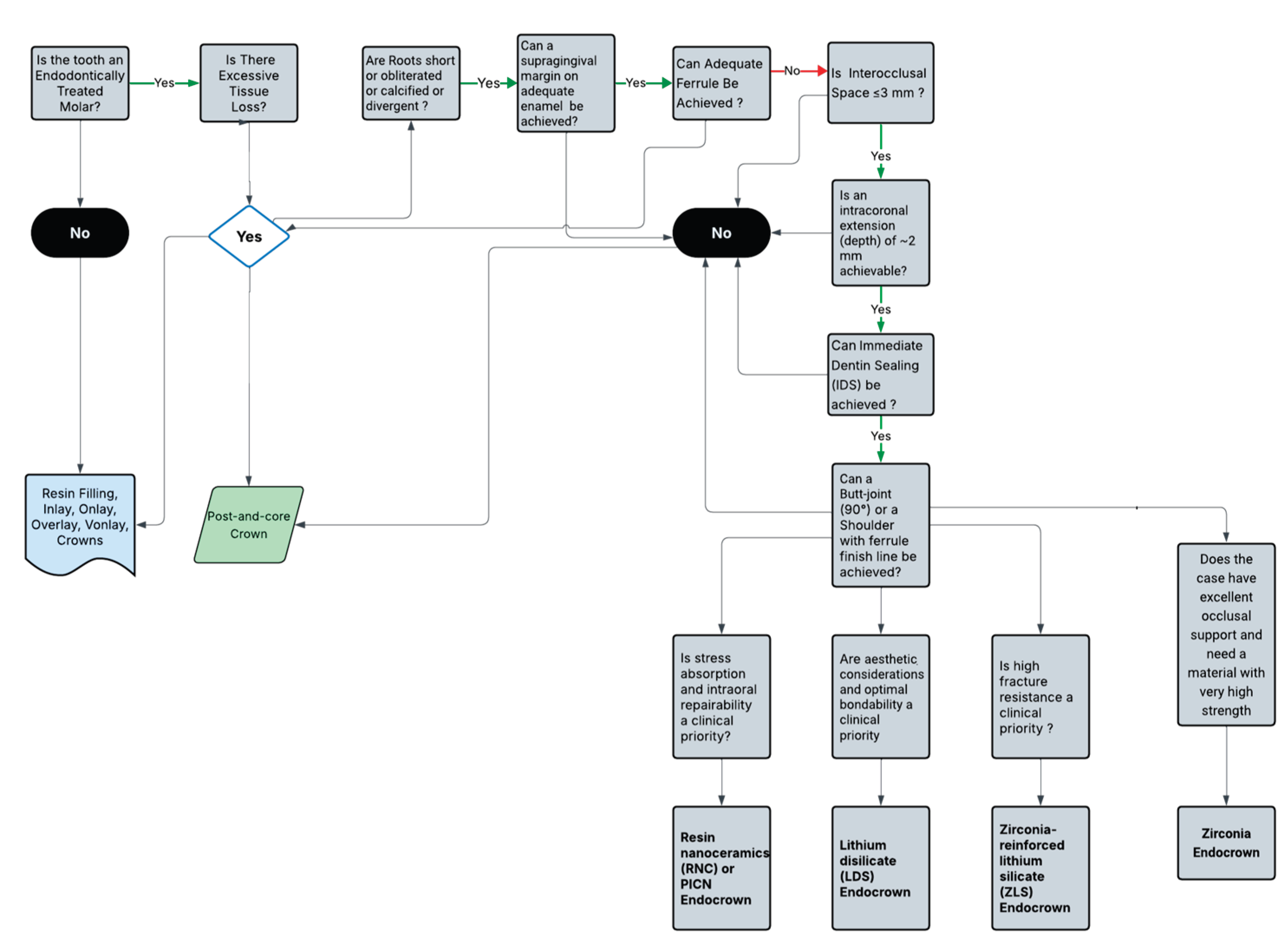
4.1.1. Clinical Indications: When and Why to Choose Endocrowns
4.1.2. The Impact of Cuspal Reduction and Intracoronal Extension on Retention and Fracture Resistance.
4.1.3. Pulp Chamber Cavity Preparation: Balancing Retention, Resistance, and Bond Strength
4.1.4. The Effect of Finish Line Design on Flexural Strength, Stress Distribution, and Internal Adaptation
4.1.5. Choosing the Right Material: Mechanical and Esthetic Considerations in Endocrown Performance
4.1.6. CAD/CAM-Fabricated Endocrowns: Precision, Efficiency, and Material Compatibility
4.2. Survival and Success Rates: Long-Term Outcomes and Clinical Predictability of Endocrowns
4.3. Limitations of This Scoping Review
5. Conclusions
References
- eAlhamdan, M.M.; Aljamaan, R.F.; Abuthnain, M.M.; Alsumikhi, S.A.; Alqahtani, G.S.; Alkharaiyef, R.A. Direct Versus Indirect Treatment Options of Endodontically Treated Posterior Teeth: A Narrative Review. Cureus 2024, 16, e67698. [Google Scholar] [CrossRef]
- Beji Vijayakumar, J.; Varadan, P.; Balaji, L.; Rajan, M.; Kalaiselvam, R.; Saeralaathan, S.; Ganesh, A. Fracture resistance of resin based and lithium disilicate endocrowns. Which is better? - A systematic review of in-vitro studies. Biomater Investig Dent 2021, 8, 104–111. [Google Scholar] [CrossRef]
- Carvalho, M.A.; Lazari, P.C.; Gresnigt, M.; Del Bel Cury, A.A.; Magne, P. Current options concerning the endodontically-treated teeth restoration with the adhesive approach. Braz Oral Res 2018, 32, e74. [Google Scholar] [CrossRef]
- Kassis, C.; Khoury, P.; Mehanna, C.Z.; Baba, N.Z.; Bou Chebel, F.; Daou, M.; Hardan, L. Effect of Inlays, Onlays and Endocrown Cavity Design Preparation on Fracture Resistance and Fracture Mode of Endodontically Treated Teeth: An In Vitro Study. J Prosthodont 2021, 30, 625–631. [Google Scholar] [CrossRef]
- AlDabeeb, D.S.; Alakeel, N.S.; Al Jfshar, R.M.; Alkhalid, T.K. Endocrowns: Indications, Preparation Techniques, and Material Selection. Cureus 2023, 15, e49947. [Google Scholar] [CrossRef]
- Al-Dabbagh, R.A. Survival and success of endocrowns: A systematic review and meta-analysis. J Prosthet Dent 2021, 125, 415.e411–415.e419. [Google Scholar] [CrossRef] [PubMed]
- Papia, E.; Habib, W.; Larsson, C. The Influence of Different Designs, Materials and Cements on the Success and Survival Rate of Endocrowns. A Systematic Review. Eur J Prosthodont Restor Dent 2020, 28, 100–111. [Google Scholar] [CrossRef] [PubMed]
- Morimoto, S.; Arakaki, Y.; Raggio, D.P.; Özcan, M. One-piece endodontic crowns in posterior teeth: An overview of systematic reviews. J Prosthet Dent 2024. [Google Scholar] [CrossRef]
- Thomas, R.M.; Kelly, A.; Tagiyeva, N.; Kanagasingam, S. Comparing endocrown restorations on permanent molars and premolars: a systematic review and meta-analysis. Br Dent J 2020. [Google Scholar] [CrossRef]
- Papalexopoulos, D.; Samartzi, T.K.; Sarafianou, A. A Thorough Analysis of the Endocrown Restoration: A Literature Review. J Contemp Dent Pract 2021, 22, 422–426. [Google Scholar] [CrossRef] [PubMed]
- AlHelal, A.A. Biomechanical behavior of all-ceramic endocrowns fabricated using CAD/CAM: A systematic review. J Prosthodont Res 2024, 68, 50–62. [Google Scholar] [CrossRef]
- Alwadai, G.S.; Al Moaleem, M.M.; Daghrery, A.A.; Albar, N.H.; Daghriri, A.A.; AlGhamdi, M.M.; Ageel, S.E.; Daghreeri, F.A.A.; Al-Amri, T.M.A.; Aridhi, W.H.; et al. A Comparative Analysis of Marginal Adaptation Values between Lithium Disilicate Glass Ceramics and Zirconia-Reinforced Lithium Silicate Endocrowns: A Systematic Review of In Vitro Studies. Med Sci Monit 2023, 29, e942649. [Google Scholar] [CrossRef] [PubMed]
- Biacchi, G.R.; Basting, R.T. Comparison of fracture strength of endocrowns and glass fiber post-retained conventional crowns. Oper Dent 2012, 37, 130–136. [Google Scholar] [CrossRef] [PubMed]
- Ciobanu, P.; Manziuc, M.M.; Buduru, S.D.; Dudea, D. Endocrowns - a literature review. Med Pharm Rep 2023, 96, 358–367. [Google Scholar] [CrossRef] [PubMed]
- Einhorn, M.; DuVall, N.; Wajdowicz, M.; Brewster, J.; Roberts, H. Preparation Ferrule Design Effect on Endocrown Failure Resistance. J Prosthodont 2019, 28, e237–e242. [Google Scholar] [CrossRef]
- Mostafavi, A.S.; Allahyari, S.; Niakan, S.; Atri, F. Effect of Preparation Design on Marginal Integrity and Fracture Resistance of Endocrowns: A Systematic Review. Front Dent 2022, 19, 37. [Google Scholar] [CrossRef]
- Pissis, P. Fabrication of a metal-free ceramic restoration utilizing the monobloc technique. Pract Periodontics Aesthet Dent 1995, 7, 83–94. [Google Scholar]
- Ribeiro, V.F.; da Rosa, L.S.; Tribst, J.P.M.; Bier, C.A.S.; Morgental, R.D.; Valandro, L.F.; Baldi, A.; Scotti, N.; Pereira, G.K.R. Influence of height discrepancy between pulp chamber floor and crestal bone in the mechanical fatigue performance of endodontically-treated teeth restored with resin composite endocrowns. J Mech Behav Biomed Mater 2023, 142, 105854. [Google Scholar] [CrossRef]
- Vervack, V.; Johansson, C.; Coster, P.; Fokkinga, W.; Papia, E.; Vandeweghe, S. The fracture strength and the failure mode of lithium disilicate or resin nano ceramics as a crown, overlay, or endocrown restoration on endodontically treated teeth. J Esthet Restor Dent 2024, 36, 796–803. [Google Scholar] [CrossRef]
- Veselinova, M.; Diamantopoulou, S.; Paximada, C.; Papazoglou, E. In-Vitro Comparison of Fracture Strength of Endocrowns and Overlays in Endodontically Treated Teeth Manufactured with Monolithic Lithium Disilicate and Zirconia. J Funct Biomater 2023, 14. [Google Scholar] [CrossRef]
- Bindl, A.; Mörmann, W.H. Clinical evaluation of adhesively placed Cerec endo-crowns after 2 years--preliminary results. J Adhes Dent 1999, 1, 255–265. [Google Scholar] [PubMed]
- Ghajghouj, O.; Taşar-Faruk, S. Evaluation of Fracture Resistance and Microleakage of Endocrowns with Different Intracoronal Depths and Restorative Materials Luted with Various Resin Cements. Materials (Basel) 2019, 12. [Google Scholar] [CrossRef] [PubMed]
- Sedrez-Porto, J.A.; Rosa, W.L.; da Silva, A.F.; Münchow, E.A.; Pereira-Cenci, T. Endocrown restorations: A systematic review and meta-analysis. J Dent 2016, 52, 8–14. [Google Scholar] [CrossRef] [PubMed]
- Qamar, Z.; Alghamdi, A.M.S.; Haydarah, N.K.B.; Balateef, A.A.; Alamoudi, A.A.; Abumismar, M.A.; Mathur, A.; Minervini, G. In Vitro Evaluation of Lithium Disilicate Endocrowns and Post and Core Crowns-A Systematic Review. J Funct Biomater 2023, 14. [Google Scholar] [CrossRef]
- Tricco, A.C.; Lillie, E.; Zarin, W.; O'Brien, K.K.; Colquhoun, H.; Levac, D.; Moher, D.; Peters, M.D.J.; Horsley, T.; Weeks, L.; et al. PRISMA Extension for Scoping Reviews (PRISMA-ScR): Checklist and Explanation. Ann Intern Med 2018, 169, 467–473. [Google Scholar] [CrossRef]
- Govare, N.; Contrepois, M. Endocrowns: A systematic review. J Prosthet Dent 2020, 123, 411–418.e419. [Google Scholar] [CrossRef]
- Lenz, U.; Bacchi, A.; Della Bona, A. Biomechanical performance of endocrown and core-crown restorations: A systematic review. J Esthet Restor Dent 2024, 36, 303–323. [Google Scholar] [CrossRef]
- Matos, L.M.R.; Silva, M.L.; Cordeiro, T.O.; Cardoso, S.A.M.; Campos, D.E.S.; de Muniz, I.A.F.; Barros, S.A.L.; Seraidarian, P.I. Clinical and laboratorial performance of rehabilitation of endodontically treated teeth: A systematic review. J Esthet Restor Dent 2024, 36, 1281–1300. [Google Scholar] [CrossRef]
- Belleflamme, M.M.; Geerts, S.O.; Louwette, M.M.; Grenade, C.F.; Vanheusden, A.J.; Mainjot, A.K. No post-no core approach to restore severely damaged posterior teeth: An up to 10-year retrospective study of documented endocrown cases. J Dent 2017, 63, 1–7. [Google Scholar] [CrossRef]
- Fages, M.; Raynal, J.; Tramini, P.; Cuisinier, F.J.; Durand, J.C. Chairside Computer-Aided Design/Computer-Aided Manufacture All-Ceramic Crown and Endocrown Restorations: A 7-Year Survival Rate Study. Int J Prosthodont 2017, 30, 556–560. [Google Scholar] [CrossRef]
- Fathi, A.; Ebadian, B.; Dezaki, S.N.; Mardasi, N.; Mosharraf, R.; Isler, S.; Tabatabaei, S.S. An Umbrella Review of Systematic Reviews and Meta-Analyses Evaluating the Success Rate of Prosthetic Restorations on Endodontically Treated Teeth. Int J Dent 2022, 2022, 4748291. [Google Scholar] [CrossRef]
- Keskin, S.C.; Sakar, A.; Bolay, S. A 3-year clinical evaluation of endocrown restorations with two different materials using the computer-aided design/ computer-aided manufacture system. J Dent 2024, 151, 105405. [Google Scholar] [CrossRef] [PubMed]
- Kuang, J.X.; Wu, H.Z.; Pan, Y.T.; Cheng, X.G.; Tian, Y.; Yu, Q. [A 5-year retrospective study of computer aided design and computer aided manufacturing ceramic endocrowns in endodontically treated posterior teeth]. Zhonghua Kou Qiang Yi Xue Za Zhi 2022, 57, 1043–1047. [Google Scholar] [CrossRef] [PubMed]
- Otto, T.; Mörmann, W.H. Clinical performance of chairside CAD/CAM feldspathic ceramic posterior shoulder crowns and endocrowns up to 12 years. Int J Comput Dent 2015, 18, 147–161. [Google Scholar]
- Dartora, N.R.; de Conto Ferreira, M.B.; Moris, I.C.M.; Brazão, E.H.; Spazin, A.O.; Sousa-Neto, M.D.; Silva-Sousa, Y.T.; Gomes, E.A. Effect of Intracoronal Depth of Teeth Restored with Endocrowns on Fracture Resistance: In Vitro and 3-dimensional Finite Element Analysis. J Endod 2018, 44, 1179–1185. [Google Scholar] [CrossRef]
- Huang, Y.; Fokkinga, W.A.; Zhang, Q.; Creugers, N.H.J.; Jiang, Q. Biomechanical properties of different endocrown designs on endodontically treated teeth. J Mech Behav Biomed Mater 2023, 140, 105691. [Google Scholar] [CrossRef]
- Magne, P.; Carvalho, A.O.; Bruzi, G.; Anderson, R.E.; Maia, H.P.; Giannini, M. Influence of no-ferrule and no-post buildup design on the fatigue resistance of endodontically treated molars restored with resin nanoceramic CAD/CAM crowns. Oper Dent 2014, 39, 595–602. [Google Scholar] [CrossRef]
- Zeng, B.; Luo, B.; Hu, J.; Meng, D.; Zhang, J.; Cao, X.; Jiang, Q. Effect of margin designs and loading conditions on the stress distribution of endocrowns: a finite element analysis. BMC Oral Health 2024, 24, 657. [Google Scholar] [CrossRef] [PubMed]
- Anton Y Otero, C.; Bijelic-Donova, J.; Saratti, C.M.; Vallittu, P.K.; di Bella, E.; Krejci, I.; Rocca, G.T. The influence of FRC base and bonded CAD/CAM resin composite endocrowns on fatigue behavior of cracked endodontically-treated molars. J Mech Behav Biomed Mater 2021, 121, 104647. [Google Scholar] [CrossRef]
- El Ghoul, W.; Özcan, M.; Silwadi, M.; Salameh, Z. Fracture resistance and failure modes of endocrowns manufactured with different CAD/CAM materials under axial and lateral loading. J Esthet Restor Dent 2019, 31, 378–387. [Google Scholar] [CrossRef]
- Dartora, G.; Rocha Pereira, G.K.; Varella de Carvalho, R.; Zucuni, C.P.; Valandro, L.F.; Cesar, P.F.; Caldas, R.A.; Bacchi, A. Comparison of endocrowns made of lithium disilicate glass-ceramic or polymer-infiltrated ceramic networks and direct composite resin restorations: fatigue performance and stress distribution. J Mech Behav Biomed Mater 2019, 100, 103401. [Google Scholar] [CrossRef]
- Jalalian, E.; Zarbakhsh, A.; Khorshidi, S.; Golalipour, S.; Mohammadnasl, S.; Sayyari, M. Comparative analysis of endocrown fracture resistance and marginal adaptation: CAD/CAM technology using lithium disilicate vs. zirconia-reinforced lithium silicate ceramics. Saudi Dent J 2024, 36, 353–358. [Google Scholar] [CrossRef]
- Manziuc, M.; Kui, A.; Chisnoiu, A.; Labuneț, A.; Negucioiu, M.; Ispas, A.; Buduru, S. Zirconia-Reinforced Lithium Silicate Ceramic in Digital Dentistry: A Comprehensive Literature Review of Our Current Understanding. Medicina 2023, 59, 2135. [Google Scholar] [CrossRef] [PubMed]
- Taha, A.I.; Hatata, N. Marginal and internal gaps evaluation of endocrown restoration fabricated of different CAD/CAM materials using CBCT: An In vitro study. Advanced Dental Journal 2024, 6, 208–215. [Google Scholar] [CrossRef]
- Soliman, M.; Alshamrani, L.; Yahya, B.; Alajlan, G.; Aldegheishem, A.; Eldwakhly, E. Monolithic Endocrown Vs. Hybrid Intraradicular Post/Core/Crown Restorations for Endodontically Treated Teeth; Cross-sectional Study. Saudi J Biol Sci 2021, 28, 6523–6531. [Google Scholar] [CrossRef]
- Taha, D.; Spintzyk, S.; Schille, C.; Sabet, A.; Wahsh, M.; Salah, T.; Geis-Gerstorfer, J. Fracture resistance and failure modes of polymer infiltrated ceramic endocrown restorations with variations in margin design and occlusal thickness. J Prosthodont Res 2018, 62, 293–297. [Google Scholar] [CrossRef]
- Zhang, Y.; Lai, H.; Meng, Q.; Gong, Q.; Tong, Z. The synergetic effect of pulp chamber extension depth and occlusal thickness on stress distribution of molar endocrowns: a 3-dimensional finite element analysis. J Mater Sci Mater Med 2022, 33, 56. [Google Scholar] [CrossRef] [PubMed]
- Hayes, A.; Duvall, N.; Wajdowicz, M.; Roberts, H. Effect of Endocrown Pulp Chamber Extension Depth on Molar Fracture Resistance. Oper Dent 2017, 42, 327–334. [Google Scholar] [CrossRef]
- Alqarni, H.; Qadoumi, M.; AlShehri, N.; AlNowaiser, N.; Alaqeely, R.; AlHelal, A.A.; Alrabiah, M.; Alshihri, A.; Alsayed, H. Resistance of Resin-Bonded Ceramic Endocrowns of Different Intracoronal Depths. Oral Health Prev Dent 2025, 23, 51–58. [Google Scholar] [CrossRef]
- Yılmaz, K.; Aydın, H.; Gönüldaş, F.; Kara, S.; Çiloğlu, Ö.; Özdemir, E.; Bilen, Z. Effect of Pulpal Base, Restorative Material, and Preparation Type on Marginal and Internal Fit and Fracture Strength of Endocrowns. Materials (Basel) 2025, 18. [Google Scholar] [CrossRef]
- Dong, X.; Ban, J.; Guo, H.; Zeng, Z.; Ren, N.; Bai, S.; Wang, Z. Optimization of endocrown design parameters for mandibular second molars: A 3D finite element analysis. J Mech Behav Biomed Mater 2025, 168, 107038. [Google Scholar] [CrossRef] [PubMed]
- Karn, G.; Shetty, M.; Hegde, C. Effect of different restorative design on stress concentration of lithium disilicate and monolithic zirconia endocrown on a mandibular molar - a finite element analysis. BMC Oral Health 2025, 25, 205. [Google Scholar] [CrossRef]
- Kumar, M.; Sidhu, K.; Bhushan, J. Comparative evaluation of marginal and internal fit of endocrowns with lithium disilicate, biocompatible high-performance polymer, and monolithic ceramic materials using computer-aided design and computer-aided manufacturing technology. J Conserv Dent Endod 2025, 28, 389–393. [Google Scholar] [CrossRef]
- Falahchai, M.; Ardekani, F.R.; Musapoor, N.; Hemmati, Y.B.; Asli, H.N. Effects of the Presence of Adjacent Tooth and Material Type on the Marginal and Internal Adaptation of Endocrowns Fabricated by the Digital Impression Technique. Clin Exp Dent Res 2025, 11, e70077. [Google Scholar] [CrossRef]
- Facenda, J.C.; Borba, M.; Corazza, P.H. A literature review on the new polymer-infiltrated ceramic-network material (PICN). J Esthet Restor Dent 2018, 30, 281–286. [Google Scholar] [CrossRef]
- Hiraba, H.; Nishio, K.; Takeuchi, Y.; Ito, T.; Yamamori, T.; Kamimoto, A. Application of one-piece endodontic crowns fabricated with CAD-CAM system to molars. Jpn Dent Sci Rev 2024, 60, 81–94. [Google Scholar] [CrossRef] [PubMed]
- Ayata, M.; Küçükömeroğlu Oktay, E.; Albayrak, H.; Çakar, M.; Özcan, M. Evaluation of th clinical performance of endocrown and overlay restorations: A 4-year retrospective study. J Dent 2025, 160, 105874. [Google Scholar] [CrossRef] [PubMed]



| Author(s)/Publication Year | Aim | Materials & Methods |
Conclusion |
|---|---|---|---|
| Comparison of Endocrown Restorations to Conventional Crowns | |||
| Sendrez- Porte et al., 2016 | Systematic review of clinical and in vitro studies comparing endocrown restorations with conventional treatments (posts-and-core crowns, composite resin, inlays/onlays), testing the hypothesis that endocrowns perform similarly. | Pubmed (MedLine), Lilacs, Ibecs, Web of Science, BBO, Scielo and Scopus Identified records: 103 Included records: 8 published between 1999 and 2014 |
Endocrowns offer comparable or superior performance to traditional methods, such as posts-and-core crowns, with demonstrated high success rates (94–100%), greater fracture strength, and favorable biomechanical performance, particularly in terms of failure patterns. Further studies are needed to validate long-term outcomes. |
| Govare et al., 2020 | Evaluation of endocrowns as a restorative option for extensively damaged teeth, assessing their predictability, success, survival rates, and fracture strength compared to post-retained restorations. | PubMed, Scopus, Embase, and the Cochrane Library Identified records: 110 Included records: 41 published between 1999 and 2018. |
Endocrowns offer a reliable alternative to post-retained restorations, especially for molars, with comparable or superior fracture strength. |
| Al-Dabbagh et al., 2021. | A review and analysis of the survival and success rates of endocrowns vs conventional crowns, offering evidence- based guidance for restoring extensively damaged teeth. | PubMed, Scopus, EMBASE, Cochrane, and Google Scholar (up to June 2019) Identified records: 2,584 Included records: 10 articles for systematic review and 3 clinical studies for meta-analysis. |
Endocrowns showed a 5-year survival rate of 91.4% and a success rate of 77.7%, compared to 98.3% and 94% for conventional crowns, with no significant differences (P > .05). |
| Qamar et al., 2023 | Comparison of the physical and mechanical properties of LDS endocrowns on posterior teeth and post-and-core restorations. | PubMed, Embase, Scopus, ISI Web of Knowledge (WoS), Google Scholar, unpublished studies, conference proceedings and cross-references up to 31 January 2023 Identified records: 291 Included records: 10 |
There is no significant difference between the fracture strength and failure rates of LDS endocrowns and conventional post-and-core crowns. |
| Lenz et al., 2024 | Comparison of the biomechanical performance of endocrowns and traditional post-and-core crown restorations (with and without intracanal posts) for rehabilitating ETT with severe coronal structure damage. | MEDLINE/PubMed, Scopus, and Web of Science based on in-vitro studies Identified records: 291 Included records: 31 published between 2015 and 2023. |
Endocrowns exhibited similar or greater biomechanical performance than post-and-core crown restorations across most evaluated studies. Demonstrated favorable survival rates under fatigue and monotonic loads, lower stress levels in restorative materials, and better failure patterns compared to post-and- core crowns. |
| Matos et al., 2024 | Assessment of clinical performance (survival rate, failure risk, fracture incidence) and laboratory outcomes (fracture mode, failure analysis) of rehabilitated ETT. | Pubmed, Scopus, Web of Science, Embase, Cochrane, Open Grey and manually Identified records: 89 articles Included records: 38 (31 in vitro and 7 RCTs) |
No significant difference in fracture resistance or failure modes between ETT with or without posts. Survival rates were similar, though failure risk was lower with posts. The need to consider tooth characteristics and remaining structure for each case. |
| Material-Based Comparison | |||
| Beji Vijayakumar et al., 2021 | Evaluation of whether RB endocrowns exhibit better fracture resistance and fewer catastrophic failures compared to LDS endocrowns in vitro studies. | PubMed, EBSCOhost, Cochrane Central Register of Clinical trials, Google Scholar and manually. Identified records: 229 Included records: 5 published between 2015 and 2020. |
RB endocrowns demonstrated similar or higher fracture resistance under axial forces and fewer catastrophic failures compared to LDS endocrowns. |
| Alwadai et al., 2023 | Analysis of in vitro studies on marginal adaptation of CAD/CAM and heat-pressed LDS and ZLS endocrowns. | Web of Science, PubMed, EMBASE, Scopus, Cochrane, Google Scholar, and ProQuest Identified records: 428 Included records: 17 published between 2016 and 2023. |
All-ceramic LDGC and zirconia endocrowns for posterior teeth, fabricated via CAD/CAM or heat-press, showed acceptable marginal adaptation. |
| AlHelal et al., 2024 | Assessment of fracture resistance of CAD/CAM vs. non-CAD/CAM endocrowns. | Embase, Web of Science, and Scopus. Identified records: 1,591 Included records: 17 |
CAD/CAM endocrowns show superior fracture resistance compared to non-CAD/CAM options. |
| Survival and Success Rates | |||
| Papia et al., 2020 | A review of literature on endocrowns, focusing on success, survival rates, and how designs, materials, and cements influence outcomes, providing guidance for restoring extensively damaged teeth. | Searches in PubMed, Cochrane and Scopus Identified records: 3,472 Included records: 6 Published between 1999 and 2017. |
Feldspathic endocrowns with a 1–4 mm pulp cavity, 1–2 mm shoulder preparation, and adhesive resin cement show promise for molars. |
| Mostafavi et al., 2022 | Evaluation of how preparation designs affect marginal integrity and fracture resistance of endocrowns, aiming to identify optimal designs for restoring severely damaged teeth. |
Searches in PubMed, Embase, Scopus, and the Cochrane Library Identified records: 200 included records: 16 published up to February 2021. |
Endocrown preparation design impacts marginal adaptation and fracture resistance, with excessive preparation reducing performance and increasing non-repairable fractures. Simpler cavity configurations are recommended. |
| Author(s)/ Publication Year | Study Type | Objective | Study design | Main Findings/Conclusion |
|---|---|---|---|---|
| Clinical Performance and Long-Term Outcomes | ||||
| Otto et al., 2015 | Clinical Trial | Evaluation of long-term outcomes of chairside CAD/CAM feldspathic ceramic posterior shoulder crowns and endocrowns | 55 patients, with test group: 25 endocrowns (20 molars, five premolars) and control group: 40 shoulder crowns (8 conventional crowns and 32 “reduced prep” crowns) produced using CAD/CAM system with feldspathic ceramic and examined at baseline and up to 12 years ( mean 10 years, 8 months). | 12-year survival estimate of 95% for shoulder crowns on molars and 94.7% on premolars. In comparison, endocrowns exhibited a survival rate of 90.5% on molars and 75% on premolars. |
| Belleflamme et al., 2017 | Retrospective Study | Evaluation of ceramic and composite endocrowns with IDS, analyzing failures about tooth preparation and occlusal parameters. | Evaluation of 99 cases with mean observation period 44.7+/-34.6 months using FDI criteria, based on residual tooth tissue and preparation characteristics | Endocrowns are a reliable option, with a 10-year survival rate of 98.8% and a success rate of 54.9%. They preserve tissue and reduce failures versus post-and-core crowns. IDS increases bondingwhile LDS ceramics excel, and PICNs require further research. |
| Fages et al., 2017 | Clinical Trial | Determination of the survival rates of chairside CAD/CAM fabricated all-ceramic crowns and endocrowns for molars in clinical practice. | Three hundred twenty-threeBetween 2003 and 2008, 323 patients received 447 chairside CAD/CAM feldspathic ceramic restorations (212 crowns and 235 endocrowns) on molars by the same dentist, who then followed them up for 7 years. | The survival rate was estimated at 98.66%, and the success rate for endocrowns was almost 100%. All failures were attributed to partial ceramic fractures within the first two years of restoration. Chairside CAD/CAM all-ceramic crowns and endocrowns are an effective option in restorative dentistry, with long-term success. |
| Alhamdan et al., 2024 | Narrative Review | Assessment and comparison of treatment options to provide clinical recommendations for restoring posterior ETT. | PubMed and Google Scholar published between 1977 and2024. |
No survival rate superiority exists between direct and indirect restorations. Decisions depend on dentist experience, tooth structure, ferrule and restoration properties. |
| Ciobanu et al., 2023 | Literature Review | A comprehensive overview of endocrowns and evaluation of the impact of various materials and preparation designs on their mechanical properties, survival, success rate, and esthetics. | PubMed, Scopus, Web of Science, and Scielo Identified records: 163 Included records: 37 |
Endocrowns perform similarly or better than other restorations for extensively damaged ETT, with LDS and RNC being the most successful materials. |
| Morimoto et al., 2024 | Umbrella Review | Synthesis of evidence from systematic reviews on 1-piece endodontic crowns in posterior teeth, assessing clinical outcomes, survival, success rates, and PROMs, with a null hypothesis of no significant difference from complete crowns. |
MEDLINE/PubMed, WOS, Cochrane, OpenGrey, and manually (up to June 2024) Identified records: 468 Included records: 9 |
Indirect resin and ceramic those of complete crowns with posts. Limited data exist on zirconia and metal crowns, and PROMs remain unaddressed. The presence of low-quality studies, significant heterogeneity, and overlapping data limit conclusions. |
| Papalexopoulos et al., 2021 | Literature Review | Evaluation of endocrowns as a reliable alternative for extensively damaged ETT, focusing on their indications, contraindications, preparation, and materials. | Review of the literature with keywords “Endocrowns”, “Endodontically treated teeth’, “Literature review”, “Restorative dentistry” | Endocrowns demonstrate success rates similar to those of conventional restorations and are suitable for molars. However, further studies are needed to evaluate their success rates for premolars and anterior teeth. Retention depends on adhesive cementation, not traditional preparation. LDS or composite resin bonds outnumber resin cements. |
| Fathi et al., 2022 | Umbrella Review | Evaluation and comparison of the success rates of various prosthetic restorations on ETT. | MEDLINE/PubMed, Cochrane, and Google Scholar (up to November 2020) Identified records: 43 Included records: 14 |
Endocrowns and single crowns are equally effective for restoring ETT, with no statistically significant differences. |
| Keskin et al., 2024 | Clinical Trial | Comparison of the clinical efficacy of RNC and ZLS ceramic endocrowns in treating ETT using a chairside CAD/CAM system. | Ninety endocrown restorations fabricated in posterior teeth (52 RNC, 38 ZLS) using a CAD/CAM system with a three-year follow-up period. | The survival rates for the two groups were for RNC 82.7% and for ZLS 86.8%, highlighting their potential as materials for chairside fabrication of restoration for ETT. There were no statistically significant differences between the two materials in terms of debonding, ceramic fractures, tooth fractures, and secondary caries. |
| Kuang et al., 2022 | Retrospective Study | Evaluation of the survival rate and clinical performance of CAD/CAM ceramic endocrowns in posterior ETT. | A total of 101 CAD/CAM ceramic endocrowns on posterior teeth were performed on 74 patients from January 2016 to June 2017 and evaluated for their survival rate after 5 years. | The survival rate was 93.0% for CAD/CAM ceramic endocrowns after 5 years. with 93% on anatomic form and 95% on marginal adaptation. However, only 38% showed a good color match with adjacent teeth. No significant differences were found in survival rates based on sex, tooth position (premolars vs. molars), or materials used. |
| Design and Adhesion Considerations | ||||
| Magne et al., 2014 | In Vitro Study | Evaluation of the influence of different adhesive core buildup designs on the fatigue resistance and failure mode of endodontically treated molars restored with RNC CAD/CAM crowns using self-adhesive resin cement. | Forty-five human molars were divided into three groups (n=15) based on the restorative technique: Group I: 4-mm adhesive core buildup with complete crown restorations. Group II: 2-mm adhesive core buildup with complete crown restorations. Group III: No adhesive buildup (endocrown restoration). All groups were subjected to a failure test. | Buildup design did not significantly influence the fatigue resistance of endodontically treated molars restored with RNC CAD/CAM crowns. All designs, including those with no buildup (endocrown), survived regular masticatory forces. However, failure modes were more favorable in the 2-mm buildup and endocrown groups compared to the 4-mm buildup group. |
| Dartora et al., 2018 | In Vitro Study | Comparison of the biomechanical behavior of ETT restored with different endocrown extensions into the pulp chamber. | 30 human molars were divided into 3 groups (n=10) based on intracoronal extension depth (5 mm, 3 mm, 1 mm) and loaded to fracture. | Greater endocrown extension into the pulp chamber enhances mechanical performance, improving resistance, favoring favorable fracture modes, and optimizing stress distribution. |
| Einhorn et al., 2019 | In Vitro Study | Evaluation of the impact of ferrule inclusion on the fracture resistance of endocrowns specifically for mandibular molars. | Mandibular third molars (n = 12/group) were prepared by removing coronal tooth structure and restoring the chamber with resin core material. Ferrule heights were 1 mm, 2 mm, or none for each group. CAD/CAM LDS restorations were placed and subjected to failure testing. | Ferrule-containing endocrowns significant difference in failure stress was observed. Fewer catastrophic failures occurred with a 1 mm ferrule, although all restorations had high catastrophic failure rates at loads exceeding normal masticatory function. Further studies on adaptation and fatigue are needed. |
| Ribeiro et al., 2023 | In Vitro Study | Exploration and characterization of the influence of the height discrepancy between the pulp chamber floor and the crestal bone on the mechanical fatigue performance of ETT restored with resin composite endocrowns. | 75 human molars were divided into 5 groups (n=15) based on the pulp chamber floor position relative to crestal bone height (2 mm above, 1mm above, leveled, 1 mm below and 2 mm below). All were restored with 1.5 mm thick composite resin endocrowns and subjected to fatigue failure testing. | The insertion level of the dental element being rehabilitated with an endocrown significantly affects its mechanical fatigue performance. A higher pulp chamber floor relative to the crestal bone increases the risk of mechanical failure, while a lower pulp chamber floor height increases the risk of irreparable failures. |
| Huang et al., 2023 | In Vitro Study | Analysis of stress distribution in an endodontically treated mandibular molar with various endocrown configurations, particularly focusing on those with significant defects in the mesial wall. | Four distinct finite element models were constructed based on different endocrown configurations for a mandibular molar. Control Model: butt joint preparation with a 2 mm occlusal thickness. Experimental Models: three butt joint designs with varying distances between the bottom of the mesial wall preparation and the cemento-enamel junction set at 2 mm, 1 mm, and 0 mm, respectively. All models loaded with vertical and oblique forces. |
Increasing simulated defects in the mesial wall elevated peak Von Mises stress in the cement layer, with defects up to the cemento-enamel junction level posing the highest failure risk, particularly in cervical dentin. |
| Zeng et al., 2024 | In Vitro Study | Evaluation of the stress distribution in endocrown restorations applied to ETT, focusing on the effects of different margin designs and loading conditions, and determining how these factors influence stress concentrations and the overall mechanical performance of endocrowns. | Three-dimensional finite element models were created to simulate ETT molars restored with endocrowns. Groups: butt-joint (E0), 90°shoulder (E90) and 135° shoulder (E135) with shoulder group dimensions 1.5 mm height and 1 mm width. Static loads totaling 225 N were applied in 9 locations on the occlusal surface under both buccal and lingual loading conditions. |
The stress distribution patterns among the three margin designs were generally similar; however, the shoulder-type designs, particularly the 135° shoulder, demonstrated reduced stress concentration compared to the butt-joint design. Stress levels increased under lingual loading conditions, indicating that loading direction significantly influences stress distribution in endocrowns. |
| Mechanical Strength and Load Resistance | ||||
| Biacchi et al., 2012 | In Vitro Study | Comparison of the fracture strength of endocrowns and glass fiber post-retained conventional crowns, focusing on their mechanical performance under load to ensure the durability and functionality of ETT. | 20 human molars divided into two groups: glass fiber post-retained crowns and endocrowns anchored in the pulp chamber, subjected to controlled loading to assess fracture resistance and failure modes. | Endocrowns demonstrated superior fracture strength compared to glass fiber post-retained crowns, highlighting their reliability and durability for restoring extensively damaged ETT. |
| El Ghoul et al., 2019 | In Vitro Study | Evaluation of the fracture resistance and failure modes of endocrowns made of three CAD/CAM materials subjected to thermos-mechanical cycling loading | 80 human molars were divided into 4 groups (n = 20), (LDS crowns, CAD/CAM LDS endocrowns, CAD/CAM ZLS endocrowns and CAD/CAM RNC endocrowns) with half of them from each group being loaded axially and the other half laterally until fracture. | RNC, LDS, and ZLS endocrowns have greater fracture resistance than conventional ceramic post-and-core crowns. LDS endocrowns had the highest fracture strength under axial loading, while they also performed best under lateral loading. High rate of irreparable fractures (30-70%) across all endocrown groups highlights the need for further studies. |
| Anton Y Otero et al., 2021 | In Vitro Study | Evaluation of the fatigue resistance of cracked endodontically treated molars restored with CAD/CAM resin composite endocrowns reinforced with different fiber-reinforced composite bases. | 50 human molars were simulated with cracks and divided in 5 groups (group 1: cavity floors lined with 0.5 mm of flowable composite, group 2: cavity floors covered with one layer of FRC-net, group 3: cavity floors covered with three layers of FRC-net, group 4: cavity floors covered with 1mm of flowable FRC-resin, group 5: cavity floors covered with 2 mm of flowable FRC-resin. Groups 1,2,3 use a different flowable resin composite for preparation of chamber than groups 4 and 5 with alterations in composition. All groups submitted to loading testing for fatigue resistance. | The incorporation of fiber reinforcement did not improve the fatigue resistance of cracked endodontically treated molars with endocrown restorations, but improved the chance of repairability. |
| Kassis et al., 2021 | In Vitro Study | Evaluation of the fracture resistance and failure modes of endodontically treated mandibular molars restored with different designs of inlays, onlays, and endocrowns. | 180 human third molars divided into 6 groups (n=30): control (no preparation), inlay with EverX Posterior, inlay with G-aenial Universal Flo, onlay with EverX Posterior, onlay with G-aenial Universal Flo, and endocrown with an empty pulp chamber and subjected to compressive load. | Endocrowns exhibited the highest fracture resistance compared to inlays and onlays, with not statistically significant difference between endocrowns and onlays. Endocrowns also had a more favorable failure mode than inlays, indicating that the design of the restoration influences both fracture resistance and failure patterns. |
| Material- Based Comparisons | ||||
| Dartora et al., 2019 | Literature Review | A review of the literature about the mechanical and biological properties of ZLS in CAD/CAM systems. | Searches in PubMed, Web of Science, Cochrane and manually. 154 papers were identified; only 71 met the inclusion criteria. | ZLS restorations show better mechanical properties than feldspathic, LDS, hybrid ceramics, and RNC, but less effective than translucent or high-translucency zirconia. Marginal adaptation is almost equal to LDS. ZLS CAD/CAM restorations exhibit the least color change, compared to resin-based materials. ZLS exhibits superior mechanical properties compared to LDS. |
| Manziuc et al., 2023 | Literature Review | A review of the literature about mechanical and biological properties of ZLS in CAD/CAM systems. | PubMed, Web of Science, Cochrane and manually. Identified records: 154 Included records: 71. |
ZLS restorations show better mechanical properties than feldspathic, LDS, hybrid ceramics, and RNC, but less effective than translucent or high-translucency zirconia. Marginal adaptation is almost equal to LDS. ZLS CAD/CAM restorations exhibit the least color change, compared to resin-based materials. ZLS exhibits superior mechanical properties compared to LDS. |
| Veselinova et al., 2023 | In Vitro Study | Comparison of mechanical behavior of ETT restored with endocrowns or overlays made from either monolithic LDS or monolithic zirconia. |
48 human molars divided into 4 groups (n=12): overlays restored with monolithic LDS, overlays restored with monolithic zirconia, endocrowns restored with monolithic LDS, endocrowns restored with monolithic zirconia) and subjected to fracture strength test. | LDS endocrowns exhibit higher fracture strength and are a more reliable option compared to monolithic zirconia or overlay restorations. Endocrowns had more catastrophic failures compared to overlays. |
| Vervack et al., 2024 | In Vitro Study | Evaluation of the fracture strength and failure modes of LDS and RNC used as restorations (crown, overlay, or endocrown) on endodontically treated molars. | 60 molars were restored with two primary materials LDS and Hybrid Composite. Each material was employed in three d restoration designs: monolithic endocrown, crown with a separate composite core and overlay without core buildup or pulpal extension and subjected to fracture strength test. 10 sound served as a control group. |
There were no significant differences in fracture loads among the restoration types. The type of restoration and the material used influenced the failure modes observed. All restoration types demonstrated fracture strengths comparable to intact teeth. Endocrowns showed slightly lower fracture resistance compared to crowns and overlays but within clinically acceptable limits. LDS restorations predominantly showed catastrophic fractures while RNC restorations had more repairable fractures. |
| Jalalian et al., 2024 | In Vitro Study | Comparison of the fracture resistance and marginal adaptation of CAD/CAM LDS and ZLS endocrowns. | 24 human molars were divided in 2 groups (n=12) for ZLS and LDS endocrown fabrication using CAD/CAM. Vertical marginal gap was measured at three stages: before cementation, after cementation, and after thermomechanical cycling. Fracture resistance was tested at a 45° angle, and failure mode was assessed. | ZLS endocrowns exhibited superior marginal adaptation, higher fracture resistance and more irreparable fractures compared to LDS endocrowns, and both showed acceptable vertical marginal adaptation. |
| Taha et al., 2024 | In Vitro Study | Comparison of marginal and internal gaps in endocrowns made from three different CAD/CAM materials. | 30 human molars were divided into 3 groups (n=10): LDGC, resin-modified ceramic, and RNC and assessed for their accuracy of marginal and internal adaptation of the endocrowns with CBCT. | All tested materials exhibited clinically acceptable marginal gaps (<160 μm). The internal gaps were not clinically acceptable for all materials except for RNC. |
| Material | Elastic Modulus | Fracture Resistance | Esthetics | Bonding | Failure Type | Best Used In |
|---|---|---|---|---|---|---|
| LDS | ~90–95 GPa | Excellent | Excellent | Strong micromechanical bond | Often catastrophic | High-esthetic zones, molars with deep chambers |
| ZLS | ~70 GPa | Very good | Moderate- High | Good | Mixed failures (some catastrophic) | Balanced cases with moderate esthetic needs |
| RNC | ~20 GPa | Moderate - High | Moderate | Weaker than LDS | Mostly restorable, flexible, debonding at adhesive interface | Bruxism, minimal prep, repairable restorations intraorally |
| PICN | ~30 GPa | Moderate | Moderate | Moderate | Deformable, restorable, debonding at adhesive interface | Patients with parafunction or low occlusal clearance |
| Monolithic Zirconia | >200 GPa | High but brittle | Low- Moderate | Weak | Catastrophic, root fracture | Rarely preferred, low-esthetic/ high-load areas only, good marginal fit |
Disclaimer/Publisher’s Note: The statements, opinions and data contained in all publications are solely those of the individual author(s) and contributor(s) and not of MDPI and/or the editor(s). MDPI and/or the editor(s) disclaim responsibility for any injury to people or property resulting from any ideas, methods, instructions or products referred to in the content. |
© 2025 by the authors. Licensee MDPI, Basel, Switzerland. This article is an open access article distributed under the terms and conditions of the Creative Commons Attribution (CC BY) license (http://creativecommons.org/licenses/by/4.0/).
