Submitted:
20 July 2025
Posted:
21 July 2025
You are already at the latest version
Abstract
Keywords:
Introduction
Theory
Results
The Rotational Center of the Universe
Angular Speed of the Universe
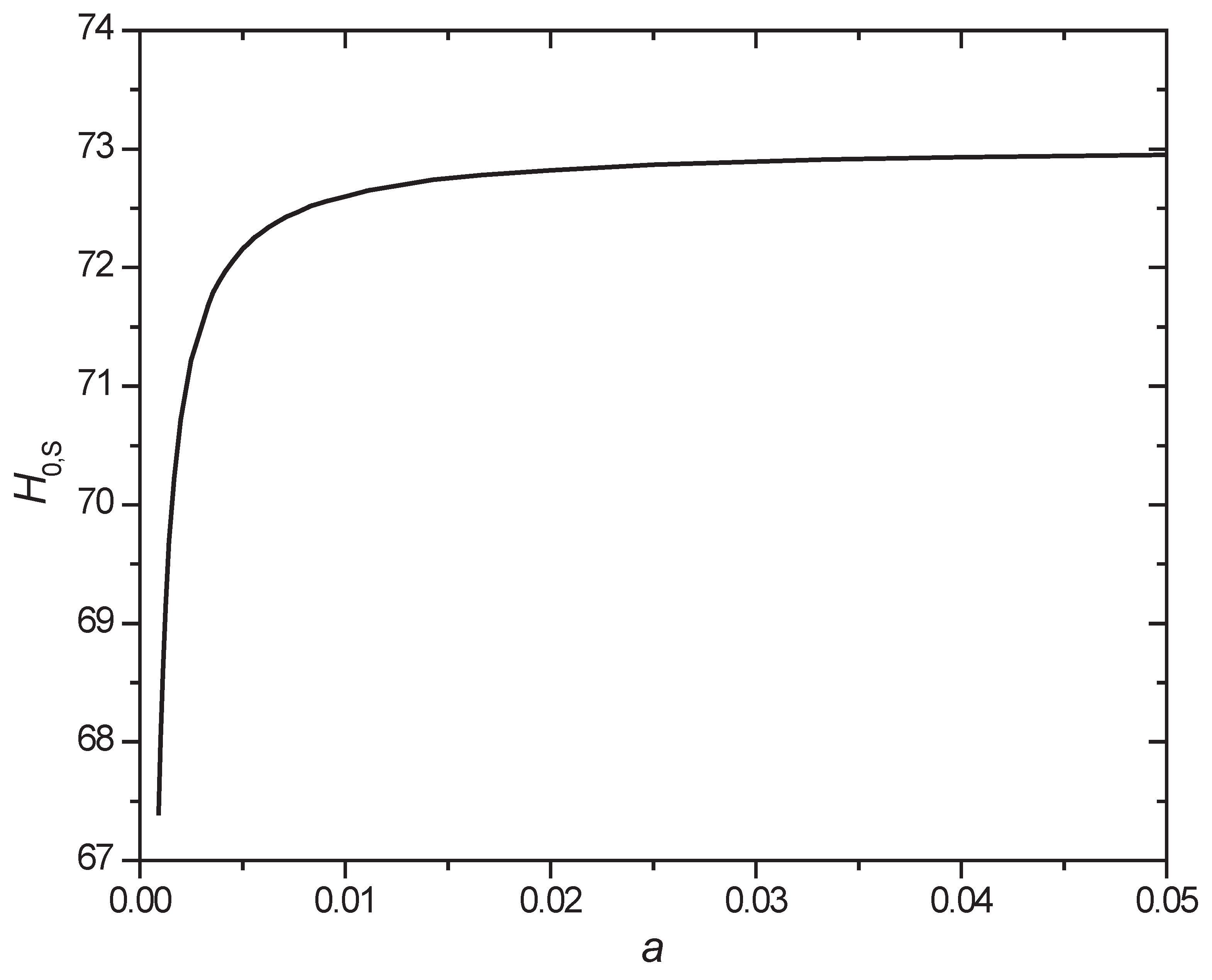
The Hubble Tension
The Angle that the Universe has Spun Since Photon Decoupling
Acknowledgements
References
- Gurzadyan, V. G. & Penrose, R. On CCC-predicted concentric low-variance circles in the CMB sky. Eur. Phys. J. Plus. 128, 22 (2013). [CrossRef]
- Gurzadyan, V. G. & Penrose, R. CCC and the Fermi paradox. Eur. Phys. J. Plus. 131, 11 (2016).
- Penrose, R. Black holes, cosmology and space-time singularities. Nobel Lecture, Dec. 8, 2020. https://www.nobelprize.org/uploads/2024/02/penrose-lecture.pdf.
- Planck Collaboration: Akrami, Y. et al. Planck 2018 results. VII. Isotropy and Statistics of the CMB. Astron. Astrophys. 641, A7 (2020). [CrossRef]
- Marcos-Caballero, A. The Cosmic Microwave Background radiation at large scales and the peak theory. Univ. Cantabria Thesis (2017).
- Bao, N. P. & Bao, J.-B. The Big Bang from the Collapse of the Densest Object in the Previous Aeon. Preprints 2024, 2024111842. [CrossRef]
- Ryden, B. Introduction to Cosmology. 2nd. ed. (Cambridge Univ. Press, Cambridge, 2017).
- Riess, A. G. et al. A comprehensive measurement of the local value of the Hubble constant with 1 km/s/Mpc uncertainty from the Hubble Space Telescope and the SH0ES team. Astrophys. J. Lett. 934, L7 (2022). [CrossRef]
- Planck Collaboration: Aghanim, N. et al. Planck 2018 results. VI. Cosmological parameters. Astro. Astrophys. 641, A6 (2020).
- Riess, A. G. et al. JWST Validates HST Distance Measurements: Selection of Supernova Subsample Explains Differences in JWST Estimates of Local H0. Astrophys. J. 977, 120 (2024). [CrossRef]



Disclaimer/Publisher’s Note: The statements, opinions and data contained in all publications are solely those of the individual author(s) and contributor(s) and not of MDPI and/or the editor(s). MDPI and/or the editor(s) disclaim responsibility for any injury to people or property resulting from any ideas, methods, instructions or products referred to in the content. |
© 2025 by the authors. Licensee MDPI, Basel, Switzerland. This article is an open access article distributed under the terms and conditions of the Creative Commons Attribution (CC BY) license (http://creativecommons.org/licenses/by/4.0/).