Submitted:
09 July 2025
Posted:
11 July 2025
You are already at the latest version
Abstract
Keywords:
1. Introduction
2. Review of the Literature
2.1. Aging
2.2. Chronic Diseases in Aging
2.3. Inflammation
2.4. Inflammatory Markers
2.5. Low Socioeconomic Status
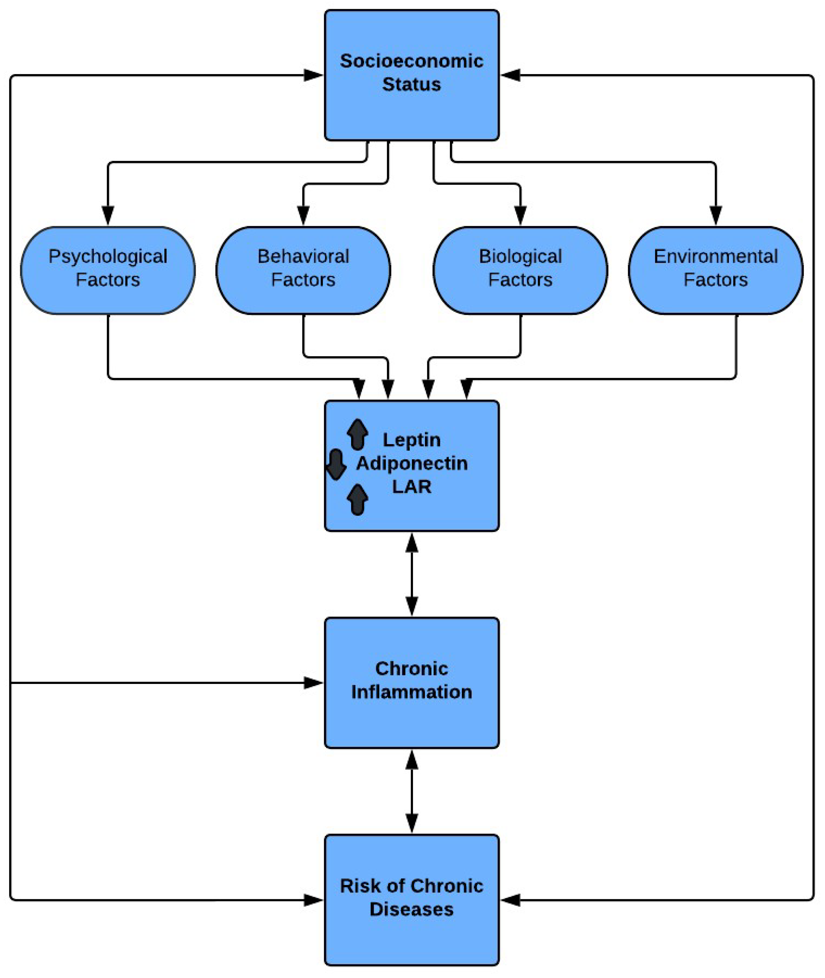
3. Proposed Framework and Pathway
3.1. SES, Psychological Factors, and LAR
3.2. SES, Behavioral Factors, and LAR
3.3. SES, Biological Factors, and LAR
3.4. SES, Environmental Factors, and LAR
3.5. SES, LAR, Chronic Inflammation, and Risk of Chronic Disease
3.6. Nested Model of Interventions
4. Discussion
5. Conclusion
Author Contributions
Funding
Conflicts of Interest
Abbreviations
| DM | Diabetes Mellitus |
| CA | Cancer |
| CDC | Centers for Disease Control and Prevention |
| CRP | C-Reactive Protein |
| CVD | Cardiovascular Disease |
| CVLU | Chronic Venous Leg Ulcer |
| HTN | Hypertension |
| LAR | Leptin-to-Adiponectin Ratio |
| NCCDPHHP | National Center for Chronic Disease Prevention and Health Promotion |
| SES | Socioeconomic Status |
References
- Jam, S.A.; Rezaeian, S.; Najafi, F.; Hamzeh, B.; Shakiba, E.; Moradinazar, M.; Darbandi, M.; Hichi, F.; Eghtesad, S.; Pasdar, Y. Association of a Pro-Inflammatory Diet with Type 2 Diabetes and Hypertension: Results from the Ravansar Non-Communicable Diseases Cohort Study. Arch Public Health 2022, 80, 102. [Google Scholar] [CrossRef] [PubMed]
- Phillips, C.M.; Chen, L.-W.; Heude, B.; Bernard, J.Y.; Harvey, N.C.; Duijts, L.; Mensink-Bout, S.M.; Polanska, K.; Mancano, G.; Suderman, M.; et al. Dietary Inflammatory Index and Non-Communicable Disease Risk: A Narrative Review. Nutrients 2019, 11, 1873. [Google Scholar] [CrossRef] [PubMed]
- Lam, P.H.; Chiang, J.J.; Chen, E.; Miller, G.E. Race, Socioeconomic Status, and Low-Grade Inflammatory Biomarkers across the Lifecourse: A Pooled Analysis of Seven Studies. Psychoneuroendocrinology 2021, 123, 104917. [Google Scholar] [CrossRef] [PubMed]
- Tan, A.; Sullenbarger, B.; Prakash, R.; McDaniel, J.C. Supplementation with Eicosapentaenoic Acid and Docosahexaenoic Acid Reduces High Levels of Circulating Proinflammatory Cytokines in Aging Adults: A Randomized, Controlled Study. Prostaglandins, Leukotrienes and Essential Fatty Acids 2018, 132, 23–29. [Google Scholar] [CrossRef] [PubMed]
- Iyer, H.S.; Hart, J.E.; James, P.; Elliott, E.G.; DeVille, N.V.; Holmes, M.D.; De Vivo, I.; Mucci, L.A.; Laden, F.; Rebbeck, T.R. Impact of Neighborhood Socioeconomic Status, Income Segregation, and Greenness on Blood Biomarkers of Inflammation. Environment International 2022, 162, 107164. [Google Scholar] [CrossRef] [PubMed]
- Chen, L.; Deng, H.; Cui, H.; Fang, J.; Zuo, Z.; Deng, J.; Li, Y.; Wang, X.; Zhao, L. Inflammatory Responses and Inflammation-Associated Diseases in Organs. Oncotarget 2018, 9, 7204–7218. [Google Scholar] [CrossRef] [PubMed]
- Furman, D.; Campisi, J.; Verdin, E.; Carrera-Bastos, P.; Targ, S.; Franceschi, C.; Ferrucci, L.; Gilroy, D.W.; Fasano, A.; Miller, G.W.; et al. Chronic Inflammation in the Etiology of Disease across the Life Span. Nat Med 2019, 25, 1822–1832. [Google Scholar] [CrossRef] [PubMed]
- Frühbeck, G.; Catalán, V.; Rodríguez, A.; Gómez-Ambrosi, J. Adiponectin-Leptin Ratio: A Promising Index to Estimate Adipose Tissue Dysfunction. Relation with Obesity-Associated Cardiometabolic Risk. Adipocyte 2018, 7, 57–62. [Google Scholar] [CrossRef] [PubMed]
- Laubach, Z.M.; Holekamp, K.E.; Aris, I.M.; Slopen, N.; Perng, W. Applications of Conceptual Models from Lifecourse Epidemiology in Ecology and Evolutionary Biology. Biol. Lett. 2022, 18, 20220194. [Google Scholar] [CrossRef] [PubMed]
- Hajat, A.; MacLehose, R.F.; Rosofsky, A.; Walker, K.D.; Clougherty, J.E. Confounding by Socioeconomic Status in Epidemiological Studies of Air Pollution and Health: Challenges and Opportunities. Environ Health Perspect 2021, 129, 065001. [Google Scholar] [CrossRef] [PubMed]
- United Nations Department of Economic and Social Affairs World Population Ageing 2019: Highlights. 2019.
- Centers for Disease Control National Population Projections 2014-2060 Results Form. Available online: https://wonder.cdc.gov/controller/datarequest/D117 (accessed on 23 June 2023).
- CDC About Us. Available online: https://www.cdc.gov/nccdphp/about/index.html (accessed on 4 June 2025).
- Leonardi, G.C.; Accardi, G.; Monastero, R.; Nicoletti, F.; Libra, M. Ageing: From Inflammation to Cancer. Immun Ageing 2018, 15, 1. [Google Scholar] [CrossRef] [PubMed]
- Singh, N.; Baby, D.; Rajguru, J.; Patil, P.; Thakkannavar, S.; Pujari, V. Inflammation and Cancer. Ann Afr Med 2019, 18, 121. [Google Scholar] [CrossRef] [PubMed]
- Barrett, T.J.; Corr, E.M.; van Solingen, C.; Schlamp, F.; Brown, E.J.; Koelwyn, G.J.; Lee, A.H.; Shanley, L.C.; Spruill, T.M.; Bozal, F.; et al. Chronic Stress Primes Innate Immune Responses in Mice and Humans. Cell Rep 2021, 36, 109595. [Google Scholar] [CrossRef] [PubMed]
- Feehan, K.T.; Gilroy, D.W. Is Resolution the End of Inflammation? Trends Mol Med 2019, 25, 198–214. [Google Scholar] [CrossRef] [PubMed]
- Leuti, A.; Fazio, D.; Fava, M.; Piccoli, A.; Oddi, S.; Maccarrone, M. Bioactive Lipids, Inflammation and Chronic Diseases. Adv Drug Deliv Rev 2020, 159, 133–169. [Google Scholar] [CrossRef] [PubMed]
- Drożdż, D.; Drożdż, M.; Wójcik, M. Endothelial Dysfunction as a Factor Leading to Arterial Hypertension. Pediatr Nephrol 2023, 38, 2973–2985. [Google Scholar] [CrossRef] [PubMed]
- Alfaddagh, A.; Martin, S.S.; Leucker, T.M.; Michos, E.D.; Blaha, M.J.; Lowenstein, C.J.; Jones, S.R.; Toth, P.P. Inflammation and Cardiovascular Disease: From Mechanisms to Therapeutics. American Journal of Preventive Cardiology 2020, 4, 100130. [Google Scholar] [CrossRef] [PubMed]
- Zhang, B.; Gems, D. Gross Ways to Live Long: Parasitic Worms as an Anti-Inflammaging Therapy? eLife 2021, 10, e65180. [Google Scholar] [CrossRef] [PubMed]
- Islami, F.; Goding Sauer, A.; Miller, K.D.; Siegel, R.L.; Fedewa, S.A.; Jacobs, E.J.; McCullough, M.L.; Patel, A.V.; Ma, J.; Soerjomataram, I.; et al. Proportion and Number of Cancer Cases and Deaths Attributable to Potentially Modifiable Risk Factors in the United States. CA A Cancer J Clinicians 2018, 68, 31–54. [Google Scholar] [CrossRef] [PubMed]
- Sohrab, S.S.; Raj, R.; Nagar, A.; Hawthorne, S.; Paiva-Santos, A.C.; Kamal, M.A.; El-Daly, M.M.; Azhar, E.I.; Sharma, A. Chronic Inflammation’s Transformation to Cancer: A Nanotherapeutic Paradigm. Molecules 2023, 28, 4413. [Google Scholar] [CrossRef] [PubMed]
- Kruk, L.; Mamtimin, M.; Braun, A.; Anders, H.-J.; Andrassy, J.; Gudermann, T.; Mammadova-Bach, E. Inflammatory Networks in Renal Cell Carcinoma. Cancers 2023, 15, 2212. [Google Scholar] [CrossRef] [PubMed]
- Nunes-Santos, C.J.; Kuehn, H.; Boast, B.; Hwang, S.; Kuhns, D.B.; Stoddard, J.; Niemela, J.E.; Fink, D.L.; Pittaluga, S.; Abu-Asab, M.; et al. Inherited ARPC5 Mutations Cause an Actinopathy Impairing Cell Motility and Disrupting Cytokine Signaling. Nat Commun 2023, 14, 3708. [Google Scholar] [CrossRef] [PubMed]
- Rae, W.; Sowerby, J.M.; Verhoeven, D.; Youssef, M.; Kotagiri, P.; Savinykh, N.; Coomber, E.L.; Boneparth, A.; Chan, A.; Gong, C.; et al. Immunodeficiency, Autoimmunity, and Increased Risk of B Cell Malignancy in Humans with TRAF3 Mutations. Sci. Immunol. 2022, 7, eabn3800. [Google Scholar] [CrossRef] [PubMed]
- Roe, K. An Inflammation Classification System Using Cytokine Parameters. Scand J Immunol 2021, 93, e12970. [Google Scholar] [CrossRef] [PubMed]
- Sacco, K.; Castagnoli, R.; Vakkilainen, S.; Liu, C.; Delmonte, O.M.; Oguz, C.; Kaplan, I.M.; Alehashemi, S.; Burbelo, P.D.; Bhuyan, F.; et al. Immunopathological Signatures in Multisystem Inflammatory Syndrome in Children and Pediatric COVID-19. Nat Med 2022, 28, 1050–1062. [Google Scholar] [CrossRef] [PubMed]
- Waldum, H.; Fossmark, R. Inflammation and Digestive Cancer. IJMS 2023, 24, 13503. [Google Scholar] [CrossRef] [PubMed]
- Calvete, O.; Reyes, J.; Benítez, J. Case Report: CMV Infection and Same Mechanism-Originated Intestinal Inflammation Compatible With Bowel/Crohn’s Disease Is Suggested in ATP4A Mutated-Driven Gastric Neuroendocrine Tumors. Front. Med. 2021, 8, 553110. [Google Scholar] [CrossRef] [PubMed]
- Conti, F.; Catelli, A.; Cifaldi, C.; Leonardi, L.; Mulè, R.; Fusconi, M.; Stefoni, V.; Chiriaco, M.; Rivalta, B.; Di Cesare, S.; et al. Case Report: Hodgkin Lymphoma and Refractory Systemic Lupus Erythematosus Unveil Activated Phosphoinositide 3-Kinase-δ Syndrome 2 in an Adult Patient. Front. Pediatr. 2021, 9, 702546. [Google Scholar] [CrossRef] [PubMed]
- Ren, P.; Lu, L.; Cai, S.; Chen, J.; Lin, W.; Han, F. Alternative Splicing: A New Cause and Potential Therapeutic Target in Autoimmune Disease. Front. Immunol. 2021, 12, 713540. [Google Scholar] [CrossRef] [PubMed]
- Chavez-Dominguez, R.; Perez-Medina, M.; Aguilar-Cazares, D.; Galicia-Velasco, M.; Meneses-Flores, M.; Islas-Vazquez, L.; Camarena, A.; Lopez-Gonzalez, J.S. Old and New Players of Inflammation and Their Relationship With Cancer Development. Front. Oncol. 2021, 11, 722999. [Google Scholar] [CrossRef] [PubMed]
- Gonzalez, H.; Hagerling, C.; Werb, Z. Roles of the Immune System in Cancer: From Tumor Initiation to Metastatic Progression. Genes Dev. 2018, 32, 1267–1284. [Google Scholar] [CrossRef] [PubMed]
- Hibino, S.; Kawazoe, T.; Kasahara, H.; Itoh, S.; Ishimoto, T.; Sakata-Yanagimoto, M.; Taniguchi, K. Inflammation-Induced Tumorigenesis and Metastasis. IJMS 2021, 22, 5421. [Google Scholar] [CrossRef] [PubMed]
- Khandia, R.; Munjal, A. Interplay between Inflammation and Cancer. In Advances in Protein Chemistry and Structural Biology; Elsevier, 2020; Vol. 119, pp. 199–245. ISBN 978-0-12-816844-8. [Google Scholar]
- Dong, G.; Qu, L.; Gong, X.; Pang, B.; Yan, W.; Wei, J. Effect of Social Factors and the Natural Environment on the Etiology and Pathogenesis of Diabetes Mellitus. International Journal of Endocrinology 2019, 2019, 1–7. [Google Scholar] [CrossRef] [PubMed]
- Mancuso, P.; Bouchard, B. The Impact of Aging on Adipose Function and Adipokine Synthesis. Front. Endocrinol. 2019, 10, 137. [Google Scholar] [CrossRef] [PubMed]
- Mohammed, S.H.; Habtewold, T.D.; Birhanu, M.M.; Sissay, T.A.; Tegegne, B.S.; Abuzerr, S.; Esmaillzadeh, A. Neighbourhood Socioeconomic Status and Overweight/Obesity: A Systematic Review and Meta-Analysis of Epidemiological Studies. BMJ Open 2019, 9, e028238. [Google Scholar] [CrossRef] [PubMed]
- Zorena, K.; Jachimowicz-Duda, O.; Ślęzak, D.; Robakowska, M.; Mrugacz, M. Adipokines and Obesity. Potential Link to Metabolic Disorders and Chronic Complications. IJMS 2020, 21, 3570. [Google Scholar] [CrossRef] [PubMed]
- Pérez-Pérez, A.; Sánchez-Jiménez, F.; Vilariño-García, T.; Sánchez-Margalet, V. Role of Leptin in Inflammation and Vice Versa. Int J Mol Sci 2020, 21, 5887. [Google Scholar] [CrossRef] [PubMed]
- Frithioff-Bøjsøe, C.; Lund, M.A.V.; Lausten-Thomsen, U.; Hedley, P.L.; Pedersen, O.; Christiansen, M.; Baker, J.L.; Hansen, T.; Holm, J. Leptin, Adiponectin, and Their Ratio as Markers of Insulin Resistance and Cardiometabolic Risk in Childhood Obesity. Pediatr Diabetes 2020, 21, 194–202. [Google Scholar] [CrossRef] [PubMed]
- Mkumbuzi, L.; Mfengu, M.M.; Engwa, G.A.; Sewani-Rusike, C.R. Insulin Resistance Is Associated with Gut Permeability Without the Direct Influence of Obesity in Young Adults. DMSO 2020, Volume 13, 2997–3008. [Google Scholar] [CrossRef] [PubMed]
- Yang, Z.-Y.; Chen, W.-L. Examining the Association Between Serum Leptin and Sarcopenic Obesity. JIR 2021, Volume 14, 3481–3487. [Google Scholar] [CrossRef] [PubMed]
- Kang, K.-W.; Ok, M.; Lee, S.-K. Leptin as a Key between Obesity and Cardiovascular Disease. Journal of Obesity & Metabolic Syndrome 2020, 29, 248–259. [Google Scholar] [CrossRef] [PubMed]
- Farkhondeh, T.; Llorens, S.; Pourbagher-Shahri, A.M.; Ashrafizadeh, M.; Talebi, M.; Shakibaei, M.; Samarghandian, S. An Overview of the Role of Adipokines in Cardiometabolic Diseases. Molecules 2020, 25, 5218. [Google Scholar] [CrossRef] [PubMed]
- Nguyen, T. Adiponectin: Role in Physiology and Pathophysiology. Int J Prev Med 2020, 11, 136. [Google Scholar] [CrossRef] [PubMed]
- Choi, H.M.; Doss, H.M.; Kim, K.S. Multifaceted Physiological Roles of Adiponectin in Inflammation and Diseases. Int J Mol Sci 2020, 21, 1219. [Google Scholar] [CrossRef] [PubMed]
- Amano, H.; Shirakawa, Y.; Hashimoto, H. Adiponectin Levels among Individuals with Varied Employment Status in Japan: A Cross-Sectional Analysis of the J-SHINE Study. Sci Rep 2019, 9, 10936. [Google Scholar] [CrossRef] [PubMed]
- Khanna, D.; Khanna, S.; Khanna, P.; Kahar, P.; Patel, B.M. Obesity: A Chronic Low-Grade Inflammation and Its Markers. Cureus 2022. [Google Scholar] [CrossRef] [PubMed]
- Zaha, D.; Vesa, C.; Uivarosan, D.; Bratu, O.; Fratila, O.; Tit, D.; Pantis, C.; Diaconu, C.; Bungau, S. Influence of Inflammation and Adipocyte Biochemical Markers on the Components of Metabolic Syndrome. Exp Ther Med 2020. [Google Scholar] [CrossRef] [PubMed]
- Del Giudice, M.; Gangestad, S.W. Rethinking IL-6 and CRP: Why They Are More than Inflammatory Biomarkers, and Why It Matters. Brain, Behavior, and Immunity 2018, 70, 61–75. [Google Scholar] [CrossRef] [PubMed]
- Dey, S.; Murmu, N.; Bose, M.; Ghosh, S.; Giri, B. Obesity and Chronic Leptin Resistance Foster Insulin Resistance: An Analytical Overview. BLDE University Journal of Health Sciences 2021, 6, 7–21. [Google Scholar] [CrossRef]
- Kamel, S.M.; Abdel Azeem, M.E.; Mohamed, R.A.; Kamel, M.M.; Abdel Aleem (Abdelaleem), E.A. High Serum Leptin and Adiponectin Levels as Biomarkers of Disease Progression in Egyptian Patients with Active Systemic Lupus Erythematosus. Int J Immunopathol Pharmacol 2023, 37, 03946320231154988. [Google Scholar] [CrossRef] [PubMed]
- Lukito, A.A.; Bakri, S.; Kabo, P.; Wijaya, A. The Mechanism of Coronary Artery Calcification in Centrally Obese Non-Diabetic Men: Study on The Interaction of Leptin, Free Leptin Index, Adiponectin, Hs-C Reactive Protein, Bone Morphogenetic Protein-2 and Matrix Gla Protein. Molecular and Cellular Biomedical Sciences 2020, 4, 88–93. [Google Scholar] [CrossRef]
- Vales-Villamarín, C.; de Dios, O.; Pérez-Nadador, I.; Gavela-Pérez, T.; Soriano-Guillén, L.; Garcés, C. Leptin Concentrations Determine the Association between High-Sensitivity C-Reactive Protein Levels and Body Mass Index in Prepubertal Children. Nutrients 2023, 15, 2388. [Google Scholar] [CrossRef] [PubMed]
- Galazka, J.K.; Polak, A.; Matyjaszek-Matuszek, B. Adiponectin as a Novel Predictive Biomarker of Multiple Sclerosis Course. Current Issues in Pharmacy and Medical Sciences 2023, 36, 99–102. [Google Scholar] [CrossRef]
- Rizzo, M.R.; Fasano, R.; Paolisso, G. Adiponectin and Cognitive Decline. Int J Mol Sci 2020, 21, 2010. [Google Scholar] [CrossRef] [PubMed]
- Zhang, L.; Yuan, M.; Zhang, L.; Wu, B.; Sun, X. Adiponectin Alleviates NLRP3-Inflammasome-Mediated Pyroptosis of Aortic Endothelial Cells by Inhibiting FoxO4 in Arteriosclerosis. Biochem Biophys Res Commun 2019, 514, 266–272. [Google Scholar] [CrossRef] [PubMed]
- U.S. Census Bureau. U.S. Census Bureau QuickFacts: UNITED STATES. Available online: https://www.census.gov/quickfacts/fact/table/US/PST045218 (accessed on 18 April 2019).
- Kraft, P.; Kraft, B. Explaining Socioeconomic Disparities in Health Behaviours: A Review of Biopsychological Pathways Involving Stress and Inflammation. Neuroscience & Biobehavioral Reviews 2021, 127, 689–708. [Google Scholar] [CrossRef] [PubMed]
- Nuru-Jeter, A.M.; Michaels, E.K.; Thomas, M.D.; Reeves, A.N.; Thorpe, R.J.; LaVeist, T.A. Relative Roles of Race Versus Socioeconomic Position in Studies of Health Inequalities: A Matter of Interpretation. Annual Review of Public Health 2018, 39, 169–188. [Google Scholar] [CrossRef] [PubMed]
- Axford, N.; Berry, V. Money Matters: Time for Prevention and Early Intervention to Address Family Economic Circumstances. J of Prevention 2023, 44, 267–276. [Google Scholar] [CrossRef] [PubMed]
- Lee, J.Y.; Lee, S.J.; Volling, B.L.; Grogan-Kaylor, A.C. Examining Mechanisms Linking Economic Insecurity to Interparental Conflict among Couples with Low Income. Family Relations 2023, 72, 1158–1185. [Google Scholar] [CrossRef] [PubMed]
- Ryu, S.; Fan, L. The Relationship Between Financial Worries and Psychological Distress Among U.S. Adults. J Fam Econ Iss 2023, 44, 16–33. [Google Scholar] [CrossRef] [PubMed]
- Schultz, W.M.; Kelli, H.M.; Lisko, J.C.; Varghese, T.; Shen, J.; Sandesara, P.; Quyyumi, A.A.; Taylor, H.A.; Gulati, M.; Harold, J.G.; et al. Socioeconomic Status and Cardiovascular Outcomes: Challenges and Interventions. Circulation 2018, 137, 2166–2178. [Google Scholar] [CrossRef] [PubMed]
- Larson, K.; Russ, S.A.; Kahn, R.S.; Flores, G.; Goodman, E.; Cheng, T.L.; Halfon, N. Health Disparities: A Life Course Health Development Perspective and Future Research Directions. In Handbook of Life Course Health Development; Halfon, N., Forrest, C.B., Lerner, R.M., Faustman, E.M., Eds.; Springer International Publishing: Cham, 2018; pp. 499–520. ISBN 978-3-319-47141-9. [Google Scholar]
- Lindberg, M.H.; Chen, G.; Olsen, J.A.; Abelsen, B. Combining Education and Income into a Socioeconomic Position Score for Use in Studies of Health Inequalities. BMC Public Health 2022, 22, 969. [Google Scholar] [CrossRef] [PubMed]
- Hoffmann, R.; Kröger, H.; Geyer, S. Social Causation Versus Health Selection in the Life Course: Does Their Relative Importance Differ by Dimension of SES? Soc Indic Res 2019, 141, 1341–1367. [Google Scholar] [CrossRef]
- Fraga, S.; Severo, M.; Ramos, E.; Kelly-Irving, M.; Silva, S.; Ribeiro, A.I.; Petrovic, D.; Barros, H.; Stringhini, S. Childhood Socioeconomic Conditions Are Associated with Increased Chronic Low-Grade Inflammation over Adolescence: Findings from the EPITeen Cohort Study. Archives of Disease in Childhood 2020, 105, 677–683. [Google Scholar] [CrossRef] [PubMed]
- O’Connor, M.; Ponsonby, A.-L.; Collier, F.; Liu, R.; Sly, P.D.; Azzopardi, P.; Lycett, K.; Goldfeld, S.; Arnup, S.J.; Burgner, D.; et al. Exposure to Adversity and Inflammatory Outcomes in Mid and Late Childhood. Brain, Behavior, & Immunity - Health 2020, 9, 100146. [Google Scholar] [CrossRef] [PubMed]
- Ghezzi, P.; Floridi, L.; Boraschi, D.; Cuadrado, A.; Manda, G.; Levic, S.; D’Acquisto, F.; Hamilton, A.; Athersuch, T.J.; Selley, L. Oxidative Stress and Inflammation Induced by Environmental and Psychological Stressors: A Biomarker Perspective. Antioxid Redox Signal 2018, 28, 852–872. [Google Scholar] [CrossRef] [PubMed]
- Black, P.H.; Garbutt, L.D. Stress, Inflammation and Cardiovascular Disease. J Psychosom Res 2002, 52, 1–23. [Google Scholar] [CrossRef] [PubMed]
- Chen, A.; Machiorlatti, M.; Krebs, N.M.; Muscat, J.E. Socioeconomic Differences in Nicotine Exposure and Dependence in Adult Daily Smokers. BMC Public Health 2019, 19, 375. [Google Scholar] [CrossRef] [PubMed]
- Calling, S.; Ohlsson, H.; Sundquist, J.; Sundquist, K.; Kendler, K.S. Socioeconomic Status and Alcohol Use Disorders across the Lifespan: A Co-Relative Control Study. PLoS ONE 2019, 14, e0224127. [Google Scholar] [CrossRef] [PubMed]
- Baptiste-Roberts, K.; Hossain, M. Socioeconomic Disparities and Self-Reported Substance Abuse-Related Problems. Addict Health 2018, 10, 112–122. [Google Scholar] [CrossRef] [PubMed]
- Austin, M.K.; Chen, E.; Ross, K.M.; McEwen, L.M.; Maclsaac, J.L.; Kobor, M.S.; Miller, G.E. Early-Life Socioeconomic Disadvantage, Not Current, Predicts Accelerated Epigenetic Aging of Monocytes. Psychoneuroendocrinology 2018, 97, 131–134. [Google Scholar] [CrossRef] [PubMed]
- Smith, K.E.; Pollak, S.D. Early Life Stress and Development: Potential Mechanisms for Adverse Outcomes. J Neurodevelop Disord 2020, 12, 34. [Google Scholar] [CrossRef] [PubMed]
- Laubach, Z.M.; Perng, W.; Cardenas, A.; Rifas-Shiman, S.L.; Oken, E.; DeMeo, D.; Litonjua, A.A.; Duca, R.-C.; Godderis, L.; Baccarelli, A.; et al. Socioeconomic Status and DNA Methylation from Birth Through Mid-Childhood: A Prospective Study in Project Viva. Epigenomics 2019, 11, 1413–1427. [Google Scholar] [CrossRef] [PubMed]
- Baumgartner, J.; Brauer, M.; Ezzati, M. The Role of Cities in Reducing the Cardiovascular Impacts of Environmental Pollution in Low- and Middle-Income Countries. BMC Med 2020, 18, 39. [Google Scholar] [CrossRef] [PubMed]
- Gutschow, B.; Gray, B.; Ragavan, M.I.; Sheffield, P.E.; Philipsborn, R.P.; Jee, S.H. The Intersection of Pediatrics, Climate Change, and Structural Racism: Ensuring Health Equity through Climate Justice. Curr Probl Pediatr Adolesc Health Care 2021, 51, 101028. [Google Scholar] [CrossRef] [PubMed]
- Johnston, J.; Cushing, L. Chemical Exposures, Health, and Environmental Justice in Communities Living on the Fenceline of Industry. Curr Envir Health Rpt 2020, 7, 48–57. [Google Scholar] [CrossRef] [PubMed]
- Fuller, C.H.; Brugge, D. Environmental Justice: Disproportionate Impacts of Transportation on Vulnerable Communities. In Traffic-Related Air Pollution; Elsevier, 2020; pp. 495–510. [Google Scholar]
- Meehan, K.; Jurjevich, J.R.; Chun, N.M.J.W.; Sherrill, J. Geographies of Insecure Water Access and the Housing–Water Nexus in US Cities. Proc. Natl. Acad. Sci. U.S.A. 2020, 117, 28700–28707. [Google Scholar] [CrossRef] [PubMed]
- Alvarez, C.H. Structural Racism as an Environmental Justice Issue: A Multilevel Analysis of the State Racism Index and Environmental Health Risk from Air Toxics. J. Racial and Ethnic Health Disparities 2023, 10, 244–258. [Google Scholar] [CrossRef] [PubMed]
- Kakade, D.S.V.; Dabade, D.T.D.; Patil, D.V.C.; Ajani, D.S.N.; Bahulekar, A.; Sawant, R. Examining the Social Determinants of Health in Urban Communities: A Comparative Analysis. South Eastern European Journal of Public Health 2023, 111–125. [Google Scholar]
- LaVeist, T.A.; Pérez-Stable, E.J.; Richard, P.; Anderson, A.; Isaac, L.A.; Santiago, R.; Okoh, C.; Breen, N.; Farhat, T.; Assenov, A.; et al. The Economic Burden of Racial, Ethnic, and Educational Health Inequities in the US. JAMA 2023, 329, 1682. [Google Scholar] [CrossRef] [PubMed]
- Mata, J.; Kadel, P.; Frank, R.; Schüz, B. Education- and Income-Related Differences in Processed Meat Consumption across Europe: The Role of Food-Related Attitudes. Appetite 2023, 182, 106417. [Google Scholar] [CrossRef] [PubMed]
- Minervini, G.; Franco, R.; Marrapodi, M.M.; Di Blasio, M.; Ronsivalle, V.; Cicciù, M. Children Oral Health and Parents Education Status: A Cross Sectional Study. BMC Oral Health 2023, 23, 787. [Google Scholar] [CrossRef] [PubMed]
- Pham, K.T.; Chiew, K.S. The Impact of Air Pollution on Neurocognitive Development: Adverse Effects and Health Disparities. Developmental Psychobiology 2023, 65, e22440. [Google Scholar] [CrossRef] [PubMed]


Disclaimer/Publisher’s Note: The statements, opinions and data contained in all publications are solely those of the individual author(s) and contributor(s) and not of MDPI and/or the editor(s). MDPI and/or the editor(s) disclaim responsibility for any injury to people or property resulting from any ideas, methods, instructions or products referred to in the content. |
© 2025 by the authors. Licensee MDPI, Basel, Switzerland. This article is an open access article distributed under the terms and conditions of the Creative Commons Attribution (CC BY) license (http://creativecommons.org/licenses/by/4.0/).