Submitted:
29 November 2025
Posted:
01 December 2025
You are already at the latest version
Abstract
Keywords:
1. Introduction
2. Materials and Methods
2.1. Search Strategy
2.2. Eligibility Criteria
2.3. Study Selection
2.4. Data Extraction
2.5. Data Synthesis
3. Results
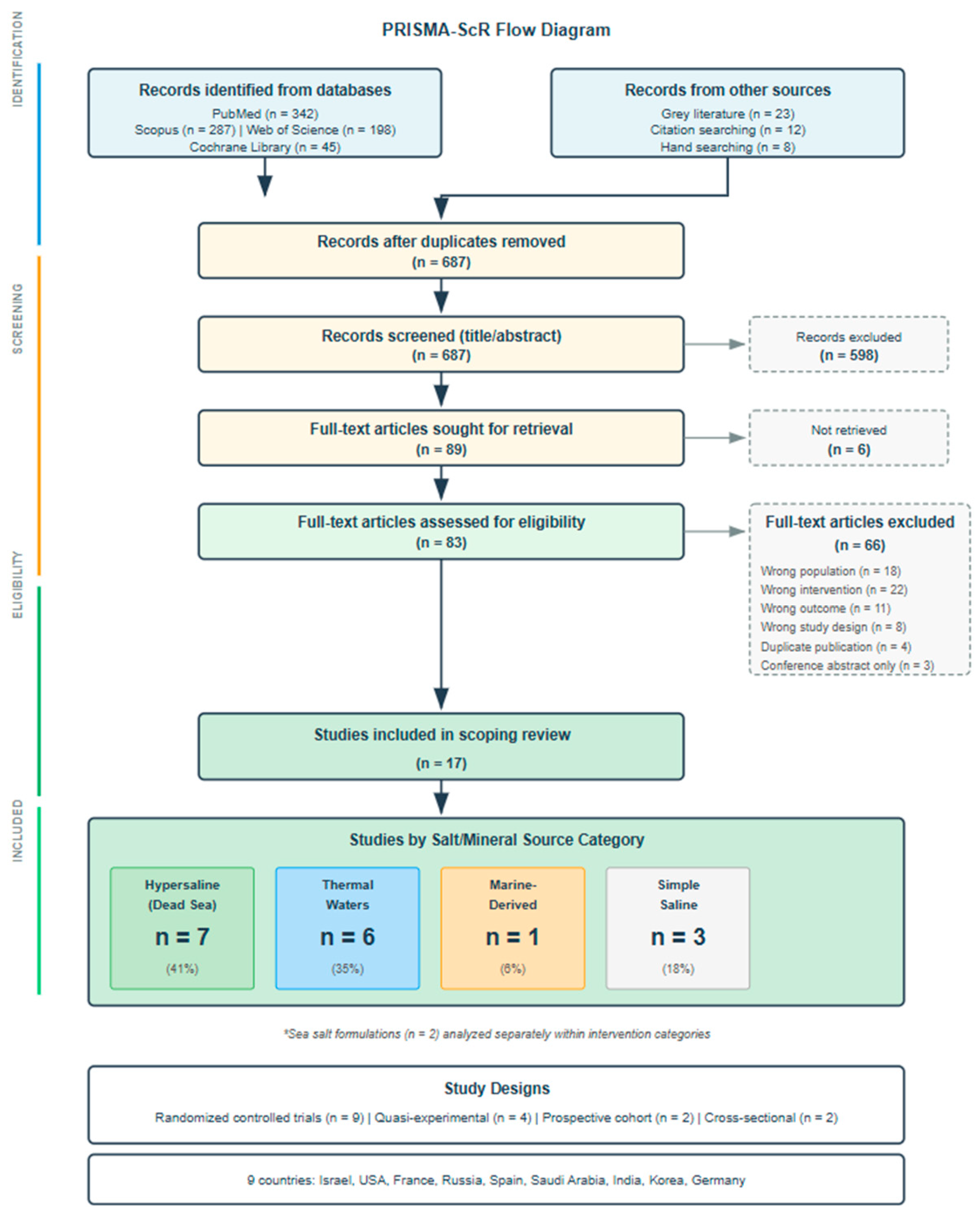
3.1. Study Selection and Characteristics
3.2. Outcomes and Comparators
3.3. Findings by Intervention Category
3.3.1. Hypersaline Dead Sea Derivatives
3.3.2. Thermal Mineral Waters
3.3.3. Simple Saline Solutions
3.3.4. Marine-Derived and Sea Salt Formulations
4. Discussion
5. Conclusions
Supplementary Materials
Author Contributions
Funding
Institutional Review Board Statement
Informed Consent Statement
Data Availability Statement
Acknowledgments
Conflicts of Interest
Abbreviations
| BI | Bleeding Index |
| CMC | Carboxymethylcellulose |
| DH | Dentin Hypersensitivity |
| EBV | Epstein-Barr Virus |
| HCMV | Human Cytomegalovirus |
| HSV-1 | Herpes Simplex Virus Type 1 |
| JBI | Joanna Briggs Institute |
| MGI | Modified Gingival Index |
| NIH | National Institutes of Health |
| OHIP-14 | Oral Health Impact Profile 14 |
| OMD | Oral Mucosal Disease |
| OSF | Open Science Framework |
| PRISMA-ScR | Preferred Reporting Items for Systematic Reviews and Meta-Analyses extension for Scoping Reviews |
| QoL | Quality of Life |
| VAS | Visual Analog Scale |
References
- Marinho, A.C.S.; Martins, E.N.; Ribeiro, S.F.; Pereira, J.A. Antimicrobial activity of essential oil-based mouthwashes against oral pathogenic bacteria. Int. J. Dent. 2019, 2019, 3878408. [Google Scholar] [CrossRef]
- Sharma, N.C.; Charles, C.H.; Qaqish, J.G.; Galustians, H.J.; Zhao, Q.; Kumar, L.D. Comparative effectiveness of an essential oil mouthrinse and dental floss in controlling interproximal gingivitis and plaque. Am. J. Dent. 2002, 15, 351–355. [Google Scholar] [PubMed]
- Farah, C.S.; McIntosh, L.; McCullough, M.J. Mouthwashes. Aust. Prescr. 2009, 32, 162–164. [Google Scholar] [CrossRef]
- Santos, G.O.; Vasconcelos, C.C.; Lopes, A.J.; Cartágenes, M.S.; Filho, A.K.; do Nascimento, F.R.; Ramos, R.M.; Pires, E.R.; de Andrade, M.S.; Rocha, F.A.; et al. Candida infections and therapeutic strategies: mechanisms of action for traditional and alternative agents. Front. Microbiol. 2018, 9, 1351. [Google Scholar] [CrossRef]
- Bescos, R.; Ashworth, A.; Cutler, C.; Brookes, Z.L.S.; Belfield, L.; Rodiles, A.; Casas-Agustench, P.; Farnham, G.; Liddle, L.; Burleigh, M.; White, D.; Easton, C.; Hickson, M. Effects of Chlorhexidine mouthwash on the oral microbiome. Sci. Rep. 2020, 10, 5254. [Google Scholar] [CrossRef]
- Kapil, V.; Haydar, S.M.; Pearl, V.; Lundberg, J.O.; Weitzberg, E.; Ahluwalia, A. Physiological role for nitrate-reducing oral bacteria in blood pressure control. Free Radic. Biol. Med. 2013, 55, 93–100. [Google Scholar] [CrossRef] [PubMed]
- Falagas, M.E.; Zarkadoulia, E.; Rafailidis, P.I. The therapeutic effect of balneotherapy: evaluation of the evidence from randomised controlled trials. Int. J. Clin. Pract. 2009, 63, 1068–1084. [Google Scholar] [CrossRef]
- Collins, J.R.; Veras, K.; Hernández, M.; Hou, W.; Hong, H.; Romanos, G.E. Anti-inflammatory effect of salt water and chlorhexidine 0.12% mouthrinse after periodontal surgery: A randomized prospective clinical study. Clin. Oral Investig. 2021, 25, 4349–4357. [Google Scholar] [CrossRef]
- Rodriguez, P.; Cionca, N.; Benic, G.I.; Bornstein, M.M. Interventions for preventing oral mucositis in patients receiving cancer treatment. Cochrane Database Syst. Rev. 2015, 12, CD000978. [Google Scholar] [CrossRef]
- Seité, S. Thermal waters as cosmeceuticals: La Roche-Posay thermal spring water example. Clin. Cosmet. Investig. Dermatol 2013, 6, 23–28. [Google Scholar] [CrossRef] [PubMed]
- Marini, I.; Checchi, L.; Vecchiet, F. Intraoral distribution and antimicrobial activity of a chlorhexidine mouthrinse in orthodontic patients. Oral Health Prev. Dent. 2014, 12, 37–44. [Google Scholar] [CrossRef]
- Michel, J.L.; Josue, A.; Ko, G.J.; Campbell, K.; Velazquez-Kronen, R.; Seabrook, J.A.; Matsui, D.; et al. Efficacy of sea salt rinse in street children of Manila, Philippines. Int. J. Pediatr. 2013, 2013, 928971. [Google Scholar] [CrossRef]
- Wood, J.M. Bacterial responses to osmotic challenges. J. Gen. Physiol. 2015, 145, 381–388. [Google Scholar] [CrossRef]
- Butcher, L.D.; den Hartog, G.; Ernst, P.B.; Crowe, S.E. Oxidative stress resulting from helicobacter pylori infection contributes to gastric carcinogenesis. Cell. Mol. Gastroenterol. Hepatol. 2017, 3, 316–322. [Google Scholar] [CrossRef]
- Ghersetich, I.; Freedman, D.; Lotti, T. Balneology today. J. Eur. Acad. Dermatol. Venereol. 2000, 14, 346–348. [Google Scholar] [CrossRef]
- Giggenbach, W.F. Isotopic composition of geothermal water and steam discharges. In Application of Geochemistry in Geothermal Reservoir Development; D'Amore, F., Ed.; UNITAR/UNDP: New York, NY, USA, 1991; pp. 253–273. [Google Scholar]
- Fournier, R.O.; Truesdell, A.H. An empirical Na-K-Ca geothermometer for natural waters. Geochim. Cosmochim. Acta 1973, 37, 1255–1275. [Google Scholar] [CrossRef]
- Ouzzani, M.; Hammady, H.; Fedorowicz, Z.; et al. Rayyan—a web and mobile app for systematic reviews. Syst Rev 2016, 5, 210. [Google Scholar] [CrossRef] [PubMed]
- Tricco, A.C.; Lillie, E.; Zarin, W.; O'Brien, K.K.; Colquhoun, H.; Levac, D.; Moher, D.; Peters, M.D.J.; Horsley, T.; Weeks, L.; et al. PRISMA extension for scoping reviews (PRISMA-ScR): Checklist and explanation. Ann. Intern. Med. 2018, 169, 467–473. [Google Scholar] [CrossRef] [PubMed]
- Gurich, N.; Anastasia, M.K.; Grender, J.; Sagel, P. Tooth color change and tolerability evaluation of a hydrogen peroxide whitening strip compared to a strip, paste, and rinse regimen containing plant-based oils and Dead Sea salt. Am. J. Dent. 2023, 36, 151–155. [Google Scholar] [PubMed]
- Nowzari, H.; Wilder-Smith, P. Effects of mouthwash on oral cytomegalovirus, Epstein-Barr virus, herpes simplex virus type-1. Adv Clin Med Res 2022, 3, 44. [Google Scholar] [CrossRef]
- Nowzari, H.; Tuan, M.C.; Jorgensen, M.; Michel, M.G.; Michel, J.F. Dead sea salt solution: composition, lack of cytotoxicity and in vitro efficacy against oral leukotoxins, endotoxins and glucan sucrose. Insights Biol. Med. 2022, 6, 009–014. [Google Scholar] [CrossRef]
- Rodriguez, P.; Ajdaharian, J. Effects of a novel mouthwash on plaque presence and gingival health. Dentistry 2017, 7, 460. [Google Scholar] [CrossRef]
- Calvo-Guirado, J.L.; Fernández Domínguez, M.; Aragoneses, J.M.; Martínez González, J.M.; Fernández-Boderau, E.; Garcés-Villalá, M.A.; Romanos, G.E.; Delgado-Ruiz, R. Evaluation of new seawater-based mouthrinse versus chlorhexidine 0.2% reducing plaque and gingivitis indexes. A randomized controlled pilot study. Appl. Sci. 2020, 10, 982. [Google Scholar] [CrossRef]
- Ajdaharian, J.; Takesh, T.; Anbarani, A.; Ho, J.; Wilder-Smith, P. Effects of a novel mouthwash on dental remineralization. Dentistry (Sunnyvale) 2017, 7, 432. [Google Scholar] [CrossRef]
- Matceyevsky, D.; Gotfrid, J.; Amsili, S.; Okamoto, A.; Ferreira, S.M.; Lipp, M.; Liebermann, A. Prophylactic Dead Sea mineral products for radiation-induced oral and skin mucositis in cancer patients receiving head and neck radiotherapy. Support. Care Cancer 2007, 15, 1303–1309. [Google Scholar]
- Silva, P.; Couto, P.; Viana, A.; Silva, F.; Correia, M.J. Unravelling the benefits of thermal waters enhancing oral health: a pilot study. BMC Oral Health 2024, 24, 1502. [Google Scholar] [CrossRef]
- Alpöz, E; Çankaya, H; Güneri, P; Epstein, JB; Boyacioglu, H; Kabasakal, Y; Ocakci, PT. Impact of Buccotherm® on xerostomia: a single blind study. Spec Care Dentist 2015, 35, 1–7. [Google Scholar] [CrossRef]
- Skrinjar, I; Vucicevic Boras, V; Bakale, I; Andabak Rogulj, A; Brailo, V; Vidovic Juras, D; Alajbeg, I; Vrdoljak, DV. Comparison between three different saliva substitutes in patients with hyposalivation. Clin Oral Investig. 2015, 19, 753–7. [Google Scholar] [CrossRef] [PubMed]
- Toumassian, M.G.; Toumassian, S.G.; Satygo, E.A. Efficacy of oral hygiene products based on hydrothermal water from Castéra-Verduzan in patients with post-COVID syndrome. Klin. Stomatol. 2022, 25, 82–87. (In Russian) [Google Scholar] [CrossRef]
- Novozhilova, N; Andreeva, E; Polyakova, M; Makeeva, I; Sokhova, I; Doroshina, V; Zaytsev, A; Babina, K. Antigingivitis, Desensitizing, and Antiplaque Effects of Alkaline Toothpastes: A Randomized Clinical Trial. Dent J 2023, 11, 96. [Google Scholar] [CrossRef]
- Collins, J.R.; Veras, K.; Hernández, M.; Hou, W.; Hong, H.; Romanos, G.E. Anti-inflammatory effect of salt water and chlorhexidine 0.12% mouthrinse after periodontal surgery: A randomized prospective clinical study. Clin. Oral Investig. 2021, 25, 4349–4357. [Google Scholar] [CrossRef]
- Aravinth, V.; Aswath Narayanan, M.; Ramesh Kumar, S.; Selvamary, A.; Sujatha, V. Salt water rinse: A cost effective mouth wash. J. Clin. Diagn. Res. 2017, 11, ZC01–ZC03. [Google Scholar]
- Fotso, M.; Leuschke, J.; Kristensen, S.; Jiskoot, W.; Bjørge, I.M.; Christensen, B.E. Cross-over clinical trial on antimicrobial effect of homemade saline solutions at different concentrations versus 0.1% chlorhexidine. Int. J. Dent. Hyg. 2022, 20, 156–164. [Google Scholar]
- Hoover, J.; Tovar, E.; Zlatnik, T.; Karunanayake, C. Efficacy of a rinse containing sea salt and lysozyme on biofilm and gingival health in a group of young adults: A pilot study. Int. J. Dent. Hyg. 2017, 15, 287–294. [Google Scholar] [CrossRef] [PubMed]
- Corte, A.; Grasso, N.; Zullo, S.; D'Andrea, G.; Mancini, A.; Castagna, G.; Mariani, P. Efficacy of sea salt-based mouthwash and xylitol in improving oral hygiene among adolescent population: A pilot study. Healthcare 2020, 8, 574. [Google Scholar] [CrossRef]
- Kumar, L.; Chhibber, S.; Harjai, K. Natural Anti-biofilm Agents: Strategies to Control Biofilm-Forming Pathogens. Front. Microbiol. 2020, 11, 566325. [Google Scholar] [CrossRef]
- Roy, R.; Tiwari, M.; Donelli, G.; Tiwari, V. Strategies for combating bacterial biofilms: A focus on anti-biofilm agents and their mechanisms of action. Virulence 2018, 9, 522–554. [Google Scholar] [CrossRef]
- Abu-Ghazaleh, S.; Dardas, M.; Shehadeh, M.; Al-Haddad, M.; Darwich, A.; Al-Omari, I.K. Antimicrobial activity of Bacillus persicus 24-DSM isolated from Dead Sea mud. BMC Microbiol. 2018, 18, 203. [Google Scholar] [CrossRef]
- Van Strydonck, D.A.; Slot, D.E.; Van der Velden, U.; Van der Weijden, F. Effect of a chlorhexidine mouthrinse on plaque, gingival inflammation and staining in gingivitis patients: a systematic review. J. Clin. Periodontol. 2012, 39, 1042–1055. [Google Scholar] [CrossRef] [PubMed]
- Fioravanti, A.; Karagulle, M.; Bender, T.; Karagülle, M.Z. Balneotherapy in medicine: A review. Environ. Health Prev. Med. 2017, 22, 17. [Google Scholar] [CrossRef]
- Verhagen, A.P.; Bierma-Zeinstra, S.M.; Boers, M.; Cardoso, J.R.; Lambeck, J.; de Bie, R.; de Vet, H.C. Balneotherapy for osteoarthritis. Cochrane Database Syst. Rev. 2015, 4, CD006864. [Google Scholar] [CrossRef]
- Dubois, O.; Nouveau, S.; Jourdan, E.; Bastien, P.; Macé, S. Clinical efficacy of La Roche-Posay thermal spring water coordinated with dermatological treatments in atopic dermatitis. Eur. J. Dermatol 2018, 28, 585–592. [Google Scholar] [CrossRef]
- Karagülle, M.; Karagülle, M.Z.; Karagülle, O.; Dönmez, A.; Turan, M. A 10-day course of SPA therapy is beneficial for people with severe knee osteoarthritis. A 24-week randomised, controlled pilot study. Clin. Rheumatol. 2007, 26, 2063–2071. [Google Scholar] [CrossRef]
- Pinton, J.; Friden, H.; Kettaneh-Wold, N.; Hussain, H.; Faergemann, J.; Larkö, O. Clinical and biological effects of balneotherapy with selenium-rich spa water in patients with psoriasis vulgaris. Br. J. Dermatol 1995, 133, 344–347. [Google Scholar] [CrossRef]
- Cacciapuoti, S.; Luciano, M.A.; Megna, M.; Annunziata, M.C.; Napolitano, M.; Patruno, C.; Scala, E.; Colicchio, R.; Pagliuca, C.; Salvatore, P.; Fabbrocini, G. The Role of Thermal Water in Chronic Skin Diseases Management: A Review of the Literature. J. Clin. Med. 2020, 9, 3047. [Google Scholar] [CrossRef]
- Oren, A.; Garrity, G.M.; Parker, C.T.; Chuvochina, M.; Trujillo, M.E. Lists of names of prokaryotic candidatus taxa. Int. J. Syst. Evol. Microbiol. 2020, 70, 3956–4000. [Google Scholar] [CrossRef]
- Mosaddad, S.A.; Hussain, A.; Tebyaniyan, H. Green alternatives as antimicrobial agents in mitigating periodontal diseases: A narrative review. Microorganisms 2023, 11, 1269. [Google Scholar] [CrossRef] [PubMed]
- Michel, J.L.; Josue, A.; Ko, G.J.; Campbell, K.; Velazquez-Kronen, R.; Seabrook, J.A.; Matsui, D. Efficacy of sea salt rinse in street children of Manila, Philippines. Int. J. Pediatr. 2013, 2013, 928971. [Google Scholar] [CrossRef]
- Klompas, M.; Speck, K.; Howell, M.D.; Greene, L.R.; Berenholtz, S.M. Reappraisal of routine oral care with chlorhexidine gluconate for patients receiving mechanical ventilation: systematic review and meta-analysis. JAMA Intern. Med. 2014, 174, 751–761. [Google Scholar] [CrossRef] [PubMed]
- Nathan, C.; Brukner, M.; Bonomo, R.A. Rethinking oral antiseptics. Antimicrob. Agents Chemother. 2021, 65, e02718-20. [Google Scholar] [CrossRef]
- Slots, J.; Slots, H. Periodontal herpes virus morbidity and treatment. Periodontol. 2000 2019, 79, 210–220. [Google Scholar] [CrossRef]
- Schulz, K.F.; Altman, D.G.; Moher, D.; CONSORT Group. CONSORT 2010 statement: updated guidelines for reporting parallel group randomised trials. BMJ 2010, 340, c332. [Google Scholar] [CrossRef] [PubMed]
- Kumar, P.S. From focal sepsis to periodontal medicine: a century of exploring the role of the oral microbiome in systemic disease. J. Physiol. 2017, 595, 465–476. [Google Scholar] [CrossRef] [PubMed]
- Kümmerer, K. Antibiotics in the aquatic environment—a review—part I. Chemosphere 2009, 75, 417–434. [Google Scholar] [CrossRef] [PubMed]
- Fischbach, M.A.; Walsh, C.T. Antibiotics for emerging pathogens. Science 2009, 325, 1089–1093. [Google Scholar] [CrossRef]
- Newman, D.J.; Cragg, G.M. Natural products as sources of new drugs over the nearly four decades from 01/1981 to 09/2019. J. Nat. Prod. 2020, 83, 770–803. [Google Scholar] [CrossRef]

| Author | Water Type | Study Design | Population/Sample | Intervention | Control | Outcomes | Key Findings |
|---|---|---|---|---|---|---|---|
| HYPERSALINE WATER STUDIES (DEAD SEA REGION) | |||||||
| Gurich et al. [20] |
Hypersaline Dead Sea derivatives |
Parallel-group double-blind RCT | 50 adults (18-62 years) |
Natural whitening regimen with Dead Sea salt-based products (strips, toothpaste, mouthwash) | Conventional peroxide-based whitening system |
Objective tooth color assessment at 7, 10, and 14 days |
Natural Dead Sea regimen failed to achieve significant color improvement, while conventional treatment produced measurable whitening |
| Nowzari et al., 2022a [21] |
Hypersaline Dead Sea derivatives | Double-blind controlled trial |
30 adults (25-35 years) with gingivitis and detectable oral viruses | Oral rinse containing Dead Sea salts used twice daily over 8-week period |
Control rinse (distilled water) |
Salivary detection of herpes viruses (HSV-1, HCMV, EBV) | Dead Sea salt rinse significantly decreased viral loads compared to control group for all measured viruses (p < 0.001) |
| Nowzari et al., 2022b [22] |
Hypersaline Dead Sea derivatives | Laboratory efficacy study |
Mouse fibroblast cell cultures | Dead Sea salt solution exposure at therapeutic concentrations | Standard culture conditions | Cell viability and bacterial toxin neutralization | Salt solution demonstrated safety (no cytotoxicity) and substantial reduction of oral pathogen byproducts: leukotoxin (-84%), endotoxin (-40%), glucan enzyme (-90%) |
| Rodriguez & Ajdaharian [23] |
Hypersaline Dead Sea derivatives |
Three-arm controlled trial | 10 healthy volunteers | Commercial Dead Sea salt mouthwash (Oral Essentials brand) | Active control (chlorhexidine) and negative control (no rinse) | Standard periodontal indices (plaque, gingivitis, bleeding) | Both active rinses equally effective in reducing periodontal inflammation compared to no treatment; no statistical difference between Dead Sea and |
| Calvo-Guirado et al. [24] |
Natural seawater (moderate salinity) | Crossover design RCT |
93 dental students (19-42 years) | Marine-derived oral rinse (SEA 4 Encias brand) | Reference standard (0.2% chlorhexidine) and neutral control (saline) | Periodontal clinical parameters over 4-week trial | Marine rinse outperformed both chlorhexidine and saline controls in reducing plaque accumulation and gingival inflammation scores |
| Ajdaharian et al. [25] |
Hypersaline Dead Sea derivatives | Crossover enamel study |
10 participants providing 300 tooth samples | Experimental sensitivity rinse with Dead Sea components and plant extracts | Commercial fluoride rinse (Sensodyne) and no-rinse control | Enamel surface microhardness recovery after demineralization | No therapeutic advantage observed for Dead Sea formulation; all groups showed equivalent enamel remineralization over 5-day exposure period |
| Matceyevsky et al. [26] |
Hypersaline Dead Sea minerals | Prospective cohort study |
54 cancer patients receiving head/neck radiotherapy | Prophylactic Dead Sea mineral products (oral rinse + topical cream) | Conventional supportive care | Radiation-induced oral and skin mucositis severity grading | Dead Sea mineral therapy significantly reduced severe mucositis incidence and prevented treatment interruptions compared to standard management |
| THERMAL WATER STUDIES | |||||||
| Silva et al., [27] | Thermal sulfur water | Observational, longitudinal, comparative study |
90 thermalists randomly allocated to groups | Thermal sulfuric natural mineral water of Amarante Thermal baths via gargles and oral showers for 14 days | Saline solution | Plaque index, gingival bleeding index, periodontal probing depth, oral mucosa disease symptoms | TW_TA group showed greater reduction in pain frequency (35.5% vs 28.9% "rarely" experiencing pain). Positive evolution in both groups for OMD symptoms |
| Alpöz et al. [28] | Thermal water (Castéra-Verduzan, France) | Single-blind crossover study | 20 xerostomia patients (17 women, 3 men; age 43-75 years, mean 51.5) | Buccotherm® spray 6 times daily for 14 days | Placebo (diluted tea solution with similar appearance) | Subjective xerostomia symptoms via VAS (10 items including dry mouth, difficulty swallowing, speech) | No significant difference between thermal water spray and placebo for overall xerostomia relief. Placebo showed lower VAS scores than thermal water for several symptoms (mastication p=0.006, swallowing p=0.00, speech p=0.003) |
| Skrinjar et al. [29] | Thermal water (Castéra-Verduzan, France) | Open-label randomized controlled trial | 60 drug-induced hyposalivation patients (45 women, 15 men; age 45-73 years, mean 64) | Buccotherm® spray (n=30) vs Xeros® mouthwash (n=15) vs marshmallow root (n=15); 4 times daily for 2 weeks | Three-arm comparison | Quality of life (OHIP-14), dry mouth intensity (VAS) | Buccotherm® showed highest effect size on QoL (0.52) compared to Xeros® (0.33) and marshmallow root (0.26). All three reduced VAS scores significantly (p<0.05) with no between-group difference |
| Toumassian et al. [30] | Thermal water (Castéra-Verduzan, France) | Prospective comparative study | 80 post-COVID syndrome patients (dental students; mean age 21.5 years) | Group I (n=46): Buccotherm® toothpaste + mouthwash; Group II (n=34): toothpaste + mouthwash + spray 3x/day; 3-month duration | Between-group comparison (no placebo) | Salivation rate, viscosity, pH, mineralizing potential, calcium and magnesium concentration | Mineralizing potential increased significantly in both groups (Group I: 1.31→2.27; Group II: 1.28→2.87, p<0.05). Group II showed greater improvement in salivation rate and mineral concentration |
| Novozhilova et al. [31] | Thermal water (Castéra-Verduzan, France) | Double-blind parallel-group RCT | 82 patients aged 20-25 years with gingivitis and dentin hypersensitivity | Toothpaste containing 46% Castéra-Verduzan thermal water (pH 8.8): Group TW (fluoride-free, n=41) vs Group TWF (with 1450 ppm NaF, n=41); twice daily for 4 weeks | Between-group comparison | Modified Gingival Index, Bleeding Index, VAS and Schiff Scale for dentin hypersensitivity, Rustogi Modified Navy Plaque Index, salivary pH | Significant improvement in gingival condition (MGI effect sizes: TW=0.99, TWF=1.71) and bleeding (BI effect sizes: TW=3.17, TWF=2.64). Dentin hypersensitivity decreased more in TWF group (VAS effect size=3.28). Plaque index improved in both groups |
| SIMPLE SALINE SOLUTION STUDIES | |||||||
| Collins et al. [32] |
Simple saline solution (artificial) | Randomized prospective double-blind study | 37 chronic periodontitis patients | Saltwater mouth rinse following open flap debridement | 0.12% chlorhexidine mouth rinse | Gingival Index, post-operative pain, mouth rinse satisfaction, matrix metalloproteinase activity | Significant decrease in GI from baseline to week 1/12 in both groups. No significant difference between groups. Saltwater as efficient as chlorhexidine |
| Aravinth et al. [33] |
Simple saline solution (artificial) | School-based randomized controlled trial | School children | Salt water rinse | Chlorhexidine mouth rinse | Dental plaque and oral microbial count | Salt water rinse effective as adjunct to routine mechanical plaque control. Comparable antimicrobial effects to chlorhexidine |
| Fotso et al. [34] | Simple saline solutions (artificial) | Cross-over clinical trial | 10 participants (240 saliva samples) | Homemade saline solutions at different concentrations (2%, 5.8%, 23%) | 0.1% chlorhexidine | Oral flora reduction and duration of effect | 2% saline: 3h antibacterial effect. 5.8% saline: 5h effect (same as chlorhexidine). 23% saline: 7h effect but irritating taste |
| SEA SALT FORMULATION STUDIES | |||||||
| Hoover et al. [35] |
Sea salt formulation | Pilot study | 30 dental students aged 20-26 years | Sea salt, xylitol, and lysozyme mouth rinse for 30 days | Standard oral hygiene only | Turesky plaque index, gingival bleeding on probing | No statistically significant differences in overall plaque and gingivitis reduction between groups |
| Corte et al., [36] | Sea salt formulation |
Randomized, double-blinded, placebo-controlled study |
20 healthy adolescents | Combined mouth rinse with sea salt, xylitol, lysozyme, and menthol (H2Ocean) | Placebo rinse (mint-flavored water) | Plaque index, S. mutans levels | Sea salt-based mouthwash reduced bacterial levels of S. mutans significantly vs placebo |
| Intervention Category | Studies (n) | Percentage Countries | Countries |
| Hypersaline Dead Sea derivatives | 7 | 41% | Israel, USA |
| Thermal/mineral waters | 6 | 35% | France, Portugal, Turkey, Croatia, Russia |
| Marine-derived solutions | 1 | 6% | Spain |
| Simple saline solutions | 3 | 18% | USA, Cameroon, India |
Disclaimer/Publisher’s Note: The statements, opinions and data contained in all publications are solely those of the individual author(s) and contributor(s) and not of MDPI and/or the editor(s). MDPI and/or the editor(s) disclaim responsibility for any injury to people or property resulting from any ideas, methods, instructions or products referred to in the content. |
© 2025 by the authors. Licensee MDPI, Basel, Switzerland. This article is an open access article distributed under the terms and conditions of the Creative Commons Attribution (CC BY) license (http://creativecommons.org/licenses/by/4.0/).
