Submitted:
28 June 2025
Posted:
30 June 2025
You are already at the latest version
Abstract
Keywords:
1. Introduction
1.1. ECEA and DEISI Mediators’ Theoretical Foundation
1.1.1. ESG (ECEA) Mediator
1.1.2. DEI (DEISI) Mediator
- Embedded Intergroup Relations Theory: This theory examines how relationships between groups are influenced by structural factors and historical inequalities.
- Structural Integration Theory: This theory focuses on how individuals' integration into different social structures (e.g., workplace, community) can impact their experiences with diversity, equity, and inclusion.
- Social Identity Theory: This theory explores how individuals perceive themselves and others based on group membership, which can influence attitudes and behaviors towards out-groups.
- Critical Race Theory: This framework analyzes how race and racism have shaped social structures and institutions, offering a lens through which to examine systemic inequalities.
- Human Capital Theory: This theory emphasizes the importance of individual characteristics and skills in determining employment outcomes, but DEI challenges the notion that all individuals have equal opportunities to acquire these skills.
- Intersectionality: This concept recognizes that individuals' identities (race, gender, class, sexual orientation, etc.) intersect and shape their experiences of discrimination and privilege.
- Social Justice: This concept focuses on creating a fair and equitable society, where all individuals have equal access to opportunities and resources.
- Organizational Behavior: This field examines how individuals and groups behave within organizations, including issues of diversity, equity, and inclusion.
- Human Resources Management: This field focuses on attracting, retaining, and developing diverse talent within organizations, and DEI plays a crucial role in shaping human resources practices.
- Leadership Theories: Different leadership styles (e.g., transformational, servant) can impact on how organizations approach DEI initiatives and create inclusive cultures.
1.2. Research Questions
1.3. Research Purpose
1.4. Paper’s Structure
2. Theoretical Foundation
2.1. Blockchain Adoption (BCA) and Sustainable Entrepreneurship Performance (SEP)
2.2. Environmental, Cultural, and Ethnic Activities (ECEA) as a Mediator Between Blockchain Adoption (BCA) and Sustainable Entrepreneurship Performance (SEP)
2.3. Corporate DEI and Social Initiatives (DEISI) as a Mediator Between Blockchain Adoption (BCA) and Sustainable Entrepreneurship Performance (SEP)
2.4. Research Aim
3. Method
3.1. Questionnaire Sampling Design
3.2. Research Methodology – CFA Validity and Reliability and SEM fit Assessment
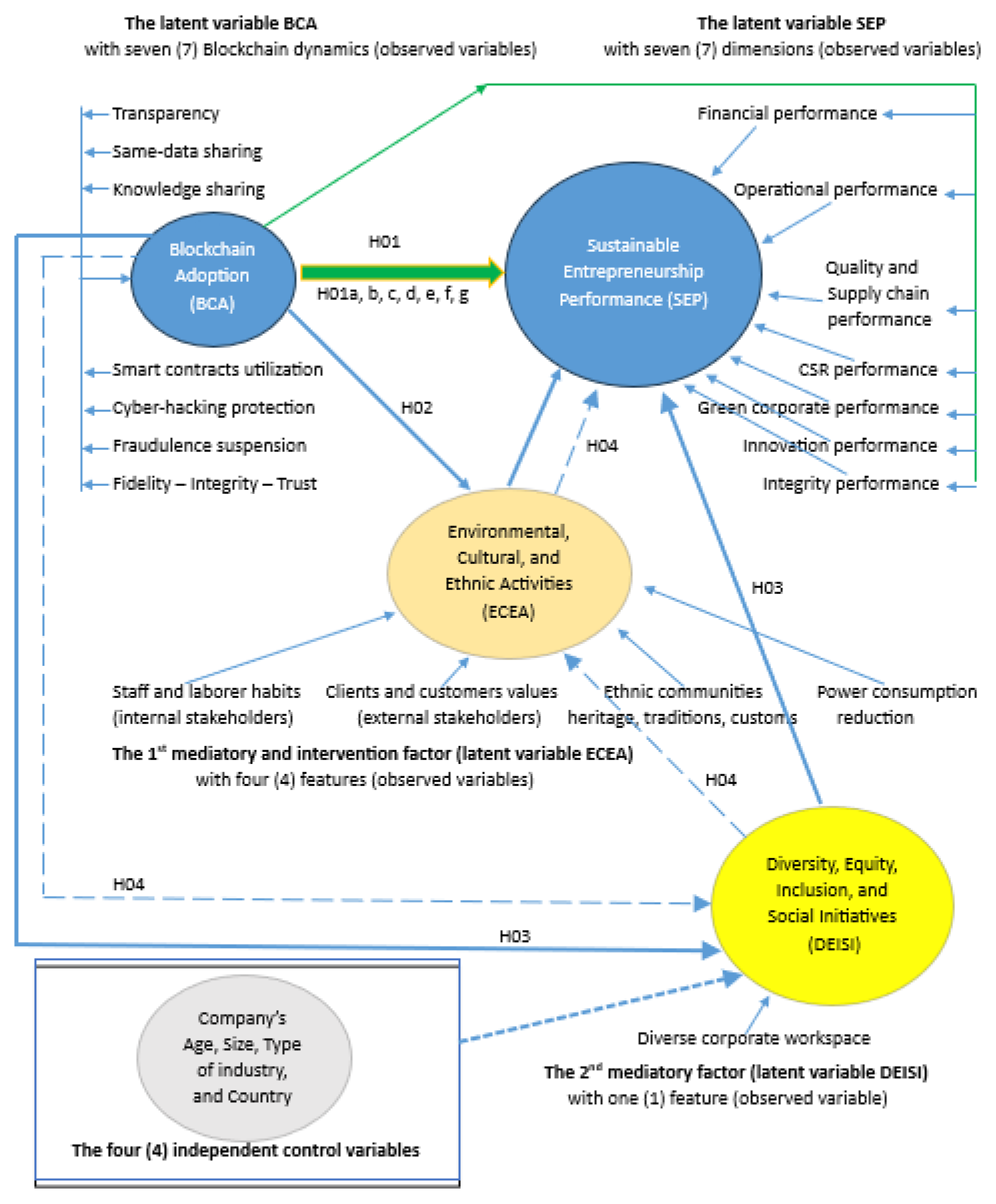
3.3. Proposed Conceptual Model
3.4. Latent Constructs and Observed Indicators (Variables)
3.5. Conceptual Model Evaluation (Measurement Model Validation & Structural Model Fit Assessment)
3.5.1. Descriptive Statistics (Normality Distribution, Multi-Collinearity)
3.5.1.1. Normality Distribution Statistics (Mean, Std, Median, Skew, Kurtosis)
3.5.1.2. Multi-Collinearity Statistics (Tolerance, VIF)
3.5.2. Reflective Measurement Model’s Validity and Reliability
3.5.2.1. Validity Test
3.5.2.2. Reliability test
3.5.3. Conceptual Model’s Validation and Fit Assessment Process
3.6. Research Hypotheses

- Additionally, the following seven thematic sub-hypotheses are proposed to examine the BCT-Entrepreneurship Performance in detail.



3.7. The Final Conceptual Model
4. Results
4.1. Questionnaire Structured Formation (Data)
4.2. Conceptual Model Constructs (Control, Latent, and Observed Variables)
- Control variables: The company’s features CA, CS, CTI, and CGA (Table 2).
- Latent constructs/variables: The BCA, SEP, ECEA, and DEISI were defined as latent constructs (common factors) (Table 3).
- Observable variables: Respectively, as observable variables seven BCA dynamics (TRA, SDS, KNS, SCU, CHP, FRS, and FIT), seven SEP dimensions as ESG indicators (FIP, OPP, QSP, CSR, GCP, IVP, and IGP), four ECEA indicators (SLH, CCV, ECC, and PCR), and three DEISI indicators (D, E, and I) (Table 2, and Figure 1 and Figure 3).
![]() |
![]() |
4.3. Descriptive Statistics
4.4. Outer (Measurement) Model’s Validity and Reliability Assessment (CFA Analysis)
4.4.1. Questionnaire’s Reliability (Internal Consistency Reliability)
4.4.2. Constructs Validity as Indicated by Convergent Validity
4.4.3. Constructs Distinctiveness Validity as Estimated by Discriminant Validity
4.5. Inner Model Fit Assessment (SEM Analysis)
4.5.1. Structural Model Evaluation Results
![]() |
![]() |
![]() |
![]() |
4.5.2. Comparative Analysis on Hypotheses Testing Results
![]() |
5. Discussion
6. Conclusions
Appendix A. The Research Questionnaire
Part A’ – Basic Questions
- Our company's age is engaged in sustainability perspectives to a considerable extent.
- Our company’s size is engaged in sustainability.
- The effect of our company’s type of industry is engaged in the sustainability perspectives to a considerable extent.
- Our company’s geographic area has a significant impact upon the business (climate conditions, availability of labor force, raw material, land, water, power, capital, transport network, and market).
- Profit as a % of sales has been maintained or steadily increased over the last 5 years.
- Return on investment has increased over the last 5 years.
- Our overall market position has been maintained or steadily increased over the last 5 years.
- Customers perceive they receive their money's worth when they purchase our products.
- The customer retention rate has been maintained or steadily increased over the last 5 years.
Part B’ Constructs and Survey Scale Items (Set of Answer Options for Closed-Ended Questions)
Author Contributions
Funding
Data Availability Statement
Acknowledgments
Conflicts of Interest
References
- Basdekidou, V.; Papapanagos, H. Blockchain Technology Adoption for Disrupting FinTech Functionalities: A Systematic Literature Review for Corporate Management, Supply Chain, Banking Industry, and Stock Markets. Digital 2024, 4, 762–803. [Google Scholar] [CrossRef]
- Morkunas, V.J.; Paschen, J.; Boon, E. How blockchain technologies impact your business model. Bus. Horiz. 2019, 62, 295–306. [Google Scholar] [CrossRef]
- Chang, V.; Baudier, P.; Zhang, H.; Xu, Q.; Zhang, J.; Arami, M. How Blockchain can impact financial services: The overview, challenges and recommendations from expert interviewees. Technol. Forecast. Soc. Change 2020, 158, 120166. [Google Scholar] [CrossRef] [PubMed]
- Varveris, D.; Styliadis, A.; Xofis, P.; Dimen, L. Tree Architecture & Blockchain Integration: An off-the-shelf Experimental Approach. WSEAS Trans. Environ. Dev. 2023, 19, 969–977. [Google Scholar] [CrossRef]
- Varveris, D.; Styliadis, A.; Xofis, P.; Dimen, L. Distributed and Collaborative Tree Architecture: A Low-cost Experimental Approach for Smart Forest Monitoring. Balt. J. Mod. Comput. 2023, 11, 653–685. [Google Scholar] [CrossRef]
- Khan, N.; Zafar, M.; Okunlola, A.F.; Zoltan, Z.; Robert, M. Effects of Financial Inclusion on Economic Growth, Poverty, Sustainability, and Financial Efficiency: Evidence from the G20 Countries. Sustainability 2022, 14, 12688. [Google Scholar] [CrossRef]
- Schueffel, P.; Stuessi, D. Beyond Traditions: Swiss Banking’s Journey into Digital Assets and Blockchain. FinTech 2025, 4, 18. [Google Scholar] [CrossRef]
- Basdekidou, V.; Papapanagos, H. The Use of DEA for ESG Activities and DEI Initiatives Considered as “Pillar of Sustainability” for Economic Growth Assessment in Western Balkans. Digital 2024, 4, 572–598. [Google Scholar] [CrossRef]
- Ayeni, A.A.W. Entrepreneurial Abilities and Business Performance: Enacting Business Survival Paradigm from Electronics Informal Market, Nigeria. World 2025, 6, 75. [Google Scholar] [CrossRef]
- Renduchintala, T.; Alfauri, H.; Yang, Z.; Pietro, R.D.; Jain, R. A Survey of Blockchain Applications in the FinTech Sector. J. Open Innov. Technol. Mark. Complex. 2022, 8, 185. [Google Scholar] [CrossRef]
- Walker, K.; Lee, M.C.C. Entrepreneurial Resources, Decision-Making Logic and Organisational Change Readiness: Enhancing SME Sustainability in New Zealand. Administrative Sciences 2025, 15. [Google Scholar] [CrossRef]
- Manta, O.; Vasile, V.; Rusu, E. Banking Transformation Through FinTech and the Integration of Artificial Intelligence in Payments. FinTech 2025, 4, 13. [Google Scholar] [CrossRef]
- Hudayah, S.; Ramadhani, M.A.; Raharjo, S.; Ambarita, N.P.; Hidayani, H.; Yudaruddin, R. The Impact of Knowledge Management on Digital Innovation in Time of Covid-19 Pandemic: The Role of Digital Capability and Digital Orientation. WSEAS Transactions on Business and Economics 2024, 21, 1276–1285. [Google Scholar] [CrossRef]
- Anita, D.; Bhappu, T.L.; Yeo, M.L. Platform Service Designs: A Comparative Case Analysis of Technology Features, Affordances, and Constraints for Ridesharin. Digital 2022, 2, 320–332. [Google Scholar] [CrossRef]
- Basdekidou, V.; Papapanagos, H. Empirical Model for Estimating Sustainable Entrepreneurship’s Growth Potential and Positive Outlook. Balt. J. Mod. Comput. 2023, 11, 181–201. [Google Scholar] [CrossRef]
- Liu, D.; Liang, D. A Blockchain Approach of Model Architecture for Crowdsourcing Design Services under the Context of Social Manufacturing. Machines 2023, 11, 69. [Google Scholar] [CrossRef]
- Khan, B.U.I.; Goh, K.W.; Khan, A.R.; Zuhairi, M.F.; Chaimanee, M. Integrating AI and Blockchain for Enhanced Data Security in IoT-Driven Smart Cities. Processes 2024, 12, 1825. [Google Scholar] [CrossRef]
- Qian, C.; Gao, Y.; Chen, L. Green Supply Chain Circular Economy Evaluation System Based on Industrial Internet of Things and Blockchain Technology under ESG Concept. Processes 2023, 11, 1999. [Google Scholar] [CrossRef]
- Kashem, M.A.; Shamsuddoha, M.; Nasir, T.; Chowdhury, A.A. Supply Chain Disruption versus Optimization: A Review on Artificial Intelligence and Blockchain. Knowledge 2023, 3, 80–96. [Google Scholar] [CrossRef]
- Avdimiotis, S.; Moschotoglou, P. Knowledge Spillover through Blockchain Network in Tourism: Development and Validation of Tblock Questionnaire. Knowledge 2022, 2, 337–346. [Google Scholar] [CrossRef]
- Cinieri, V.; Garzulino, A. A Sustainable Opportunity to Re-Inhabit Traditional Buildings in Italy: Energy Efficiency Actions End Fiscal Incentives. Architecture 2022, 2, 660–670. [Google Scholar] [CrossRef]
- Grammatikis, P.R.; Sarigiannidis, P.; Dalamagkas, C.; Spyridis, Y.; Lagkas, T.; Efstathopoulos, G.; Sesis, A.; Pavon, I.L.; Burgos, R.T.; Diaz, R. SDN-Based Resilient Smart Grid: The SDN-microSENSE Architecture. Digital 2021, 1, 173–187. [Google Scholar] [CrossRef]
- Erboz, G.; Abbas, H.; Nosratabadi, S. Investigating supply chain research trends amid COVID-19: A bibliometric analysis. Manag. Res. Rev. 2023, 46, 413–436. [Google Scholar] [CrossRef]
- Kukman, T.; Gricar, S. Blockchain for Quality: Advancing Security, Efficiency, and Transparency in Financial Systems. FinTech 2025, 4. [Google Scholar] [CrossRef]
- Mboma, J.G.M.; Tshipata, O.T.; Kambale, W.V.; Salem, M.; Joel, M.T.; Kyamakya, K. Enhancing the Reliability of Academic Document Certification Systems with Blockchain and Large Language Models. WSEAS Transactions on Information Science and Applications 2024, 21, 419–437. [Google Scholar] [CrossRef]
- Agnola, T.; Ambrosini, L.; Beretta, E.; Gremlich, G. Empowering Global Supply Chains Through Blockchain-Based Platforms: New Evidence from the Coffee Industry. FinTech 2025, 4, 3. [Google Scholar] [CrossRef]
- Gariya, N.; Asrani, A.; Mandal, A.; Shaikh, A.; Cha, D. A Comprehensive Analysis of Integrating Blockchain Technology into the Energy Supply Chain for the Enhancement of Transparency and Sustainability. Energies 2025, 18, 2951. [Google Scholar] [CrossRef]
- Basdekidou, V.; Papapanagos, H. Blockchain Technology Adoption for Agriculture, Manufacturing, Services, Knowledge, Culture, and Research: A Systematic Literature Review. WSEAS Transactions on Systems 2025, 24, 156–204. [Google Scholar] [CrossRef]
- Pal, A.; Tiwari, C.K.; Haldar, N. Blockchain for business management: Applications, challenges and potentials. J. High Technol. Manag. Res. 2021, 100414. [Google Scholar] [CrossRef]
- Basdekidou, C.; Styliadis, A.D.; Argyriadis, A.; Dimen, L. A Low-cost Feasibility Training Study for DCD Children’s Perceptual-motor Therapy. Balt. J. Mod. Comput. 2023, 11, 726–754. [Google Scholar] [CrossRef]
- Boumaiza, A. Development and Experimental Evaluation of an Investment Policy Framework for Enhancing Green Finance in Qatar. FinTech 2025, 4, 1. [Google Scholar] [CrossRef]
- Hoo, W.C.; Tatt, W.C.; Teck, T.S. The Influence of Perceived Organizational Support on Employee Commitment: A Systematic Review. WSEAS Transactions on Business and Economics 2024, 21, 121–129. [Google Scholar] [CrossRef]
- Sultana, J.; Teoh, S. Y.; Karanasios, S. The Impact of Blockchain on Supply Chains: A systematic Review. Australasian Journal of Information Systems 2022, 26. [Google Scholar] [CrossRef]
- Ellahi, R.M.; Wood, L.C.; Bekhit, A.E.-D.A. Blockchain-Based Frameworks for Food Traceability: A Systematic Review. Foods 2023, 12, 3026. [Google Scholar] [CrossRef]
- Wannenwetsch, K.; Ostermann, I.; Priel, R.; Gerschner, F.; Theissler, A. Blockchain for Supply Chain Management: A Literature Review and Open Challenges. Procedia Computer Science 2023, 225, 1312–1321. [Google Scholar] [CrossRef]
- Ioannou, I.; Demirel, G. Blockchain and supply chain finance: a critical literature review at the intersection of operations, finance and law. Journ. of Banking and Financial Technology 2022, 6, 83–107. [Google Scholar] [CrossRef]
- Mohammad, A.; Chirchir, B. Challenges of Integrating Artificial Intelligence in Software Project Planning: A Systematic Literature Review. Digital 2024, 4, 555–571. [Google Scholar] [CrossRef]
- Kountios, G.; Kanakaris, S.; Moulogianni, C.; Bournaris, T. Strengthening AKIS for Sustainable Agricultural Features: Insights and Innovations from the European Union: A Literature Review. Sustainability 2024, 16, 7068. [Google Scholar] [CrossRef]
- Sandra, K.-A.; Cevers, A.; Kovalenko, A.; Auzins, A. Challenges for Customs Risk Management Today: A Literature Review. J. Risk Financ. Manag. 2024, 17, 321. [Google Scholar] [CrossRef]
- Deuber, D.; Gruber, J.; Humml, M.; Ronge, V.; Scheler, N. Argumentation Schemes for Blockchain Deanonymisation. FinTech 2024, 3, 236–248. [Google Scholar] [CrossRef]
- Sun, Y.; Jiang, S.; Jia, W.; Wang, Y. Blockchain as a cutting-edge technology impacting business: A systematic literature review perspective. Telecommun. Policy 2022, 46, 102443. [Google Scholar] [CrossRef]
- Sadman, N.; Ahsan, M.M.; Rahman, A.; Siddique, Z.; Gupta, K.D. Promise of AI in DeFi, a Systematic Review. Digital 2022, 2, 88–103. [Google Scholar] [CrossRef]
- Dissanayake, H.; Popescu, C.; Iddagoda, A. A Bibliometric Analysis of Financial Technology: Unveiling the Research Landscape. FinTech 2023, 2, 527–542. [Google Scholar] [CrossRef]
- Dagkinis, I.; Psomas, P.; Vlachvei, A.; Koskeris, A.; Ziouzios, D.; Frengkou, E.-A.; Nikitakos, N. An Online Platform in 3D Virtual Environment, a Tool in Entrepreneurship Empowerment for Goods and Services Supply Chain. WSEAS Transactions on Business and Economics 2024, 21, 1441–1448. [Google Scholar] [CrossRef]
- Liyanaarachchi, G.; Viglia, G.; Kurtaliqi, F. Addressing challenges of digital transformation with modified blockchain. Technol. Forecast. Soc. Change 2024, 201, 123254. [Google Scholar] [CrossRef]
- Zheng, C. An innovative MS-VAR model with integrated financial knowledge for measuring the impact of stock market bubbles on financial security. J. Innov. Knowl. 2022, 7, 100207. [Google Scholar] [CrossRef]
- Cambaza, E. The Role of FinTech in Sustainable Healthcare Development in Sub-Saharan Africa: A Narrative Review. FinTech 2023, 2, 444–460. [Google Scholar] [CrossRef]
- Al-Qasimi, M.; Khudari, M.; Al Balushi, Z. A Review on Mitigating Disruptions and Improving Resilience in Supply Chain Logistics. WSEAS Transactions on Business and Economics 2024, 21, 2551–2577. [Google Scholar] [CrossRef]
- Deuber, D.; Gruber, J.; Humml, M.; Ronge, V.; Scheler, N. Argumentation Schemes for Blockchain Deanonymisation. FinTech 2024, 3, 236–248. [Google Scholar] [CrossRef]
- Alnaimat, M.A.; Kharit, O.; Purhani, S.; Symonenko, O.; Bratus, H. The Impact of using Blockchain on the Auditing Profession. WSEAS Transactions on Information Science and Applications 2023, 20, 364–374. [Google Scholar] [CrossRef]
- Chen, X.; Zhou, Y. Open-Source Collaboration and Technological Innovation in the Industrial Software Industry: A Multi-Case Study. Systems 2025, 13, 433. [Google Scholar] [CrossRef]
- Cuc, S. Unlocking the Potential of Blockchain Technology in the Textile and Fashion Industry. FinTech 2023, 2, 311–326. [Google Scholar] [CrossRef]
- Giannaris, P.S.; Mastorakis, N.E. Overview of Taxonomy and Ontology Approaches for the Classification of Blockchain Components. WSEAS Transactions on Computer Research 2023, 11, 33–56. [Google Scholar] [CrossRef]
- Zhao, G.; Olan, F.; Liu, S.; Hormazabal, J.H.; Lopez, C.; Zubairu, N.; Jinhua, Z.; Chen, X. Links between risk source identification and resilience capability building in agri-food supply chains: A comprehensive analysis. IEEE Trans. Eng. Manag. 2022, 1–18. [Google Scholar] [CrossRef]
- Yfantis, V.; Ntalianis, K. A Blockchain Platform For Teaching Services Among The Students. WSEAS Transactions on Advances in Engineering Education 2022, 19, 141–146. [Google Scholar] [CrossRef]
- Chen, C.-P.; Huang, K.-W.; Kuo, Y.-C. Conditional Token: A New Model to Supply Chain Finance by Using Smart Contract in Public Blockchain. FinTech 2023, 2, 170–204. [Google Scholar] [CrossRef]
- Ante, L.; Fiedler, I.; Willruth, J.M.; Steinmetz, F. A Systematic Literature Review of Empirical Research on Stablecoins. FinTech 2023, 2, 34–47. [Google Scholar] [CrossRef]
- Poutachidou, N.; Koulis, A. The Investment Styles and Performance of AI-Related ETFs: Analyzing the Impact of Active Management. FinTech 2025, 4, 20. [Google Scholar] [CrossRef]
- Xiong, H.; Dalhaus, T.; Wang, P.; Huang, J. Blockchain Technology for Agriculture: Applications and Rationale. Front. Blockchain 2020, 3. [Google Scholar] [CrossRef]
- Lin, W.; Huang, X.; Fang, H.; Wang, V.; Hua, Y.; Wang, J.; Yin, H.; Yi, D.; Yau, L. Blockchain Technology in Current Agricultural Systems: From Techniques to Applications. IEEE Access 2020, 8, 143920–143937. [Google Scholar] [CrossRef]
- Vu, N.; Ghadge, A.; Bourlakis, M. Blockchain adoption in food supply chains: A review and implementation framework. Prod. Plan. Control 2021, 1–18. [Google Scholar] [CrossRef]
- Khanfar, A.A.A.; Iranmanesh, M.; Ghobakhloo, M.; Senali, M.G.; Fathi, M. Applications of Blockchain Technology in Sustainable Manufacturing and Supply Chain Management: A Systematic Review. Sustainability 2021, 13, 7870. [Google Scholar] [CrossRef]
- Lohmer, J.; Lasch, R. Blockchain in operations management and manufacturing: Potential and barriers. Computers & Industrial Engineering 2020, 149, 106789. [Google Scholar] [CrossRef]
- Andersone, I.; Bazone, G.; Ievins, J. Mitigation of Shift Rotation Effects on Workers’ Health and Sleep Quality in Manufacturing Companies in Latvia. WSEAS Transactions on Systems and Control 2022, 17, 579–584. [Google Scholar] [CrossRef]
- Unal, I.M.; Aysan, A.F. Fintech, Digitalization, and Blockchain in Islamic Finance: Retrospective Investigation. FinTech 2022, 1, 388–398. [Google Scholar] [CrossRef]
- Lehmann, M.; Nunes, R.R.; Barroso, J. (João); Rocha, T. (Tânia). Good Practices for Designing a UI/UX Motorcycle Display: A Systematic Literature Review. WSEAS Transactions on Information Science and Applications 2024, 21, 499–508. [Google Scholar] [CrossRef]
- Karaki, B.A.; Al-Kasasbeh, O. Analyzing the Banking Sector- Fintech Companies Nexus in Jordan. WSEAS Transactions on Business and Economics 2024, 21, 280–287. [Google Scholar] [CrossRef]
- Seyedkolaei, A.A.; Mahmoudi, F.; García, J. A Deep Learning Approach for Multiclass Attack Classification in IoT and IIoT Networks Using Convolutional Neural Networks. Future Internet 2025, 17, 230. [Google Scholar] [CrossRef]
- Yaqoob, I.; Salah, K.; Uddin, M.; Jayaraman, R.; Omar, M.; Imran, M. Blockchain for digital twins: Recent advances and future research challenges. IEEE Netw. 2020, 34, 290–298. [Google Scholar] [CrossRef]
- Altun, C.; Tavli, B.; Yanikomeroglu, H. Liberalization of digital twins of IoT-enabled home appliances via blockchains and absolute ownership rights. IEEE Commun. Mag. 2019, 57, 65–71. [Google Scholar] [CrossRef]
- Teng, Z.; Xia, H.; He, Y. Rewiring Sustainability: How Digital Transformation and Fintech Innovation Reshape Environmental Trajectories in the Industry 4.0 Era. Systems 2025, 13, 400. [Google Scholar] [CrossRef]
- Hasan, H.R.; Salah, K.; Jayaraman, R.; Omar, M.; Yaqoob, I.; Pesic, S.; Taylor, T.; Boscovic, D. A blockchain-based approach for the creation of digital twins. IEEE Access 2020, 8, 34113–34126. [Google Scholar] [CrossRef]
- Leng, J.; Yan, D.; Liu, Q.; Xu, K.; Zhao, J.L.; Shi, R.; Wei, L.; Zhang, D.; Chen, X. ManuChain: Combining permissioned blockchain with a holistic optimization model as bi-level intelligence for smart manufacturing. IEEE Trans. Syst. Man. Cybern. Syst. 2019, 50, 182–192. [Google Scholar] [CrossRef]
- Gramoli, V. From blockchain consensus back to Byzantine consensus. Future Gener. Comput. Syst. 2020, 107, 760–769. [Google Scholar] [CrossRef]
- Nikolakis, N.; Alexopoulos, K.; Xanthakis, E.; Chryssolouris, G. The digital twin implementation for linking the virtual representation of human-based production tasks to their physical counterpart in the factory-floor. Int. J. Comput. Integr. Manuf. 2019, 32, 1–12. [Google Scholar] [CrossRef]
- Beverly, S.P.; Clark, Q.M.; Hill, L.B.; & Gillian-Daniel, D.L.; Gillian-Daniel, D. L. Advancing Diversity, Equity, and Inclusion: Operationalizing the Inclusive Professional Framework to Develop STEM Faculty Change Agents. Education Sciences 2025, 15. [Google Scholar] [CrossRef]
- Pandey, L.K.; Bhattacharjee, J.; Singh, R.; Baker, H.K.; Sharma, R.K. Fintech Adoption and Dispositional Innovativeness in E-Gold Investment: Evidence from India. J. Theor. Appl. Electron. Commer. Res. 2025, 20, 105. [Google Scholar] [CrossRef]
- Alnoor, A.; Abbas, S.; Sadaa, A.M.; Chew, X.Y.; Bayram, G.E. . Navigating the power of blockchain strategy: Analysis of technology-organization-environment (TOE) framework and innovation resistance theory using PLS-SEM and ANN insights. Technological Forecasting and Social Change 2025, 214, 124044. [Google Scholar] [CrossRef]
- Javaid, M.; Haleem, A.; Singh, R.P.; Suman, R.; Khan, S. A review of Blockchain Technology applications for financial services. BenchCouncil Transactions on Benchmarks, Standards and Evaluations 2022, 2. [Google Scholar] [CrossRef]
- Ali, O.; Ally, M.; Clutterbuck, P.; Dwivedi, Y. The state of play of blockchain technology in the financial services sector: A systematic literature review. International Journal of Information Management 2020, 54, 102199. [Google Scholar] [CrossRef]
- Goia, I.; Bacioiu, A.-S. The Analysis of Freight Forwarding Services Using the Business Process Modelling Tools. Study Case in Constanta Port. Design, Construction, Maintenance 2022, 2, 217–220. [Google Scholar] [CrossRef]
- Barbu, C.M.; Gîrboveanu, S.-R.; Popescu, D.V.; Dabija, D.-C. Examining Customer Brand Engagement in Online Financial Services Provided by Fintech. J. Theor. Appl. Electron. Commer. Res. 2025, 20, 100. [Google Scholar] [CrossRef]
- Dev, N.K.; Shankar, R.; Qaiser, F.H. Industry 4.0 and circular economy: Operational excellence for sustainable reverse supply chain performance. Resour. Conserv. Recycl. 2020, 153, 104583. [Google Scholar] [CrossRef]
- Priyanka, Bansal, S. ; Kaur, P. A Review on Microstrip Patch Antenna Sensors: Agriculture, Environment, Health Care and IoT Applications. WSEAS Transactions on Communications 2024, 23, 149–169. [Google Scholar] [CrossRef]
- Sarkis, J.; Kouhizadeh, M.; Zhu, Q.S. Digitalization and the greening of supply chains. Ind. Manag. Data Syst. 2021, 121, 65–85. [Google Scholar] [CrossRef]
- Pournader, M.; Shi, Y.; Seuring, S.; Koh, S.L. Blockchain applications in supply chains, transport and logistics: A systematic review of the literature. Int. J. Prod. Res. 2020, 58, 2063–2081. [Google Scholar] [CrossRef]
- Al Ghunaimi, H.; Almaqtari, F.A.; Wesonga, R.; Elmashtawy, A. The Rise of FinTech and the Journey Toward a Cashless Society: Investigating the Use of Mobile Payments by SMEs in Oman in the Context of Vision 2040. Administrative Sciences 2025, 15. [Google Scholar] [CrossRef]
- Astarita, V.; Giofrè, V.P.; Mirabelli, G.; Solina, V. A Review of Blockchain-Based Systems in Transportation. Information 2020, 11. [Google Scholar] [CrossRef]
- Konstandakopoulou, F. Health and Safety Challenges in Bridge Construction: A Comprehensive Review of Workplace Accidents. Engineering World 2024, 6, 277–290. [Google Scholar] [CrossRef]
- Rohayati, T.; Dwidienawati, D.; Aniesta, D. Systematic Literature Review of Antecedents and Outcomes of Employee Experience. WSEAS Transactions on Computer Research 2025, 13, 14–26. [Google Scholar] [CrossRef]
- Mohapatra, N.; Das, M.; Shekhar, S.; Singh, R.; Khan, S.; Tewari, L.M.; Félix, M.J.; Santos, G. Assessing the Role of Financial Literacy in FinTech Adoption by MSEs: Ensuring Sustainability Through a Fuzzy AHP Approach. Sustainability 2025, 17, 4340. [Google Scholar] [CrossRef]
- Geng, Y.; Sarkis, J.; Bleischwitz, R. How to globalize the circular economy. Nature 2019, 565, 153–155. [Google Scholar] [CrossRef]
- Weshah, S. Modeling and Analyzing of Financial Data within Digital Transformation Era and its Impact on Balanced Scorecards Utilizations: A Theoretical Review. WSEAS Transactions on Financial Engineering 2024, 2, 180–186. [Google Scholar] [CrossRef]
- Philsoophian, M.; Akhavan, P.; Namvar, M. The mediating role of blockchain technology in improvement of knowledge sharing for supply chain management. Management Decision 2022, 60, 784–805. [Google Scholar] [CrossRef]
- Vouzikas, A.; Gazis, A. On the Robust Multiple Objective Control with Simultaneous Pole Placement in LMI Regions. WSEAS Transactions on Systems 2021, 20, 272–280. [Google Scholar] [CrossRef]
- Okuneviciute Neverauskiene, L.; Danileviciene, I.; Labašauskiene, G. An Assessment of Lithuania’s Financial Technology Development. FinTech 2025, 4, 19. [Google Scholar] [CrossRef]
- Park, G.; Shin, S.R.; Choy, M. Early mover (dis)advantages and knowledge spillover effects on blockchain startups’ funding and innovation performance. J. Bus. Res. 2020, 109, 64–75. [Google Scholar] [CrossRef]
- Onaolapo, A.K.; Akindeji, K.T.; Adefarati, T.; Moloi, K. A Comprehensive Review of the Smart Microgrids’ Modeling and Control Methods for Sustainable Developments. WSEAS Transactions on Power Systems 2024, 19, 285–306. [Google Scholar] [CrossRef]
- Massaro, A. Multi-Level Decision Support System in Production and Safety Management. Knowledge 2022, 2, 682–701. [Google Scholar] [CrossRef]
- Zheng, Z.; Xie, S.; Dai, H.-N.; Chen, X.; Wang, H. Blockchain challenges and opportunities: A survey. Int. J. Web Grid Serv. 2018, 14, 352–375. [Google Scholar] [CrossRef]
- Bratianu, C.; Paiuc, D. A Bibliometric Analysis of Knowledge Dynamics in Managerial Decision Making. Knowledge 2022, 2, 702–718. [Google Scholar] [CrossRef]
- Zheng, Z.; Xie, S.; Dai, H.-N.; Chen, W.; Chen, X.; Weng, J.; Imran, M. An overview on smart contracts: Challenges, advances and platforms. Future Gener. Comput. Syst. 2020, 105, 475–491. [Google Scholar] [CrossRef]
- Spennemann, D.H.R. The Decentralized Generation of Public Knowledge during the COVID-19 Pandemic: Examples from Australia. Knowledge 2023, 3, 320–332. [Google Scholar] [CrossRef]
- Mandic, A.; Markovic, B.; Žigo, I.R. Risks of the Use of FinTech in the Financial Inclusion of the Population: A Systematic Review of the Literature. Journal of Risk and Financial Management 2025, 18. [Google Scholar] [CrossRef]
- Satar, A. Examining the Determinants of Sustainable Competitive Advantage: A Systematic Literature Review. WSEAS Transactions on Computer Research 2024, 12, 112–122. [Google Scholar] [CrossRef]
- Kumar, S.R.; Devakumar, J. Intelligent Techniques for Control and Fault Diagnosis in Pressurized Water Reactor: A Review. Earth Sciences and Human Constructions 2024, 4, 25–42. [Google Scholar] [CrossRef]
- Pasias, V.; Karras, D.A.; Papademetriou, R.C. Advances in Survivability-supported Framework for Traffic Engineering in Multi-service Backbone Networks. WSEAS Transactions on Systems 2022, 21, 294–303. [Google Scholar] [CrossRef]
- Erkec, T.Y.; Hajiyev, C. Vision-Based Approaches of the Small Satellites Relative Navigation. WSEAS Transactions on Computer Research 2021, 9, 13–20. [Google Scholar] [CrossRef]
- Salcedo, E.; Gupta, M. The effects of individual-level espoused national cultural values on the willingness to use Bitcoin-like blockchain currencies. Int. J. Inf. Manag. 2021, 60, 102388. [Google Scholar] [CrossRef]
- Filip, A.; Lobo, G.J.; Paugam, L. Managerial discretion to delay the recognition of goodwill impairment: The role of enforcement. J. Bus. Financ. Account. 2021, 48, 36–69. [Google Scholar] [CrossRef]
- Unal, I.M.; Aysan, A.F. Fintech, Digitalization, and Blockchain in Islamic Finance: Retrospective Investigation. FinTech 2022, 1, 388–398. [Google Scholar] [CrossRef]
- Basdekidou, V.; Styliadou, A. Corporate Social Responsibility & Market Volatility: Relationship and Trading Opportunities. Int. Bus. Res. 2017, 10, 1–12. [Google Scholar] [CrossRef]
- Basdekidou, V.; Styliadou, A. Corporate Social Responsibility Performance & ETF Historical Market Volatility. Int. J. Econ. Financ. 2017, 6, 30–39. [Google Scholar] [CrossRef]
- Abdullah, H.O.; Atshan, N.; Al-Abrrow, H.; Alnoor, A.; Valeri, M.; Bayram, G.E. Leadership styles and sustainable organizational energy in family business: modeling non-compensatory and nonlinear relationships. Journal of Family Business Management 2023, 13, 1104–1131. [Google Scholar] [CrossRef]
- Dehghani, M.; Kennedy, R.W.; Mashatan, A.; Rese, A.; Karavidas, D. High interest, low adoption. A mixed-method investigation into the factors influencing organisational adoption of blockchain technology. Journal of Business Research 2022, 149, 393–411. [Google Scholar] [CrossRef]
- O’Dwyer, R. Limited edition: Producing artificial scarcity for digital art on the blockchain and its implications for the cultural industries. Convergence 2020, 26, 874–894. [Google Scholar] [CrossRef]
- Hughes, L.; Dwivedi, Y.K.; Misra, S.K.; Rana, N.P.; Raghavan, V.; Akella, V. Blockchain research, practice and policy: Applications, benefits, limitations, emerging research themes and research agenda. International Journal of Information Management 2019, 49, 114–129. [Google Scholar] [CrossRef]
- Johar, S.; Ahmad, N.; Asher, W.; Cruickshank, H.; Durrani, A. Research and Applied Perspective to Blockchain Technology: A Comprehensive Survey. Appl. Sci. 2021, 11, 6252. [Google Scholar] [CrossRef]
- Yapa, C.; De Alwis, C.; Liyanage, M.; Ekanayake, J. Survey on blockchain for future smart grids: Technical aspects, applications, integration challenges and future research. Energy Rep. 2021, 7, 6530–6564. [Google Scholar] [CrossRef]
- Snihur, Y.; Zott, C.; Amit, R. Managing the Value Appropriation Dilemma in Business Model Innovation. Strategy Sci. 2021, 6, 22–38. [Google Scholar] [CrossRef]
- Albahri, A.S.; Alnoor, A.; Zaidan, A.A.; et al. Hybrid artificial neural network and structural equation modelling techniques: a survey. Complex Intell. Syst. 2022, 8, 1781–1801. [Google Scholar] [CrossRef] [PubMed]
- Sjödin, D.; Parida, V.; Jovanovic, M.; Visnjic, I. Value Creation and Value Capture Alignment in Business Model Innovation: A Process View on Outcome-Based Business Models. J. Prod. Innov. Manag. 2020, 37, 158–183. [Google Scholar] [CrossRef]
- Mohammad, A.; Abbas, Y. Key Challenges of Cloud Computing Resource Allocation in Small and Medium Enterprises. Digital 2024, 4, 372–388. [Google Scholar] [CrossRef]
- Alnoor, A.; Atiyah, A.G.; Abbas, S. Blockchain Adoption Strategy from the Perspective of Organization, Technology and Environment Theory: A Hybrid SEM and ANN Approach. Global Business Review 2024. [Google Scholar] [CrossRef]
- Alnoor, A.; Tiberius, V.; Atiyah, A. G.; Khaw, K. W.; Yin, T. S.; Chew, X.; Abbas, S. How positive and negative electronic word of mouth (eWOM) affects customers' intention to use social commerce? A dual-stage multi group-SEM and ANN analysis. International Journal of Human-Computer Interaction 2024, 40, 808–837. [Google Scholar] [CrossRef]
- Meskini, F.Z.; Alaoui, Y.L.; Aboulaich, R. Evaluating Barriers to Blockchain Adoption in the Insurance Sector using Interval-Valued Intuitionistic Fuzzy TOPSIS. WSEAS Transactions on Business and Economics 2024, 21, 1584–1597. [Google Scholar] [CrossRef]
- Meskini, F.Z.; Aboulaich, R. Insurance Based on Waqf and Blockchain Technology: A Strong Social Impact & Efficiency. WSEAS Transactions on Business and Economics 2024, 21, 741–752. [Google Scholar] [CrossRef]
- Komulainen, R.; Nätti, S. Barriers to blockchain adoption: Empirical observations from securities services value network. Journal of Business Research 2023, 159. [Google Scholar] [CrossRef]
- Krichen, M.; Ammi, M.; Mihoub, A.; Almutiq, M. Blockchain for modern applications: a survey. Sensors 2022, 22, 1–27. [Google Scholar] [CrossRef] [PubMed]
- Jena, R.K. Exploring Antecedents of Peoples’ Intentions to Use Smart Services in a Smart City Environment: An Extended UTAUT Model. J. Inf. Syst. 2022, 36, 133–149. [Google Scholar] [CrossRef]
- Jevsikova, T.; Gabrielė, S.; Stumbrienė, D.; Juškevičienė, A.; Dagienė, V. Acceptance of distance learning technologies by teachers: Determining factors and emergency state influence. Informatica 2021, 32, 517–542. [Google Scholar] [CrossRef]
- Nanos, I.; Giannakou, E.; Skylogiannis, V.; Zoumpeloulis, A.P.; Stafyla, A. Is Local Sustainable? Exploring Consumers’ Perceptions Towards Short Food Supply Chains in Greece. In: Kostavelis, I., Folinas, D., Aidonis, D., Achillas, C. (eds) Supply Chains. ICSC 2024. In Communications in Computer and Information Science; Springer: Cham, 2025; p. 2111. [Google Scholar] [CrossRef]
- Malik, S.; Chadhar, M.; Vatanasakdakul, S.; Chetty, M. Factors Affecting the Organizational Adoption of Blockchain Technology: Extending the Technology–Organization–Environment (TOE) Framework in the Australian Context. Sustainability 2021, 13, 9404. [Google Scholar] [CrossRef]
- Peng, R.; Zeng, B. Digital Financial Inclusion and Inclusive Green Growth: Evidence from China’s Green Growth Initiatives. International Journal of Financial Studies 2025, 13, 2. [Google Scholar] [CrossRef]
- Sadaa, A.M.; Ganesan, Y.; Khaw, K.W.; et al. Based on the perception of ethics in social commerce platforms: Adopting SEM and MCDM approaches for benchmarking customers in rural communities. Curr Psychol 2023, 42, 31151–31185. [Google Scholar] [CrossRef]
- Leong, L.-Y.; Hew, T.-S.; Ooi, K.-B.; Chong, A. Y-L. Predicting the antecedents of trust in social commerce – A hybrid structural equation modeling with neural network approach. Journal of Business Research 2020, 110, 24–40. [Google Scholar] [CrossRef]
- Hurani, J.; Abdel-Haq, M.K. Factors Influencing FinTech Adoption Among Bank Customersin Palestine: An Extended Technology Acceptance Model Approach. zaidanInternational Journal of Financial Studies 2025, 13. [Google Scholar] [CrossRef]
- Shiyyab, F.S.; Alzoubi, A.B.; Obidat, Q.M.; Alshurafat, H. The Impact of Artificial Intelligence Disclosure on Financial Performance. International Journal of Financial Studies 2023, 11, 115. [Google Scholar] [CrossRef]
- Lu, L.; Liang, C.; Gu, D.; Ma, Y.; Xie, Y.; Zhao, S. What advantages of blockchain affect its adoption in the elderly care industry? A study based on the technology–organisation–environment framework. Technology in Society 2021, 67. [Google Scholar] [CrossRef]
- Basdekidou, V.; Papapanagos, H. The impact of FinTech/Blockchain adoption on corporate ESG and DEI performance. WSEAS Transactions on Business and Economics 2024, 21, 2145–2157. [Google Scholar] [CrossRef]
- Eleftheriadis, I. M. Corporate trade-off hypothesis: An investigation of relationship between business and financial risk. Corporate Ownership & Control 2018, 15, 258–263. [Google Scholar] [CrossRef]
- Zaidan, A.A.; Alnoor, A.; Albahri, O.S.; Mohammed, R.T.; Alamoodi, A.H.; Albahri, A.S.; Zaidan, B.B.; Garfan, S.; Hameed, H.; Al-Samarraay, M.S.; Jasim, A.N.; Malik, R.Q. Review of artificial neural networks-contribution methods integrated with structural equation modeling and multi-criteria decision analysis for selection customization. Engineering Applications of Artificial Intelligence 2023, 124, 106643. [Google Scholar] [CrossRef]
- Wong, L.-W.; Tan, G.W.-H; Lee, V.-H.; Ooi, K.-B.; Sohal, A. Psychological and System-Related Barriers to Adopting Blockchain for Operations Management: An Artificial Neural Network Approach. IEEE Transactions on Engineering Management 2023, 70, 67–81. [Google Scholar] [CrossRef]
- Ducrée, J. Research - A blockchain of knowledge? Elsevier/Blockchain: Research and Applications 2020, 1, 100005. [Google Scholar] [CrossRef]
- Habib, G.; Sharma, S.; Ibrahim, S.; Ahmad, I.; Qureshi, S.; Ishfaq, M. Blockchain Technology: Benefits, Challenges, Applications, and Integration of Blockchain Technology with Cloud Computing. Future Internet 2022, 14, 341. [Google Scholar] [CrossRef]
- Karamanlis, I.; Kokkalis, A.; Profillidis, V.; Botzoris, G.; Galanis, A. Identifying Road Accident Black Spots using Classical and Modern Approaches. WSEAS Transactions on Systems 2023, 22, 556–565. [Google Scholar] [CrossRef]
- Han, M.S.; Chen, W. Determinants of eco-innovation adoption of small and medium enterprises: an empirical analysis in Myanmar. Technol. Forecast. Soc. Chang. 2021, 173, 1–9. [Google Scholar] [CrossRef]
- Tsakiridis, S.; Papakonstantinou, A.; Kapandelis, A.; Mastorocostas, P.; Tsimpiris, A.; Varsamis, D. Optimizing UAV-Based Inventory Detection and Quantification in Industrial Warehouses: A LiDAR-Driven Approach. WSEAS Transactions on Systems 2024, 23, 121–127. [Google Scholar] [CrossRef]
- Bhatnagar, V.; Batra, B. Estimating Blockchain Using Time-Series Forecasting ARIMA. In book: Rising Threats in Expert Applications and Solutions 2022. [CrossRef]
- Huang, Y.; Wang, H.; Chen, Z.; Feng, C.; Zhu, K.; Yang, X. Evaluating Cryptocurrency Market Risk on the Blockchain: An Empirical Study Using the ARMA-GARCH-VaR Model. IEEE Open Journal of the Computer Society 2024, 5, 83–94. [Google Scholar] [CrossRef]
- Grünewald, A.; Gürpinar, T.; Culotta, C. Archetypes of blockchain-based business models in enterprise networks. Inf Syst E-Bus Manage 2024, 22, 633–665. [Google Scholar] [CrossRef]
- Ringle, C.M.; Wende, S.; Becker, J.-M. SmartPLS 4. Bönningstedt: SmartPLS 2024. Available online: https://www.smartpls.com (accessed on day month year).
- Kline, R.B. Principles and Practice of Structural Equation Modeling 2023, 5 ed.; Guilford Press; Available online: https://www.guilford.com/books/Principles-and-Practice-of-Structural-Equation-Modeling/Rex-Kline/9781462551910.
- Peterson, R. A. Meta-analysis of alpha Cronbach’s coefficient. Journal of Consumer Research 1994, 21, 381–391. [Google Scholar] [CrossRef]
- Dwivedi, Y.K.; Balakrishnan, J.; Das, R.; Dutot, V. Resistance to innovation: A dynamic capability model based enquiry into retailers’ resistance to blockchain adaptation. Journal of Business Research 2023, 157, 113632. [Google Scholar] [CrossRef]
- Iqbal, S.; Nawaz, A.; Ehsan, S. Financial performance and corporate governance in microfinance: Evidence from Asia. Journal of Asian Economics 2019, 60, 1–13. [Google Scholar] [CrossRef]
- World Bank Group & University of Cambridge/Judge Business School (2020). FinTech Innovation in Western Balkans: Policy and Regulatory Implications & Potential Interventions. Report, 94 pages. Available online: https://www.jbs.cam.ac.uk/wpcontent/uploads/2020/08/2020-ccaf-fintech-innovation-western-balkans.pdf.




| Participants | Number |
| Managers | 438 |
| CEO | 150 |
| Presidents | 42 |
| ICT education | 366 |
| DevOps experience | 62 |
| DevSecOps experience | 38 |
| Management experience (years >10) | 326 |
Disclaimer/Publisher’s Note: The statements, opinions and data contained in all publications are solely those of the individual author(s) and contributor(s) and not of MDPI and/or the editor(s). MDPI and/or the editor(s) disclaim responsibility for any injury to people or property resulting from any ideas, methods, instructions or products referred to in the content. |
© 2025 by the authors. Licensee MDPI, Basel, Switzerland. This article is an open access article distributed under the terms and conditions of the Creative Commons Attribution (CC BY) license (http://creativecommons.org/licenses/by/4.0/).







