Submitted:
26 June 2025
Posted:
30 June 2025
You are already at the latest version
Abstract
Keywords:
1. Introduction
2. Materials and Methods
2.1. Study Design
2.2. Assessment of Motor Function
2.3. Proteome Analysis from CSF
2.4. Sample Selection for Enzyme-Linked Immunosorbent Assay (ELISA)
| Sex | Male (%) | Female (%) | |
|---|---|---|---|
| Proteome analysis | 5 (71) | 2 (29) | |
| ELISA Analysis | 10 (71) | 4 (29) | |
| SMA type | 2 | 3 | |
| Proteome analysis | 2 (29) | 5 (71) | |
| ELISA Analysis | 1 (7) | 13 (93) | |
| SMN2 copy number | 2 (%) | 3 (%) | 4 (%) |
| Proteome analysis | 0 (0) | 3 (43) | 4 (57) |
| ELISA Analysis | 1 (7) | 6 (43) | 7 (50) |
| Clinical classification | Non-Sitter | Sitter | Walker |
| Proteome analysis | 0 (0) | 4 (57) | 3 (43) |
| ELISA Analysis | 4 (29) | 1 (7) | 9 (64) |
| Spondylodesis | Yes (%) | No (%) | |
| Proteome analysis | 1 (14) | 6 (86) | |
| ELISA Analysis | 2 (14) | 12 (86) | |
| Non-invasive ventilation | Yes (%) | No (%) | |
| Proteome analysis | 2 (29) | 5 (71) | |
| ELISA Analysis | 3 (21) | 11 (79) | |
| Age | Mean (sda) | Minimum | Maximum |
| Proteome analysis | 40.00 (14.28) | 26 | 65 |
| ELISA Analysis | 37.71 (12.86) | 22 | 62 |
| Disease duration in years | Mean (sd) | Minimum | Maximum |
| Proteome analysis | 35.01 (16.22) | 14 | 63 |
| ELISA Analysis | 29.08 (14.34) | 12 | 61 |
| Baseline HFMSE score | Mean (sd) | Minimum | Maximum |
| Proteome analysis | 28.00 (22.06) | 0 | 57 |
| ELISA Analysis | 32.50 (21.38) | 1 | 62 |
| Baseline RULM score | Mean (sd) | Minimum | Maximum |
| Proteome analysis | 25.00 (13.90) | 0 | 37 |
| ELISA Analysis | 29.64 (10.49) | 7 | 37 |
2.5. ELISA from CSF and Serum
2.6. Animals
2.7. NPTX2 Immunostaining of Murine Spinal Cord Tissue Slices
2.8. Statistical Analysis
3. Results
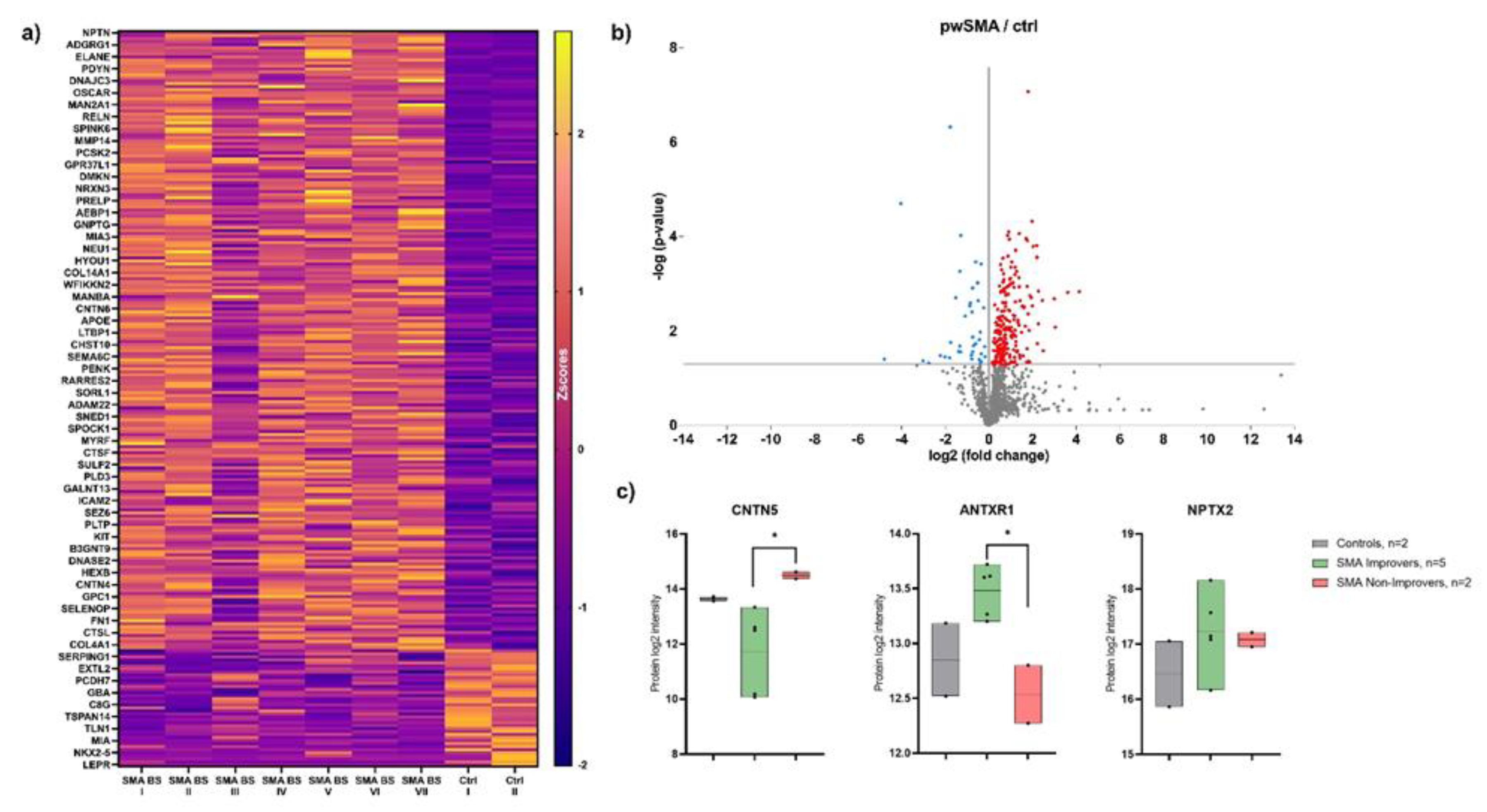
3.1. Proteomic Profiling of CSF
3.2. ELISA-Based Quantification of NPTX2, CNTN5 and ANXTR1 in CSF and Serum
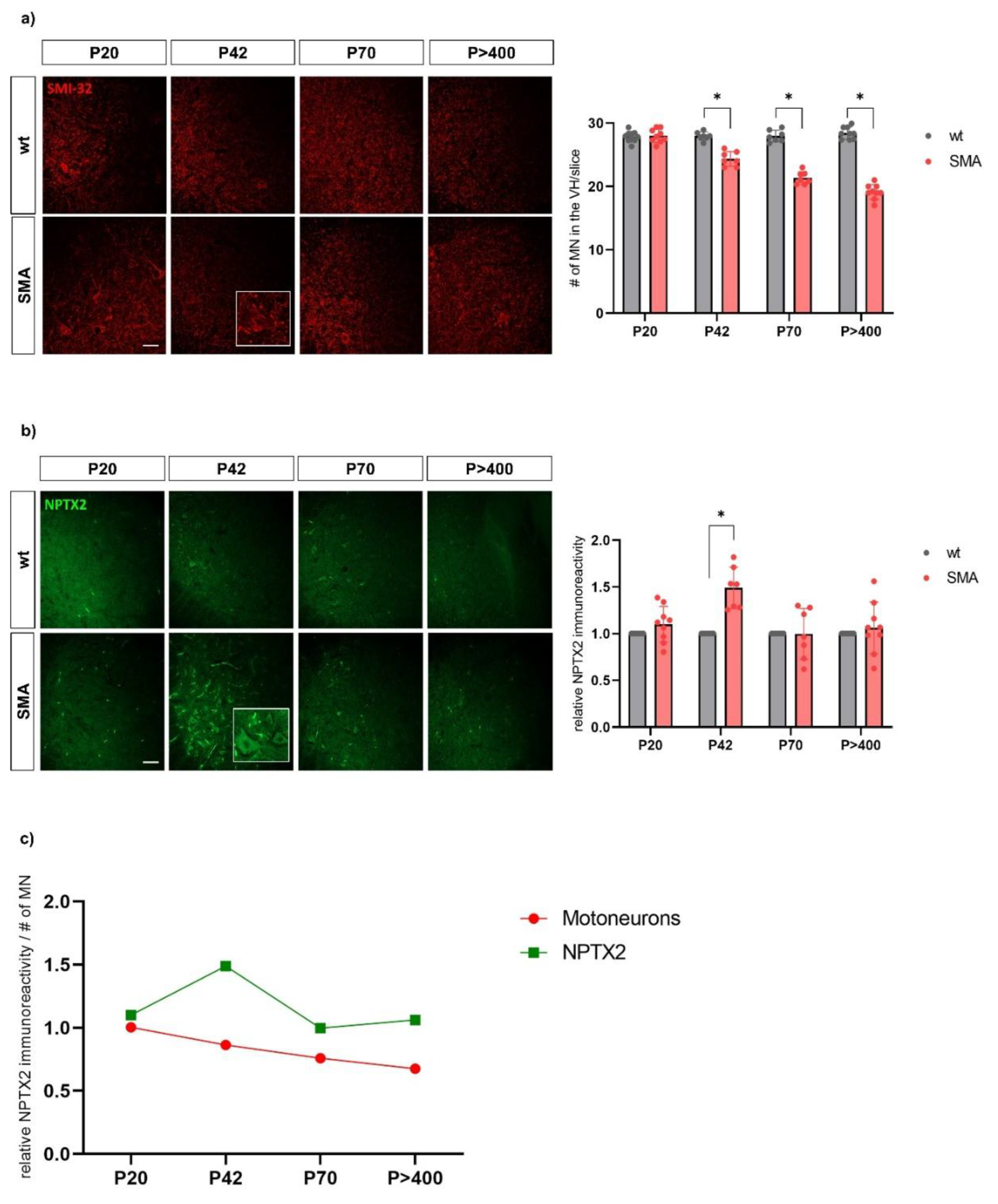
3.3. NPTX2 Immunostaining of Murine Spinal Cord Tissue Slices
4. Discussion
5. Conclusions
Supplementary Materials
Author Contributions
Funding
Institutional Review Board Statement
Informed Consent Statement
Data Availability Statement
Acknowledgments
Conflicts of Interest
References
- Lefebvre S, Bürglen L, Reboullet S, et al (1995) Identification and characterization of a spinal muscular atrophy-determining gene. Cell 80:155–165. [CrossRef]
- Lefebvre S, Burlet P, Liu Q, et al (1997) Correlation between severity and SMN protein level in spinal muscular atrophy. Nat Genet 16:265–269. [CrossRef]
- Kolb SJ, Battle DJ, Dreyfuss G (2007) Molecular functions of the SMN complex. J Child Neurol 22:990–994. [CrossRef]
- Calucho M, Bernal S, Alías L, et al (2018) Correlation between SMA type and SMN2 copy number revisited: An analysis of 625 unrelated Spanish patients and a compilation of 2834 reported cases. Neuromuscul Disord NMD 28:208–215. [CrossRef]
- Wadman RI, Wijngaarde CA, Stam M, et al (2018) Muscle strength and motor function throughout life in a cross-sectional cohort of 180 patients with spinal muscular atrophy types 1c-4. Eur J Neurol 25:512–518. [CrossRef]
- Hagenacker T, Wurster CD, Günther R, et al (2020) Nusinersen in adults with 5q spinal muscular atrophy: a non-interventional, multicentre, observational cohort study. Lancet Neurol 19:317–325. [CrossRef]
- Günther R, Wurster CD, Brakemeier S, et al (2024) Long-term efficacy and safety of nusinersen in adults with 5q spinal muscular atrophy: a prospective European multinational observational study. Lancet Reg Health Eur 39:100862. [CrossRef]
- Mercuri E, Deconinck N, Mazzone ES, et al (2022) Safety and efficacy of once-daily risdiplam in type 2 and non-ambulant type 3 spinal muscular atrophy (SUNFISH part 2): a phase 3, double-blind, randomised, placebo-controlled trial. Lancet Neurol 21:42–52. [CrossRef]
- Brakemeier S, Lipka J, Schlag M, et al (2024) Risdiplam improves subjective swallowing quality in non-ambulatory adult patients with 5q-spinal muscular atrophy despite advanced motor impairment. J Neurol. [CrossRef]
- Maggi L, Bello L, Bonanno S, et al (2020) Nusinersen safety and effects on motor function in adult spinal muscular atrophy type 2 and 3. J Neurol Neurosurg Psychiatry 91:1166–1174. [CrossRef]
- Coratti G, Pera MC, Montes J, et al (2021) Different trajectories in upper limb and gross motor function in spinal muscular atrophy. Muscle Nerve 64:552–559. [CrossRef]
- Gaiani A, Martinelli I, Bello L, et al (2017) Diagnostic and Prognostic Biomarkers in Amyotrophic Lateral Sclerosis: Neurofilament Light Chain Levels in Definite Subtypes of Disease. JAMA Neurol 74:525–532. [CrossRef]
- Martin S-J, McGlasson S, Hunt D, Overell J (2019) Cerebrospinal fluid neurofilament light chain in multiple sclerosis and its subtypes: a meta-analysis of case-control studies. J Neurol Neurosurg Psychiatry 90:1059–1067. [CrossRef]
- Bayoumy S, Verberk IMW, Vermunt L, et al (2024) Neurofilament light protein as a biomarker for spinal muscular atrophy: a review and reference ranges. Clin Chem Lab Med 62:1252–1265. [CrossRef]
- Cordts I, Fuetterer C, Wachinger A, et al (2025) Long-Term Dynamics of CSF and Serum Neurofilament Light Chain in Adult Patients With 5q Spinal Muscular Atrophy Treated With Nusinersen. Neurology 104:e213371. [CrossRef]
- Totzeck A, Stolte B, Kizina K, et al (2019) Neurofilament Heavy Chain and Tau Protein Are Not Elevated in Cerebrospinal Fluid of Adult Patients with Spinal Muscular Atrophy during Loading with Nusinersen. Int J Mol Sci 20:5397. [CrossRef]
- Birhanu AG (2023) Mass spectrometry-based proteomics as an emerging tool in clinical laboratories. Clin Proteomics 20:32. [CrossRef]
- Mc P, G C, N F, et al (2017) Content validity and clinical meaningfulness of the HFMSE in spinal muscular atrophy. BMC Neurol 17:. [CrossRef]
- Mazzone ES, Mayhew A, Montes J, et al (2017) Revised upper limb module for spinal muscular atrophy: Development of a new module. Muscle Nerve 55:869–874. [CrossRef]
- Xiao M-F, Xu D, Craig MT, et al NPTX2 and cognitive dysfunction in Alzheimer’s Disease. eLife 6:e23798. [CrossRef]
- Oh S, Jang Y, Na CH (2023) Discovery of Biomarkers for Amyotrophic Lateral Sclerosis from Human Cerebrospinal Fluid Using Mass-Spectrometry-Based Proteomics. Biomedicines 11:1250. [CrossRef]
- Schmitt LI, David C, Steffen R et al. (2023) Spinal astrocyte dysfunction drives motor neuron loss in late-onset spinal muscular atrophy. Acta Neuropathol 145:611–635. [CrossRef]
- Chapman G, Shanmugalingam U, Smith PD (2020) The Role of Neuronal Pentraxin 2 (NP2) in Regulating Glutamatergic Signaling and Neuropathology. Front Cell Neurosci 13:575. [CrossRef]
- Bowerman M, Swoboda KJ, Michalski J-P, et al (2012) Glucose Metabolism and Pancreatic Defects in Spinal Muscular Atrophy. Ann Neurol 72:256–268. [CrossRef]
- Reilly A, Beauvais A, Al-Aarg M, et al (2024) Peripheral defects precede neuromuscular pathology in the Smn2B/- mouse model of spinal muscular atrophy. J Neuromuscul Dis 11:1200–1210. [CrossRef]
- Tsui CC, Copeland NG, Gilbert DJ, et al (1996) Narp, a novel member of the pentraxin family, promotes neurite outgrowth and is dynamically regulated by neuronal activity. J Neurosci Off J Soc Neurosci 16:2463–2478. [CrossRef]
- Chang MC, Park JM, Pelkey KA, et al (2010) Narp regulates homeostatic scaling of excitatory synapses on Parvalbumin interneurons. Nat Neurosci 13:1090–1097. [CrossRef]
- O’Brien RJ, Xu D, Petralia RS, et al (1999) Synaptic clustering of AMPA receptors by the extracellular immediate-early gene product Narp. Neuron 23:309–323. [CrossRef]
- O’Brien R, Xu D, Mi R, et al (2002) Synaptically targeted narp plays an essential role in the aggregation of AMPA receptors at excitatory synapses in cultured spinal neurons. J Neurosci Off J Soc Neurosci 22:4487–4498. [CrossRef]
- Lee S-J, Wei M, Zhang C, et al (2017) Presynaptic Neuronal Pentraxin Receptor Organizes Excitatory and Inhibitory Synapses. J Neurosci Off J Soc Neurosci 37:1062–1080. [CrossRef]
- Cho RW, Park JM, Wolff SBE, et al (2008) mGluR1/5-dependent long-term depression requires the regulated ectodomain cleavage of neuronal pentraxin NPR by TACE. Neuron 57:858–871. [CrossRef]
- Schwarz DA, Barry G, Mackay KB, et al (2002) Identification of differentially expressed genes induced by transient ischemic stroke. Brain Res Mol Brain Res 101:12–22. [CrossRef]
- Leo M, Schmitt L-I, Fleischer M, et al (2022) Induction of Survival of Motor Neuron (SMN) Protein Deficiency in Spinal Astrocytes by Small Interfering RNA as an In Vitro Model of Spinal Muscular Atrophy. Cells 11:558. [CrossRef]
- Welby E, Ebert AD (2023) Diminished motor neuron activity driven by abnormal astrocytic EAAT1 glutamate transporter activity in spinal muscular atrophy is not fully restored after lentiviral SMN delivery. Glia 71:1311–1332. [CrossRef]
- Göverti D, Büyüklüoğlu N, Kaya H, et al (2022) Neuronal pentraxin-2 (NPTX2) serum levels during an acute psychotic episode in patients with schizophrenia. Psychopharmacology (Berl) 239:2585–2591. [CrossRef]
- Shao K, Shan S, Ru W, Ma C (2020) Association between serum NPTX2 and cognitive function in patients with vascular dementia. Brain Behav 10:e01779. [CrossRef]
- Lunke S, Bouffler SE, Patel CV, et al (2023) Integrated multi-omics for rapid rare disease diagnosis on a national scale. Nat Med 29:1681–1691. [CrossRef]
- Kessler T, Latzer P, Schmid D, et al (2020) Cerebrospinal fluid proteomic profiling in nusinersen-treated patients with spinal muscular atrophy. J Neurochem 153:650–661. [CrossRef]
- Panicucci C, Sahin E, Bartolucci M, et al (2024) Proteomics profiling and machine learning in nusinersen-treated patients with spinal muscular atrophy. Cell Mol Life Sci 81:393. [CrossRef]
- Meneri M, Abati E, Gagliardi D, et al (2023) Identification of Novel Biomarkers of Spinal Muscular Atrophy and Therapeutic Response by Proteomic and Metabolomic Profiling of Human Biological Fluid Samples. Biomedicines 11:1254. [CrossRef]
- Zandl-Lang M, Züllig T, Holzer M, et al (2025) Multi-omics profiling in spinal muscular atrophy (SMA): investigating lipid and metabolic alterations through longitudinal CSF analysis of Nusinersen-treated patients. J Neurol 272:183. [CrossRef]
- Wieske L, Martín-Aguilar L, Fehmi J, et al (2021) Serum Contactin-1 in CIDP: A Cross-Sectional Study. Neurol Neuroimmunol Neuroinflammation 8:e1040. [CrossRef]
- Yang NJ, Isensee J, Neel DV, et al (2022) Anthrax toxins regulate pain signaling and can deliver molecular cargoes into ANTXR2+ DRG sensory neurons. Nat Neurosci 25:168–179. [CrossRef]





Disclaimer/Publisher’s Note: The statements, opinions and data contained in all publications are solely those of the individual author(s) and contributor(s) and not of MDPI and/or the editor(s). MDPI and/or the editor(s) disclaim responsibility for any injury to people or property resulting from any ideas, methods, instructions or products referred to in the content. |
© 2025 by the authors. Licensee MDPI, Basel, Switzerland. This article is an open access article distributed under the terms and conditions of the Creative Commons Attribution (CC BY) license (http://creativecommons.org/licenses/by/4.0/).