Submitted:
25 June 2025
Posted:
26 June 2025
You are already at the latest version
Abstract
Keywords:
1. Introduction
2. Long-Range Dependence and Poisson Distribution
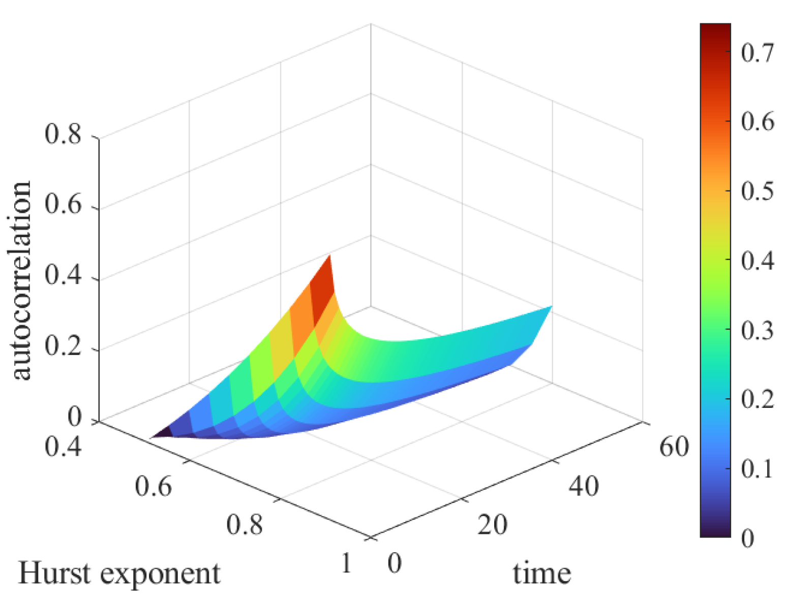
2.1. Long-range Dependence
2.2. Estimation of the Hurst exponent
2.3. Jump Characteristics of Poisson Distribution
2.4. Random walks characteristics of Poisson distribution
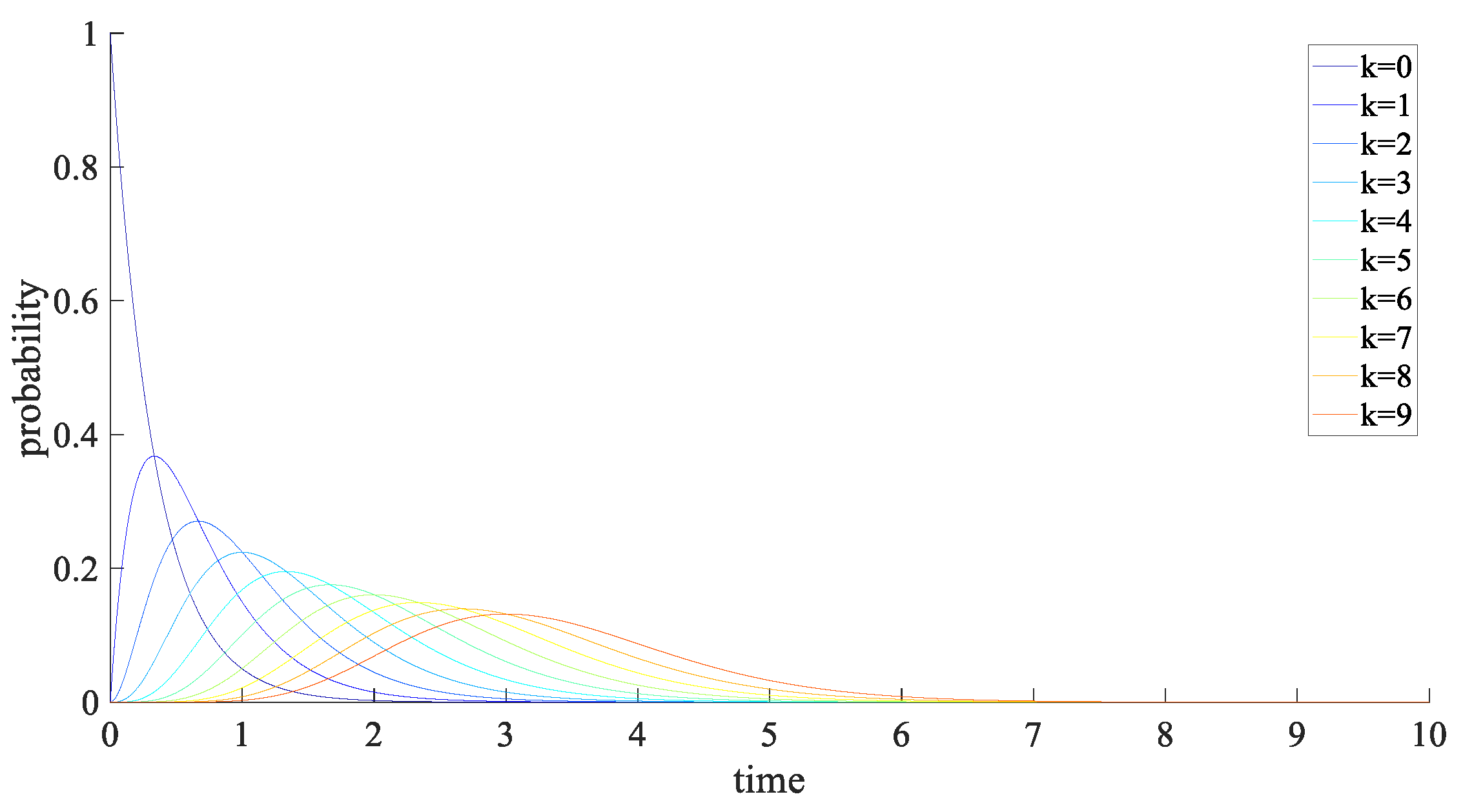
3. Definition and Characteristics of the Fractional Poisson Process
4. Fractional Poisson process predictive model
5. Parameter estimation
5.1. Estimation of drift and diffusion coefficients
5.2. Estimation Parameter
6. Case Study
6. Conclusion
Author Contributions
Acknowledgments
Conflicts of Interest
Abbreviations
| RUL | Remaining useful life |
| LRD | Long-range dependence |
| fPp | Fractional Poisson process |
| fBm | Fractional Brownian motion |
| fLsm | fractional Lévy stable motion |
| EOL | End of life |
| Probability density motion | |
| LSTM | Long-short term memory |
| GPR | Gaussian process regression |
| RVM | Relevance vector machine |
| RNN | Recurrent neural network |
| SOH | State of Health |
| Fractional Poisson process | |
| Fractional Brownian motion | |
| Hurst exponent | |
| The intensity of jumping | |
| Drift coefficient | |
| Diffusion parameter |
References
- Zhi Y, Wang H, Wang L. A state of health estimation method for electric vehicle Li-ion batteries using GA-PSO-SVR, Complex & Intelligent Systems, 2022, 8(3): 2167-2182. [CrossRef]
- Cho K, Kim S, Kim S, et al. Electrochemical Model-Based State-Space Approach for Real-Time Parameter Estimation of Lithium-Ion Batteries, Electro chemical Society Meeting Abstracts 244. The Electro chemical Society, Inc., 2023 (65):3052 -3052.
- Wang Y, Tian J, Sun Z, et al. A comprehensive review of battery modeling and state estimation approaches for advanced battery management systems, Renewable and Sustainable Energy Reviews, 2020, 131: 110015. [CrossRef]
- Liu W, Placke T, Chau K T. Overview of batteries and battery management for electric vehicles, Energy Reports, 2022, 8: 4058-4084. [CrossRef]
- Sui X, He S, Vilsen S B, et al. A review of non-probabilistic machine learning-based state of health estimation techniques for Lithium-ion battery, Applied Energy, 2021, 300: 117346. [CrossRef]
- Severson K A, Attia P M, Jin N, et al. Data-driven prediction of battery cycle life before capacity degradation, Nature Energy, 2019, 4(5): 383-391. [CrossRef]
- Chen J C , Chen T L , Liu W J ,et al.Combining empirical mode decomposition and deep recurrent neural networks for predictive maintenance of lithium-ion battery, Advanced Engineering Informatics, 2021, 50:101405.
- Li X, Yuan C, Wang Z. Multi-time-scale framework for prognostic health condition of lithium battery using modified Gaussian process regression and nonlinear regression,Journal of Power Sources, 2020, 467: 228358.
- Jia J , Liang J , Shi Y ,et al.SOH and RUL Prediction of Lithium-Ion Batteries Based on Gaussian Process Regression with Indirect Health Indicators, Energies, 2020, 13(2):375.
- Peikun S , Zhenpo W .Research of the Relationship between Li-ion Battery Charge Performance and SOH based on MIGA-Gpr Method, Energy Procedia, 2016, 88:608-613. [CrossRef]
- Xiao Y, Deng S, Han F, et al. A Model-Data-Fusion Pole Piece Thickness Prediction Method With Multisensor Fusion for Lithium Battery Rolling Machine, IEEE Access, 2022, 10: 55034-55050. [CrossRef]
- Feng H , Song D .A health indicator extraction based on surface temperature for lithium-ion batteries remaining useful life prediction,The Journal of Energy Storage, 2021, 34:102118. [CrossRef]
- Wang R, Feng H. Remaining useful life prediction of lithium-ion battery using a novel health indicator, Quality and Reliability Engineering International, 2021, 37(3): 1232-1243. [CrossRef]
- Hu C, Youn B D, Wang P, et al. Ensemble of data-driven prognostic algorithms for robust prediction of remaining useful life, Reliability Engineering & System Safety, 2012, 103: 120-135. [CrossRef]
- Chen J C , Chen T L , Liu W J ,et al.Combining empirical mode decomposition and deep recurrent neural networks for predictive maintenance of lithium-ion battery. Advanced Engineering Informatics, 2021, 50:101405.
- Wang X T, Wen Z X, Zhang S Y. Fractional poisson process (ii), Chaos, Solitons & Fractals, 2006, 28(1): 143-147.
- Saha B, Goebel K. Battery data set, NASA AMES prognostics data repository, 2007.










| Start point | RUL actual | RULpredict value | AE | RE |
| 30 | 26 | 26 | 0 | 0.0000 |
| 32 | 24 | 23 | 1 | 0.0417 |
| 34 | 22 | 21 | 1 | 0.0455 |
| 36 | 20 | 18 | 2 | 0.1000 |
| 38 | 18 | 17 | 1 | 0.0556 |
| 40 | 16 | 15 | 1 | 0.0625 |
| battery | Model | MAE | MAPE(%) | RMSE | |
| RW12 | fPp | 1.0000 | 5.0863 | 1.1547 | 0.9823 |
| fBm | 2.0000 | 9.7122 | 2.0817 | 0.6577 | |
| LSTM | 2.0000 | 9.2484 | 2.1602 | 0.9725 | |
| fLsm | 1.5000 | 7.2959 | 1.7795 | 0.9292 | |
| Wiener | 2.0000 | 10.1128 | 2.1602 | 0.9468 |
Disclaimer/Publisher’s Note: The statements, opinions and data contained in all publications are solely those of the individual author(s) and contributor(s) and not of MDPI and/or the editor(s). MDPI and/or the editor(s) disclaim responsibility for any injury to people or property resulting from any ideas, methods, instructions or products referred to in the content. |
© 2025 by the authors. Licensee MDPI, Basel, Switzerland. This article is an open access article distributed under the terms and conditions of the Creative Commons Attribution (CC BY) license (http://creativecommons.org/licenses/by/4.0/).