Submitted:
16 June 2025
Posted:
17 June 2025
You are already at the latest version
Abstract
Keywords:
1. Introduction
2. Background Study
2.1. Challenges in Reproducibility of Neuroimaging Research
2.2. Electronic Lab Notebooks (ELNs)
2.3. Green Blockchain Technology
3. IntegriLAB Overview
3.1. System Architecture
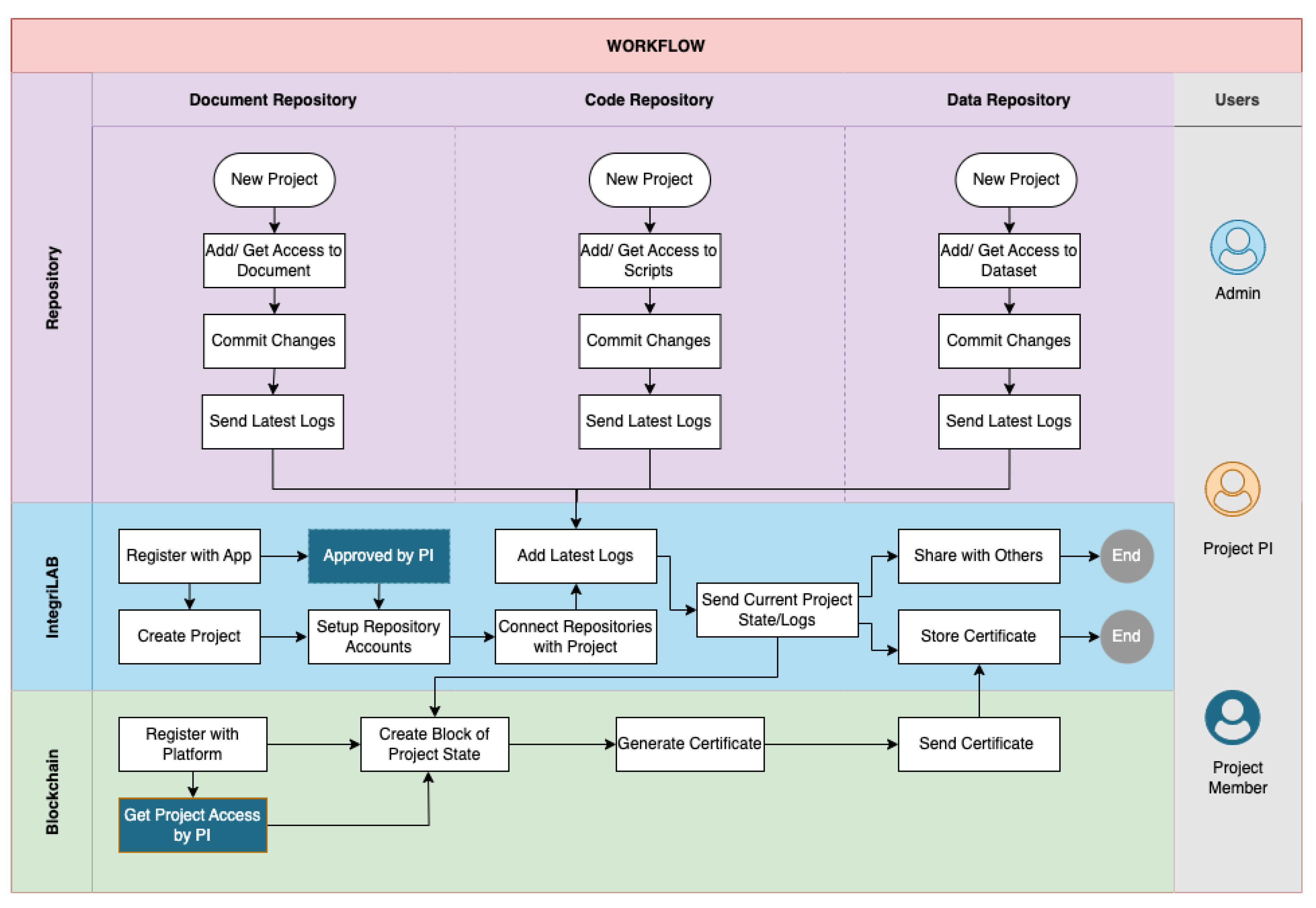
3.2. Workflow
3.3. Implementation and Deployment
3.4. Data Security and Privacy
3.5. System Validation
4. Case Study
Case Study: Enhancing Research Transparency in Schizophrenia Study Using IntegriLAB
5. Discussion
6. Future Works
Author Contributions
Funding
Acknowledgments
Disclosure Statement
References
- Wittek K, Wittek N, Lawton J, Dohndorf I, Weinert A, Ionita A. A blockchain-based approach to provenance and reproducibility in research workflows. 2021 IEEE International Conference on Blockchain and Cryptocurrency (ICBC). 2021; (pp. 1-6). [CrossRef]
- Niso G, Botvinik-Nezer R, Appelhoff S, De La Vega A, Esteban O, Etzel JA, Finc K, Ganz M, Gau R, Halchenko YO, Herholz P. Open and reproducible neuroimaging: from study inception to publication. NeuroImage. 2022;263:119623. [CrossRef]
- Borghi JA, Van Gulick AE. Data management and sharing in neuroimaging: Practices and perceptions of MRI researchers. PloS one. 2018;13(7):e0200562. [CrossRef]
- Marcus DS, Olsen TR, Ramaratnam M, Buckner RL. The Extensible Neuroimaging Archive Toolkit: an informatics platform for managing, exploring, and sharing neuroimaging data. Neuroinformatics. 2007;5:11-33. [CrossRef]
- Flywheel. Medical Image Analysis Software. 2022 [accessed 2025 Mar 29]. https://flywheel.io/.
- Bell J, LaToza TD, Baldmitsi F, Stavrou A. Advancing open science with version control and blockchains. 2017 IEEE/ACM 12th International Workshop on Software Engineering for Science (SE4Science). 2017;(pp. 13-14). [CrossRef]
- LabArchives. The Modern Electronic Lab Notebook (ELN). 2022 [accessed 2025 Mar 08]. https://www.labarchives.com/.
- Schröder M, Biskup T. LabInform ELN: A lightweight and flexible electronic laboratory notebook for academic research based on the open-source software DokuWiki. ChemRxiv. 2023. [CrossRef]
- SciNote Blog. How To Choose The Best Electronic Lab Notebook Software. 2024 [accessed 2025 Mar 08]. https://www.scinote.net/blog/electronic-lab-notebook-guide/.
- CARP N, Minges A, Piel M. eLabFTW: An open source laboratory notebook for research labs. J. Open Source Softw.. 2017;2(12):146. [CrossRef]
- Benchling. Cloud-based platform for biotech R&D. 2023 [accessed 2025 Mar 08]. https://www.benchling.com/.
- eLabNext. Your go-to lab platform. 2024 [accessed 2025 Mar 08]. https://www.elabnext.com/.
- Genemod. Lab Management Software: LIMS | Genemod. 2020 [accessed 2025 Mar 08]. https://genemod.net/.
- Riley EM, Hattaway HZ, Felse PA. Implementation and use of cloud-based electronic lab notebook in a bioprocess engineering teaching laboratory. Journal of Biological Engineering. 2017;11:1-9. [CrossRef]
- Szczepanik M, Wagner AS, Heunis S, Waite LK, Eickhoff SB, Hanke M. Teaching research data management with DataLad: a multi-year, multi-domain effort. Neuroinformatics. 2024;7:1-1. [CrossRef]
- GitHub. Build and ship software on a single, collaborative platform. 2004 [accessed 2025 Mar 09]. https://github.com/.
- Overleaf. Online LaTeX Editor. 2014 [accessed 2025 Mar 09]. https://www.overleaf.com/.
- LabTrace. LabTrace. 2023 [accessed 2025 Mar 09]. https://labtrace.io/.
- National Academies of Sciences, Medicine, Policy, Global Affairs, Board on Research Data, Information, Division on Engineering, Physical Sciences, Committee on Applied, Theoretical Statistics, Board on Mathematical Sciences. Reproducibility and replicability in science. National Academies Press. 2019. [CrossRef]
- Gorgolewski KJ, Poldrack RA. A practical guide for improving transparency and reproducibility in neuroimaging research. PLoS biology. 2016;14(7): e1002506. [CrossRef]
- Baker, M. 1,500 scientists lift the lid on reproducibility. Nature. 2016; 533(7604):452-454. [CrossRef]
- Botvinik-Nezer R, Holzmeister F, Camerer CF, Dreber A, Huber J, Johannesson M, Kirchler M, Iwanir R, Mumford JA, Adcock RA, Avesani P. Variability in the analysis of a single neuroimaging dataset by many teams. Nature. 2020;582(7810):84-88. [CrossRef]
- Zhao C, Jarecka D, Covitz S, Chen Y, Eickhoff SB, Fair DA, Franco AR, Halchenko YO, Hendrickson TJ, Hoffstaedter F, Houghton A. A reproducible and generalizable software workflow for analysis of large-scale neuroimaging data collections using BIDS Apps. Imaging Neuroscience. 2024;2:1-9. [CrossRef]
- White T, Blok E, Calhoun VD. Data sharing and privacy issues in neuroimaging research: Opportunities, obstacles, challenges, and monsters under the bed. Human Brain Mapping. 2022;43(1):278-91. [CrossRef]
- Higgins SG, Nogiwa-Valdez AA, Stevens MM. Considerations for implementing electronic laboratory notebooks in an academic research environment. Nature Protocols. 2022;17(2):179-89. [CrossRef]
- LabArchives. Data Storage - General Information About LabArchives. 2023 [accessed 2025 Mar 08]. https://help.labarchives.com/hc/en-us/articles/11724563888276-Data-Storage.
- Blockchain. Blockchain - Wikipedia. 2023 [accessed 2025 Mar 20]. https://en.wikipedia.org/wiki/Blockchain.
- Alzoubi YI, Mishra A. Green blockchain–A move towards sustainability. Journal of Cleaner Production. 2023; 430:139541. [CrossRef]
- Iberdrola. What are green cryptocurrencies and why are they important? - Iberdrola. 2023 [accessed 2025 Mar 20]. https://www.iberdrola.com/sustainability/green-cryptocurrencies.
- Forcier J, Bissex P, Chun WJ. Python web development with Django. Addison-Wesley Professional; 2008.
- Button KS, Ioannidis JP, Mokrysz C, Nosek BA, Flint J, Robinson ES, Munafò MR. Power failure: why small sample size undermines the reliability of neuroscience. Nature reviews neuroscience. 2013;14(5):365-76. [CrossRef]
- Amazon. Encrypting Amazon RDS resources. 2020 [accessed 2025 Mar 10]. https://docs.aws.amazon.com/AmazonRDS/latest/UserGuide/Overview.Encryption.html.
- Lindquist, Martin. Neuroimaging results altered by varying analysis pipelines. Nature Publishing Group UK London. (2020): 36-37. [CrossRef]
- Schiulaz A, Nordio G, Giacomel A, Easmin R, Bettinelli A, Selvaggi P, Williams S, Turkheimer F, Jauhar S, Howes O, Veronese M. Radiomic Analysis of Striatal [18F] FDOPA PET Imaging in Patients with Psychosis for the Identification of Antipsychotic Response. Molecular Imaging and Biology. 2025 :1-4. 5 May. [CrossRef]
- Allen P, Zurita M, Easmin R, Bucci S, Kempton MJ, Rogers J, Mehta UM, McGuire PK, Lawrie SM, Whalley H, Gadelha A. The Psychosis MRI Shared D ata Resource (Psy-ShareD). Hoboken, USA: John Wiley & Sons, Inc. 2025. [CrossRef]






| Component | Technology / Tool |
|---|---|
| Frontend | HTML5, CSS3, Bootstrap, JavaScript |
| Backend | Python, Django, Django REST Framework |
| Database | PostgreSQL |
| Blockchain Certification | Algorand (via LabTrace) |
| Web Server | Nginx, Gunicorn |
| Deployment | AWS Elastic Beanstalk, EC2, S3, RDS |
| CI / CD | GitHub, AWS Elastic Beanstalk CLI |
Disclaimer/Publisher’s Note: The statements, opinions and data contained in all publications are solely those of the individual author(s) and contributor(s) and not of MDPI and/or the editor(s). MDPI and/or the editor(s) disclaim responsibility for any injury to people or property resulting from any ideas, methods, instructions or products referred to in the content. |
© 2025 by the authors. Licensee MDPI, Basel, Switzerland. This article is an open access article distributed under the terms and conditions of the Creative Commons Attribution (CC BY) license (http://creativecommons.org/licenses/by/4.0/).