Preprint
Article

This version is not peer-reviewed.

Assessing the Impact of Employees’ Perceptions of Hotels’ Green Intellectual Capital on Career and Life Satisfaction: A Mediating Moderation Model

A peer-reviewed article of this preprint also exists.

Submitted:

08 June 2025

Posted:

10 June 2025

You are already at the latest version

Abstract
This study explores how hotel employees perceive green intellectual capital (GIC) and how these perceptions relate to their. Addressing a notable gap in hospitality research, the study builds on the Job Demands–Resources (JD-R) theory to introduce a framework where organizational embeddedness functions as a bridge between GIC and satisfaction outcomes. Additionally, the concept of thriving at work is proposed as a factor that strengthens this relationship. The research utilizes data collected from frontline staff working in four- and five-star hotels in Turkey and applies structural equation modeling for analysis. Results reveal that when employees view GIC positively, they tend to feel more embedded in their organizations, which contributes significantly to greater satisfaction. Notably, this connection becomes even more pronounced among employees who report higher levels of workplace thriving. These insights emphasize the role of sustainability-focused resources in promoting organizational embeddedness and enhancing overall well-being in the hospitality sector.
Keywords: 
;  ;  ;  ;  ;  ;  ;  ;  

1. Introduction

The hospitality sector, a cornerstone of many national economies including Turkey, critically relies on the performance and well-being of its frontline workforce to ensure consistent service quality and customer satisfaction. As service expectations continue to rise, employee engagement has become a crucial factor in organizational effectiveness, particularly when workplace environments support emotional wellness and job satisfaction [1]. The growing emphasis on sustainability has driven hotels to adopt green intellectual capital (GIC), which integrates environmentally conscious practices across human, structural, and relational dimensions. According to the Job Demands Resources (JD-R) theory, such organizational resources enhance motivation and engagement by equipping employees with relevant competencies and aligning their values with broader sustainability goals [2,3]. Following the COVID-19 outbreak, hospitality businesses were compelled to replan their operations to simultaneously address sustainability concerns and maintain workforce well-being [4]. However, continuing economic instability has made talent retention increasingly difficult, leading to staff downsizing and rising turnover [5,6,7]. In spite of these challenges, retaining experienced employees remains strategically essential, as their presence directly affects service quality, customer loyalty, and brand strength [8]. In this context, GIC is not merely a symbolic alignment with green values but a practical mechanism that shapes employee perceptions and behavior [9]. When sustainability is embedded into daily operations and professional development programs, employees are more likely to find purpose in their roles, boosting motivation and shared meaning [9,10]. The JD-R theory posits that resources like GIC serve not only to mitigate the effects of job demands but also to foster intrinsic motivation leading to higher levels of satisfaction, performance, and commitment [5]. In particular, stronger perceptions of GIC have been associated with increased career satisfaction (CS) and job satisfaction (JS), as employees feel their environmental values are respected and mirrored by the organization.
This study aims to offer a broader understanding of employee well-being by incorporating CS and life satisfaction (LS) as key outcome variables associated with perceived GIC. While CS represents how individuals evaluate the alignment of their career with personal values and goals, LS reflects a more holistic sense of well-being, often rooted in meaningful and ethically aligned work [11,12]. Recent scholarship highlights that organizational support, value congruence, and access to the resources are key contributors to both CS and LS, especially in sustainability-oriented work environments [13,14]. Additionally, organizational embeddedness (OE) and thriving at work (TAW) have been found to amplify satisfaction by promoting psychological safety, purpose, and resilience all of which are essential to sustainable HR strategies [15,16,17].
Although OE is traditionally described in terms of perceived fit, social ties, and anticipated sacrifices [18], this study adopts a global conceptualization of OE, referring to employees’ overall embeddedness in eco-conscious organizations. TAW, described as a dual psychological state involving vitality and continual learning, intersects meaningfully with GIC [17,19,20]. Employees who feel energized and intellectually stimulated are more likely to integrate environmental knowledge into their professional identity and derive satisfaction from their work [17].
This study explores the interconnections among GIC, OE, TAW, CS, and LS to understand how sustainability-driven HR strategies influence employee satisfaction and retention. Framed within the JD-R theory, the research emphasizes frontline employees’ experiences and perceptions of GIC as a workplace resource that contributes to organizational sustainability and workforce well-being.
The study adds to the literature on GIC in hospitality by conceptualizing it as a significant resource under the JD-R framework. Unlike earlier work that primarily linked GIC to firm-level innovation and performance [21,22], this study focuses on how employees perceive and respond to GIC in their day-to-day work. When GIC is aligned with employees’ own values and strengths, they tend to exhibit a higher level of OE. This embeddedness, viewed as a global construct in this study, reflects employees’ overall sense of organizational attachment and intention to remain within the organization. OE serves as a motivational channel through which GIC leads to higher CS and LS, as employees feel secure, valued, and fulfilled in both professional and personal spheres. As such, the study expands the function of GIC from a strategic environmental asset to a psychological mechanism fostering sustainable employee satisfaction and retention in hospitality settings [23].
Moreover, the study reframes OE not merely as an outcome of management practices or contextual factors [24,25], but as a response triggered by employees’ perceptions of sustainability-oriented organizational resources. In this perspective, GIC enhances employees’ overall sense of embeddedness, reflecting their perceived alignment with organizational values, connectedness, and intention to remain with the organization [10,18].
The research also shifts attention from organizational strategies or customer-facing outcomes toward employees' experiences. While prior hospitality literature often centers on consumer satisfaction, CSR, or regulatory frameworks [20,26,27], this study adopts a human-centered lens by examining how employees internalize sustainability through GIC. It uncovers how their perceptions of GIC shape both CS and LS, offering insights into how sustainability resources fuel meaning, motivation, and job satisfaction in demanding service roles.
In addition, this study introduces TAW as a moderating factor in the link between GIC and employee outcomes. While TAW has been previously associated with psychological resources, performance, and resilience [28], few studies have examined its amplifying role in sustainability contexts. Recent findings suggest that TAW enhances how available resources translate into organizational attitudes like commitment and OE [29,30]. However, little is known about how TAW interacts with sustainability-oriented constructs like GIC. This study addresses that gap by proposing, through the JD-R theoretical lens, that TAW moderates the relationship GIC and employee outcomes specifically OE, CS, and LS. Drawing on the JD-R model, employees with high levels of vitality and learning are more likely to convert sustainability-based resources into positive attitudinal outcomes, thereby strengthening the effects of GIC on OE, CS, and LS [17,19,28].
Finally, the study advances the literature by positioning OE as a distinct outcome of sustainability-based resources within the JD-R framework. While previous studies explored job embeddedness in relation to organizational commitment and job satisfaction during crises [31], and trait activation theory to explain how employees’ perceived environmental alignment enhances their embeddedness, satisfaction, and intention to stay. In doing so, it contributes to a sustainability-centered model for retention, which is particularly relevant in addressing labor shortages in the hospitality sector [5,31].
The upcoming sections detail the theoretical framework, hypotheses, research methods, and data collection procedures, followed by findings, interpretations, and practical implications for both academics and hospitality practitioners.

2. Literature Review

2.1. Theoretical Framework

This research builds upon the JD-R theory, which explains employee well-being and performance as outcomes of the dynamic interaction between job demands and available resources [32]. Within this framework, job resources such as autonomy, supportive structures, and developmental opportunities are recognized as key drivers of motivation, resilience, and satisfaction [32,45,46]. In high-contact and labor-intensive settings like the hospitality sector, strategically designed job resources play a crucial role in maintaining both CS and LS [44].
In this context, GIC is conceptualized as a multidimensional organizational resource composed of green human capital (e.g., environmental knowledge and values), green structural capital (e.g., eco-supportive systems), and green relational capital (e.g., trust-based stakeholder relationships grounded in sustainability) [9,10,33]. These components represent how environmental values are embedded into organizational processes. Studies such as Shazali et al. [34] emphasize the importance of GIC in developing economies, where it enables resource access and promotes environmentally aligned tools, which in turn enhance employee outcomes [21,28].
Framed within the JD-R model, GIC operates as a sustainability-oriented job resource that fosters stronger OE. When employees perceive high levels of GIC, they are more likely to identify with the organization’s environmental values and practices, which contributes to favorable attitudes and enhanced satisfaction [33,35].
Although OE is traditionally conceptualized with three dimensions fit, links, and sacrifice as proposed by Mitchell et al. [18], this study adopts a unidimensional, global approach, drawing on the scale developed by Crossley et al. [58].
Similarly, TAW is treated as a unidimensional construct in this study, representing an integrated psychological state encompassing both vitality and learning. Although prior literature distinguished these as separate dimensions [19], recent research suggests that the dynamic interplay between the two reflects a unified thriving experience in practice [28]. Therefore, this study adopts a single-factor operationalization of TAW to capture its cumulative motivational role in moderating the GIC, OE, and satisfaction interrelationships.
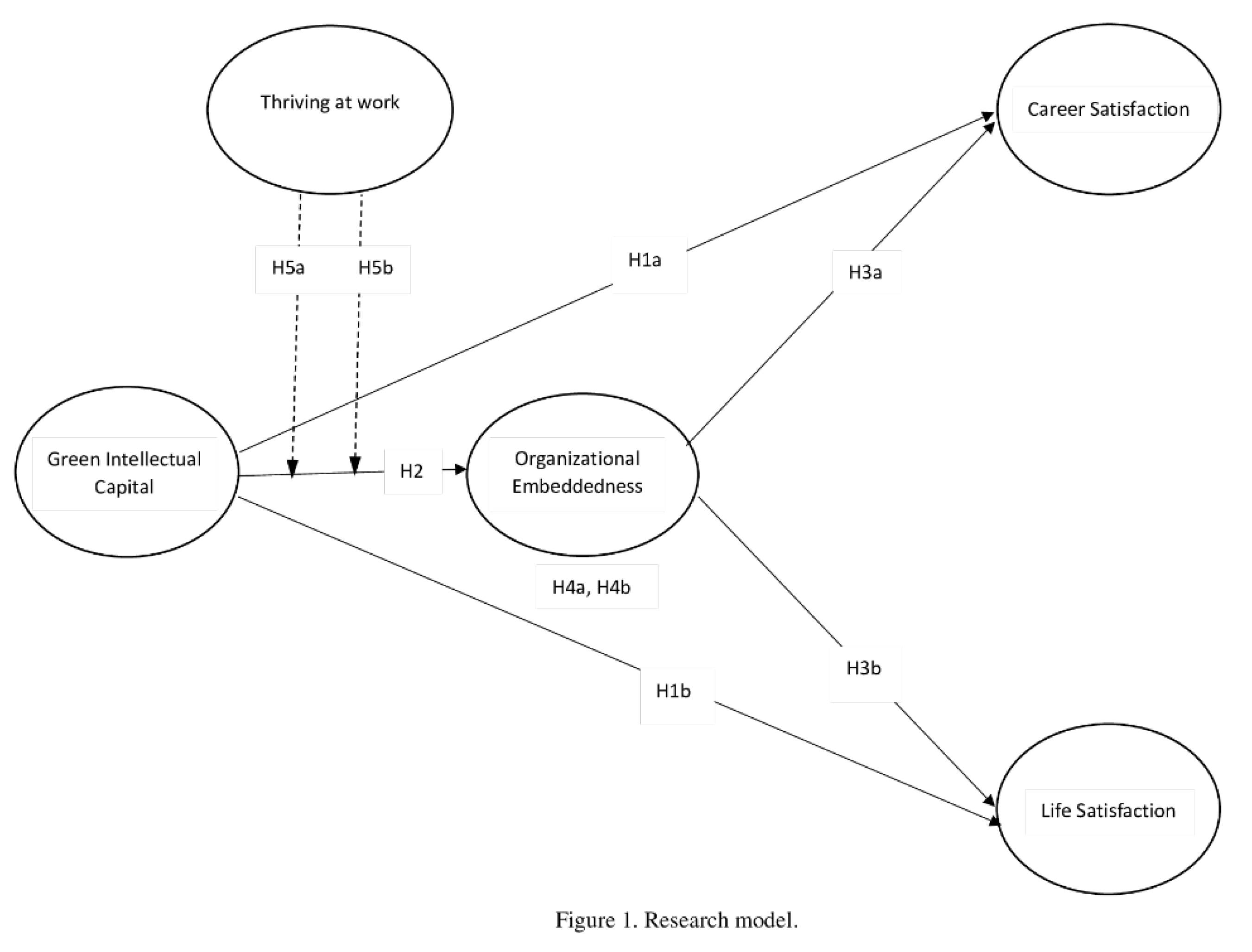
By integrating GIC into the JD-R framework, this research proposes a resource-based pathway through which sustainability-oriented practices enhance employee satisfaction outcomes. OE serves as a mediator, linking GIC to both CS and LS. The conceptual model presented in Figure 1 illustrates these relationships in the context of service-oriented organizations.

2.2. Hypotheses Development

2.2.1. Direct Effects

GIC supports value congruence between employees and their organizations by enabling access to sustainability-oriented training, environmental innovation, and practices that foster a psychologically supportive work environment [26,36]. When employees perceive their workplace as environmentally responsible, this alignment enhances motivation, commitment, and ultimately satisfaction core mechanisms within the JD-R model [32].
Prior research provides empirical evidence that GIC is positively associated with job-related and personal outcomes. For instance, Dumont et al. [38] found that green HRM practices shaped by GIC foster a psychological green climate, enhancing employee satisfaction. Similarly, Shahbaz and Malik [36] demonstrated that GIC significantly predicts sustainable firm performance through its positive effect on employee attitudes and behaviors. Moreover, Liao et al. [42] emphasized that corporate social responsibility initiatives grounded in GIC increase work meaningfulness and life satisfaction. These studies highlight the potential of GIC to foster ethical congruence and a deeper sense of purpose among employees two critical factors for career and life satisfaction.
In addition, Yusliza et al. [33] revealed that green human and structural capital have a positive impact on internal stakeholder well-being, confirming that GIC functions as a sustainability-based job resource that nurtures personal fulfillment. Therefore, based on this growing body of empirical evidence and aligned with the JD-R theoretical framework, this study proposes the following hypotheses:
H1a: GIC has a positive effect on CS(a) and LS(b).
In the current study, GIC is conceptualized as an integrated strategic asset that encapsulates how employees perceive their organization’s environmental commitment across human competencies, organizational infrastructure, and stakeholder relationships [33,40]. Instead of analyzing green human, structural, and relational capital separately, this study adopts a holistic approach to GIC by treating it as a unified construct. This reflects how employees perceive the organization’s overall environmental orientation in practice, rather than as isolated components. Recent studies have similarly conceptualized GIC as an integrated resource, demonstrating that its combined influence shapes attitudinal outcomes such as satisfaction and organizational attachment [9,10,33].
GIC is expected to enhance OE by fostering perceived fit, strong organizational ties, and the sense of personal cost associated with leaving [18]. When sustainability is embedded in HR systems, routines, and value structures, employees perceive greater alignment between their values and the organization’s mission, which can strengthen their OE. Previous research has shown that environmental value congruence contributes to stronger organizational commitment and embeddedness [20,41], and that perceived organizational justice also strengthens embeddedness and performance in hotel settings [47].
Taken together, these theoretical arguments and empirical findings suggest that GIC plays a critical role in fostering OE by aligning environmental values and organizational identity.
Based on this theoretical and empirical grounding, we propose the following hypothesis:
H2: GIC has a positive effect on OE.
According to the JD-R theory, such embeddedness arises when organizational resources enhance employees’ sense of fit, interpersonal connections, and the perceived cost of leaving the organization. In this study, OE is treated as a global construct that reflects employees’ overall connection to an organization’s environmentally embedded systems and values [18,32].
When employees experience higher levels of OE, they tend to feel more secure and supported in their professional roles, which increases their commitment to career goals and satisfaction with career progression.
In the hospitality industry, where work environments are often emotionally demanding and require strong relational bonds, embeddedness becomes particularly relevant. Embedded employees are more likely to experience workplace stability and role clarity, both of which are critical for CS in high-pressure service contexts [16,43]. Furthermore, when employees perceive a stable and meaningful connection to their organization, this sense of continuity can spill over into their personal life, fostering a stronger sense of coherence and fulfillment beyond the workplace. Such dynamics are essential contributors to overall LS, especially in sectors where professional identity plays a large role in shaping personal well-being [44].
Based on this theoretical grounding and empirical support, the following hypotheses are proposed:
H3: OE has a positive effect on CS(a) and LS(b).

2.2.2. Mediating Role

OE operates as a mediating mechanism that explains how job resources give rise to favorable employee outcomes. Rather than being viewed solely as an outcome, OE encompasses employees’ attachment to their organization, expressed through value alignment, social bonds, and the perceived cost of departure [18]. In this study, GIC is approached as a unidimensional construct, representing employees’ perceptions of their organization’s commitment to environmental responsibility. These perceptions may foster a sense of alignment with organizational values, reinforce role support, and promote deeper engagement at work.
While prior research has established direct associations between GIC and outcomes such as job and life satisfaction [21,33,36], the potential mediating function of OE in this relationship remains insufficiently examined. Evidence indicates that employees who are more embedded tend to experience stronger emotional connection, enhanced meaning in their roles, and a deeper sense of organizational identity particularly within high-pressure service environments like hospitality [18,45]. These attributes are closely tied to improved satisfaction and reduced intention to leave.
Therefore, this study proposes that OE functions as a motivational channel through which GIC influences both CS and LS. When employees perceive that their organization’s green values resonate with their own, they are more inclined to develop a stronger sense of belonging and commitment factors that enhance overall professional and personal well-being. Based on this rationale, the following hypotheses are proposed:
H4a: OE mediates the relationship between GIC and CS(a) and LS(b).

2.2.3. Moderating Effects

TAW is defined as a psychological state characterized by vitality and learning, enabling employees to actively grow, adapt, and stay engaged in dynamic organizational environments [17,19]. Within the JD-R framework, personal resources such as TAW are theorized to amplify the motivational impact of job resources like GIC [32]. Employees who thrive are more likely to integrate sustainability-focused initiatives with their personal values and engage more meaningfully with their organization’s green vision.
Employees with high TAW are generally more adaptable and resilient, which enables them to better process and internalize sustainability-related resources such as GIC. This finding is consistent with previous research highlighting the role of TAW in enhancing employees’ capacity to utilize complex job resources effectively [19,48]. This heightened sense of alignment between employees and their organization enhances OE, which in turn fosters greater career and life satisfaction [48]. Conversely, employees with lower levels of TAW may lack the vitality and cognitive flexibility needed to derive benefits from GIC.
Although existing research has examined the influence of TAW in relation to general organizational support and engagement outcomes, its moderating role in green work settings remains underexplored. Notably, Slatten et al. [61] demonstrated that TAW functions as a moderator in multifaceted organizational processes, specifically by strengthening the indirect effects of antecedent variables through mediators such as employee ambidexterity and innovation behavior.
Based on this rationale, the following hypotheses are proposed:
H5a: The indirect effect of GIC on CS via OE is stronger when TAW is high.
H5b: The indirect effect of GIC on LS via OE is stronger when TAW is high.
Figure 1 illustrates the conceptual framework of the study.
Preprints 162902 g001

3. Methodology

This study employs a deductive research approach, which is based on a structured framework aimed at testing hypotheses derived from established theories [49]. The choice of a deductive method aligns with the study’s objective of generating empirical evidence to contribute to the knowledge base within the field. A structured questionnaire was carefully designed and administered to collect the necessary data for this study. The target group consisted of frontline hotel employees working in three of Turkey’s most prominent tourism provinces. To facilitate data collection efficiently, the researchers adopted a convenience sampling approach, enabling them to reach participants who were readily accessible across these tourism regions [21,50].
This non-probability sampling technique is widely recognized for its practicality, particularly when access to the target population is limited or when time constraints are present [51]. It allows researchers to collect responses in a cost-effective and timely manner until the desired sample size is achieved [52]. Additionally, following previous research on TAW [21,53,54], this study identified convenience sampling as an appropriate and effective technique for obtaining participant responses.
This study focuses on the hospitality sector due to several important factors. It specifically selected four- and five-star hotels located in key tourist destinations, including Istanbul, Antalya, and Muğla, as designated by the Turkish Ministry of Culture and Tourism [55]. These cities attract a substantial number of tourists, positioning them as ideal settings for examining customer-service interactions. The hotels involved in this study were selected from the official database of the Directorate of Certification and Development of Tourism Enterprises, a division of the Turkish Ministry of Culture and Tourism. Specifically, surveys were distributed to 35 hotels, of which 9 provided valid responses. A total of 373 questionnaires were collected, and 371 were deemed usable for analysis. The valid responses were obtained from employees working in 9 hotels located across three key regions: Antalya (4 hotels; 2 five-star and 2 four-star), Muğla (2 hotels; 1 five-star and 1 four-star), and İstanbul (3 hotels; 2 five-star and 1 four-star). Data collection was coordinated in collaboration with hotel management to facilitate a seamless survey process. Employees were asked to complete the survey through an online questionnaire hosted on Google Forms, which was distributed via the hotel’s Enterprise Social Media (ESM) system. Among the responses, two were removed due to incomplete answers, leaving 371 valid responses, resulting in an effective response rate of 97.6%, which is considered highly satisfactory in social science research [56].
The study applied several methodological controls, following the recommendations of Podsakoff, MacKenzie ve Podsakoff [57], to minimize the risk of common method bias. That is, participants were assured that their involvement was entirely voluntary, ensuring they did not feel pressured to respond. They were also informed that there were no right or wrong answers, encouraging authentic and spontaneous responses, which enhanced the reliability and accuracy of the collected data.

3.1. Measurement Items

The study variables were measured using well-established scales derived from prior empirical research. The survey was initially designed in English and later translated into Turkish, followed by a back-translation into English to ensure accuracy and consistency in meaning. The Cyprus International University Scientific Research and Publication Ethics Committee granted official approval for the questionnaire.
A pilot test was conducted with 20 frontline employees to evaluate the clarity of the survey items, confirming that the wording was clear and did not require any modifications.
GIC was measured using Chen’s scale [9],which includes three components: Green HC (5 items), Green SC (8 items) and Green RC (5 items).
TAW was assessed using 10 items from Porath, Spreitzer, Gibson and Garnett [19], capturing two core dimensions: learning and vitality.
LS was measured using the five-item scale developed by Diener, Emmons, Larsen and Griffin [12]. CS was measured with five items adapted from Greenhaus, Parasuraman and Wormley [11]. Both scales were previously implemented in the study by Karatepe and Karadas [44], ensuring validity and reliability.

3.2. Statistical Technique

The demographic characteristics of the respondents were analyzed using Statistical Package for the Social Sciences (SPSS) version 25. Descriptive statistical methods were applied to systematically organize, summarize, and interpret the collected data. A breakdown of the respondents’ demographic attributes is provided in Table 1, detailing key factors such as gender distribution, age range, educational background, and tenure in their current positions.
The gender composition of the sample revealed a higher proportion of female participants, with 223 individuals (60.1%), while 144 respondents (38.8%) identified as male. This indicates that female employees had a stronger representation in the study compared to their male counterparts.
An analysis of the age distribution showed that the largest age group was 25 to 34 years, comprising 185 respondents (49.9%). The second-largest group in terms of age consisted of participants between 35 and 44 years old, totaling 142 individuals and representing 38.3% of the sample. A smaller proportion, 28 respondents (7.5%), were under the age of 25. Additionally, 15 participants (4%) reported being in the 45 to 54 age bracket. These figures indicate that the majority of participants were in the early to mid-career stages.
A considerable majority of respondents had attained higher education qualifications. Among them, 274 individuals (73.9%) held a four-year college degree, making it the most common educational background in the sample. Additionally, 35 participants (9.4%) had completed a two-year college program, while 37 respondents (10%) reported holding postgraduate degrees. These figures indicate that a substantial share of the sample had received formal education beyond the secondary level, with a notable portion pursuing advanced academic qualifications.
The study also captured data on respondents' length of service in their current roles to provide insight into their professional experience. The largest group, consisting of 108 participants (29%), had been in their current positions for three to five years. Close behind were 103 individuals (27.8%) who reported between five and ten years of tenure. Another significant portion 86 respondents (23.2%) had accumulated one to three years of experience in their current roles.
A smaller group of 28 employees (7.5%) had held their current roles for less than one year, whereas 46 respondents (12.4%) reported working in the same position for over a decade.
These findings highlight a diverse mix of newer employees and experienced professionals within the study sample.
SmartPLS is a specialized software tool developed to perform Partial Least Squares Structural Equation Modeling (PLS-SEM), a statistical method designed to evaluate complex relationships between latent constructs and observed indicators [56].
Table 1. Caption.
Table 1. Caption.
Preprints 162902 g002

4. Data Analysis Results

In this research, Confirmatory Factor Analysis (CFA) was employed to examine all measurement items. Convergent validity, discriminant validity, and composite reliability were assessed to verify that each construct and its indicators met accepted statistical standards. The evaluation followed the guidelines suggested by Sarstedt, Ringle, & Hair [56], incorporating multiple metrics to assess the robustness of the measurement model.
The findings revealed that all outer loadings surpassed the recommended threshold of 0.5, indicating that each item significantly contributed to its respective latent variable. Additionally, the Average Variance Extracted (AVE) values for all constructs exceeded the minimum benchmark of 0.5, confirming that a substantial portion of indicator variance was captured by their associated constructs.
Internal consistency was further supported by composite reliability (CR), Rho-A, and Cronbach’s alpha values, all of which were above the acceptable level of 0.7. These results collectively indicate that the measurement model used in the study is statistically sound and that the latent constructs accurately reflect the underlying theoretical concepts.
Table 2. Caption.
Table 2. Caption.
Preprints 162902 g003
Discriminant validity evaluates whether each construct in the model is conceptually and statistically distinct from the others. Its establishment is critical, as it confirms that a construct’s indicators are unique and do not significantly overlap with those of other constructs in the model. According to the Fornell-Larcker criterion [60], discriminant validity is demonstrated when the square root of a construct’s Average Variance Extracted (AVE) exceeds its correlations with other constructs.
Table 3 presents these results, showing that for most constructs, the square root of the AVE (bolded in the table) is higher than the inter-construct correlations except in the case of GIC. These findings largely conform to the Fornell-Larcker guideline, suggesting that each construct is more strongly correlated with its own indicators than with others in the model.
These results were further supported by examining the heterotrait-monotrait (HTMT) ratio, which provided additional evidence for discriminant validity. Acceptable discriminant validity requires HTMT values to remain below 1.0. As shown in Table 3, the italicized HTMT values, positioned above the square root of the AVEs, satisfy this criterion by staying under the threshold.These findings collectively confirm that the measurement model meets the discriminant validity criteria, ensuring that each construct remains statistically distinct and does not exhibit excessive overlap with others.
Table 3. Caption.
Table 3. Caption.
Preprints 162902 g004
SEM was utilized to evaluate the relationships among the constructs in this study. The statistical significance of these relationships was evaluated using key metrics such as the Beta coefficient (β), t-values, and p-values. The detailed results of the path analysis are provided in Table 4.
First, the results demonstrate that GIC has a significant direct positive effect on both CS (β = 0.088, t = 4.456, p = 0.000) and LS (β = 0.089, t = 4.441, p = 0.000), thereby supporting H1a and H1b. Second, GIC is also found to significantly affect OE (β = 0.095, t = 4.535, p = 0.000), confirming H2. Furthermore, OE exerts a significant positive influence on both CS (β = 0.026, t = 35.231, p = 0.000) and LS (β = 0.019, t = 47.748, p = 0.000), lending support to H3a and H3b.
In addition, mediation analysis confirms that OE mediates the relationship between GIC and both CS (β = 0.088, t = 4.456, p = 0.000) and LS (β = 0.089, t = 4.441, p = 0.000), supporting H4a and H4b.
Lastly, the moderated mediation role of TAW was tested. The results show that the indirect effect of GIC on CS via OE is significantly stronger when TAW is high (β = 0.091, t = 3.247, p = 0.001). Similarly, the conditional indirect effect of GIC on LS via OE is also stronger under high levels of TAW (β = 0.092, t = 3.285, p = 0.001). These results provide strong support for H5a and H5b.
In terms of model fit, the Standardized Root Mean Square Residual (SRMR) was recorded at 0.072, which falls within the acceptable range (below 0.08). This suggests that the model adequately fits the data, as recommended by Hair et al. [56].
Table 4. Caption.
Table 4. Caption.
Preprints 162902 g005
This study, grounded in the JD-R theory and analyzed using the SEM, examined a moderated-mediation conceptual framework to analyze the interrelationships among employees' perceptions of GIC, OE, CS, LS, and TAW. Data were collected from frontline employees working in Turkish hotels, and the results provide strong empirical evidence supporting all proposed hypotheses, reinforcing the validity of the conceptual model.

5. Discussion

The current study reinforces a growing understanding of how GIC functions as a powerful sustainability-driven job resource, directly impacting frontline employees’ CS and LS through OE. Anchored in the JD-R framework, these results offer not only theoretical but also practical insight into how environmentally conscious organizational strategies resonate at the employee level.
Notably, the confirmation of Hypotheses 1a and 1b aligns with prior scholarship suggesting that sustainability-oriented job resources can enrich employee experiences beyond their traditional functional role [33;35]. GIC, in this case, appears to foster ethical congruence and a deeper sense of meaning, two factors that are often overlooked in mainstream job resource discussions but are increasingly recognized as essential to well-being [26,39,59].
Interestingly, the data also point to a clear connection between GIC and OE. This supports the notion that embedding green values into organizational routines does more than project a sustainable image, it cultivates a deeper psychological tether between employees and their workplace. As highlighted by Slatten et al. [61], organizations with environmentally conscious cultures tend to enhance employees’ emotional engagement by aligning corporate behavior with individual values. Their research supports our findings by illustrating that when employees perceive a genuine alignment between organizational environmental practices and their personal values, they are more likely to develop a deeper and more enduring form of organizational commitment rooted in shared purpose and authenticity.
Furthermore, employees with higher levels of OE reported greater satisfaction with both career and life domains [37]. While this might seem intuitive, it adds empirical weight to the claim that embeddedness does not operate in isolation it actively channels the benefits of organizational resources like GIC into personal fulfillment. This is consistent with prior work emphasizing the dimensions of OE [18,43].
Another compelling contribution of this study lies in the mediatio mechanism. OE was shown to play a key role in translating GIC into meaningful satisfaction outcomes (H4a and H4b), illustrating a motivational sequence proposed by the JD-R model. Here, the job resource is not simply "available"; it is internalized, interpreted, and reinforced through day-to-day relational dynamics within the workplace.
The study also sheds light on an often underexplored dynamic: the interaction between GIC and TAW. The moderating role of TAW suggests that employees who exhibit high energy and learning orientation are more receptive to sustainability resources, and can convert them into tangible satisfaction gains. Previous studies have hinted at such interaction effects between job and personal resources [19,48], and our results offer further evidence in this direction.
Taken together, these findings broaden the application of JD-R theory in green workplace settings. Organizations that prioritize environmental responsibility and simultaneously nurture the personal growth tendencies of their employees may be uniquely positioned to unlock both social and economic value.

6. Conclusions

This study advances the understanding of how employees’ perceptions of GIC influence key outcomes such as OE, CS, and LS. OE was found to play a critical mediating role, illustrating how sustainability-driven resources contribute to employee well-being through strengthened organizational ties.
Additionally, the moderating effect of TAW highlights the importance of personal vitality and continuous development in enhancing the benefits of GIC. Employees who thrive are more likely to internalize environmental initiatives and translate them into meaningful engagement.
For hospitality organizations, these insights underscore the importance of embedding sustainability into strategic values and daily operations. By fostering GIC and supporting a thriving workforce, firms can enhance employee loyalty, reduce turnover, and improve overall satisfaction ultimately aligning people strategies with long-term environmental and business goals.

6.1. Theoretical Implications

This research extends the JD-R theory by conceptualizing GIC as a pivotal sustainability-driven job resource that enhances OE and satisfaction among frontline employees in service-intensive hospitality settings. GIC, positioned here as a multidimensional construct encompassing HC, SC, and RC [9,10], broadens the existing typology of job resources to include environmentally embedded organizational elements.
Findings indicate that sustainability-oriented resources such as GIC function as motivational enablers, consistent with the JD-R model [32], These resources foster employee engagement and alignment with organizational sustainability goals two factors that significantly influence both career and life satisfaction. The results align with earlier literature underscoring the importance of green resources in shaping sustainable human resource management (HRM) practices [21,33].
In addition, this study emphasizes OE as a central mechanism through which job resources translate into positive employee attitudes. Traditionally regarded as a retention-related outcome, OE is reframed here as a dynamic process that channels the impact of green organizational resources toward enhanced satisfaction [16,18]. This reconceptualization advances the JD-R framework by positioning OE as a motivational force grounded in sustainability alignment, rather than viewing it exclusively as a product of managerial control or job design [24].
The inclusion of TAW as a moderating personal resource adds further depth to the model. Findings suggest that employees characterized by high levels of vitality and learning orientation are better equipped to internalize and benefit from sustainability-related organizational efforts. TAW strengthens the effect of GIC on OE, CS, and LS, revealing its role in amplifying the utility of job resources [19,48]. This interaction between job and personal resources responds directly to ongoing calls in the JD-R literature for more dynamic, multilevel investigations into employee motivation processes [32].
Overall, this study offers a fresh perspective by weaving sustainability into the fabric of the JD-R framework. It joins ongoing academic dialogues that emphasize embedding environmental values into employee experience strategies [20,26].

6.2. Managerial Implications

This study offers practical guidance for hospitality managers aiming to align employee satisfaction with environmental sustainability goals.
First, our findings indicate that investing in GIC has a direct and significant impact on employees’ CS and LS. Managers should focus on developing green human capital through targeted training, build structural capital via eco-conscious procedures, and enhance relational capital through sustainable partnerships. These investments help employees perceive their organization as purpose-driven, which can foster satisfaction and retention.
Second, GIC was found to positively influence OE, highlighting the value of sustainability in shaping employees' emotional bonds with their workplace. Incorporating environmental values into daily work life not just as policy, but as part of the organizational identity can enhance perceived alignment and increase employees’ sense of belonging.
Third, employees with higher levels of OE also report greater CS and LS. Hospitality managers should actively foster organizational environments that strengthen employees’ overall sense of connectedness, alignment with the organization’s values, and psychological attachment factors that contribute to embeddedness and, ultimately, satisfaction.
Fourth, the study confirms that OE mediates the relationship between GIC and satisfaction outcomes. This means sustainability initiatives yield their strongest results when they are internalized by employees and reflected in their workplace ties. Practical actions might include involving staff in green decision-making, celebrating shared environmental values, and encouraging collaborative sustainability projects.
Finally, the moderated mediation effect of TAW shows that the strength of the indirect effect of GIC on CS and LS via OE is amplified when employees are high in vitality and learning. In practice, managers should focus on cultivating thriving conditions by providing stimulating roles, opportunities for growth, and psychological safety. Employees who thrive are better equipped to absorb and respond to sustainability-oriented efforts, maximizing the impact of GIC across employee engagement and behavioral domains.
In conclusion, sustainability-oriented strategies like GIC, when matched with thriving employees, can create a powerful system for engagement and satisfaction. Hospitality firms that embed green values into their human resource systems and foster personal vitality are likely to outperform in terms of retention, loyalty, and service excellence.

6.3. Limitations and Future Recommendations

This study offers valuable contributions; however, it is important to acknowledge certain limitations. The research was conducted exclusively within Turkey’s hospitality sector, which may restrict the generalizability of the findings to other cultural or industry settings. Future studies should explore these dynamics across diverse geographic and sectoral contexts.
A second limitation involves the use of a cross-sectional research design, which limits the ability to draw causal inferences. Longitudinal approaches could help illuminate the evolving impact of GIC on OE and employee satisfaction over time.
Finally, although TAW was examined as a moderator in this study, other variables such as leadership style, job autonomy, or organizational culture may also play influential roles. Future research should investigate additional mediating and moderating mechanisms to gain a more holistic understanding of how sustainability-oriented practices shape employee behavior and perceptions.
Addressing these limitations will allow future research to deepen theoretical frameworks and offer richer insights into the intersection of sustainability, employee well-being, and organizational dynamics both within and beyond the hospitality industry.

Disclosure statement

The authors declare that there are no conflicts of interest regarding the publication of this study.

Data availability statement

The data supporting the findings of this study are not publicly available; however, they can be provided by the authors upon reasonable request.

References

  1. Karatepe, O.M.; Çolakoğlu, Ü.; Yurcu, G.; Kaya, Ş. Do financial anxiety and generalized anxiety mediate the effect of perceived organizational support on service employees’ career commitment? Int. J. Contemp. Hosp. Manag. 2023, 36, 1087–1113. [Google Scholar] [CrossRef]
  2. Duffy, R.D.; Manuel, R.S.; Borges, N.J.; Bott, E.M. Calling, vocational development, and well being: A longitudinal study of medical students. J. Vocat. Behav. 2011, 79, 361–366. [Google Scholar] [CrossRef]
  3. Karatepe, O. M., Saydam, M. B., & Okumus, F. (2021). COVID-19, mental health problems, and their detrimental effects on hotel employees’ propensity to be late for work, absenteeism, and life satisfaction. Current Issues in Tourism, 24(7), 934-951.
  4. Chanyasak, T.; Koseoglu, M.A.; King, B.; Aladag, O.F. Business model adaptation as a strategic response to crises: navigating the COVID-19 pandemic. Int. J. Tour. Cities 2021, 8, 616–635. [Google Scholar] [CrossRef]
  5. Baum, T., & Hai, N. T. T. (2020). Hospitality, tourism, human rights and the impact of COVID-19. International Journal of Contemporary Hospitality Management, 32(7), 2397-2407.
  6. Cho, Y. J., & Choi, Y. (2023). Korea's Economic Policy Changes: Reflected in the Corporate Financial Indicators During the Last 60 Years. Bank of Korea WP, 14.
  7. Jung, H.S.; Jung, Y.S.; Yoon, H.H. COVID-19: The effects of job insecurity on the job engagement and turnover intent of deluxe hotel employees and the moderating role of generational characteristics. Int. J. Hosp. Manag. 2021, 92, 102703–102703. [Google Scholar] [CrossRef]
  8. Mahafzah, A.G.; Aljawarneh, N.M.; Alomari, K.A.K.; Altahat, S.; Alomari, Z.S. Impact of customer relationship management on food and beverage services quality: the mediating role of employees satisfaction. Humanit. Soc. Sci. Rev. 2020, 8, 222–230. [Google Scholar] [CrossRef]
  9. Chen, Y.-S. The positive effect of green intellectual capital on competitive advantages of firms. J. Bus. Ethic- 2007, 77, 271–286. [Google Scholar] [CrossRef]
  10. Yusoff, Y.M.; Omar, M.K.; Zaman, M.D.K.; Samad, S. Do all elements of green intellectual capital contribute toward business sustainability? Evidence from the Malaysian context using the Partial Least Squares method. J. Clean. Prod. 2019, 234, 626–637. [Google Scholar] [CrossRef]
  11. Greenhaus, J.H.; Parasuraman, S.; Wormley, W.M. Effects of race on organizational experiences, job performance evaluations, and career outcomes. Acad. Manag. J. 1990, 33, 64–86. [Google Scholar] [CrossRef]
  12. Diener, E. D., Emmons, R. A., Larsen, R. J., & Griffin, S. (1985). The satisfaction with life scale. Journal of personality assessment, 49(1), 71-75.
  13. Khan, K.; Gogia, E.H.; Shao, Z.; Rehman, M.Z.; Ullah, A. The impact of green HRM practices on green innovative work behaviour: empirical evidence from the hospitality sector of China and Pakistan. BMC Psychol. 2025, 13, 1–17. [Google Scholar] [CrossRef]
  14. Oubibi, M.; Fute, A.; Xiao, W.; Sun, B.; Zhou, Y. Perceived Organizational Support and Career Satisfaction among Chinese Teachers: The Mediation Effects of Job Crafting and Work Engagement during COVID-19. Sustainability 2022, 14, 623. [Google Scholar] [CrossRef]
  15. Lei, Y. The interplay of job embeddedness, collective efficacy, and work meaningfulness on teacher well-being: a mixed-methods study with digital ethnography in China. Front. Psychol. 2024, 15, 1448446. [Google Scholar] [CrossRef] [PubMed]
  16. Ampofo, E. T., & Karatepe, O. M. (2022). The effects of on-the-job embeddedness and its sub-dimensions on small-sized hotel employees’ organizational commitment, work engagement and turnover intentions. International Journal of Contemporary Hospitality Management, 34(2), 509-533.
  17. Spreitzer, G.; Sutcliffe, K.; Dutton, J.; Sonenshein, S.; Grant, A.M. A socially embedded model of thriving at work. Organ. Sci. 2005, 16, 537–549. [Google Scholar] [CrossRef]
  18. Mitchell, T.R.; Holtom, B.C.; Lee, T.W.; Sablynski, C.J.; Erez, M. Why people stay: using job embeddedness to predict voluntary turnover. Acad. Manag. J. 2001, 44, 1102–1121. [Google Scholar] [CrossRef]
  19. Porath, C.; Spreitzer, G.; Gibson, C.; Garnett, F.G. Thriving at work: Toward its measurement, construct validation, and theoretical refinement. J. Organ. Behav. 2011, 33, 250–275. [Google Scholar] [CrossRef]
  20. Akhtar, M.W.; Karatepe, O.M.; Rescalvo-Martin, E.; Rizwan, M. Thriving at work as a mediator between high-performance human resource practices and innovative behavior in the hotel industry: The moderating role of self-enhancement motive. Int. J. Hosp. Manag. 2024, 123. [Google Scholar] [CrossRef]
  21. Shah, S.M.M.; Ahmed, U.; Ismail, A.I.; Mozammel, S. Going intellectually green: exploring the nexus between green intellectual capital, environmental responsibility, and environmental concern towards environmental performance. Sustainability 2021, 13, 6257. [Google Scholar] [CrossRef]
  22. Aboelmaged, M.; Hashem, G. Absorptive capacity and green innovation adoption in SMEs: The mediating effects of sustainable organisational capabilities. J. Clean. Prod. 2019, 220, 853–863. [Google Scholar] [CrossRef]
  23. M. Karatepe, O. & Demir, E. (2014), "Linking core self-evaluations and work engagement to work-family facilitation: A study in the hotel industry", International Journal of Contemporary Hospitality Management, Vol. 26 No. 2, pp. 307-323.
  24. Cheewaprapanan, A.; Punyasiri, S. The Causal Effects of Leader-Member Exchange on Job Embeddedness towards Enhancing Creative Performance in the Hotel Industry. Suranaree J. Soc. Sci. 2024, 18. [Google Scholar] [CrossRef]
  25. Nejad, N.S.; Azad, F.T.; Ganjouie, A.A.; Kooshan, Z.; Rastegar, R. Job Embeddedness in the Hospitality Industry: Developing a Model of Psychological Antecedents and Behavioral Consequences. Int. J. Hosp. Tour. Adm. 2023, 26, 160–179. [Google Scholar] [CrossRef]
  26. Ali, A. Universities as sustainability agents! Does green campus ensure green intellectual capital? A quantitative approach to the triggering role of green knowledge sharing and green innovation. J. Intellect. Cap. 2025, 26, 253–278. [Google Scholar] [CrossRef]
  27. Arici, H.E.; Arıcı, N.C.; Altinay, L. The use of big data analytics to discover customers’ perceptions of and satisfaction with green hotel service quality. Curr. Issues Tour. 2022, 26, 270–288. [Google Scholar] [CrossRef]
  28. Liang, Y.; Wu, T.; Zhang, Z.; Wang, Y. A systematic review of thriving at work: a bibliometric analysis and organizational research agenda. Asia Pac. J. Hum. Resour. 2024, 62. [Google Scholar] [CrossRef]
  29. Guo, S.; Wu, J.; Wan, P. Linking social-related enterprise social media usage and thriving at work: the role of job autonomy and psychological detachment. Kybernetes 2025, ahead-of-p. [CrossRef]
  30. Gyensare, M.A.; Jain, P.; Asante, E.A.; Adomako, S.; Ofori, K.S.; Hayford, Y. Fostering assigned expatriates' thriving at work through cultural intelligence and local embeddedness: The role of relational attachment. J. Int. Manag. 2025, 31. [Google Scholar] [CrossRef]
  31. Teng, C.-C.; Chih, C.; Liu, C.-H.; Ko, W.-H. How Does Psychosocial Safety Climate Address Hotel employees’ Job Embeddedness and Organizational Commitment During Crisis? J. Qual. Assur. Hosp. Tour. 2024, 1–32. [Google Scholar] [CrossRef]
  32. Bakker, A.B.; Demerouti, E. Job demands–resources theory: Taking stock and looking forward. J. Occup. Health Psychol. 2017, 22, 273–285. [Google Scholar] [CrossRef] [PubMed]
  33. Yusliza, M.-Y.; Yong, J.Y.; Tanveer, M.I.; Ramayah, T.; Faezah, J.N.; Muhammad, Z. A structural model of the impact of green intellectual capital on sustainable performance. J. Clean. Prod. 2020, 249. [Google Scholar] [CrossRef]
  34. Shazali, A. M., Zainudin, N. F. S., Mohamed, Z., & Hussin, N. (2023). Green intellectual capital measurement in the hotel industry: The developing country study. ResearchGate.
  35. Sanusi, F.A.; Johl, S.K. Sustainable internal corporate social responsibility and solving the puzzles of performance sustainability among medium size manufacturing companies: An empirical approach. Heliyon 2022, 8, e10038. [Google Scholar] [CrossRef]
  36. Shahbaz, M. H., & Malik, S. A. (2025). Driving firm performance with green intellectual capital: The key role of business sustainability in SMEs. Journal of Intellectual Capital. Advance online publication.
  37. Eslamlou, A.; Karatepe, O.M.; Uner, M.M. Does job embeddedness mediate the effect of resilience on cabin attendants’ career satisfaction and creative performance? Sustainability 2021, 13, 5104. [Google Scholar] [CrossRef]
  38. Dumont, J.; Shen, J.; Deng, X. Effects of green hrm practices on employee green behavior: the role of psychological green climate and employee green values. Hum. Resour. Manag. 2017, 36, 118–128. [Google Scholar] [CrossRef]
  39. Jermsittiparsert, K. The Moderation Effect of Supply Chain Information Technology Capabilities on the Relationship between Customer Relationship Management with Organizational Performance of Thai Restaurants and Hotels. IC4E 2020: 2020 the 11th International Conference on E-Education, E-Business, E-Management, and E-Learning; pp. 338–346.
  40. del Brío, J.Á.; Fernández, E.; Junquera, B. Management and employee involvement in achieving an environmental action-based competitive advantage: an empirical study. Int. J. Hum. Resour. Manag. 2007, 18, 491–522. [Google Scholar] [CrossRef]
  41. ,Darmansyah, D. Purwoko, B., Gustari, I., & Dinarjito, A. (2025). The role of green intellectual capital and employee innovativeness in enhancing job and financial performance: Insights from Indonesia’s state-owned enterprises. International Journal of Social Science, 4(5), 573–588.
  42. Liao, H.-Y.; Hsu, C.-T.; Chiang, H.-C. How does green intellectual capital influence employee pro-environmental behavior? the mediating role of corporate social responsibility. Int. J. Manag. Stud. 2021, 28, 27–47. [Google Scholar] [CrossRef]
  43. Dechawatanapaisal, D. (2017). The mediating role of organizational embeddedness on the relationship between quality of work life and turnover: Perspectives from healthcare professionals. International Journal of Manpower, 38(5), 696–711.
  44. Karatepe, O. M., & Karadas, G. (2015). Do psychological capital and work engagement foster frontline employees’ satisfaction? A study in the hotel industry. International Journal of Contemporary Hospitality Management, 27(6), 1254–1278.
  45. Xanthopoulou, D.; Bakker, A.B.; Demerouti, E.; Schaufeli, W.B. Reciprocal relationships between job resources, personal resources, and work engagement. J. Vocat. Behav. 2009, 74, 235–244. [Google Scholar] [CrossRef]
  46. Shahbaz, M.H.; Naseem, M.A.; Battisti, E.; Alfiero, S. The effect of green intellectual capital and innovative work behavior on green process innovation performance in the hospitality industry. J. Intellect. Cap. 2024, 25, 402–422. [Google Scholar] [CrossRef]
  47. Yu, J.; Lee, A.; Han, H.; Kim, H.-R. Organizational justice and performance of hotel enterprises: impact of job embeddedness. J. Qual. Assur. Hosp. Tour. 2019, 21, 337–360. [Google Scholar] [CrossRef]
  48. Manfreda, A.; Kulichyova, A.; Ting, A. “Thriving at Work” in tourism and hospitality: an integrative systematic literature review and research agenda. Cornell Hotel. Restaur. Adm. Q. 2025. [Google Scholar] [CrossRef]
  49. Hyde, K.F. Recognising deductive processes in qualitative research. Qual. Mark. Res. Int. J. 2000, 3, 82–90. [Google Scholar] [CrossRef]
  50. Emerson, R. W. (2015). Convenience sampling, random sampling, and snowball sampling: How does sampling affect the validity of research? Journal of Visual Impairment & Blindness, 109(2), 164–168.
  51. Sekaran, U., & Bougie, R. (2016). Research methods for business: A skill-building approach (7th ed.). John Wiley & Sons.
  52. Saunders, M., Lewis, P., & Thornhill, A. (2009). Research methods for business students (5th ed.). Pearson Education.
  53. Alothmany, R., Jiang, Z., & Manoharan, A. (2023). Linking high-performance work systems to affective commitment, job satisfaction, and career satisfaction: Thriving as a mediator and wasta as a moderator. The International Journal of Human Resource Management, 34(19), 3787–3824.
  54. Kim, H.; Im, J.; Shin, Y.H. Relational resources for promoting restaurant employees’ thriving at work. Int. J. Contemp. Hosp. Manag. 2023, 35, 3434–3452. [Google Scholar] [CrossRef]
  55. Republic of Türkiye Ministry of Culture and Tourism. (2022). Tourism statistics – 2022.
  56. Sarstedt, M., Ringle, C. M., & Hair, J. F. (2021). Partial least squares structural equation modeling. In Handbook of market research (pp. 587-632). Cham: Springer International Publishing.
  57. Podsakoff, P.M.; MacKenzie, S.B.; Podsakoff, N.P. Sources of method bias in social science research and recommendations on how to control it. Annu. Rev. Psychol. 2012, 63, 539–569. [Google Scholar] [CrossRef]
  58. Crossley, C.D.; Bennett, R.J.; Jex, S.M.; Burnfield, J.L. Development of a global measure of job embeddedness and integration into a traditional model of voluntary turnover. J. Appl. Psychol. 2007, 92, 1031–1042. [Google Scholar] [CrossRef]
  59. Kalyar, M.N.; Ali, F.; Shafique, I. Green mindfulness and green creativity nexus in hospitality industry: examining the effects of green process engagement and CSR. Int. J. Contemp. Hosp. Manag. 2021, 33, 2653–2675. [Google Scholar] [CrossRef]
  60. Fornell, C., & Larcker, D. F. (1981). Evaluating structural equation models with unobservable variables and measurement error. Journal of Marketing Research, 18(1), 39–50. [Google Scholar] [CrossRef].
  61. Slåtten, T.; Mutonyi, B.R.; Lien, G. Why should we strive to let them thrive? Exploring the links between homecare professionals thriving at work, employee ambidexterity, and innovative behavior. BMC Heal. Serv. Res. 2025, 25, 1–16. [Google Scholar] [CrossRef] [PubMed]
Disclaimer/Publisher’s Note: The statements, opinions and data contained in all publications are solely those of the individual author(s) and contributor(s) and not of MDPI and/or the editor(s). MDPI and/or the editor(s) disclaim responsibility for any injury to people or property resulting from any ideas, methods, instructions or products referred to in the content.
Copyright: This open access article is published under a Creative Commons CC BY 4.0 license, which permit the free download, distribution, and reuse, provided that the author and preprint are cited in any reuse.
Prerpints.org logo

Preprints.org is a free preprint server supported by MDPI in Basel, Switzerland.

Subscribe

Disclaimer

Terms of Use

Privacy Policy

Privacy Settings

© 2026 MDPI (Basel, Switzerland) unless otherwise stated