Submitted:
30 May 2025
Posted:
31 May 2025
You are already at the latest version
Abstract
Keywords:
1. Introduction
- Compared the performance of different YOLO versions in detecting debris in images of machining processes.
- Ghost module is introduced to backbone of the standard YOLO v11 to reduce the computation.
- Dynamic Non-Maximum Suppression algorithm is proposed to enhance the accuracy in identifying little objects, in this paper it’s debris.
- Based on the rising edge signal trigger mechanism, a video-level post-processing algorithm has been developed to automatically count the amount of debris that falls within the video.
2. Materials and Methods
2.1. GM-YOLOv11
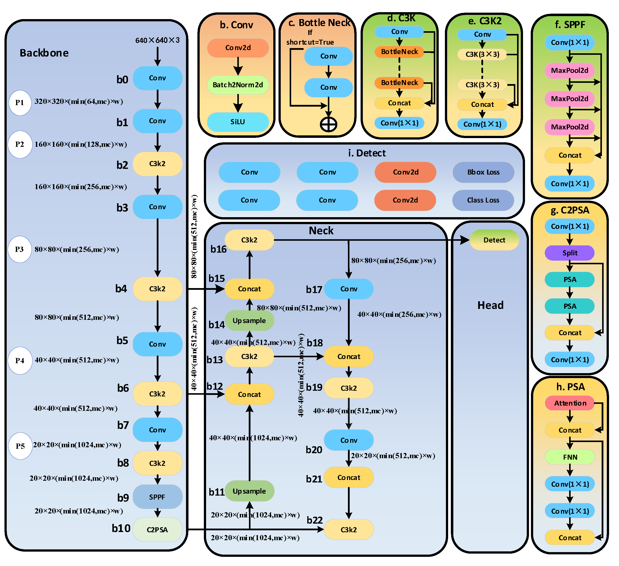
2.1.1. YOLOv11
2.1.2. Ghost Module
2.1.3. GM-YOLOv11
2.2. Dynamic Non-Maximum Suppression Algorithm (DNMS)
2.2.1. Leaving Debris and Left Debris
2.2.2. Box Size Adjustment
2.2.3. Dynamic Non-Maximum Suppression Algorithm
2.3. Video-Level Post-Processing Algorithm (VPPA)
3. Results
3.1. Data Resources
3.2. Perforamnce Indicators
- Precision measures the proportion of correctly detected debris images relative to the total number of images identified as debris (both correct and incorrect). It is formally defined as:where TP is the number of samples correctly identified as debris , FP is the number of samples whose background is identified as debris , and FN is the number of debris samples identified as the background.
- 2.
- Recall measures the proportion of correctly detected debris images relative to the total number of images that should have been detected (including both correctly detected and undetected debris). It is formally defined as:
- 3.
- The Average Precision (AP) averages the accuracy of debris in the dataset. The mean Average Precision (mAP) refers to the average of AP values for each category. But the category in this experiment is only pineapple, AP is equal to mAP. The mAP is formally defined as:where as ,N represents the quantity of the detection category.mAP@0.5 represents the mean Average Precision when IOU of prediction and ground truth boxes is greater than 0.5.
- 4.
- FLOPs quantify the computational complexity of the algorithm by measuring the number of floating-point operations required during inference. It is formally defined as:where H and W represent the size of output feature map, respectively.K is the convolution kernel size, Cin and Cout stands for the number of input channels and output channels respectively.
- 5.
- Model Size (MS)refers to the size of model, is used to evaluate the complexity of the model.where, , , indicate respectively the time taken for preprocessing, inference, and post-processing.
- 6.
- frames per second (FPS) measures the real-time performance of the algorithm by counting the number of frames processed per second. The calculation formula is:where represents the true number of falling debris shown in a video, and represents the number of falling debris detected by the algorithm in a video.
- 7.
- Error Proportion is used to evaluate the accuracy of debris quantity statistics in videos to assess the overall system's accuracy.It is formally defined as:
3.3. Experimental Results
3.3.1. Visualization of the Results
3.3.2. Ghost Module Improvement Experiment
3.3.3. DNMS Improvement Experiment
3.3.4. DNMS Improvement Experiment
4. Discussion
5. Conclusions
Funding
Appendix
Appendix A.1. Architecture of GM-YOLOv11-Backbone
| Section | ID | from | repeats | module | args | Parameter Explanation |
| Backbone | 0 | -1 | 1 | GhostConv | [64, 3, 3, 2, 2] | Input channels auto-inferred, output 64 channels,3x3 kernel for both primary convolution and linear operation, s=2, stride 2 |
| 1 | -1 | 1 | GhostConv | [128, 3,3,2,2] | Output 128 channels, 3x3 kernel for both primary convolution and linear operation, s=2, stride 2 | |
| 2 | -1 | 2 | C3k2 | [256, False, 0.25] | Output 256 channels, no shortcut connection, bottleneck width reduction ratio 0.25 | |
| 3 | -1 | 1 | GhostConv | [256, 3,3,2,2] | Output 256 channels, 3x3 kernel, stride 2 | |
| 4 | -1 | 2 | C3k2 | [512, False, 0.25] | Output 512 channels, no shortcut connection, bottleneck width reduction ratio 0.25 | |
| 5 | -1 | 1 | GhostConv | [512, 3,3,2,2] | Output 512 channels, 3x3 kernel for both primary convolution and linear operation, s=2, stride 2 | |
| 6 | -1 | 2 | C3k2 | [512, True] | Output 512 channels, with shortcut connection | |
| 7 | -1 | 1 | GhostConv | [1024,3,3,2,2] | Output 1024 channels, 3x3 kernel for both primary convolution and linear operation, s=2, stride 2 | |
| 8 | -1 | 2 | C3k2 | [1024, True] | Output 1024 channels, with shortcut connection | |
| 9 | -1 | 1 | SPPF | [1024, 5] | Output 1024 channels, max pooling kernel size 5x5 | |
| 10 | -1 | 2 | C2PSA | [1024] | Output 1024 channels | |
| Head | 0 | -1 | 1 | nn.Upsample | [None, 2, "nearest"] | Upsample with scale factor 2, nearest-neighbor interpolation |
| 1 | [-1, 6] | 1 | Concat | [1] | Concatenate current layer with Backbone layer 6 along channel dim | |
| 2 | -1 | 2 | C3k2 | [512, False] | Output 512 channels, no shortcut connection | |
| 3 | -1 | 1 | nn.Upsample | [None, 2, "nearest"] | Second 2x upsampling | |
| 4 | [-1, 4] | 1 | Concat | [1] | Concatenate with Backbone layer 4 | |
| 5 | -1 | 2 | C3k2 | [256, False] | Output 256 channels, no shortcut connection | |
| 6 | -1 | 1 | Conv | [256, 3, 2] | Output 256 channels, 3x3 kernel, stride 2 | |
| 7 | [-1, 13] | 1 | Concat | [1] | Concatenate with Head layer 13 | |
| 8 | -1 | 2 | C3k2 | [512, False] | Output 512 channels, no shortcut connection | |
| 9 | -1 | 1 | Conv | [512, 3, 2] | Output 512 channels, 3x3 kernel, stride 2 | |
| 10 | [-1, 10] | 1 | Concat | [1] | Concatenate with Backbone layer 10 | |
| 11 | -1 | 2 | C3k2 | [1024, True] | Output 1024 channels, with shortcut connection | |
| 12 | [16, 19, 22] | 1 | Detect | [2] | number of classes is 2 |
Appendix A.2. Architecture of GM-YOLOv11-Head
| Section | ID | from | repeats | module | args | Parameter Explanation |
| Backbone | 0 | -1 | 1 | Conv | [64, 3, 2] | Input channels auto-inferred, output 64 channels, 3x3 kernel, stride 2 |
| 1 | -1 | 1 | Conv | [128, 3, 2] | Output 128 channels, 3x3 kernel, stride 2 | |
| 2 | -1 | 2 | C3k2 | [256, False, 0.25] | Output 256 channels, no shortcut connection, bottleneck width reduction ratio 0.25 | |
| 3 | -1 | 1 | Conv | [256, 3, 2] | Output 256 channels, 3x3 kernel, stride 2 | |
| 4 | -1 | 2 | C3k2 | [512, False, 0.25] | Output 512 channels, no shortcut connection, bottleneck width reduction ratio 0.25 | |
| 5 | -1 | 1 | Conv | [512, 3, 2] | Output 512 channels, 3x3 kernel, stride 2 | |
| 6 | -1 | 2 | C3k2 | [512, True] | Output 512 channels, with shortcut connection | |
| 7 | -1 | 1 | Conv | [1024, 3, 2] | Output 1024 channels, 3x3 kernel, stride 2 | |
| 8 | -1 | 2 | C3k2 | [1024, True] | Output 1024 channels, with shortcut connection | |
| 9 | -1 | 1 | SPPF | [1024, 5] | Output 1024 channels, max pooling kernel size 5x5 | |
| 10 | -1 | 2 | C2PSA | [1024] | Output 1024 channels | |
| Head | 0 | -1 | 1 | nn.Upsample | [None, 2, "nearest"] | Upsample with scale factor 2, nearest-neighbor interpolation |
| 1 | [-1, 6] | 1 | Concat | [1] | Concatenate current layer with Backbone layer 6 along channel dim | |
| 2 | -1 | 2 | C3k2 | [512, False] | Output 512 channels, no shortcut connection | |
| 3 | -1 | 1 | nn.Upsample | [None, 2, "nearest"] | Second 2x upsampling | |
| 4 | [-1, 4] | 1 | Concat | [1] | Concatenate with Backbone layer 4 | |
| 5 | -1 | 2 | C3k2 | [256, False] | Output 256 channels, no shortcut connection | |
| 6 | -1 | 1 | GhostConv | [256, 3,3,2,2] | Output 256 channels, 3x3 kernel for both primary convolution and linear operation, s=2, stride 2 | |
| 7 | [-1, 13] | 1 | Concat | [1] | Concatenate with Head layer 13 | |
| 8 | -1 | 2 | C3k2 | [512, False] | Output 512 channels, no shortcut connection | |
| 9 | -1 | 1 | GhostConv | [512,3,3,2,2] | Output 512 channels, 3x3 kernel for both primary convolution and linear operation, s=2, stride 2 | |
| 10 | [-1, 10] | 1 | Concat | [1] | Concatenate with Backbone layer 10 | |
| 11 | -1 | 2 | C3k2 | [1024, True] | Output 1024 channels, with shortcut connection | |
| 12 | [16, 19, 22] | 1 | Detect | [2] | number of classes is 2 |
Appendix A.3. Architecture of GM-YOLOv11-Head
| Section | ID | from | repeats | module | args | Parameter Explanation |
| Backbone | 0 | -1 | 1 | GhostConv | [64, 3,3,2,2] | Input channels auto-inferred, output 64 channels,3x3 kernel for both primary convolution and linear operation, s=2, stride 2 |
| 1 | -1 | 1 | GhostConv | [128, 3,3,2,2] | Output 128 channels, 3x3 kernel for both primary convolution and linear operation, s=2, stride 2 | |
| 2 | -1 | 2 | C3k2 | [256, False, 0.25] | Output 256 channels, no shortcut connection, bottleneck width reduction ratio 0.25 | |
| 3 | -1 | 1 | GhostConv | [256, 3,3,2,2] | Output 256 channels, 3x3 kernel, stride 2 | |
| 4 | -1 | 2 | C3k2 | [512, False, 0.25] | Output 512 channels, no shortcut connection, bottleneck width reduction ratio 0.25 | |
| 5 | -1 | 1 | GhostConv | [512, 3,3,2,2] | Output 512 channels, 3x3 kernel for both primary convolution and linear operation, s=2, stride 2 | |
| 6 | -1 | 2 | C3k2 | [512, True] | Output 512 channels, with shortcut connection | |
| 7 | -1 | 1 | GhostConv | [1024,3,3,2,2] | Output 1024 channels, 3x3 kernel for both primary convolution and linear operation, s=2, stride 2 | |
| 8 | -1 | 2 | C3k2 | [1024, True] | Output 1024 channels, with shortcut connection | |
| 9 | -1 | 1 | SPPF | [1024, 5] | Output 1024 channels, max pooling kernel size 5x5 | |
| 10 | -1 | 2 | C2PSA | [1024] | Output 1024 channels | |
| Head | 0 | -1 | 1 | nn.Upsample | [None, 2, "nearest"] | Upsample with scale factor 2, nearest-neighbor interpolation |
| 1 | [-1, 6] | 1 | Concat | [1] | Concatenate current layer with Backbone layer 6 along channel dim | |
| 2 | -1 | 2 | C3k2 | [512, False] | Output 512 channels, no shortcut connection | |
| 3 | -1 | 1 | nn.Upsample | [None, 2, "nearest"] | Second 2x upsampling | |
| 4 | [-1, 4] | 1 | Concat | [1] | Concatenate with Backbone layer 4 | |
| 5 | -1 | 2 | C3k2 | [256, False] | Output 256 channels, no shortcut connection | |
| 6 | -1 | 1 | GhostConv | [256, 3,3,2,2] | Output 256 channels, 3x3 kernel for both primary convolution and linear operation, s=2, stride 2 | |
| 7 | [-1, 13] | 1 | Concat | [1] | Concatenate with Head layer 13 | |
| 8 | -1 | 2 | C3k2 | [512, False] | Output 512 channels, no shortcut connection | |
| 9 | -1 | 1 | GhostConv | [512,3,3,2,2] | Output 512 channels, 3x3 kernel for both primary convolution and linear operation, s=2, stride 2 | |
| 10 | [-1, 10] | 1 | Concat | [1] | Concatenate with Backbone layer 10 | |
| 11 | -1 | 2 | C3k2 | [1024, True] | Output 1024 channels, with shortcut connection | |
| 12 | [16, 19, 22] | 1 | Detect | [2] | number of classes is 2 |
References
- García Plaza, E.; Núñez López, P.J.; Beamud González, E.M. Multi-Sensor Data Fusion for Real-Time Surface Quality Control in Automated Machining Systems. Sens. 2018, 18, 4381. [Google Scholar] [CrossRef] [PubMed]
- Fowler, N.O.; McCall, D.; Chou, T.-C.; Holmes, J.C.; Hanenson, I.B. Electrocardiographic Changes and Cardiac Arrhythmias in Patients Receiving Psychotropic Drugs. Am. J. Cardiol. 1976, 37, 223–230. [Google Scholar] [CrossRef] [PubMed]
- Chen, T.; Guo, J.; Wang, D.; Li, S.; Liu, X. Experimental Study on High-Speed Hard Cutting by PCBN Tools with Variable Chamfered Edge. Int. J. Adv. Manuf. Technol. 2018, 97, 4209–4216. [Google Scholar] [CrossRef]
- Cheng, Y.; Guan, R.; Zhou, S.; Zhou, X.; Xue, J.; Zhai, W. Research on Tool Wear and Breakage State Recognition of Heavy Milling 508III Steel Based on ResNet-CBAM. Measurement 2025, 242, 116105. [Google Scholar] [CrossRef]
- Vorontsov, A.L.; Sultan-Zade, N.M.; Albagachiev, A.Yu. Development of a New Theory of Cutting 8. Chip-Breaker Design. Russ. Eng. Res. 2008, 28, 786–792. [Google Scholar] [CrossRef]
- Zaidi, S.S.A.; Ansari, M.S.; Aslam, A.; Kanwal, N.; Asghar, M.; Lee, B. A Survey of Modern Deep Learning Based Object Detection Models. Digital Signal Processing 2022, 126, 103514. [Google Scholar] [CrossRef]
- Shen, D.; Chen, X.; Nguyen, M.; Yan, W.Q. Flame Detection Using Deep Learning. In Proceedings of the 2018 4th International Conference on Control, Automation and Robotics (ICCAR); IEEE, April 2018; pp. 416–420. [Google Scholar]
- Cai, C.; Wang, B.; Liang, X. A New Family Monitoring Alarm System Based on Improved YOLO Network. In Proceedings of the 2018 Chinese Control and Decision Conference (CCDC); IEEE, June 2018; pp. 4269–4274. [Google Scholar]
- Badgujar, C.M.; Poulose, A.; Gan, H. Agricultural Object Detection with You Only Look Once (YOLO) Algorithm: A Bibliometric and Systematic Literature Review. Comput. Electron. Agric. 2024, 223, 109090. [Google Scholar] [CrossRef]
- Liu, J.; Zhu, X.; Zhou, X.; Qian, S.; Yu, J. Defect Detection for Metal Base of TO-Can Packaged Laser Diode Based on Improved YOLO Algorithm. Electronics 2022, 11, 1561. [Google Scholar] [CrossRef]
- Redmon, J.; Farhadi, A. Yolov3: An Incremental Improvement. arxiv 2018, arXiv:1804,02767. [Google Scholar]
- Bochkovskiy, A.; Wang, C.-Y.; Liao, H.-Y.M. Yolov4: Optimal Speed and Accuracy of Object Detection. arxiv 2020, arXiv:2004,10934. [Google Scholar]
- Wang, C.-Y.; Bochkovskiy, A.; Liao, H.-Y.M. YOLOv7: Trainable Bag-of-Freebies Sets New State-of-the-Art for Real-Time Object Detectors. In Proceedings of the Proceedings of the IEEE/CVF Conference on Computer Vision and Pattern Recognition; 2023; pp. 7464–7475. [Google Scholar]
- Swathi, Y.; Challa, M. YOLOv8: Advancements and Innovations in Object Detection. In Smart Trends in Computing and Communications; Springer Nature Singapore, 2024; pp. 1–13.
- Wang, C.-Y.; Yeh, I.-H.; Mark Liao, H.-Y. YOLOv9: Learning What You Want to Learn Using Programmable Gradient Information. In Computer Vision – ECCV 2024; Springer Nature Switzerland, 2024; pp. 1–21.
- Kshirsagar, V.; Bhalerao, R.H.; Chaturvedi, M. Modified YOLO Module for Efficient Object Tracking in a Video. IEEE Lat. Am. Trans. 2023, 21, 389–398. [Google Scholar] [CrossRef]
- Doherty, J.; Gardiner, B.; Kerr, E.; Siddique, N. BiFPN-YOLO: One-Stage Object Detection Integrating Bi-Directional Feature Pyramid Networks. Pattern Recognit. 2025, 160, 111209. [Google Scholar] [CrossRef]
- Yan, J.; Zeng, Y.; Lin, J.; Pei, Z.; Fan, J.; Fang, C.; Cai, Y. Enhanced Object Detection in Pediatric Bronchoscopy Images Using YOLO-Based Algorithms with CBAM Attention Mechanism. Heliyon 2024, 10, e32678. [Google Scholar] [CrossRef] [PubMed]
- Wang, J.; Wang, W.; Zhang, Z.; Lin, X.; Zhao, J.; Chen, M.; Luo, L. YOLO-DD: Improved YOLOv5 for Defect Detection. Comput. Mater. amp; Contin. 2024, 78, 759–780. [Google Scholar] [CrossRef]
- Wang, M.; Fu, B.; Fan, J.; Wang, Y.; Zhang, L.; Xia, C. Sweet Potato Leaf Detection in a Natural Scene Based on Faster R-CNN with a Visual Attention Mechanism and DIoU-NMS. Ecol. Inf. 2023, 73, 101931. [Google Scholar] [CrossRef]
- Xue, C.; Xia, Y.; Wu, M.; Chen, Z.; Cheng, F.; Yun, L. EL-YOLO: An Efficient and Lightweight Low-Altitude Aerial Objects Detector for Onboard Applications. Expert Syst. Appl. 2024, 256, 124848. [Google Scholar] [CrossRef]
- Wang, Y.; Wang, B.; Fan, Y. PPGS-YOLO: A Lightweight Algorithms for Offshore Dense Obstruction Infrared Ship Detection. Infrared Phys. amp; Technol. 2025, 145, 105736. [Google Scholar] [CrossRef]
- Han, K.; Wang, Y.; Tian, Q.; Guo, J.; Xu, C.; Xu, C. GhostNet: More Features from Cheap Operations. In Proceedings of the 2020 IEEE/CVF Conference on Computer Vision and Pattern Recognition (CVPR); IEEE, June 2020; pp. 1577–1586. [Google Scholar]
- Wang, H.; Wang, G.; Li, Y.; Zhang, K. YOLO-HV: A Fast YOLOv8-Based Method for Measuring Hemorrhage Volumes. Biomed. Signal Process. Control 2025, 100, 107131. [Google Scholar] [CrossRef]
- Dong, X.; Yan, S.; Duan, C. A Lightweight Vehicles Detection Network Model Based on YOLOv5. Eng. Appl. Artif. Intell. 2022, 113, 104914. [Google Scholar] [CrossRef]
- Rashmi; Chaudhry, R. SD-YOLO-AWDNet: A Hybrid Approach for Smart Object Detection in Challenging Weather for Self-Driving Cars. Expert Syst. Appl. 2024, 256, 124942. [Google Scholar] [CrossRef]
- Cui, M.; Lou, Y.; Ge, Y.; Wang, K. LES-YOLO: A Lightweight Pinecone Detection Algorithm Based on Improved YOLOv4-Tiny Network. Comput. Electron. Agric. 2023, 205, 107613. [Google Scholar] [CrossRef]
- Li, J.; Su, Z.; Geng, J.; Yin, Y. Real-Time Detection of Steel Strip Surface Defects Based on Improved YOLO Detection Network. IFAC-Pap. 2018, 51, 76–81. [Google Scholar] [CrossRef]
- Zhang, Y.; Chen, W.; Li, S.; Liu, H.; Hu, Q. YOLO-Ships: Lightweight Ship Object Detection Based on Feature Enhancement. J. Visual Commun. Image Represent. 2024, 101, 104170. [Google Scholar] [CrossRef]
- Huangfu, Z.; Li, S.; Yan, L. Ghost-YOLO v8: An Attention-Guided Enhanced Small Target Detection Algorithm for Floating Litter on Water Surfaces. Comput. Mater. amp; Contin. 2024, 80, 3713–3731. [Google Scholar] [CrossRef]
- Chen, J.; Chen, H.; Xu, F.; Lin, M.; Zhang, D.; Zhang, L. Real-Time Detection of Mature Table Grapes Using ESP-YOLO Network on Embedded Platforms. Biosyst. Eng. 2024, 246, 122–134. [Google Scholar] [CrossRef]










| Input: output of YOLO net#break#Output: all the debris and their location |
| (1)Findusing the standard Non-Maximum Suppression algorithm#break#(2)Adjust size ofaccording to Equations (7) (8) (9)#break#(3)find the bounding boxwith highest score ofaccording to Equation (10)#break#(4) calculate the IoU(,), as well as, if IoU(,)>delete bounding box#break#(5)Repeat sorting and soft threshold operation for the remaining predicted boundingbox and perform step(3) and(4) until no more boxes can be deleted. |
| Model | Precision#break#(%) | Recall#break#(%) | mAP@0.5#break#(%) | FLOPs#break#(G) | MS#break#(MB) | FPS |
| YOLOv5n | 92.66 | 92.44 | 91.10 | 7.73 | 1.9 | 116.68 |
| YOLOv8n | 90.22 | 88.72 | 89.53 | 8.75 | 3.2 | 149.02 |
| YOLOv9t | 89.67 | 90.12 | 92.24 | 8.23 | 2 | 73.78 |
| YOLOv10n | 91.14 | 86.66 | 87.05 | 8.57 | 2.3 | 100.2 |
| YOLOv11n | 94.11 | 95.42 | 94.68 | 6.48 | 2.6 | 154.34 |
| GM-YOLOv11-backbone | 93.60 | 94.08 | 93.63 | 5.81 | 2.2 | 167.34 |
| GM-YOLOv11-head | 93.36 | 93.67 | 93.66 | 6.33 | 2.5 | 156.23 |
| GM-YOLOv11 | 93.80 | 93.96 | 93.81 | 5.72 | 2 | 173.41 |
| Literature [25] | 92.27 | 91.69 | 90.12 | 6.44 | 1.7 | 146.34 |
| Literature [24] | 91.22 | 90.63 | 90.29 | 7.84 | 2.8 | 135.26 |
| regular parameters in Equation (10) | regular parameters in Equation (10) | left debris threshold | leaving debris threshold | Recall#break#(%) |
| 0.3 | 0.6 | 0.4 | 0.3 | 96.27 |
| 0.3 | 0.7 | 0.5 | 0.3 | 95.89 |
| 0.4 | 0.7 | 0.5 | 0.4 | 96.38 |
| 0.5 | 0.4 | 0.6 | 0.5 | 95.75 |
| 0.8 | 0.7 | 0.7 | 0.5 | 95.75 |
| 0.9 | 0.6 | 0.7 | 0.6 | 95.86 |
| Model | Precision#break#(%) | Recall#break#(%) | mAP@0.5#break#(%) |
| YOLOv5n+DNMS | 93.85 | 94.11 | 92.99 |
| YOLOv8n+DNMS | 93.30 | 90.78 | 90.85 |
| YOLOv9t+DNMS | 90.83 | 91.80 | 93.34 |
| YOLOv10n+DNMS | 92.46 | 88.33 | 88.89 |
| YOLOv11n+DNMS | 97.05 | 96.81 | 96.48 |
| GM-YOLOv11-backbone+DNMS | 95.13 | 96.18 | 95.08 |
| GM-YOLOv11-neck+DNMS | 94.81 | 94.37 | 95.01 |
| GM-YOLOv11+DNMS | 97.04 | 96.38 | 95.56 |
| Literature [25] | 92.27 | 91.69 | 90.12 |
| Literature [24] | 91.22 | 90.63 | 90.29 |
| Serial number | Duration (s) | Actual number of crack-debris |
| 1 | 36 | 13 |
| 2 | 103 | 47 |
| 3 | 158 | 61 |
| 4 | 210 | 82 |
| 5 | 213 | 79 |
| 6 | 213 | 80 |
| 7 | 51 | 25 |
| 8 | 49 | 18 |
| 9 | 35 | 24 |
| 10 | 28 | 7 |
| Total | 1096 | 436 |
| Model | Error proportion (%) |
| YOLOv5n+DNMS+VPPA | 11.93 |
| YOLOv8n+DNMS+VPPA | 15.37 |
| YOLOv9t+DNMS+VPPA | 13.07 |
| YOLOv10n+DNMS+VPPA | 13.30 |
| YOLOv11n+DNMS+VPPA | 9.63 |
| GM-YOLOv11-backbone+DNMS+VPPA | 10.55 |
| GM-YOLOv11-neck+DNMS+VPPA | 11.47 |
| GM-YOLOv11+DNMS+VPPA | 9.86 |
| Literature [25] + VPPA | 15.14 |
| Literature [24] + VPPA | 15.60 |
Disclaimer/Publisher’s Note: The statements, opinions and data contained in all publications are solely those of the individual author(s) and contributor(s) and not of MDPI and/or the editor(s). MDPI and/or the editor(s) disclaim responsibility for any injury to people or property resulting from any ideas, methods, instructions or products referred to in the content. |
© 2025 by the authors. Licensee MDPI, Basel, Switzerland. This article is an open access article distributed under the terms and conditions of the Creative Commons Attribution (CC BY) license (http://creativecommons.org/licenses/by/4.0/).