Submitted:
17 May 2025
Posted:
19 May 2025
You are already at the latest version
Abstract
Keywords:
1. Introduction
2. Related Work & Identified Gaps
2.1. “Internet of Things-Based Smart Helmet with Accident Identification and Logistics Monitoring for Delivery Riders (2023)”
2.2. “IoT Based Smart Helmet System for Accident Prevention”
2.3. “IoT Based Smart Helmet and Accident Identification System”
3. Methodology
3.1. Research and Problem Analysis
3.2. System Requirements Definition
3.3. Design Approach
3.4. Development Process
- Requirement Specification
- System Architecture Design
- Module Development (Hardware + Software)
- Integration
- Validation and Testing
3.5. Prototyping Tools
3.6. Testing and Iteration

4. Mathematical Modelling and Equations
4.1. Accelerometer Model (MPU6050)
4.2. Gyroscope Model (MPU6050)
4.3. Sensor Fusion Using Complementary Filter
4.4. Gas Detection Sensor Model
4.5. Gas Concentration Estimation
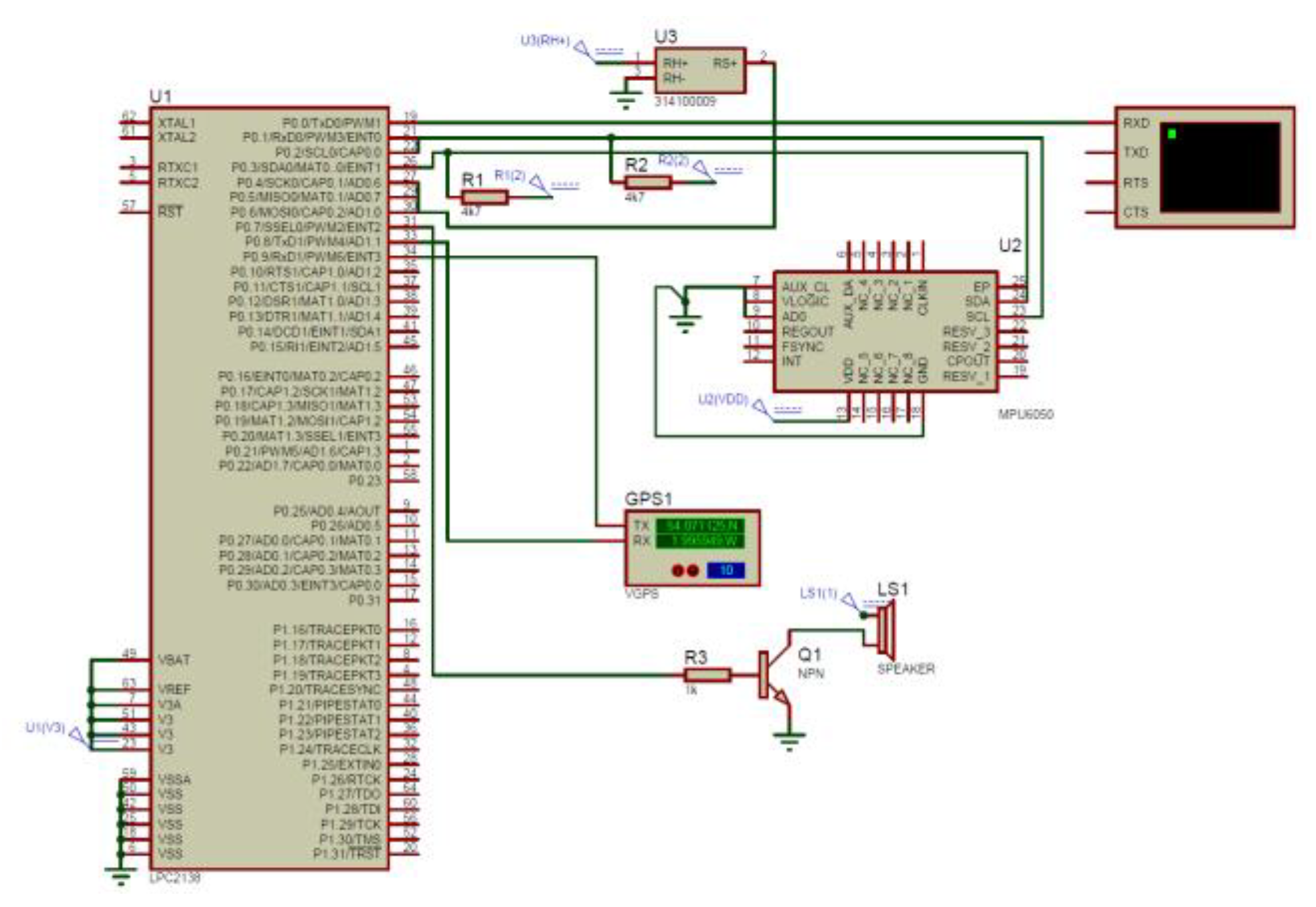
5. System Design and Architecture
5.1. Block Diagram/System Overview
- Sensor Module:
| Sensor | Type | Function |
| MPU6050 | Accelerometer + Gyroscope | Motion tracking, accident detection, and fall analysis |
| MQ-3 Alcohol sensor | Alcohol Sensor | Breath alcohol monitoring |
| Vibration sensor | Impact Detection Sensor (Digital) | Detects sudden impacts that may indicate an accident |
- 2.
- Communication Module:
| Module | Type | Function |
| GSM Module (SIM800L) | Cellular (GSM/GPRS) | Sends emergency SMS alerts including data on accidents and alcohol detection |
| GPS Module (NEO-6M) | Satellite Positioning | Provides real-time geolocation to aid in tracking and emergency response |
- 3.
- Output Module:
| Module | Type | Function |
| Audio Output (Helmet Speakers) | Audio Playback | Delivers voice-based alerts to the rider (e.g., accident warning, alcohol detection) |
| LED/Buzzer Alerts (Testing Only) | Visual & Audio Signal | Provides immediate local alert through blinking or beeping for feedback/testing |
- 4.
- Power Management:
| Module | Type | Function |
| Battery Pack with Voltage Regulator | Power Supply | Provides necessary voltage levels (5V and 3.3V) to operate the microcontroller and sensors |
| Power on Reset Circuit | Power Control | Ensures proper initialization of the system by resetting the components upon power-on |
5.2. LPC2148 Microcontroller (Core of the System)
| Component | Specification |
| Core Clock Frequency | Up to 60 Mhz |
| Flash Memory | 512KB |
| SRAM | 32KB |
| I/O Pins | Over 45 pins |
| On-Chip ADC | 10-bit |
| Timers | Speed estimation |
| UART Interfaces | GPS and GSM module |
| I2C/SPI | I2C for MPU6050 |
5.3. Sensors and Modules
5.4. Communication Protocols
5.5. Power Supply and Battery Management


6. Results and Discussion
6.1. Testing Results
| Feature | Metric | Result |
| Alcohol Detection | Detection time | 2–3 seconds after exposure to alcohol vapors |
| Speed Limit Enforcement | Accuracy in speed-based beep triggering | 97–99% accuracy (based on GPS speed) |
| Accident Detection | Response to impact and tilt | Detected falls > 1.5 feet within 1 second |
| Emergency SMS/Call | Time to initiate emergency alert | 3–5 seconds from trigger |
| Power Consumption | Average draw on 9V battery | ~250–300mA |
| System Reliability | Sensor recovery from failure | 100% via watchdog and reinitialization logic |
6.2. Comparative Analysis
| Feature | Traditional Helmets | Existing Smart Helmets | RideSecure (Proposed) |
| Alcohol Detection | Not Present | Present, (Few models) | Present, Real-time + Emergency SMS |
| Speed Monitoring | Not Present | Not Present | Present, With audible alerts |
| Accident Detection | Not Present | Present | Present, With response window + SOS |
| Real-time Location Tracking | Not Present | Not Present | Present, GPS-enabled |
| Speaker Alerts (Weather) | Not Present | Not Present | Present, In-helmet speaker |
| Emergency Call | Not Present | Not Present | Present, Automatic after crash |
7. Conclusions
Author Contributions
Acknowledgments
References
- Jadhav, A. Vaidya, Y. Thakur, Y. Mhatre, and S. Patil, “Alcohol and accident detection with sharing of mobile notification along location using smart helmet system,” Research & Reviews: A Journal of Embedded System & Applications, vol. 12, no. 2, pp. 7–20, 2024.
- T. Vanaja, S. Kothai, R. Ashmitha, A. K. Mishra, and J. Nodirjon, “Smart helmet for drunk & drive detection and alert system,” E3S Web of Conferences, vol. 399, p. 04057, Jul. 2023.
- A. D. T. Alcantara, J. D. T. Liwanag, K. J. F. Avila, and A. A. D. Macapagal, “Internet of things-based smart helmet with accident identification and logistics monitoring for delivery riders,” Engineering Proceedings, vol. 58, no. 1, p. 129, 2023.
- P. Dhanush, S. J. Patil, R. U. Girish, G. Chethan, and S. K. Chethan, “Smart headgear for unsafe operational environment,” in Emerging Research in Computing, Information, Communication and Applications, vol. 4, N. R. Shetty, L. M. Patnaik, and N. H. Prasad, Eds. Singapore: Springer, 2023, pp. 443–451.
- P. S. Babu, K. M. Reddy, S. V. Lalitha, P. N. Timmaiah, and V. Srikanth, “Smart helmet with alcohol sensing and bike authentication for riders,” J. Energy Eng. Thermodyn., vol. 2, no. 3, pp. 1–7, Apr. 2023. [CrossRef]
- Kartik and P. Manimaran, “IoT based smart helmet for hazard detection in mining industry,” arXiv preprint, arXiv:2304.10156, Apr. 2023.
- G. Agorku, A. Owusu, K. Agyekum, and J. Darkwa, “Real-time helmet violation detection using YOLOv5 and ensemble learning,” arXiv preprint, arXiv:2304.09246, Apr. 2023.
Disclaimer/Publisher’s Note: The statements, opinions and data contained in all publications are solely those of the individual author(s) and contributor(s) and not of MDPI and/or the editor(s). MDPI and/or the editor(s) disclaim responsibility for any injury to people or property resulting from any ideas, methods, instructions or products referred to in the content. |
© 2025 by the authors. Licensee MDPI, Basel, Switzerland. This article is an open access article distributed under the terms and conditions of the Creative Commons Attribution (CC BY) license (http://creativecommons.org/licenses/by/4.0/).