Submitted:
16 May 2025
Posted:
20 May 2025
Read the latest preprint version here
Abstract
Keywords:
1. Introduction
2. Materials and Methods
2.1. Experimental Setup
2.2. Software Setup
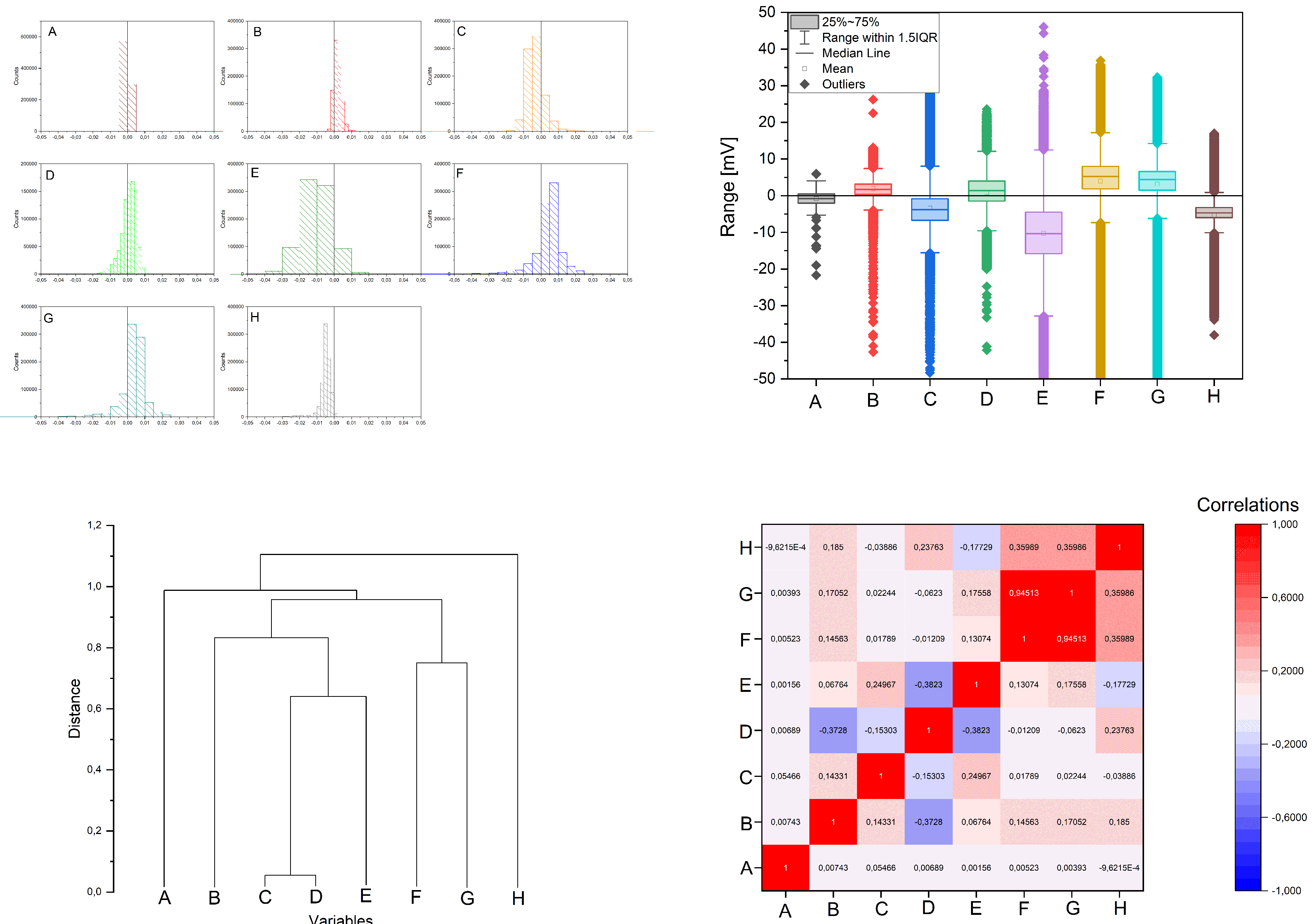
3. Results
4. Conclusions and Future Prospects
Funding
References
- Chaudhary, S., Bajaj, S.B., Mongia, S. Analysis of a Novel Integrated Machine Learning Model for Yield and Weather Prediction: Punjab Versus Maharashtra. In: Singh, Y., Verma, C., Zoltán, I., Chhabra, J.K., Singh, P.K. (eds) Proceedings of International Conference on Recent Innovations in Computing. ICRIC 2022. Lecture Notes in Electrical Engineering 2023, 83-93.
- Covert, M.W. and Gillies, T.E. and Takamasa, K. and Agmon, E. A forecast for large-scale, predictive biology: Lessons from meteorology Cell Systems 2021, 12(6), 488-496.
- Chiolerio, A. and Gagliano, M. and Pilia, S. and Pilia, P. and Vitiello, and G. Dehshibi, M. and Adamatzky, A. Bioelectrical synchronization of Picea abies during a solar eclipse Royal Society Open Science 2025, 12(4), 241786.
- Wilkening, Soren H.P. Plant electrophysiological reactions to specific environmental conditions bioRxiv 2024, 2024.12.03.626606.
- Tran, D. and Dutoit, F. and Najdenovska, E. and Wallbridge, N. and Plummer, C. and Mazza, M. and Raileanu L.E. and Camps, C. Electrophysiological assessment of plant status outside a Faraday cage using supervised machine learning Scientific Reports 2019, 9, 17073.
- Najdenovska, E. and Dutoit, F. and Tran, D. and Rochat, A. and Vu, B. and Mazza, M. and Camps, C. and Plummer, C. and Wallbridge, N. and Raileanu, L. E. Identifying General Stress in Commercial Tomatoes Based on Machine Learning Applied to Plant Electrophysiology. Applied Sciences 2021, 11(12), 5640.
- Imam, T. and Hasri, A. and Hidetaka, N. and Rofiq, ’A.R. and Ades, T. Deep learning algorithm for room temperature detection using bioelectric potential of plant data Biomedical Signal Processing and Control 2025, 101, 107214.
- Cattani, A. and de Riedmatten, L. and Roulet, J. and Smit-Sadki, T. and Alfonso, E. and Kurenda, A. and Graeff, M. and Remolif, E. and Rienth, M. Water status assessment in grapevines using plant electrophysiology OENO One 2024, 58(4), 8209.
- Pereira, D.R. and Papa, J.P. and Rosalin Saraiva, G.F. and Souza, G.M. Automatic classification of plant electrophysiological responses to environmental stimuli using machine learning and interval arithmetic Computers and Electronics in Agriculture 2018, 145, 35-42.
- Kalman R.E. New Approach to Linear Filtering and Prediction Problems Transactions of the ASME–Journal of Basic Engineering 1960, 82, 35-45.
- Hochreiter, S. and Schmidhuber, J. Long short-term memory Neural computation 1997, 9, 1735-1780.
- Gers, F.A. and Schmidhuber, J. Recurrent nets that time and count Proceedings of the IEEE-INNS-ENNS International Joint Conference on Neural Networks. IJCNN 2000. Neural Computing: New Challenges and Perspectives for the New Millenniu 2000, 3, 2.







Disclaimer/Publisher’s Note: The statements, opinions and data contained in all publications are solely those of the individual author(s) and contributor(s) and not of MDPI and/or the editor(s). MDPI and/or the editor(s) disclaim responsibility for any injury to people or property resulting from any ideas, methods, instructions or products referred to in the content. |
© 2025 by the authors. Licensee MDPI, Basel, Switzerland. This article is an open access article distributed under the terms and conditions of the Creative Commons Attribution (CC BY) license (http://creativecommons.org/licenses/by/4.0/).