Submitted:
16 May 2025
Posted:
16 May 2025
You are already at the latest version
Abstract
Keywords:
1. Introduction
2. Materials & Methods
2.1. Experimental Animals & Exercise Protocol
2.2. Sample Size Calculation
2.3. Echocardiography
2.4. Statistical Analysis
3. Results
3.1. Sex-Independent Increase of Aortic Root Diameter and Wall Stiffness in MFS Mice
3.2. Increased Wall Stiffness and Thickness, and Reduced Distensibility in Common Carotid Artery in MFS Mice
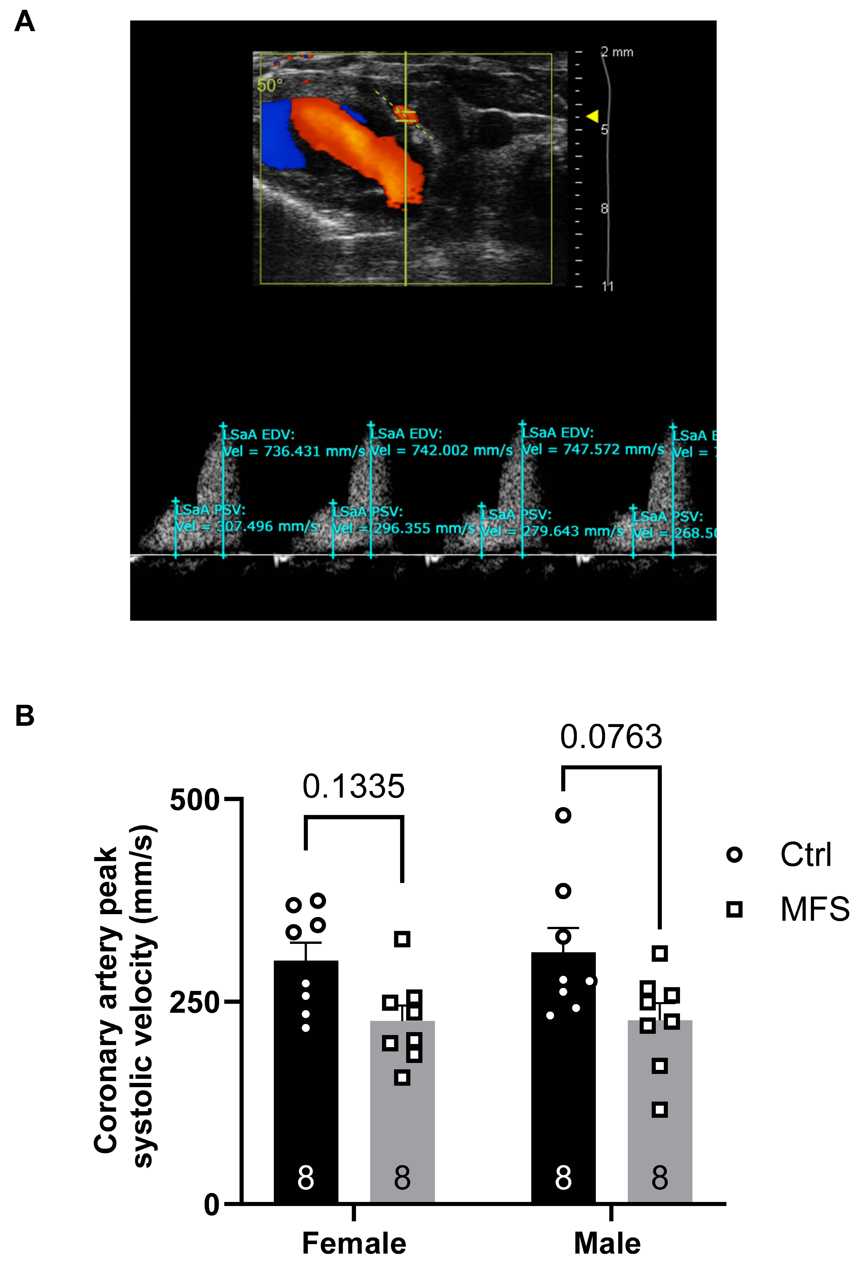
3.3. Altered Peak Systolic Velocity in Coronary, Pulmonary, Rental, and Posterior Cerebral Arteries of MFS Mice
3.4. Mild Aerobic Exercise Mitigates Arterial Pathology in MFS Mice
3.5. Sex-Specific Association Between Aortic Pathology and Cerebral Blood Flow in MFs Mice
3.6. Sex-Specific Association Between Aortic and Carotid Artery Pathology in MFs Mice
3.7. Sex-Specific Association Between Aortic and Pulmonary Artery Pathology in MFs Mice
4. Discussion
5. Limitations
6. Conclusions
7. Clinical Implications & Future Directions
Funding
References
- Seeburun S, Wu S, Hemani D, et al. Insights into elastic fiber fragmentation: Mechanisms and treatment of aortic aneurysm in Marfan syndrome. Vascul Pharmacol. Dec 2023;153:107215. [CrossRef]
- Bonfioli GB, Rodella L, Rosati R, Carrozza A, Metra M, Vizzardi E. Aortopathies: From Etiology to the Role of Arterial Stiffness. J Clin Med. Jun 9 2023;12(12). [CrossRef]
- Pyeritz RE. Marfan syndrome: 30 years of research equals 30 years of additional life expectancy. Heart. Mar 2009;95(3):173-5. [CrossRef]
- Coelho SG, Almeida AG. Marfan syndrome revisited: From genetics to the clinic. Rev Port Cardiol (Engl Ed). Apr 2020;39(4):215-226. Sindrome de Marfan revisitada - da genetica a clinica. [CrossRef]
- Zeigler SM, Sloan B, Jones JA. Pathophysiology and Pathogenesis of Marfan Syndrome. Adv Exp Med Biol. 2021;1348:185-206. [CrossRef]
- Marelli S, Micaglio E, Taurino J, et al. Marfan Syndrome: Enhanced Diagnostic Tools and Follow-up Management Strategies. Diagnostics (Basel). Jul 5 2023;13(13). [CrossRef]
- Selamet Tierney ES, Chung S, Stauffer KJ, et al. Can 10 000 Healthy Steps a Day Slow Aortic Root Dilation in Pediatric Patients With Marfan Syndrome? J Am Heart Assoc. Dec 6 2022;11(23):e027598. [CrossRef]
- Jouini S, Milleron O, Eliahou L, Jondeau G, Vitiello D. Is physical activity a future therapy for patients with Marfan syndrome? Orphanet J Rare Dis. Feb 10 2022;17(1):46. [CrossRef]
- Gibson C, Nielsen C, Alex R, et al. Mild aerobic exercise blocks elastin fiber fragmentation and aortic dilatation in a mouse model of Marfan syndrome associated aortic aneurysm. J Appl Physiol (1985). Jul 1 2017;123(1):147-160. [CrossRef]
- Esfandiarei M, Hoxha B, Talley NA, et al. Beneficial effects of resveratrol and exercise training on cardiac and aortic function and structure in the 3xTg mouse model of Alzheimer’s disease. Drug Des Devel Ther. 2019;13:1197-1211. [CrossRef]
- Agg B, Szilveszter B, Daradics N, et al. Increased visceral arterial tortuosity in Marfan syndrome. Orphanet J Rare Dis. Apr 15 2020;15(1):91. [CrossRef]
- Curry T, Barrameda ME, Thomas TC, Esfandiarei M. In vivo phenotypic vascular dysfunction extends beyond the aorta in a mouse model for fibrillin-1 (Fbn1) mutation. Sci Rep. Mar 9 2024;14(1):5779. [CrossRef]
- Pyeritz RE. Marfan syndrome: improved clinical history results in expanded natural history. Genet Med. Aug 2019;21(8):1683-1690. [CrossRef]
- Pyeritz RE. Marfan Syndrome: Expanding the Cardiovascular Phenotype? J Am Coll Cardiol. Jun 22 2021;77(24):3013-3015. [CrossRef]
- Spinardi L, Vornetti G, De Martino S, et al. Intracranial Arterial Tortuosity in Marfan Syndrome and Loeys-Dietz Syndrome: Tortuosity Index Evaluation Is Useful in the Differential Diagnosis. AJNR Am J Neuroradiol. Oct 2020;41(10):1916-1922. [CrossRef]
- Ekhator C, Devi M, Barker C, et al. Arterial Tortuosity Syndrome: Unraveling a Rare Vascular Disorder. Cureus. Sep 2023;15(9):e44906. [CrossRef]
- Parlapiano G, Di Lorenzo F, Salehi LB, Ruvolo G, Novelli G, Sangiuolo F. Neurovascular manifestations in connective tissue diseases: The case of Marfan Syndrome. Mech Ageing Dev. Oct 2020;191:111346. [CrossRef]
- Eberth JF, Taucer AI, Wilson E, Humphrey JD. Mechanics of carotid arteries in a mouse model of Marfan Syndrome. Ann Biomed Eng. Jun 2009;37(6):1093-104. [CrossRef]
- Latter DA, Ricci MA, Forbes RD, Graham AM. Internal carotid artery aneurysm and Marfan’s syndrome. Can J Surg. Nov 1989;32(6):463-6.
- Ito M, Kuroda S, Nakayama N, Iwasaki M, Shiiya N, Iwasaki Y. [Extracranial internal carotid artery aneurysm associated with Marfan syndrome: case report]. No Shinkei Geka. Aug 2007;35(8):793-7.
- Kim ST, Cloft H, Flemming KD, Kallmes DF, Lanzino G, Brinjikji W. Increased Prevalence of Cerebrovascular Disease in Hospitalized Patients with Marfan Syndrome. J Stroke Cerebrovasc Dis. Feb 2018;27(2):296-300. [CrossRef]
- Schoenhoff FS, Yildiz M, Langhammer B, et al. The fate of nonaortic arterial segments in Marfan patients. J Thorac Cardiovasc Surg. Jun 2019;157(6):2150-2156. [CrossRef]
- Lundby R, Rand-Hendriksen S, Hald JK, Pripp AH, Smith HJ. The pulmonary artery in patients with Marfan syndrome: a cross-sectional study. Genet Med. Nov 2012;14(11):922-7. [CrossRef]
- Tanaka H, Dinenno FA, Monahan KD, Clevenger CM, DeSouza CA, Seals DR. Aging, habitual exercise, and dynamic arterial compliance. Circulation. Sep 12 2000;102(11):1270-5. [CrossRef]
- Dyakova EY, Kapilevich LV, Shylko VG, Popov SV, Anfinogenova Y. Physical exercise associated with NO production: signaling pathways and significance in health and disease. Front Cell Dev Biol. 2015;3:19. [CrossRef]
- Higashi, Y. Exercise is a double-edged sword for endothelial function. Hypertens Res. Feb 2016;39(2):61-3. [CrossRef]
- Lee L, Cui JZ, Cua M, et al. Aortic and Cardiac Structure and Function Using High-Resolution Echocardiography and Optical Coherence Tomography in a Mouse Model of Marfan Syndrome. PLoS One. 2016;11(11):e0164778. [CrossRef]
- Sellers SL, Milad N, Chan R, et al. Inhibition of Marfan Syndrome Aortic Root Dilation by Losartan: Role of Angiotensin II Receptor Type 1-Independent Activation of Endothelial Function. Am J Pathol. Mar 2018;188(3):574-585. [CrossRef]
- Tehrani AY, White Z, Milad N, Esfandiarei M, Seidman MA, Bernatchez P. Blood pressure-independent inhibition of Marfan aortic root widening by the angiotensin II receptor blocker valsartan. Physiol Rep. May 2021;9(10):e14877. [CrossRef]
- Salvi P, Grillo A, Marelli S, et al. Aortic dilatation in Marfan syndrome: role of arterial stiffness and fibrillin-1 variants. J Hypertens. Jan 2018;36(1):77-84. [CrossRef]
- Schafer M, Browne LP, Truong U, et al. Aortic stiffness in adolescent Turner and Marfan syndrome patients. Eur J Cardiothorac Surg. Nov 1 2018;54(5):926-932. [CrossRef]
- Esfandiarei M, Anwar F, Nuthi M, et al. Apoptosis is increased in cortical neurons of female Marfan Syndrome mice. bioRxiv. Oct 17 2024. [CrossRef]
- Caughey MC, Qiao Y, Meyer ML, et al. Relationship Between Central Artery Stiffness, Brain Arterial Dilation, and White Matter Hyperintensities in Older Adults: The ARIC Study-Brief Report. Arterioscler Thromb Vasc Biol. Jun 2021;41(6):2109-2116. [CrossRef]
- Rensma SP, Stehouwer CDA, Van Boxtel MPJ, et al. Associations of Arterial Stiffness With Cognitive Performance, and the Role of Microvascular Dysfunction: The Maastricht Study. Hypertension. Jun 2020;75(6):1607-1614. [CrossRef]
- Neptune ER, Frischmeyer PA, Arking DE, et al. Dysregulation of TGF-beta activation contributes to pathogenesis in Marfan syndrome. Nat Genet. Mar 2003;33(3):407-11. [CrossRef]
- Sheikhzadeh S, De Backer J, Gorgan NR, et al. The main pulmonary artery in adults: a controlled multicenter study with assessment of echocardiographic reference values, and the frequency of dilatation and aneurysm in Marfan syndrome. Orphanet J Rare Dis. Dec 10 2014;9:203. [CrossRef]
- Mariucci E, Bonori L, Lovato L, et al. Coronary Artery Aneurysms in Patients With Marfan Syndrome: Frequent, Progressive, and Relevant. Can J Cardiol. Aug 2021;37(8):1225-1231. [CrossRef]
- Sedky K, Gaisl T, Bennett DS. Prevalence of Obstructive Sleep Apnea in Joint Hypermobility Syndrome: A Systematic Review and Meta-Analysis. J Clin Sleep Med. Feb 15 2019;15(2):293-299. [CrossRef]
- Benke K, Agg B, Polos M, et al. The effects of acute and elective cardiac surgery on the anxiety traits of patients with Marfan syndrome. BMC Psychiatry. Jul 17 2017;17(1):253. [CrossRef]
- Wang Y, Wang D, Zhang G, et al. Effects of spinal deformities on lung development in children: a review. J Orthop Surg Res. Mar 27 2023;18(1):246. [CrossRef]
- Otremski H, Widmann RF, Di Maio MF, Ovadia D. The correlation between spinal and chest wall deformities and pulmonary function in Marfan syndrome. J Child Orthop. Aug 1 2020;14(4):343-348. [CrossRef]
- Mas-Stachurska A, Siegert AM, Batlle M, et al. Cardiovascular Benefits of Moderate Exercise Training in Marfan Syndrome: Insights From an Animal Model. J Am Heart Assoc. Sep 25 2017;6(9). [CrossRef]
- Lan Y, Wu R, Feng Y, et al. Effects of Exercise on Arterial Stiffness: Mechanistic Insights into Peripheral, Central, and Systemic Vascular Health in Young Men. Metabolites. Mar 1 2025;15(3). [CrossRef]
- Green DJ, Smith KJ. Effects of Exercise on Vascular Function, Structure, and Health in Humans. Cold Spring Harb Perspect Med. Apr 2 2018;8(4). [CrossRef]
- Kresnajati S, Lin YY, Mundel T, Bernard JR, Lin HF, Liao YH. Changes in Arterial Stiffness in Response to Various Types of Exercise Modalities: A Narrative Review on Physiological and Endothelial Senescence Perspectives. Cells. Nov 9 2022;11(22). [CrossRef]
- Moreau KL, Clayton ZS, DuBose LE, Rosenberry R, Seals DR. Effects of regular exercise on vascular function with aging: Does sex matter? Am J Physiol Heart Circ Physiol. Jan 1 2024;326(1):H123-H137. [CrossRef]
- Noma K, Kihara Y, Higashi Y. Outstanding Effect of Physical Exercise on Endothelial Function Even in Children and Adolescents. Circ J. Apr 25 2017;81(5):637-639. [CrossRef]
- Di Francescomarino S, Sciartilli A, Di Valerio V, Di Baldassarre A, Gallina S. The effect of physical exercise on endothelial function. Sports Med. 2009;39(10):797-812. [CrossRef]
- Ramirez-Velez R, Aguilar AC, Mosquera M, Garcia RG, Reyes LM, Lopez-Jaramillo P. Clinical trial to assess the effect of physical exercise on endothelial function and insulin resistance in pregnant women. Trials. Nov 17 2009;10:104. [CrossRef]
- Pataky MW, Dasari S, Michie KL, et al. Impact of biological sex and sex hormones on molecular signatures of skeletal muscle at rest and in response to distinct exercise training modes. Cell Metab. Nov 7 2023;35(11):1996-2010 e6. [CrossRef]
- Orshal JM, Khalil RA. Gender, sex hormones, and vascular tone. Am J Physiol Regul Integr Comp Physiol. Feb 2004;286(2):R233-49. [CrossRef]
- Niebauer J, Cooke JP. Cardiovascular effects of exercise: role of endothelial shear stress. J Am Coll Cardiol. Dec 1996;28(7):1652-60. [CrossRef]
- Moreau KL, Ozemek C. Vascular Adaptations to Habitual Exercise in Older Adults: Time for the Sex Talk. Exerc Sport Sci Rev. Apr 2017;45(2):116-123. [CrossRef]
- Abo S, Smith D, Stadt M, Layton A. Modelling female physiology from head to Toe: Impact of sex hormones, menstrual cycle, and pregnancy. J Theor Biol. May 7 2022;540:111074. [CrossRef]
- Kehmeier MN, Bedell BR, Cullen AE, et al. In vivo arterial stiffness, but not isolated artery endothelial function, varies with the mouse estrous cycle. Am J Physiol Heart Circ Physiol. Dec 1 2022;323(6):H1057-H1067. [CrossRef]


















Disclaimer/Publisher’s Note: The statements, opinions and data contained in all publications are solely those of the individual author(s) and contributor(s) and not of MDPI and/or the editor(s). MDPI and/or the editor(s) disclaim responsibility for any injury to people or property resulting from any ideas, methods, instructions or products referred to in the content. |
© 2025 by the authors. Licensee MDPI, Basel, Switzerland. This article is an open access article distributed under the terms and conditions of the Creative Commons Attribution (CC BY) license (https://creativecommons.org/licenses/by/4.0/).