Submitted:
14 May 2025
Posted:
14 May 2025
You are already at the latest version
Abstract
Keywords:
1. Introduction
2. Results
2.1. Cannabinoid Analysis
2.2. Non-Cannabinoid Analysis
2.3. Terpene Analysis
2.4. Sensory Tests
3. Discussion
3.1. Sensory Test Analysis
3.2. Extraction and Purification Process
3.3. Cannabinoid Content in Herbal Extracts
3.4. Deep-Cooled Ethanol Extraction
3.5. Non-Cannabinoid Content
3.6. Terpene Analysis
3.7. Organoleptic Properties of FECO Formulations
4. Materials and Methods
4.1. General Experimental Procedures
4.2. Plant Material
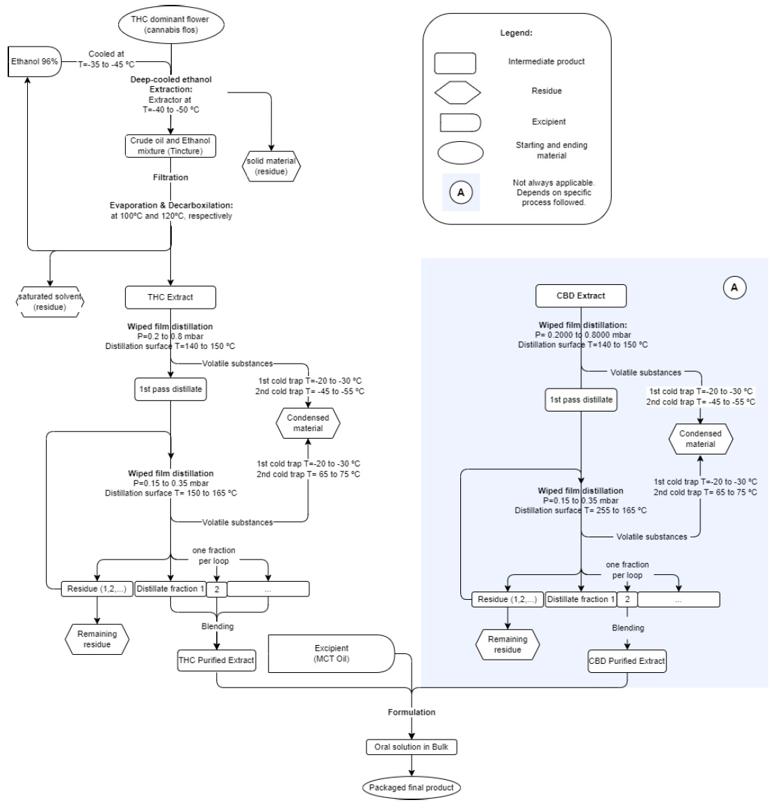
4.3. High-THC Cannabis sativa L. Flower Extraction
4.4. Purification Process
4.5. HPLC Analysis of Cannabinoids
4.5.1. High-THC Cannabis sativa Flowers
4.5.2. High-CBD and High-THC Cannabis sativa Extracts Sample Preparation
4.5.3. Cannabinoid Analysis by HPLC-PDA
4.5.4. Calibration Curves
4.6. Total Phenolic Content
4.7. Total Flavonoid Content
4.8. Total Chlorophyll Content
4.9. Waxes Determination
4.10. Terpene Analysis
4.11. Sensory Analysis
4.12. Statistical Analysis
5. Conclusions
Author Contributions
Funding
Informed Consent Statement
Data Availability Statement
Conflicts of Interest
References
- Rock, E.M.; Parker, L.A. Constituents of Cannabis Sativa. Adv Exp Med Biol 2021, 1264, 1–13. [Google Scholar] [CrossRef] [PubMed]
- Raz, N.; Eyal, A.M.; Davidson, E.M. Optimal Treatment with Cannabis Extracts Formulations Is Gained via Knowledge of Their Terpene Content and via Enrichment with Specifically Selected Monoterpenes and Monoterpenoids. Molecules 2022, 27, 6920. [Google Scholar] [CrossRef] [PubMed]
- Booth, J.K.; Page, J.E.; Bohlmann, J. Terpene Synthases from Cannabis Sativa. PLoS One 2017, 12, e0173911. [Google Scholar] [CrossRef]
- Stack, G.M.; Snyder, S.I.; Toth, J.A.; Quade, M.A.; Crawford, J.L.; McKay, J.K.; Jackowetz, J.N.; Wang, P.; Philippe, G.; Hansen, J.L.; et al. Cannabinoids Function in Defense against Chewing Herbivores in Cannabis Sativa L. Hortic Res 2023, 10. [Google Scholar] [CrossRef]
- Lattanzio, V.; Lattanzio, V.M.T.; Cardinali, A. Role of Phenolics in the Resistance Mechanisms of Plants against Fungal Pathogens and Insects. In Phytochemistry: advances in research; Research Signpost: Kerala, India, 2006; ISBN 81-308-0034-9. [Google Scholar]
- Adkar-Purushothama, C.R.; Sano, T.; Perreault, J.-P. Hop Latent Viroid: A Hidden Threat to the Cannabis Industry. Viruses 2023, 15, 681. [Google Scholar] [CrossRef]
- Verma, V.; Ravindran, P.; Kumar, P.P. Plant Hormone-Mediated Regulation of Stress Responses. BMC Plant Biol 2016, 16, 86. [Google Scholar] [CrossRef] [PubMed]
- Garrido, J.; Rico, S.; Corral, C.; Sánchez, C.; Vidal, N.; Martínez-Quesada, J.J.; Ferreiro-Vera, C. Exogenous Application of Stress-Related Signaling Molecules Affect Growth and Cannabinoid Accumulation in Medical Cannabis (Cannabis Sativa L.). Front Plant Sci 2022, 13. [Google Scholar] [CrossRef]
- Singh, S.; Kaur, I.; Kariyat, R. The Multifunctional Roles of Polyphenols in Plant-Herbivore Interactions. Int J Mol Sci 2021, 22, 1442. [Google Scholar] [CrossRef]
- Hillig, K.W. A Chemotaxonomic Analysis of Terpenoid Variation in Cannabis. Biochem Syst Ecol 2004, 32, 875–891. [Google Scholar] [CrossRef]
- Fischedick J, E.S. Cannabinoids and Terpenes as Chemotaxonomic Markers in Cannabis. Nat Prod Chem Res 2015, 03. [Google Scholar] [CrossRef]
- Aizpurua-Olaizola, O.; Soydaner, U.; Öztürk, E.; Schibano, D.; Simsir, Y.; Navarro, P.; Etxebarria, N.; Usobiaga, A. Evolution of the Cannabinoid and Terpene Content during the Growth of Cannabis Sativa Plants from Different Chemotypes. J Nat Prod 2016, 79, 324–331. [Google Scholar] [CrossRef] [PubMed]
- Brenneisen, R. Chemistry and Analysis of Phytocannabinoids and Other Cannabis Constituents. In Marijuana and the Cannabinoids; Humana Press: Totowa, NJ, 2007; pp. 17–49. [Google Scholar]
- Smith, R.M. Before the Injection—Modern Methods of Sample Preparation for Separation Techniques. J Chromatogr A 2003, 1000, 3–27. [Google Scholar] [CrossRef] [PubMed]
- Blake, A.; Nahtigal, I. The Evolving Landscape of Cannabis Edibles. Curr Opin Food Sci 2019, 28, 25–31. [Google Scholar] [CrossRef]
- Valizadehderakhshan, M.; Shahbazi, A.; Kazem-Rostami, M.; Todd, M.S.; Bhowmik, A.; Wang, L. Extraction of Cannabinoids from Cannabis Sativa L. (Hemp)—Review. Agriculture 2021, 11, 384. [Google Scholar] [CrossRef]
- Hazekamp, A.; Tejkalová, K.; Papadimitriou, S. Cannabis: From Cultivar to Chemovar II—A Metabolomics Approach to Cannabis Classification. Cannabis Cannabinoid Res 2016, 1, 202–215. [Google Scholar] [CrossRef]
- Lewis, M.; Russo, E.; Smith, K. Pharmacological Foundations of Cannabis Chemovars. Planta Med 2018, 84, 225–233. [Google Scholar] [CrossRef] [PubMed]
- Chirambo, G.; Gwedela, M.N.V.; Mwambyale, T.; Chimphepo, L.; Chikowe, I.; Jana, C.E. Cannabis Chemotypes and Chemovars. In Cannabis and Khat in Drug Discovery; Elsevier, 2024; pp. 33–44.
- Fischedick, J.T. Identification of Terpenoid Chemotypes Among High (−)- Trans -Δ 9 - Tetrahydrocannabinol-Producing Cannabis Sativa L. Cultivars. Cannabis Cannabinoid Res 2017, 2, 34–47. [Google Scholar] [CrossRef]
- Council of Europe. Monograph on Cannabis Flower (3028). In Ph. Eur. Supplement 11.5; 2024.
- German Pharmacopoeia. (2022). Cannabis monograph. Deutsches Arzneibuch (DAB). Federal Institute for Drugs and Medical Devices.
- Sassano, M. Cannabis Flower Extraction Method and Extract Formulations, European Patent Application No. EP24218305.1, Somaí PHARMACEUTICALS LIMITED, 09 December 2024.
- Jin, D.; Dai, K.; Xie, Z.; Chen, J. Secondary Metabolites Profiled in Cannabis Inflorescences, Leaves, Stem Barks, and Roots for Medicinal Purposes. Sci Rep 2020, 10, 3309. [Google Scholar] [CrossRef]
- Citti, C.; Ciccarella, G.; Braghiroli, D.; Parenti, C.; Vandelli, M.A.; Cannazza, G. Medicinal Cannabis: Principal Cannabinoids Concentration and Their Stability Evaluated by a High Performance Liquid Chromatography Coupled to Diode Array and Quadrupole Time of Flight Mass Spectrometry Method. J Pharm Biomed Anal 2016, 128, 201–209. [Google Scholar] [CrossRef]
- Fathordoobady, F.; Singh, A.; Kitts, D.D.; Pratap Singh, A. Hemp (Cannabis Sativa L.) Extract: Anti-Microbial Properties, Methods of Extraction, and Potential Oral Delivery. Food Reviews International 2019, 35, 664–684. [Google Scholar] [CrossRef]
- Ahidar, N.; Labhar, A.; Benamari, O.; Ahari, M.; Salhi, A.; Elyoussfi, A.; Amhamdi, H. Phenolic Content and Antioxidant Activity of Cannabis Sativa Flowers from the Ketama Region in Northern Morocco. Ecological Engineering & Environmental Technology 2024, 25, 209–215. [Google Scholar] [CrossRef]
- Ahidar, N.; Labhar, A.; Benamari, O.; Ahari, M.; Salhi, A.; Elyoussfi, A.; Amhamdi, H. Phytochemical Study and Antioxidant Potential of Three Leaf Extracts of Cannabis Sativa L from the Al-Hoceima Region, Morocco. E3S Web of Conferences 2024, 527, 01025. [Google Scholar] [CrossRef]
- Drinić, Z.; Vidović, S.; Vladić, J.; Koren, A.; Kiprovski, B.; Sikora, V. Effect of Extraction Solvent on Total Polyphenols Content and Antioxidant Activity of Cannabis Sativa L. Lekovite sirovine 2018, 17–21. [Google Scholar] [CrossRef]
- Tiago, F.J.; Paiva, A.; Matias, A.A.; Duarte, A.R.C. Extraction of Bioactive Compounds From Cannabis Sativa L. Flowers and/or Leaves Using Deep Eutectic Solvents. Front Nutr 2022, 9. [Google Scholar] [CrossRef] [PubMed]
- Lazarjani, M.P.; Young, O.; Kebede, L.; Seyfoddin, A. Processing and Extraction Methods of Medicinal Cannabis: A Narrative Review. J Cannabis Res 2021, 3, 32. [Google Scholar] [CrossRef]
- Gertsch, J.; Leonti, M.; Raduner, S.; Racz, I.; Chen, J.-Z.; Xie, X.-Q.; Altmann, K.-H.; Karsak, M.; Zimmer, A. Beta-Caryophyllene Is a Dietary Cannabinoid. Proceedings of the National Academy of Sciences 2008, 105, 9099–9104. [Google Scholar] [CrossRef]
- Ricardi, C.; Barachini, S.; Consoli, G.; Marazziti, D.; Polini, B.; Chiellini, G. Beta-Caryophyllene, a Cannabinoid Receptor Type 2 Selective Agonist, in Emotional and Cognitive Disorders. Int J Mol Sci 2024, 25, 3203. [Google Scholar] [CrossRef]
- Tabari, M.A.; Tehrani, M.A.B. Evidence for the Involvement of the GABAergic, but Not Serotonergic Transmission in the Anxiolytic-like Effect of Bisabolol in the Mouse Elevated plus Maze. Naunyn Schmiedebergs Arch Pharmacol 2017, 390, 1041–1046. [Google Scholar] [CrossRef] [PubMed]
- Christensen, C.; Rose, M.; Cornett, C.; Allesø, M. Decoding the Postulated Entourage Effect of Medicinal Cannabis: What It Is and What It Isn’t. Biomedicines 2023, 11, 2323. [Google Scholar] [CrossRef]
- André, R.; Gomes, A.P.; Pereira-Leite, C.; Marques-da-Costa, A.; Monteiro Rodrigues, L.; Sassano, M.; Rijo, P.; Costa, M. do C. The Entourage Effect in Cannabis Medicinal Products: A Comprehensive Review. Pharmaceuticals 2024, 17, 1543. [Google Scholar] [CrossRef]
- Rosa, J. Identification of Cannabinoids in Cannabis-Based Medicinal Products and Optimization of the Distillation Process, Instituto Superior Técnico: Lisbon, 2023.
- Cicco, N.; Lanorte, M.T.; Paraggio, M.; Viggiano, M.; Lattanzio, V. A Reproducible, Rapid and Inexpensive Folin–Ciocalteu Micro-Method in Determining Phenolics of Plant Methanol Extracts. Microchemical Journal 2009, 91, 107–110. [Google Scholar] [CrossRef]
- Kupina, S.; Fields, C.; Roman, M.C.; Brunelle, S.L. Determination of Total Phenolic Content Using the Folin-C Assay: Single-Laboratory Validation, First Action 2017.13. J AOAC Int 2018, 101, 1466–1472. [Google Scholar] [CrossRef] [PubMed]
- Waterhouse, A.L. Determination of Total Phenolics. In Current Protocols in Food Analytical Chemistry; John Wiley & Sons, Inc.: Hoboken, NJ, USA, 2003. [Google Scholar]
- Navarro, J.M.; Botía, P.; Pérez-Pérez, J.G. Influence of Deficit Irrigation Timing on the Fruit Quality of Grapefruit (Citrus Paradisi Mac.). Food Chem 2015, 175, 329–336. [Google Scholar] [CrossRef] [PubMed]
- Shraim, A.M.; Ahmed, T.A.; Rahman, M.M.; Hijji, Y.M. Determination of Total Flavonoid Content by Aluminum Chloride Assay: A Critical Evaluation. LWT 2021, 150, 111932. [Google Scholar] [CrossRef]
- Arnon, D.I. Copper Enzymes in Isolated Chloroplasts. Polyphenoloxidase in Beta Vulgaris. Plant Physiol 1949, 24, 1–15. [Google Scholar] [CrossRef]
- European Union The European Parliament and the Council of the European Union Regulation (EU) 2016/679 of the European Parliament and of the Council of 27 April 2016 2016.
- INIAV Código de Ética e Conduta 2022-2025; 3a edição.; 2022.













| Cannabinoids % (w/w) |
Total THC | Total CBD | CBN | Total CBG | Other Cannabinoids |
Total Cannabinoids |
|---|---|---|---|---|---|---|
| Flower | 17.7±1.9 | 0.11±0.05 | 0.05±0.04 | 1.5±0.62 | 2.5±0.50 | 21.8±2.2 |
| SOMAÍ FECO | 73.2±1.6 | 0.56±0.20 | 1.1±0.49 | 3.3±1.3 | 8.5±1.1 | 86.7±1.6 |
| Purified SOMAÍ FECO | 83.4±1.9 | 0.81±0.18 | 1.2±0.58 | 3.3±1.3 | 7.3±1.0 | 96.0±2.2 |
| Composition (mg/%) |
Flower (dry base) |
SOMAÍ FECO | Purified SOMAÍ FECO |
|---|---|---|---|
| Phenolics | 0.14±1 | 1.4±0.1 | 1.4±0.1 |
| Flavonoids | 0.12±1 | 1.0±0.2 | 1.1±0.3 |
| Chlorophyll | 3±1 | 0.11±0.04 x 10-3 | 0.03±0.02x 10-3 |
| Waxes | 9.2 ± 3.1 | 4.1±1.2 x 10-3 | 3.8 ± 0.4 x 10-3 |
| Terpenes | Flower | SOMAÍ FECO | Purified SOMAÍ FECO | OS1 | OS2 |
|---|---|---|---|---|---|
| alpha-pinene | 0.0241 | 0.0019 | ND | 0.0685 | 0.03814 |
| camphene | 0.0066 | 0.0009 | ND | 0.00644 | 0.00894 |
| beta-pinene | 0.0341 | 0.0049 | 0.00004 | 0.05754 | 0.06034 |
| myrcene | 0.1332 | 0.0085 | 0.0006 | 0.58527 | 0.13955 |
| 3-carene | 0.0002 | 0.0003 | 0.0001 | 0.00123 | 0.00031 |
| alpha-terpinene | 0.0009 | 0.0007 | ND | 0.00175 | 0.00214 |
| cymene | 0.0002 | ND | ND | 0.00125 | 0.00114 |
| D.L-limonene | 0.1699 | 0.0294 | 0.0004 | 0.31692 | 0.48473 |
| gamma-terpinene | 0.0011 | 0.0005 | 0.0001 | 0.00182 | 0.00409 |
| terpinolene | 0.0045 | 0.0035 | 0.00001 | 0.03621 | 0.01637 |
| L-fenchone | 0.0048 | 0.0038 | ND | ND | ND |
| linalool | 0.0477 | 0.0576 | 0.0006 | 0.05076 | 0.10022 |
| fenchol | 0.0394 | 0.0603 | 0.0005 | 0.01658 | 0.02523 |
| camphor | ND | ND | ND | 0.00004 | ND |
| iso borneol | 0.0004 | 0.0009 | 0.00001 | 0.00046 | 0.00039 |
| borneol | 0.0124 | 0.0295 | 0.0004 | 0.00313 | 0.00428 |
| D.L-menthol | ND | 0.0003 | ND | 0.00016 | 0.00018 |
| alpha-terpineol | 0.0399 | 0.1047 | 0.0012 | 0.0092 | 0.01486 |
| B-citronellol | 0.0019 | 0.0043 | 0.0001 | 0.00044 | 0.00069 |
| R-pulegone | ND | ND | ND | ND | ND |
| geraniol | 0.0025 | 0.0104 | 0.0002 | 0.00062 | 0.00142 |
| geranyl acetate | ND | 0.0009 | ND | ND | ND |
| alpha-cedrene | ND | ND | ND | 0.00298 | 0.00936 |
| beta-caryophellene | 0.2336 | 0.3324 | 0.0032 | 0.15994 | 0.43231 |
| alpha-humulene | 0.0724 | 0.1169 | 0.0017 | 0.05095 | 0.1386 |
| nerolidol | 0.0302 | 0.116 | 0.0252 | 0.00396 | 0.00875 |
| cedrol | ND | ND | ND | ND | ND |
| beta-eudesmol | 0.0282 | 0.112 | 0.0557 | 0.00619 | 0.00514 |
| alpha-bisabolol | 0.0819 | 0.3026 | 0.1694 | 0.01868 | 0.01708 |
| phytol | 0.0206 | 0.0133 | 0.032 | 0.00491 | 0.00619 |
| Total | 0.9907 | 1.3165 | 0.29146 | 1.40593 | 1.52045 |
| Question | Sample A | Sample B |
|---|---|---|
| Is the taste of the sample pleasant? | Yes – 9 No – 3 |
Yes – 8 No – 1 Indifferent – 3 |
| What tastes can you identify in the extract? | Herbal – 11 Fruity – 1 |
Herbal – 10 Other – 2 |
| Did you identify any taste that caused discomfort or immediate rejection? | Indifferent – 1 No – 11 |
No – 12 |
| Does any taste linger for a long time after consumption? | Yes – 5 No – 7 |
No – 12 |
| Is this taste pleasant or unpleasant? | Pleasant – 5 Indifferent – 7 |
Pleasant – 2 Indifferent – 10 |
| If you had to consume the oil daily, would the taste of the oil influence your decision to continue the use? | Yes – 3 No – 9 |
Yes – 3 No – 9 |
| Describe the acceptance of the sample | Very acceptable – 7 Indifferent – 2 Not acceptable – 3 |
Very acceptable – 10 Indifferent – 2 |
| Question | Sample C | Sample D |
|---|---|---|
| Is the taste of the sample pleasant? | Yes – 4 Indifferent – 2 No – 1 |
Yes – 1 Indifferent – 3 No – 3 |
| What tastes can you identify in the extract? | Herbal – 6 Other – 1 |
Herbal – 4 Other – 2 |
| Did you identify any taste that caused discomfort or immediate rejection? | No – 7 | Yes – 2 Indifferent – 4 No – 1 |
| Does any taste linger for a long time after consumption? | Yes – 3 No – 4 |
Yes – 3 No – 4 |
| Is this taste pleasant or unpleasant? | Pleasant – 2 Indifferent – 4 Unpleasant - 1 |
Indifferent – 4 Unpleasant - 3 |
| If you had to consume the oil daily, would the taste of the oil influence your decision to continue the use? | Yes – 1 Indifferent – 1 No – 5 |
Yes – 2 Indifferent – 1 No – 4 |
| Describe the acceptance of the sample | Very acceptable – 5 Indifferent – 1 Not Acceptable – 1 |
Very acceptable – 2 Indifferent – 3 Not Acceptable – 1 |
| Terpenes | Recovered after extraction |
|---|---|
| D, L-limonene | 28,83 |
| myrcene | 18,50 |
| beta-caryophellene | 8,69 |
| beta-pinene | 3,36 |
| linalool | 2,71 |
| fenchol | 2,27 |
| alpha-pinene | 1,70 |
| nerolidol | 1,65 |
| alpha-humulene | 1,62 |
| alpha-terpineol | 1,32 |
| L-Fenchone | 0,55 |
| terpinolene | 0,53 |
| camphene | 0,49 |
| borneol | 0,44 |
| geranyl acetate | 0,19 |
| gamma-terpinene | 0,14 |
| alpha-bisabolol | 0,08 |
| alpha-terpinene | 0,08 |
| Camphor | 0,08 |
| Cedrol | 0,06 |
Disclaimer/Publisher’s Note: The statements, opinions and data contained in all publications are solely those of the individual author(s) and contributor(s) and not of MDPI and/or the editor(s). MDPI and/or the editor(s) disclaim responsibility for any injury to people or property resulting from any ideas, methods, instructions or products referred to in the content. |
© 2025 by the authors. Licensee MDPI, Basel, Switzerland. This article is an open access article distributed under the terms and conditions of the Creative Commons Attribution (CC BY) license (http://creativecommons.org/licenses/by/4.0/).