Submitted:
12 May 2025
Posted:
13 May 2025
You are already at the latest version
Abstract
Keywords:
1. Introduction
2. Materials and Methods
2.1. Gravity Inversion and Model Reduction
2.2. Model Reduction in 2D Using Elliptical Bodies
2.3. Model Reduction in 3D Using Ellipsoidal Bodies
2.3.1. Gravitational Attraction of a Homogeneous Prolate Ellipsoid
2.4. Noise and Uncertainty
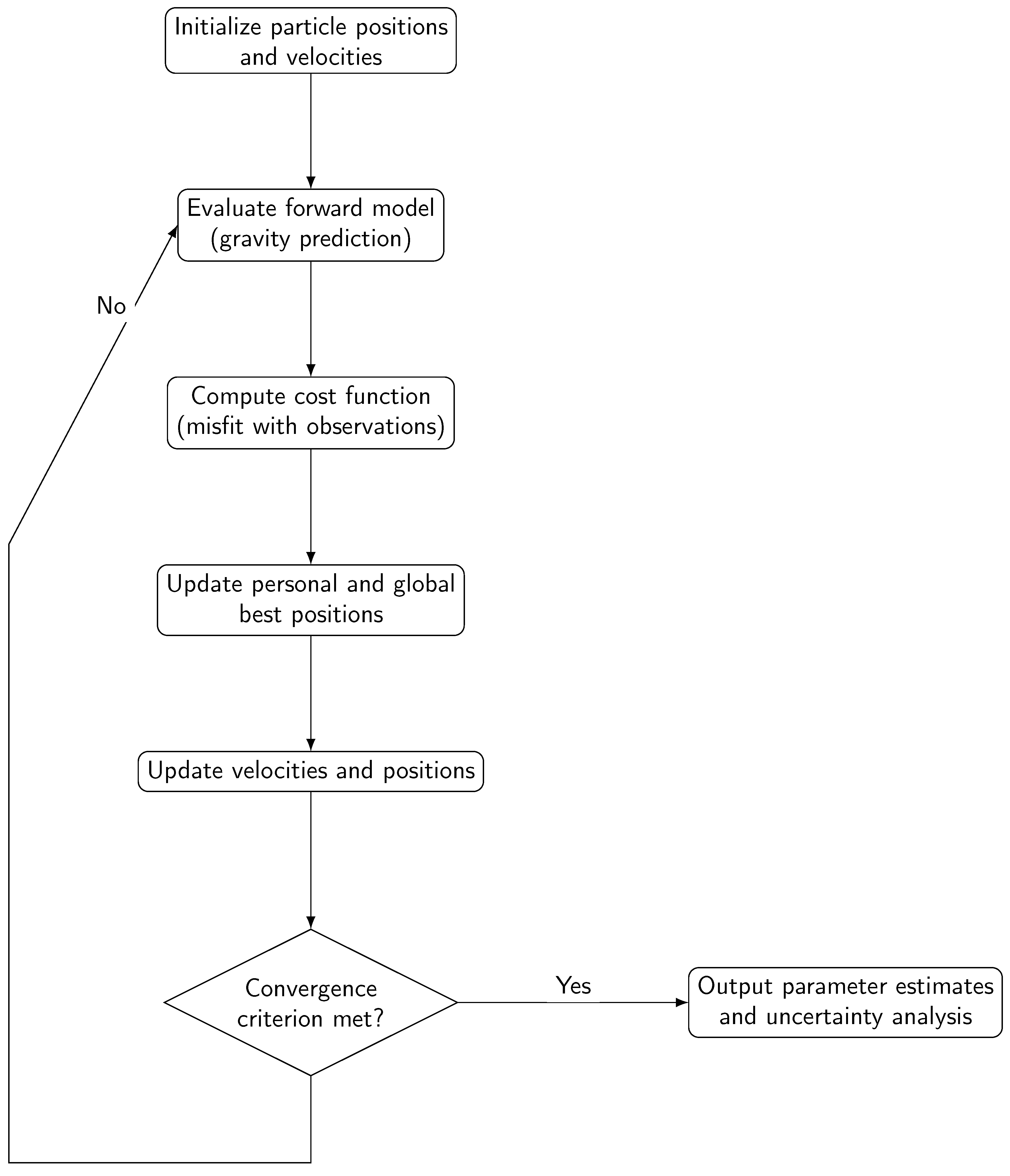
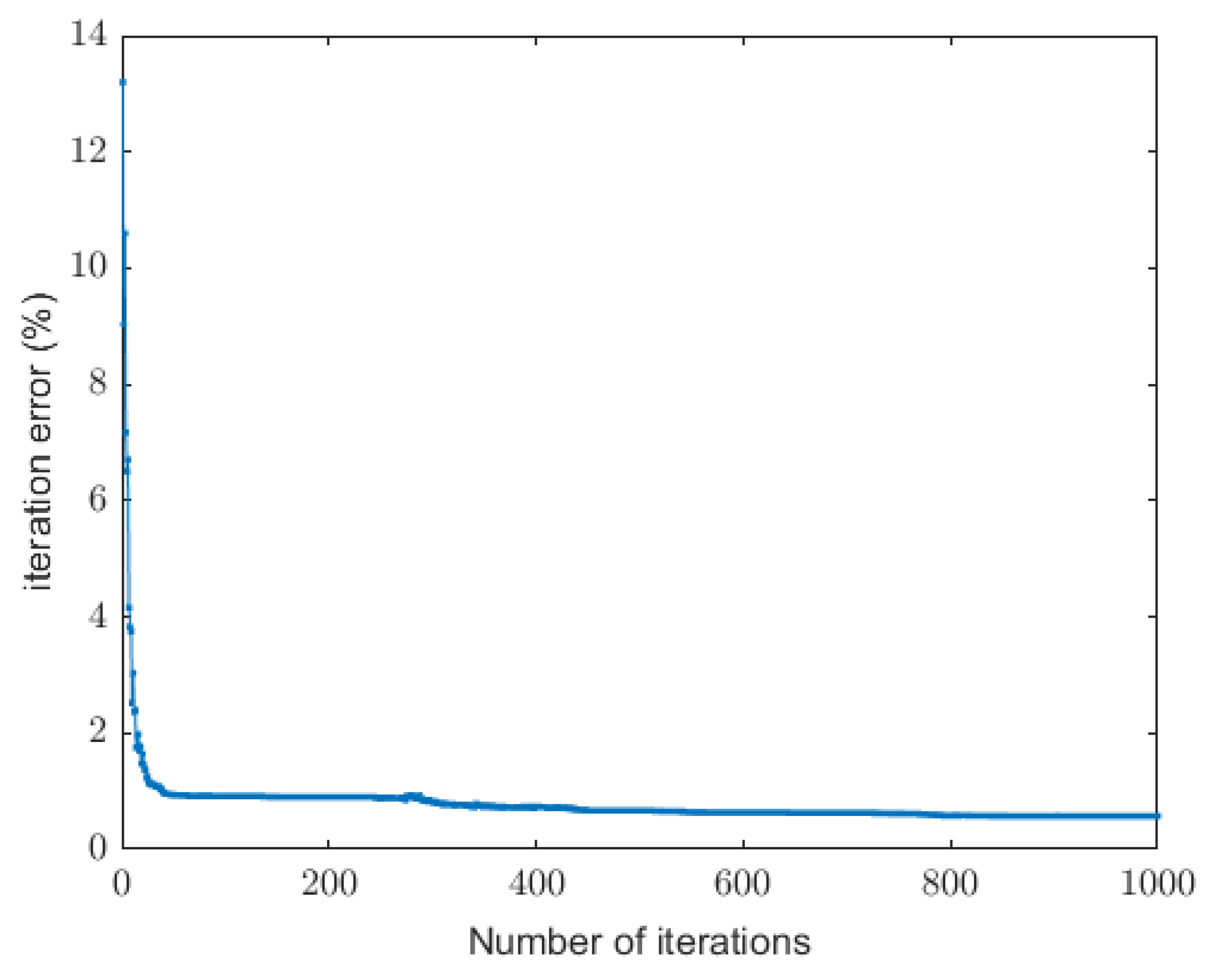
2.5. Model Inversion Via the PSO Family
3. Results
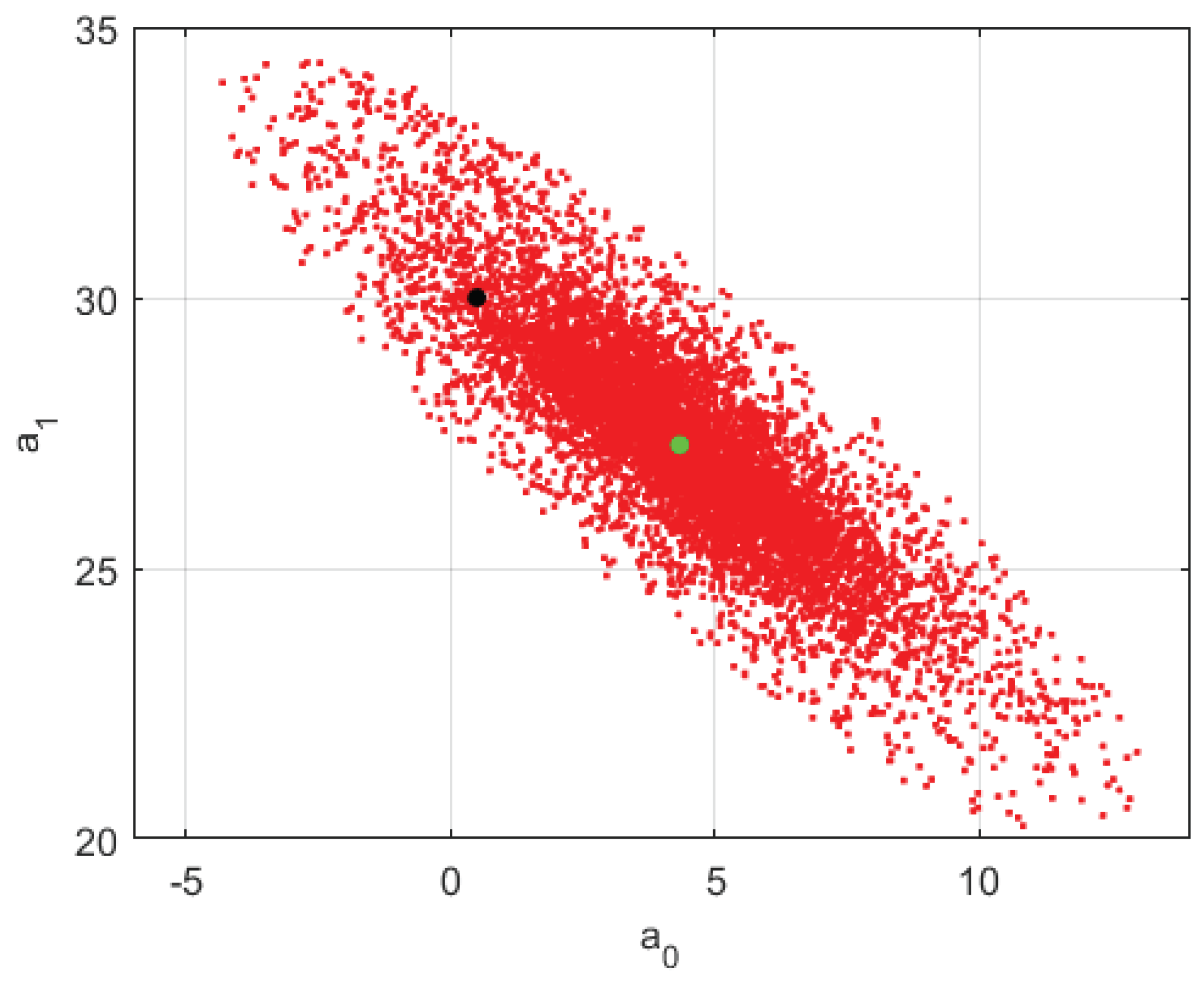
3.1. Case of one ellipsoid with Gaussian noise
3.2. Case of two ellipsoids with Gaussian noise
3.3. Exploratory capability of the PSO algorithm
4. Inverse Gravimetric Detection of Water-Filled Cavities Using Ellipsoidal Model Reduction
5. Discussion
6. Conclusions
Author Contributions
Conflicts of Interest
References
- Hadamard, J. Sur les problèmes aux dérivées partielles et leur signification physique. Princeton University Bulletin 1902, 13, 49–52.
- Snieder, R., Trampert, J. Inverse problems in geophysics. In Wirgin, A. (Ed.), Wavefield Inversion. Springer Verlag, New York, 1999; pp. 119–190.
- Scales, J.A., Snieder, R. The anatomy of inverse problems. Geophysics 2000, 65(6), 1708–1710. [CrossRef]
- Fernández-Martínez, J.L., Fernández-Muñiz, Z., Tompkins, M.J. On the topography of the cost functional in linear and nonlinear inverse problems. Geophysics 2012, 77 (1), W1–W15. [CrossRef]
- Menke, W. Geophysical Data Analysis: Discrete Inverse Theory (3rd ed.). Academic Press. 2012; 330p.
- Aster, R.C., Borchers, B., Thurber, C.H. Parameter Estimation and Inverse Problems. Elsevier Academic Press, 2012; 376p. [CrossRef]
- Fernández-Martínez, J.L., Fernández-Muñiz, Z., Pallero, J.L.G., Pedruelo-González, L.M. From Bayes to Tarantola: new insights to understand uncertainty in inverse problems. J. Appl. Geophys. 2013, 98, 62–72. [CrossRef]
- Tarantola, A. Inverse Problem Theory and Methods for Model Parameter Estimation. SIAM, Philadelphia, PA, 2005. http://doi.org/10.1137/1.9780898717921.
- Malinverno, A. Parsimonious Bayesian Markov chain Monte Carlo inversion in a nonlinear geophysical problem. Geophysical Journal International 2002, 151(3), 675–688. [CrossRef]
- Mosegaard, K., Tarantola, A. (1995). Monte Carlo sampling of solutions to inverse problems. Journal of Geophysical Research: Solid Earth 1995, 100(B7), 12431–12447. [CrossRef]
- Sambridge, M., Gallagher, K., Jackson, A., Rickwood, P. Transdimensional inverse problems, model comparison and the evidence. Geophysical Journal International 2006, 167(2), 528–542. [CrossRef]
- Essa, K.S. A Fast Least-squares Method for Inverse Modeling of Gravity Anomaly Profiles due Simple Geometric-shaped Structures. Near Surface Geoscience 2012 – 18th European Meeting of Environmental and Engineering Geophysics, cp-306-00052. https://10.3997/2214-4609.20143363.
- Fernández-Martínez, J.L, Fernández-Muñiz, Z. The curse of dimensionality in inverse problems. Journal of Computational and Applied Mathematics 2020, 369, 112571. [CrossRef]
- Heincke, B., Jegen, M., Moorkamp, M., Hobbs, R.W., Chen, J. An adaptive coupling strategy for joint inversions that use petrophysical information as constraints. Journal of Applied Geophysics 2017, 136, 279–297. [CrossRef]
- Fernández Martínez, J.L., García Gonzalo, E. The PSO family: Deduction, stochastic analysis and comparison. Swarm Intelligence 2009, 3, 245–273. [CrossRef]
- Clerc, M. Particle Swarm Optimization. ISTE Ltd, 2005. [CrossRef]
- Roshan, R., Singh, U.K. Inversion of residual gravity anomalies using tuned PSO. Geosci. Instrum. Method. Data Syst. 2017, 6, 71–-79. [CrossRef]
- Yuan, S., Wang, S., Tian, N. Swarm intelligence optimization and its application in geophysical data inversion. Applied Geophysics 2009, 6, 166–174. [CrossRef]
- Fernández Muñiz, Z., Pallero, J.L.G., Fernández-Martínez, J.L. Anomaly shape inversion via model reduction and PSO. Computers & Geosciences 2020, 140, 104492. [CrossRef]
- Anand, S., Arkoprovo, B. Application of Global Particle Swarm Optimization for Inversion of Residual Gravity Anomalies Over Geological Bodies with Idealized Geometries. Natural Resources Research 2015, 25(3). [CrossRef]
- Toushmalani, R. Comparison result of inversion of gravity data of a fault by particle swarm optimization and Levenberg-Marquardt methods. SpringerPlus 2013, 2, 462. [CrossRef]
- Pallero, J.L.G., Fernández-Martínez, J.L., Bonvalot, S., Fudym, O. 3D gravity inversion and uncertainty assessment of basement relief via Particle Swarm Optimization. J. Appl. Geophys. 2017, 139, 338–350. [CrossRef]
- Blakely, R.J. Potential Theory in Gravity and Magnetic Applications. Cambridge University Press. United States Geological Survey, California, 1995. [CrossRef]
- MacMillan, W.D. The Theory of the Potential. McGraw-Hill: New York, NY, USA, 1930.
- Ching, J., Chen, Y.C. (2007). Transitional Markov Chain Monte Carlo method for Bayesian model updating, model class selection, and model averaging. Journal of Engineering Mechanics 2007, 133(7), 816–832. [CrossRef]
- Fichtner A.; Zunino A.; Gebraad L. Hamiltonian monte carlo solution of tomographic inverse problems, Geophys. J. Int. 2019, 216(2), 1344–-1363. [CrossRef]
- Zhang, Q., Liao, J., Luo, Z., Zhou, L., Zhang, X. Multi-model stacked structure based on particle swarm optimization for random noise attenuation of seismic data. Geophysical Prospecting 2024, 72(5), 1617–1639. [CrossRef]
- Parker, R.L. Geophysical Inverse Theory. Princeton University Press, New Jersey, 1994.
- Fernández-Martínez, J.L., Pallero, J.L.G., Fernández-Muñiz, Z., Pedruelo-González, L.M. The effect of the noise and Tikhonov’s regularization in inverse problems. Part I: the linear case. J. Appl. Geophys. 2014, 108, 176–-185. [CrossRef]
- Fernández-Martínez, J.L., Pallero, J.L.G., Fernández-Muñiz, Z., Pedruelo-González, L.M. The effect of the noise and Tikhonov’s regularization in inverse problems. Part II: the nonlinear case. J. Appl. Geophys. 2014, 108, 186–-193. [CrossRef]
- Martínez, J.L.F., Gonzalo, E.G., Álvarez, J.P.F., Kuzma, H.A., Pérez, C.O.M. PSO: A powerful algorithm to solve geophysical inverse problems: Application to a 1D-DC resistivity case. Journal of Applied Geophysics 2010, 71(1), 13–25. [CrossRef]
- Singh, K.K.; Singh, U.K. Application of particle swarm optimization for gravity inversion of 2.5-D sedimentary basins using variable density contrast. Geosci. Instrum. Method. Data Syst. 2017, 6, 193–198. [CrossRef]
- Roy, A.; Kumar, T.S. Gravity inversion of 2D fault having variable density contrast using particle swarm optimization. Geophysical Prospecting 2021, 69, 1358–1374. [CrossRef]
- Boulanger, O.; Chouteau, M. Constraints in 3D gravity inversion. Geophys. Prospect. 2001, 49(2), 265–280. [CrossRef]
- Essa, K.S.; Munschy, M. Gravity data interpretation using the particle swarm optimisation method with application to mineral exploration. J Earth Syst. Sci. 2019, 128, 123. [CrossRef]
- Pallero, J.L.G., Fernández-Martínez, J.L., Bonvalot, S., Fudym, O. Gravity inversion and uncertainty assessment of basement relief via Particle Swarm Optimization. J. Appl. Geophys. 2015, 116, 180–191. [CrossRef]
- Pallero, J.L.G.; Fernández-Muñiz, Z.; Fernández-Martínez, J.L.; Bonvalot, S. Posterior analysis of particle swarm optimization results applied to gravity inversion in sedimentary basins. AIMS Mathematics 2024, 9(6), 13927–13943. [CrossRef]
- Camacho, A.G.; Montesinos, F.G.; Vieira, R. A 3-D gravity inversion tool based on exploration of model possibilities. Computers & Geosciences 2000, 28(2), 191–204. [CrossRef]
- Zhdanov, M.S. Geophysical Inverse Theory and Regularization Problems; Elsevier: Amsterdam, The Netherlands, 2002.

















| A | B | |||||||
| TM | 200 | 150 | -55 | 100 | 30 | 45 | 165 | -600 |
| BM | 199.8 | 150.1 | -54.7 | 102.4 | 29.9 | 46.9 | 165.7 | -594.7 |
| MedM | 196.9 | 117.3 | -64.0 | 83.4 | 42.0 | 96.1 | 105.6 | -585.3 |
| IQR | 93.3 | 63.8 | 44.5 | 62.6 | 32.3 | 81.0 | 96.7 | 201.1 |
| IQRn | 0.47 | 0.54 | 0.69 | 0.75 | 0.77 | 0.84 | 0.92 | 0.34 |
| Min | 100 | 50 | -100 | 20 | 10 | 0 | 0 | -800 |
| Max | 300 | 200 | -20 | 150 | 80 | 180 | 180 | -400 |
| A | B | |||||||
| BM | 179.9 | 110.3 | -66.5 | 68.6 | 35.3 | 74.0 | 71.4 | -757.2 |
| MedM | 189.7 | 123.6 | -62.1 | 88.3 | 42.1 | 84.1 | 78.6 | -612.0 |
| MeanM | 197.7 | 124.8 | -60.8 | 89.1 | 43.9 | 89.4 | 86.0 | -610.9 |
| IQR | 97.8 | 72.0 | 36.1 | 66.2 | 28.1 | 80.5 | 74.2 | 201.5 |
| IQRn | 0.49 | 0.59 | 0.66 | 0.74 | 0.76 | 0.99 | 0.98 | 0.33 |
| cvs | 0.29 | 0.34 | 0.38 | 0.43 | 0.44 | 0.57 | 0.57 | 0.19 |
| Ellipsoid 1 | A | B | ||||||
| TM | 200 | 150 | -55 | 100 | 30 | 45 | 165 | -600 |
| BM | 201.1 | 151.4 | -57.2 | 91.7 | 32.6 | 40.5 | 164.3 | -564.0 |
| MedM | 201.2 | 113.3 | -57.5 | 88.7 | 41.8 | 79.5 | 84.0 | -571.7 |
| IQR | 106.4 | 81.4 | 39.7 | 65.6 | 36.2 | 73.2 | 77.5 | 199.4 |
| IQRn | 0.53 | 0.73 | 0.69 | 0.74 | 0.86 | 0.92 | 0.92 | 0.35 |
| Min | 100 | 50 | -100 | 20 | 10 | 0 | 0 | -800 |
| Max | 300 | 200 | -20 | 150 | 80 | 180 | 180 | -400 |
| Ellipsoid 2 | A | B | ||||||
| TM | 100 | 200 | -40 | 80 | 20 | 150 | 45 | 800 |
| BM | 104.1 | 195.9 | -38.8 | 73.5 | 22.4 | 148.6 | 54.7 | 798.5 |
| MedM | 110.8 | 195 | -48.0 | 52.7 | 25.2 | 92.6 | 95.2 | 799.1 |
| IQR | 73.0 | 89.6 | 47.5 | 43.2 | 16.1 | 96.0 | 85.9 | 198.2 |
| IQRn | 0.66 | 0.46 | 0.99 | 0.82 | 0.64 | 1.03 | 0.90 | 0.25 |
| Min | 30 | 100 | -90 | 20 | 5 | 0 | 0 | 600 |
| Max | 200 | 300 | -10 | 100 | 50 | 180 | 180 | 1000 |
| A | B | |||||||
| TM | 100 | 50 | -50 | 30 | 10 | 50 | 120 | -1400 |
| BM | 99.4 | 50 | -49.7 | 28.3 | 10.3 | 43.3 | 122.9 | -1400 |
| MedM | 99.0 | 42.7 | -50.2 | 32.7 | 12.7 | 66.4 | 109.5 | -1400 |
| MeanM | 98.6 | 44.1 | -50.5 | 34.0 | 12.5 | 80.0 | 100.4 | -1400 |
| IQR | 45.5 | 33.1 | 20.4 | 19.7 | 7.2 | 96.9 | 90.2 | 0 |
| IQRn | 0.46 | 0.77 | 0.41 | 0.60 | 0.57 | 1.46 | 0.82 | 0 |
| cvs | 0.28 | 0.45 | 0.23 | 0.40 | 0.33 | 0.68 | 0.51 | 0 |
| Min | 50 | 10 | -70 | 10 | 5 | 0 | 0 | -1400 |
| Max | 150 | 80 | -30 | 60 | 20 | 180 | 180 | -1400 |
| A | B | |||||||
| TM | 100 | 50 | -30 | 15 | 5 | 50 | 120 | -1400 |
| BM | 98.7 | 48.8 | -27.1 | 15.2 | 4.9 | 44.5 | 106.6 | -1400 |
| MedM | 98.7 | 43.4 | -28.9 | 15 | 4.9 | 90.7 | 95.5 | -1400 |
| MeanM | 101.5 | 45 | -28.8 | 15 | 5 | 91.5 | 92.6 | -1400 |
| IQR | 44.9 | 34.4 | 3.6 | 2.0 | 1.8 | 90.0 | 90.5 | 0 |
| IQRn | 0.45 | 0.79 | 0.12 | 0.13 | 0.37 | 0.99 | 0.95 | 0 |
| cvs | 0.26 | 0.45 | 0.08 | 0.07 | 0.23 | 0.56 | 0.56 | 0 |
| Min | 50 | 10 | -35 | 10 | 2 | 0 | 0 | -1400 |
| Max | 150 | 80 | -25 | 20 | 10 | 180 | 180 | -1400 |
Disclaimer/Publisher’s Note: The statements, opinions and data contained in all publications are solely those of the individual author(s) and contributor(s) and not of MDPI and/or the editor(s). MDPI and/or the editor(s) disclaim responsibility for any injury to people or property resulting from any ideas, methods, instructions or products referred to in the content. |
© 2025 by the authors. Licensee MDPI, Basel, Switzerland. This article is an open access article distributed under the terms and conditions of the Creative Commons Attribution (CC BY) license (https://creativecommons.org/licenses/by/4.0/).