Submitted:
06 May 2025
Posted:
08 May 2025
You are already at the latest version
Abstract
Keywords:
1. Introduction
2. Materials and Methods
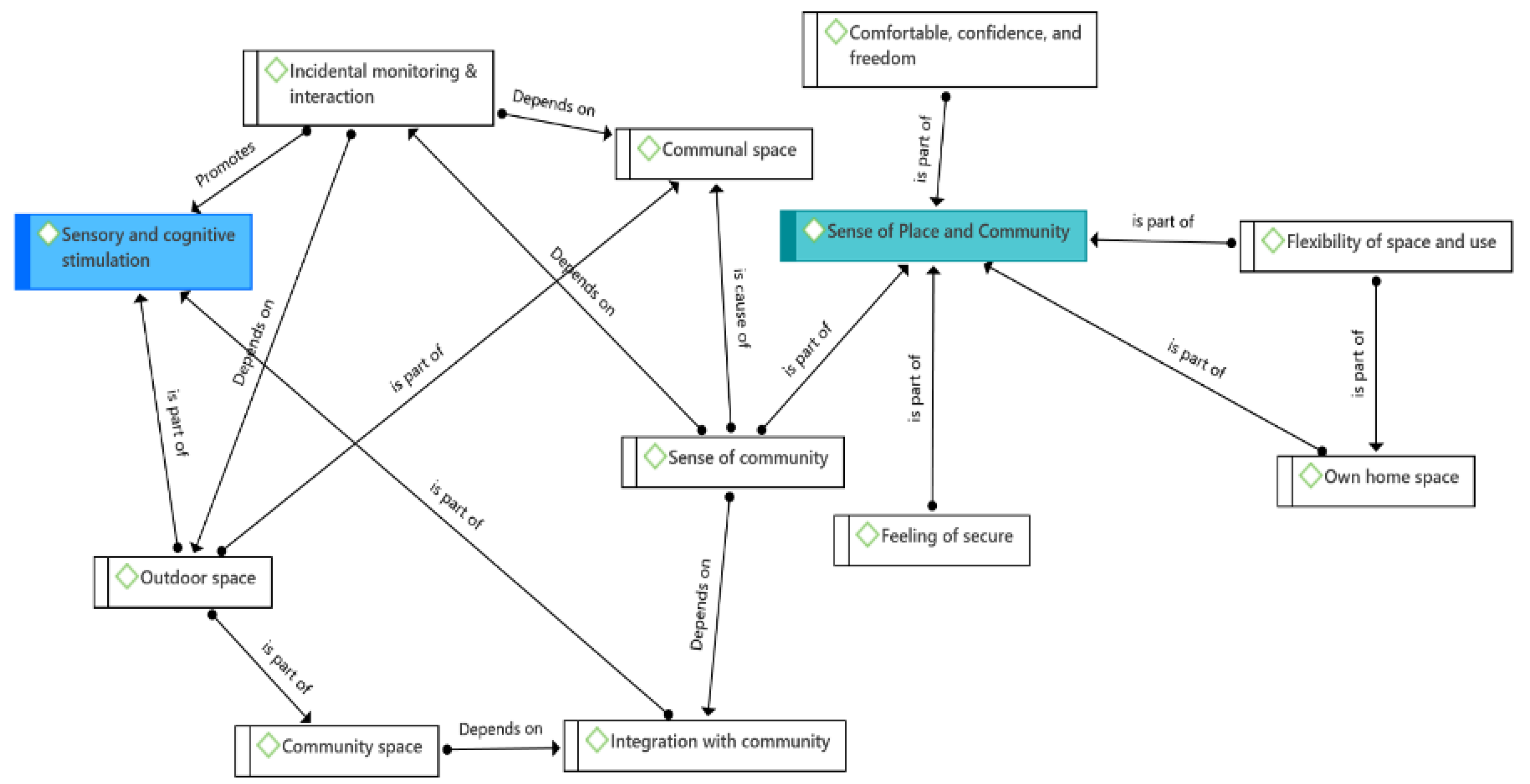
- Community
- Independence
- General Satisfaction
- Choice and Control
- Sense of Place
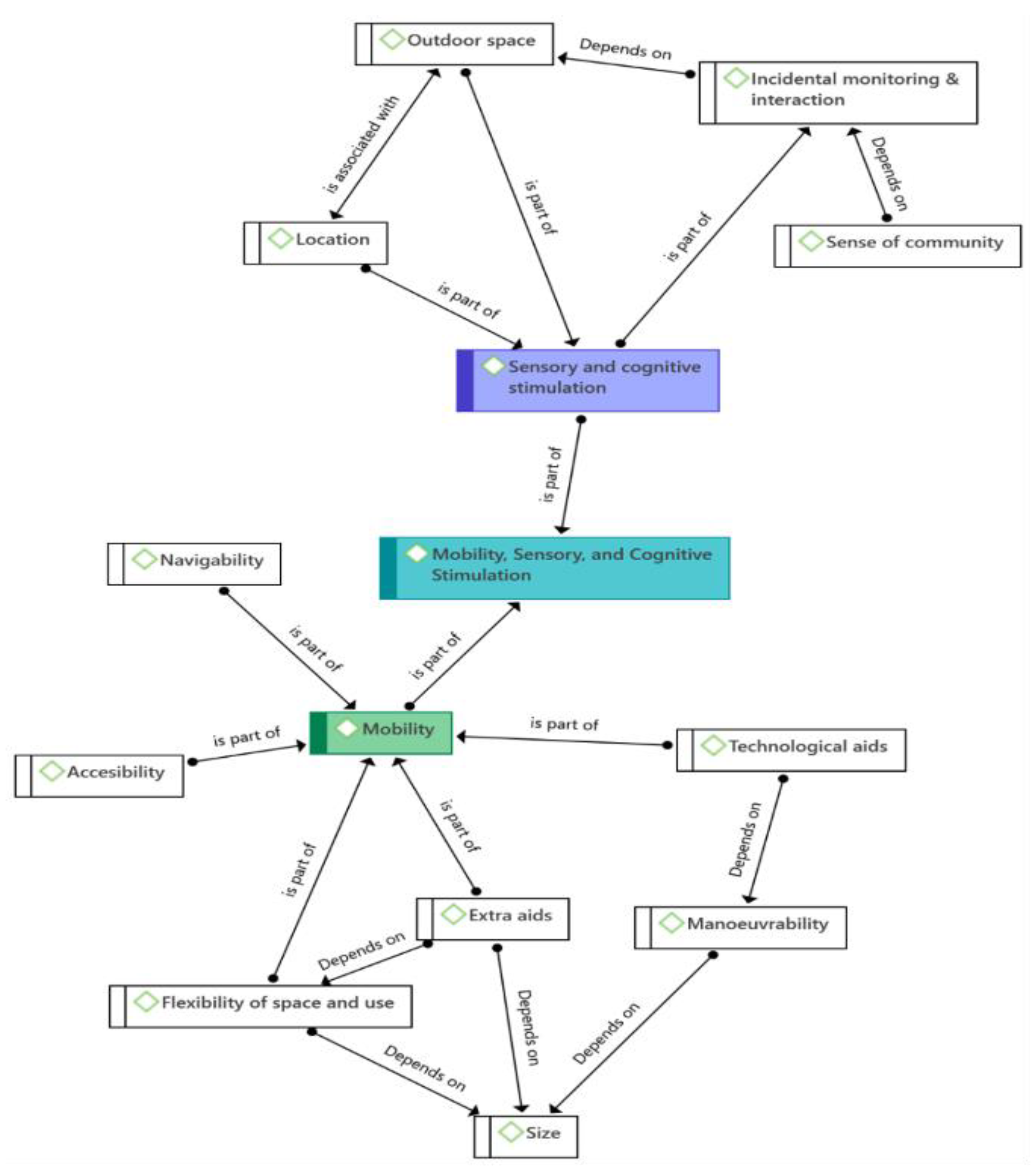
- Health and Safety (sub-themes: mobility, sensory and cognitive stimulation).
3. Results
- Sense of Community
- Health and Safety
- Choice and Control
3.1. Sense of Community
“Familiar places they used to go should still be local places so I think the most important thing for me is to get to provide appropriate housing for older people in not far from where they would have anything throughout the rest of their lives” (Architect A).
“Sensory stimulation, a sense of community they began to do a bit more and their physical wellbeing improved, and they began walking to the local shop on their own to do some grocery shopping” (Architect G).
“Yeah, that’s great that’s really important as a part of it and I think again it's like it's incorporating dining in those places where there’s place for interaction or you know, again external spaces are so key because that's where people go for walk and bump into you know” (Architect K).
3.2. Health and Safety
“The biggest one is fire risk at the moment. That's the number one thing everybody's talking about thinking about in the industry and that tends to- we’re now looking at kind of sprinkler type systems more to ensure that the residents are kept safe in the event that there is a fire” (Architect D).
“I mean these quick simple things like having a flush threshold and always making sure there are no trip hazards. Making sure that floor is slip resistant so that even if you were in the kitchen if you spill water or oil on the kitchen floor, it's not slippery similarly in the bathroom” (Architect B).
“What assistance is put in place to call staff if they need to, what’s technology around on that, that’s really important” (Architect F).
3.3. Choice and Control
“I think being able to take and make it their homes. To some extent we provide a shell and them being able to actually how they use it, how they are able to personalize it. So, personalizing your front door is really important and then personalizing the inside of your flat and actually balconies” (Architect F).
“The ability to sort of control your thermal comfort or elements of your home” (Architect G).
“There's usually gardens or communal facilities which are then free for them to use. So, it gives them that sense of like, okay, you know, I'm living within an extra care thoughts but it also gives that level of Independence” (Architect K).
4. Discussion
4.1. Sense of Community
4.2. Health and Safety
4.3. Choice and Control
5. Conclusions
Funding
Informed Consent Statement
Conflicts of Interest
Abbreviations
| ECH | Extra Care Housing |
| EBD | Evidence-Based Design |
| QoL | Quality of Life |
References
- Croucher, K.; Hicks, L.; Bevan, M. Comparative Evaluation of Models of Housing with Care for Later Life; Joseph Rowntree Foundation: York, UK, 2007. [Google Scholar]
- Evans, S.; Vallelly, S. Social Well-being in Extra Care Housing; Joseph Rowntree Foundation: York, UK, 2007. [Google Scholar]
- Willis, P.; Cameron, J.; Evans, B. Reimagining Extra Care Housing: A Focus on Autonomy and Community Integration. J. Aging Study 2023, 37, 45–58. [Google Scholar]
- Wiles, J. L., Leibing, A., Guberman, N., Reeve, J., & Allen, R. E. S. , The Meaning of “Aging in Place” to Older People. The Gerontologist, 2012. 52, 357–366. [CrossRef]
- Willis, P.; Vickery, A.; Symonds, J. “You have got to get off your backside; otherwise, you’ll never get out”: Older Male Carers’ Experiences of Loneliness and Social Isolation. Int. J. Care Caring 2020, 4, pp.311–330. [Google Scholar] [CrossRef]
- Xia, B., Chen, Q., Buys, L., Susilawati, C., & Drogemuller, R., Impact of the Built Environment on Ageing in Place: A Systematic Overview of Reviews. Buildings, 2024. 14, 2355.
- Abramsson, M. , & Andersson, E., Changing preferences with ageing–housing choices and housing plans of older people. Housing, theory and society, 217–241.
- Office for National Statistics. Household Total Wealth in Great Britain: April 2020 to March 2022; Statistical Bulletin; ONS: Newport, UK, 2025. [Google Scholar]
- Kingston, A.; Robinson, L.; Booth, H.; Knapp, M.; Jagger, C. Projections of multi-morbidity in the older population in England to 2035: estimates from the Population Ageing and Care Simulation (PACSim) model. Age Ageing 2018, 47, pp.374–380. [Google Scholar] [CrossRef] [PubMed]
- Lewis, A., Torrington, J., Barnes, S., Darton, R., Holder, J., McKee, K., Netten, A., & Orrell, A. EVOLVE: A tool for evaluating the design of older people’s housing. Housing, Care and Support 2010. 13, 36–41. [CrossRef]
- Tang, M. , Wang, D., & Guerrien, A., 2020. A systematic review and meta-analysis on basic psychological need satisfaction, motivation, and well-being in later life: Contributions of self-determination theory. PsyCh Journal, 9, pp.5–33.
- Rodiek, S. D. , & Fried, J. T., Access to the outdoors: Using photographic comparison to assess preferences of assisted living residents. Landscape and Urban Planning 2005, 73, pp.184–199. [Google Scholar] [CrossRef]
- Berglund-Snodgrass, L., & Nord, C. , The Continuation of Dwelling: Safety as a Situated Effect of Multi-Actor Interactions Within Extra-Care Housing in Sweden. Journal of Housing for the Elderly 2019. 33, 173–188. [CrossRef]
- Jung, S., Uttley, L., & Huang, J., Housing with care for older people: A scoping review using the CASP assessment tool to inform optimal design. HERD, 2022. 15, 299–322.
- National Academies of Sciences, Engineering, and Medicine. Social Isolation and Loneliness in Older Adults: Opportunities for the Health Care System; The National Academies Press: Washington, DC, USA, 2020. [Google Scholar]
- Bruggencate, T. Ten, Luijkx, K. G., & Sturm, J., Social needs of older people: A systematic literature review. Ageing and Society, 2018. 38.
- Trust for America’s Health. Ensuring Age-Friendly Public Health in Rural Communities; Trust for America’s Health: Washington, DC, USA, 2023. [Google Scholar]
- Anton, C. E. , & Lawrence, C., Home is where the heart is: The effect of place of residence on place attachment and community participation. Journal of Environmental Psychology 2014, 2014. 40, 451–461. [Google Scholar] [CrossRef]
- Shin, J.-H., Listen to the Elders: Design Guidelines for Affordable Multifamily Housing for the Elderly Based on Their Experiences. Journal of Housing for the Elderly, 2018. 32, 211–240. [CrossRef]
- Ordoukhani, D.; Khoshnevis, A.M.K. Designing Nursing Homes Using Sense of Attachment to Place Approach. Int. J. Health Syst. 2022, 8, 11549. [Google Scholar] [CrossRef]
- Vischer, J. C. , Applying knowledge on building performance: From evidence to intelligence. Intelligent Buildings International 2009, 2009. 1, 239–248. [Google Scholar] [CrossRef]
- Housing LIN. Going Digital – Living Better for Less with Technology-enabled Housing; Housing Learning and Improvement Network: London, UK, 2023. [Google Scholar]
- Bryman, A. Social Research Methods, 5th ed.; Oxford University Press: Oxford, UK, 2016. [Google Scholar]
- Kallio, H.; Pietilä, A.-M.; Johnson, M.; Kangasniemi, M. Systematic methodological review: Developing a framework for a qualitative semi-structured interview guide. J. Adv. Nurs. 2016, 72, 2954–2965. [Google Scholar] [CrossRef] [PubMed]
- Bingham, A.J. From Data Management to Actionable Findings: A Five-Phase Process of Qualitative Data Analysis. Int. J. Qual. Methods 2023, 22, 1–11. [Google Scholar] [CrossRef]
- Jackson, K.; Bazeley, P. Qualitative Data Analysis with NVivo, 3rd ed.; SAGE Publications: London, UK, 2019. [Google Scholar]
- White, M.D.; Marsh, E.E. Content Analysis: A Flexible Methodology. Library Trends 2006, 55, 22–45. [Google Scholar] [CrossRef]
- Orrell, A., McKee, K., Torrington, J., Barnes, S., Darton, R., Netten, A., & Lewis, A. The relationship between building design and residents’ quality of life in extra care housing schemes. Health and Place, 2009. 21, 52–64. [CrossRef]
- Rowe, JW. & Kahn RL., Successful aging 2.0: conceptual expansions for the 21st century. Journals of Gerontology: Series B Psychological Sciences and Social Sciences, 2015. 70.
- Burton, E, & Sheehan, B., 2010. Care-home environments and well-being: Identifying the design features that most affect older residents. Journal of Architectural and Planning Research, 27, 237–256.
- Nordin, S. , Elf, M., McKee, K., & Wijk, H., Assessing the physical environment of older people’s residential care facilities: Development of the Swedish version of the Sheffield Care Environment Assessment Matrix (S-SCEAM). BMC Geriatrics 2015, 2015. 15, 1–11. [Google Scholar] [CrossRef]
- Lin, C.; Wang, C.; Chen, Y. Social Networks for Older People’s Resilient Aging-in-Place. Sustain. Cities Soc. 2022, 82, 103882. [Google Scholar]
- Barnes, S. , Torrington, J., Darton, R., Holder, J., Lewis, A., McKee, K., Netten, A., & Orrell, A., Does the design of extra-care housing meet the needs of the residents? A focus group study. Ageing and Society 2012. Ageing and Society 2012, 2012. 32, 1193–1214. [Google Scholar] [CrossRef]
- Matlabi, H.; Parker, S.G.; McKee, K. The Contribution of Home-Based Technology to Older People’s Quality of Life in Extra Care Housing. BMC Geriatr. 2011, 11, p.68. [Google Scholar] [CrossRef] [PubMed]
- Agree, E. M., Freedman, V. A., & Sengupta, M., Factors influencing the use of mobility technology in community-based long-term care. Journal of Aging and Health, 2004.16, 267-307.
- Housing LIN. Building for a Healthy Life; Housing Learning and Improvement Network: London, UK, 2020. [Google Scholar]
- Currin, M. L., Comans, T. A., Heathcote, K., & Haines, T. P., Staying Safe at Home. Home environmental audit recommendations and uptake in an older population at high risk of falling. Australasian Journal on Ageing, 2012. 31, 90–95. [CrossRef]
- Kim, D., & Portillo, M. , Fall Hazards Within Senior Independent Living: A Case-Control Study. HERD, 2018. 11, 65–81. [CrossRef]
- Barnett, D.W.; Barnett, A.; Nathan, A.; Van Cauwenberg, J.; Cerin, E. Built Environmental Correlates of Older Adults’ Total Physical Activity and Walking: A Systematic Review and Meta-Analysis. Int. J. Behav. Nutr. Phys. Act. 2017, 14, p.103. [Google Scholar] [CrossRef] [PubMed]
- Carnemolla, P.; Bridge, C. Accessible Housing and Health-Related Quality of Life: Measurements of Wellbeing Outcomes Following Home Modifications. Int. J. Archit. Res. 2016, 10, 38–51. [Google Scholar] [CrossRef]
- Van Steenwinkel, I.; Dierckx de Casterlé, B.; Heylighen, A. Design for Dementia: The Role of Architecture in Promoting Autonomy and Well-being. Gerontologist 2017, 57, e15–e26. [Google Scholar]
- Pizzi, M., Chalmers, J., Bunout, D., Osorio, P., Fernández, V., Cusato, M., Avendaño, V., & Rivera, K., Physical barriers and risks in basic activities of daily living performance evaluation in state housing for older people in Chile. Housing, Care and Support 2013. 16, 23–31. [CrossRef]
- Marquardt, G. , Johnston, D., Black, B. S., Morrison, A., Rosenblat, A., Lyketsos, C. G., & Samus, Q. M., A Descriptive Study of Home Modifications for People with Dementia and Barriers to Implementation. Journal of Housing for the Elderly 2011. 25, 258–273. [CrossRef]
- van Hoof, J.; Janssen, M.L.; Heesakkers, C.M.C.; van Kersbergen, W.; Severijns, L.E.J.; Willems, L.A.G.; Wouters, E.J.M. The Importance of Personal Possessions for the Development of a Sense of Home of Nursing Home Residents. J. Hous. Elderly 2016, 30, 35–51. [Google Scholar] [CrossRef]
- Parker, C. , Barnes, S., Mckee, K., Morgan, K., Torrington, J., & Tregenza, P., Quality of life and building design in residential and nursing homes for older people. Ageing and Society 2004, 2004. 24, 941–962. [Google Scholar] [CrossRef]


| Aspect | ECH | Nursing Home |
|---|---|---|
| Care Level | Flexible, on-demand care | 24/7 medical care |
| Resident Autonomy | High | Limited |
| Design Focus | Community spaces, accessibility | Medical functionality |
| Architect ID | Year of practice | Location of the practice |
|---|---|---|
| Architect A | 8 | Reading |
| Architect B | 12 | London |
| Architect C | 15 | London |
| Architect D | 5 | Sheffield |
| Architect E | 30 | Gloucester |
| Architect F | 21 | Manchester |
| Architect G | 16 | Surrey |
| Architect H | 18 | London |
| Architect I | 22 | Liverpool |
| Architect J | 12 | Surrey |
| Architect K | 11 | Manchester |
| Architect L | 16 | London |
| Domain | Questions |
|---|---|
| Health and Safety | ▪ What elements do you consider for older residents’ health and safety in ECH /care home settings? ▪ What kind of elements do you consider in your ECH designs to facilitate older residents’ mobility, sensory and cognitive abilities? |
| Community | ▪ What (if any) elements of design you consider to support older residents’ sense of community? |
| Sense of Place | ▪ Previous research suggests that a sense of place can convey personal meanings of home and self-realization, e.g., deciding to do something that they have not done before. How can design support this, in your opinion? |
| Independence | ▪ What elements do you consider for older residents’ independent living? |
| General Satisfaction | ▪ Which design features, in your view, affect older users’ general satisfaction with their housing? |
| Control and Choice | ▪ Which design elements affect older residents’ feeling of exerting control over their surroundings, in your view? |
Disclaimer/Publisher’s Note: The statements, opinions and data contained in all publications are solely those of the individual author(s) and contributor(s) and not of MDPI and/or the editor(s). MDPI and/or the editor(s) disclaim responsibility for any injury to people or property resulting from any ideas, methods, instructions or products referred to in the content. |
© 2025 by the authors. Licensee MDPI, Basel, Switzerland. This article is an open access article distributed under the terms and conditions of the Creative Commons Attribution (CC BY) license (http://creativecommons.org/licenses/by/4.0/).