Submitted:
06 May 2025
Posted:
06 May 2025
You are already at the latest version
Abstract

Keywords:
1. Introduction
2. Literature Review
| Author | Model | Application |
| Chao et al. [16] | Artificial Neural Network | Planning and control of buildings |
| Hsieh et al. [13] | Planning and control of buildings | |
| Burhan et al. [7] | Support Vector Machine | Planning and control of housing, schools, stadiums, and parametric port complexes |
| Hsieh et al. [8] | Fuzzy model | Working capital management in construction |
| Cristóbal et al. [5] | Planning and monitoring of the physical progress of construction projects | |
| Chao et al. [14] | Planning and monitoring of the physical progress of Taiwan's second expressway | |
| Skitmore et al. [17] | At the beginning of a construction project, when some installments have been paid and estimates of future installments are needed | |
| Kenley et al. [18] | Net buffering for construction projects based on the logit transformation | |
| Vahdani et al. [19] | Neuro-Fuzzy Model | Prediction model based on a new neuro-fuzzy algorithm for estimating time in construction projects |
| Szóstak [15] | Sixth-degree polynomial-based model for determining the shape and course of cost curves in construction projects |
3. Materials and Methods
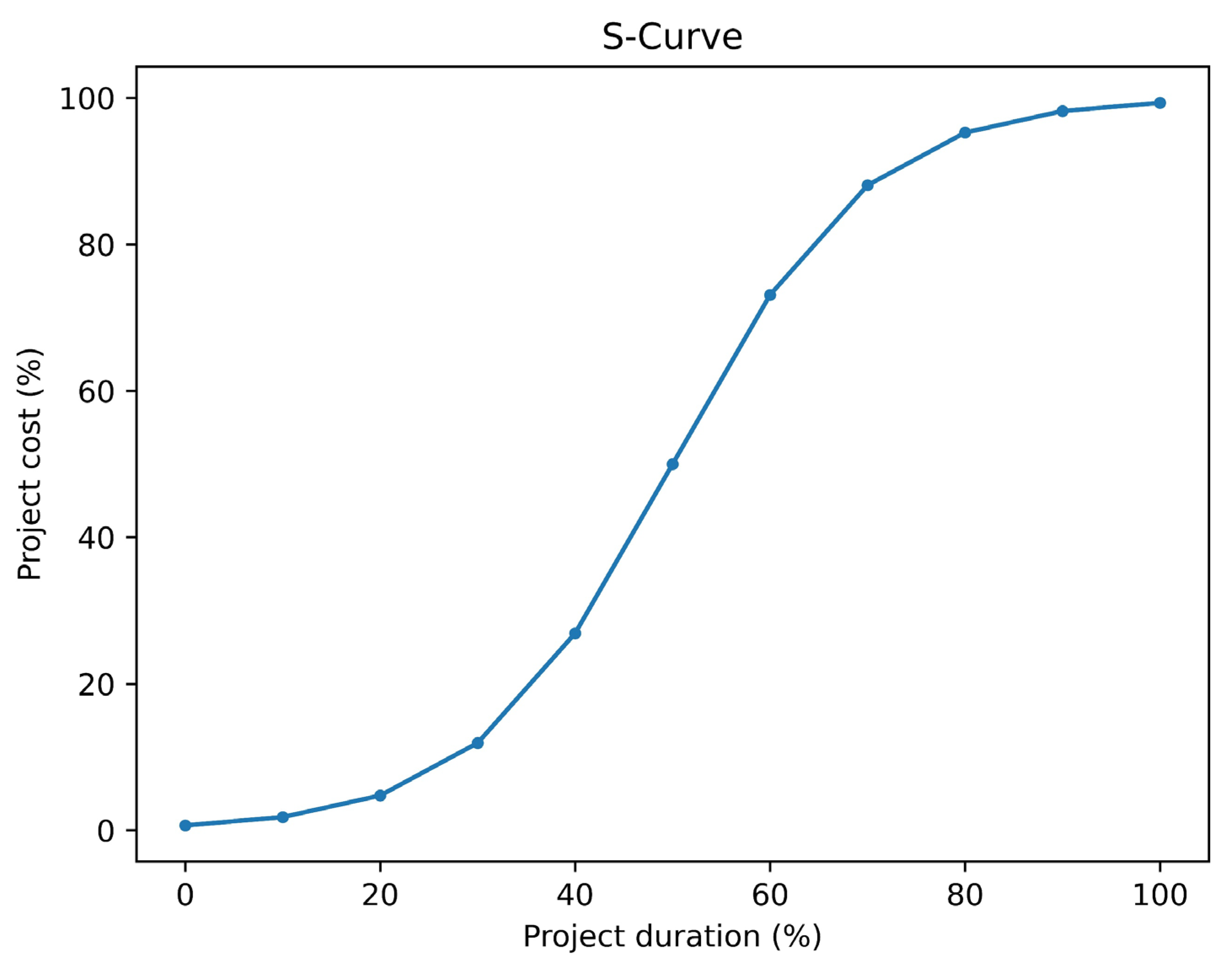
3.1. Curva S
3.2. Data Matrix
3.3. Sigmoidal Models
3.3.1. Proposed Model
3.3.2. Logistics model
3.3.3. Von Bertalanffy Model
3.3.4. Gompertz Model
3.4. Evaluation of the Models
4. Results
4.1. Database
4.2. Rigid Pavement Job Planning Database
4.2.1. Proposed model
4.2.2. Logistics Model
4.2.3. Von Bertalanffy model
4.2.4. Gompertz Model
4.3. Validation of Sigmoidal Models
5. Discussion
6. Conclusions
Author Contributions
Funding
Institutional Review Board Statement
Informed Consent Statement
Data Availability Statement
Conflicts of Interest
References
- Zafar, I.; Yousaf, T.; Ahmed, D.S. Evaluation of Risk Factors Causing Cost Overrun in Road Projects in Terrorism Affected Areas Pakistan – A Case Study. KSCE J. Civ. Eng. 2016, 20, 1613–1620. [Google Scholar] [CrossRef]
- Sarker, B.R.; Egbelu, P.J.; Liao, T.W.; Yu, J. Planning and Design Models for Construction Industry: A Critical Survey. Autom. Constr. 2012, 22, 123–134. [Google Scholar] [CrossRef]
- Kim, Y.; Han, S.; Shin, S.; Choi, K. A Case Study of Activity-Based Costing in Allocating Rebar Fabrication Costs to Projects. Constr. Manag. Econ. 2011, 29, 449–461. [Google Scholar] [CrossRef]
- Voigtmann, J.; Bargstädt, H.-J. Construction Logistics Planning by Simulation. In Proceedings of the 2010 Winter Simulation Conference, December 2010; pp. 3201–3211. [Google Scholar] [CrossRef]
- Cristóbal, J.R.S. The S-Curve Envelope as a Tool for Monitoring and Control of Projects. Procedia Comput. Sci. 2017, 121, 756–761. [Google Scholar] [CrossRef]
- Cirilovic, J.; Vajdic, N.; Mladenovic, G.; Queiroz, C. Developing Cost Estimation Models for Road Rehabilitation and Reconstruction: Case Study of Projects in Europe and Central Asia. J. Constr. Eng. Manag. 2014, 140, 04013065. [Google Scholar] [CrossRef]
- M. C, A.; Erzaij, K.R.; Hatem, W.A. Developing a Mathematical Model for Planning Repetitive Construction Projects by Using Support Vector Machine Technique. Civ. Environ. Eng. 2021, 17, 371–379. [CrossRef]
- Hsieh, T.-Y.; Wang, M.H.-L.; Chen, C.-W.; Tsai, C.-H.; Yu, S.-E. Fuzzy-Model-Based S-Curve Regression for Working Capital Construction Management with Statistical Method. 2006. Available online: https://citeseerx.ist.psu.edu/document?repid=rep1&type=pdf&doi=4c2adb8879403bf7ea87951ba7ee115e6e1de33e.
- RazaviAlavi, S.; AbouRizk, S. Construction Site Layout Planning Using a Simulation-Based Decision Support Tool. Logistics 2021, 5, 65. [Google Scholar] [CrossRef]
- Enz, R. The S-Curve Relation Between Per-Capita Income and Insurance Penetration. Geneva Pap. Risk Insur. Issues Pract. 2000, 25, 396–406. [Google Scholar] [CrossRef]
- Lu, W.; Peng, Y.; Chen, X.; Skitmore, M.; Zhang, X. The S-Curve for Forecasting Waste Generation in Construction Projects. Waste Manag. 2016, 56, 23–34. [Google Scholar] [CrossRef]
- Dawood, N.N. (Nashwan); Castro, S. (Serafim). Automating Road Construction Planning with a Specific-Domain Simulation System. Rev. Tecnol. Inf. Construcción 2009. Available online: http://www.itcon.org/2009/36.
- Hsieh, T.-Y.; et al. A New Viewpoint of S-Curve Regression Model and Its Application to Construction Management. Int. J. Artif. Intell. Tools 2006, 15, 131–142. [Google Scholar] [CrossRef]
- Chao, L.-C.; Chien, C.-F. Estimating Project S-Curves Using Polynomial Function and Neural Networks. J. Constr. Eng. Manag. 2009, 135, 169–177. [Google Scholar] [CrossRef]
- Szóstak, M. Best Fit of Cumulative Cost Curves at the Planning and Performed Stages of Construction Projects. Buildings 2022, 13, 13. [Google Scholar] [CrossRef]
- Chao, L.-C.; Chien, C.-F. A Model for Updating Project S-Curve by Using Neural Networks and Matching Progress. Autom. Constr. 2010, 19, 84–91. [Google Scholar] [CrossRef]
- Skitmore, M. A Method for Forecasting Owner Monthly Construction Project Expenditure Flow. Int. J. Forecasting 1998, 14, 17–34. [Google Scholar] [CrossRef]
- Kenley, R.; Wilson, O.D. A Construction Project Net Cash Flow Model. Constr. Manag. Econ. 1989. [CrossRef]
- Vahdani, B.; Mousavi, S.M.; Mousakhani, M.; Hashemi, H. Time Prediction Using a Neuro-Fuzzy Model for Projects in the Construction Industry. J. Optim. Ind. Eng. 2016, 9, 97–103. [Google Scholar] [CrossRef]
- Wang, K.-C.; Wang, W.-C.; Wang, H.-H.; Hsu, P.-Y.; Wu, W.-H.; Kung, C.-J. Applying Building Information Modeling to Integrate Schedule and Cost for Establishing Construction Progress Curves. Autom. Constr. 2016, 72, 397–410. [Google Scholar] [CrossRef]
- Shah, R.K.; Dawood, N. An Innovative Approach for Generation of a Time Location Plan in Road Construction Projects. Constr. Manag. Econ. 2011, 29, 435–448. [Google Scholar] [CrossRef]
- Shu, S.; Zhuang, C.; Ren, R.; Xing, B.; Chen, K.; Li, G. Effect of Different Anti-Stripping Agents on the Rheological Properties of Asphalt. Coatings 2022, 12, 1895. [Google Scholar] [CrossRef]
- Sepaskhah, A.R.; Mazaheri-Tehrani, M. A Sigmoidal Model for Predicting Soil Thermal Conductivity-Water Content Function in Room Temperature. Sci. Rep. 2024, 14, 17272. [Google Scholar] [CrossRef]
- Bertone, A.M.A.; da Motta Jafelice, R.S.; Nascimento, F.A.F. Modeling Approach for the Parameters of Von Bertalanffy Growth Equation. Comp. Appl. Math. 2024, 43, 83. [Google Scholar] [CrossRef]
- Renner-Martin, K.; Brunner, N.; Kühleitner, M.; Nowak, W.G.; Scheicher, K. On the Exponent in the Von Bertalanffy Growth Model. PeerJ 2018, 6, e4205. [Google Scholar] [CrossRef] [PubMed]
- Al-Saffar, A. Some New Results of a Fractional Von Bertalanffy Model. E-Jurnal Matematika 2023, 12, 194–199. [Google Scholar] [CrossRef]
- Vilanova, A.; Kim, B.-Y.; Kim, C.K.; Kim, H.-G. Linear-Gompertz Model-Based Regression of Photovoltaic Power Generation by Satellite Imagery-Based Solar Irradiance. Energies 2020, 13, 781. [Google Scholar] [CrossRef]
- Samuilik, I.; Sadyrbaev, F.; Ogorelova, D. Mathematical Modeling of Three-Dimensional Genetic Regulatory Networks Using Logistic and Gompertz Functions. WSEAS Trans. Syst. Control 2022, 17, 101–107. [Google Scholar] [CrossRef]
- Satoh, D. Discrete Gompertz Equation and Model Selection Between Gompertz and Logistic Models. Int. J. Forecasting 2021, 37, 1192–1211. [Google Scholar] [CrossRef]
- Zhou, B.; Yan, Y.; Kang, J. Dynamic Prediction Model for Progressive Surface Subsidence Based on MMF Time Function. Appl. Sci. 2023, 13, 8066. [Google Scholar] [CrossRef]
- Wang, Y.-R.; Yu, C.-Y.; Chan, H.-H. Predicting Construction Cost and Schedule Success Using Artificial Neural Networks Ensemble and Support Vector Machines Classification Models. Int. J. Project Manag. 2012, 30, 470–478. [Google Scholar] [CrossRef]
- Yamazaki, Y. Integrated Design and Construction Planning System for Computer Integrated Construction. Autom. Constr. 1992, 1, 21–26. [Google Scholar] [CrossRef]
- Fang, Y.; Ng, S.T. Genetic Algorithm for Determining the Construction Logistics of Precast Components. Eng. Constr. Architect. Manag. 2019, 26, 2289–2306. [Google Scholar] [CrossRef]
- Choudhari, S.; Tindwani, A. Logistics Optimisation in Road Construction Project. Constr. Innov. 2017, 17, 158–179. [Google Scholar] [CrossRef]
- Chua, D.K.H.; Kog, Y.C.; Loh, P.K.; Jaselskis, E.J. Model for Construction Budget Performance—Neural Network Approach. J. Constr. Eng. Manag. 1997, 123, 214–222. [Google Scholar] [CrossRef]
- Cheng, Y.-M.; Yu, C.-H.; Wang, H.-T. Short-Interval Dynamic Forecasting for Actual S-Curve in the Construction Phase. J. Constr. Eng. Manag. 2011, 137, 933–941. [Google Scholar] [CrossRef]
- Castro-Lacouture, D.; Süer, G.A.; Gonzalez-Joaqui, J.; Yates, J.K. Construction Project Scheduling with Time, Cost, and Material Restrictions Using Fuzzy Mathematical Models and Critical Path Method. J. Constr. Eng. Manag. 2009, 135, 1096–1104. [Google Scholar] [CrossRef]
Disclaimer/Publisher’s Note: The statements, opinions, and data contained in all publications are solely those of the individual author(s) and contributor(s) and not of MDPI and/or the editor(s). MDPI and/or the editor(s) disclaim responsibility for any injury to people or property resulting from any ideas, methods, instructions, or products referred to in the content. |










| Variable | Count | Mean | Standard Deviation | Minimum | 25% | 50% | 75% | Maximum |
|---|---|---|---|---|---|---|---|---|
| Time (Month) |
718 | 2.87 | 2.13 | 0.00 | 1.00 | 3.00 | 4.00 | 8.00 |
| Cost (US$) | 718 | 2556345.00 | 3344270.00 | 0.00 | 446702.70 | 1669521.00 | 3311307.00 | 24470880.00 |
| Parameter | Proposed model |
Logistics model |
Von Bertalanffy model |
Gompertz model |
|---|---|---|---|---|
| a | 1.5202 | 0.1096 | 9.4850 | 0.1682 |
| b | -62.9902 | 0.4800 | 0.4834 | 0.4217 |
| c | 70.7842 | 1.0020 | 0.9991 | 1.0433 |
| Statistician | Proposed model |
Logistics model |
Von Bertalanffy model | Gompertz model |
|---|---|---|---|---|
| R | 0.9910 | 0.9924 | 0.9923 | 0.9917 |
| R2 | 0.9821 | 0.9848 | 0.9844 | 0.9832 |
| MSE | 0.0026 | 0.0026 | 0.0026 | 0.0028 |
| RMSE | 0.0506 | 0.0506 | 0.0512 | 0.0531 |
| MAE | 0.0278 | 0.0278 | 0.0321 | 0.0311 |
| AIC | -3386.0481 | -3386.0521 | -3373.5261 | -3346.3187 |
Disclaimer/Publisher’s Note: The statements, opinions and data contained in all publications are solely those of the individual author(s) and contributor(s) and not of MDPI and/or the editor(s). MDPI and/or the editor(s) disclaim responsibility for any injury to people or property resulting from any ideas, methods, instructions or products referred to in the content. |
© 2025 by the authors. Licensee MDPI, Basel, Switzerland. This article is an open access article distributed under the terms and conditions of the Creative Commons Attribution (CC BY) license (http://creativecommons.org/licenses/by/4.0/).