Preprint
Article

This version is not peer-reviewed.

Research on China’s Railway Freight Pricing Under Carbon Emissions Trading Mechanism

A peer-reviewed article of this preprint also exists.

Submitted:

24 April 2025

Posted:

24 April 2025

You are already at the latest version

Abstract
Amid intensified global climate mitigation efforts, integrating rail freight into carbon emissions trading schemes became critical under China’s “Dual-Carbon” strategy. Despite rail’s significantly lower emissions intensity compared to road transport, existing pricing frameworks inadequately internalized its environmental externalities, which limited its competitive advantage. To address this gap, the study systematically reviewed international and domestic practices of integrating transport into carbon trading systems and developed a novel "four-layer, three-dimensional" ETS framework tailored specifically for China’s rail freight sector. This framework encompassed emission caps, allowance allocation, monitoring–reporting–verification (MRV), and regulatory coordination, reinforced by effective market participant interactions, trading mechanisms, and digital infrastructure. Employing a Stackelberg bilevel optimization model, the study analyzed how carbon quotas and pricing influenced rail operators’ pricing and investment decisions. Results showed that under optimized quotas and carbon prices, railway enterprises were able to generate surplus carbon credits, creating new revenue streams and enabling freight rate reductions. This “carbon revenue–freight rate feedback loop” not only delivered environmental benefits but also enhanced rail’s economic competitiveness. Overall, the study significantly advanced the understanding of carbon-based pricing mechanisms in railway freight, providing robust theoretical insights and actionable policy guidance for achieving sustainable decarbonization in China’s transport sector.
Keywords: 
;  ;  ;  ;  

1. Introduction

As global climate change intensifies, reducing greenhouse gas emissions has become an international imperative. In September 2020, China announced at the 75th United Nations General Assembly that it would strive to achieve “peak carbon” by 2030 and “carbon neutrality” by 2060 (“Dual-Carbon” goal). The transportation sector, as a major source of national emissions, became central to the fulfillment of these targets. According to the International Energy Agency(IEA) [1], worldwide CO₂ emissions from transport rose to approximately 7.98 billion tonnes in 2022, accounting for 22% of all emissions, and showing a continued upward trend (Figure 1); In the same year, China’s transport sector contributed around 1.21 billion tonnes of CO₂, representing 10.4% of its national emissions and ranking second globally after the United States in transport-related emissions. The Energy Transitions Commission [2] predicted that by 2025, China’s transport emissions may exceed 3.3 billion tonnes, equivalent to one-third of its overall national emissions. Within the sector, road transport alone accounted for more than 80% of CO₂, with over 60% arising from road freight. In contrast, rail transport exhibited significantly lower emissions intensity, averaging 19.6 g/t·km—only one-ninth to one-thirtieth that of road freight (134.5–798 g/t·km).
This sharp contrast has prompted various government directives advocating for a modal shift from road to rail. However, because environmental externalities remain unpriced, rail’s inherent low-carbon advantage fails to translate into market competitiveness, thus hindering its expansion in the freight market.
To address the negative externalities of carbon emissions, two seminal economic approaches have been proposed: levying a Pigouvian tax on polluters [3] or establishing property rights and enabling market-based trading under the Coase theorem [4]. In line with Coase’s principle that, under well-defined and tradable property rights and negligible transaction costs, markets can reach socially optimal allocations, carbon emissions trading has emerged as an effective mechanism to internalize society’s cost of pollution. The carbon emissions trading (CEM) programs allocate or auction allowances to emitters; those with higher emissions pay more, whereas low-carbon operators earn credits by selling surplus. Market-based price signals thus prompt controlled entities to optimize their behavior, achieving a “least-cost” emission reduction pathway.
Against this backdrop, rail freight emerges as a favorable candidate for early integration into carbon markets due to its low-carbon characteristics. Railway freight consumes only one-seventh of the energy and emits one-thirteenth of the pollution per ton-kilometer compared with road transport [5]. Monetizing this “green advantage” through carbon credits would help offset rail’s cost disadvantage relative to road trucking. In turn, this “market-driven green premiums” could accelerate the policy goal of road-to-rail shifting, supporting the achievement of Dual-Carbon goals without relying solely on administrative mandates.
This study aims to elucidate how carbon trading might reshape the pricing strategies of China’s rail freight sector within the Dual-Carbon context. Specifically, it (1) examines the potential influence of ETS policy design on the transport sector, emphasizing the emissions attributes of rail; (2) proposes a customized ETS framework for rail freight, by developing a novel "four-layer, three-dimensional" ETS framework; and (3) constructs a Stackelberg bilevel model in which the government seeks to maximize social welfare while railway operators maximize profits under carbon constraints. The findings aim to clarify the mechanisms through which carbon trading impacts rail freight decisions and how carbon market participation can enhance both environmental outcomes and economic competitiveness.
By addressing the theoretical and practical gap in applying carbon trading to rail pricing, this research offers actionable insights for policymakers seeking to integrate market mechanisms into transportation decarbonization strategies. The study’s proposed framework serves as a foundational step toward promoting rail freight’s green transformation, increasing its market share and thereby accelerating the modal shift from road to rail and supporting China’s broader decarbonization efforts.

2. Literature Review

With the increasing global warming, frequent extreme weather events, and China’s announcement of its "Dual-Carbon" goals, academic research on low-carbon economic development has intensified, focusing on balancing economic growth and environmental protection. Transportation, as a major consumer of fossil fuels, significantly contributes to greenhouse gas emissions and air pollutants, highlighting the necessity of integrating transport-related emissions into carbon policy frameworks [6,7]. Among various transport modes, railways are widely recognized for their low carbon intensity. The International Energy Agency (IEA) data indicates railways account for 8% of global passenger and 7% of freight transport, yet constitute only approximately 2% of total transport energy demand [8]. Chen et al. (2020) similarly noted road transport has the highest carbon emissions per unit transported, while railway transport emits the least, underlining rail’s potential to significantly reduce emissions through modal shift [9]. Thus, rail transport’s carbon reduction advantages provide solid theoretical and practical bases for incorporating railway freight into carbon trading mechanisms (CTM).
Current academic studies on carbon trading and carbon policy within transportation or railway freight primarily encompass three areas: (1) low-carbon policy design and application, (2) carbon emissions measurement methods, and (3) transportation enterprises’ strategic responses under carbon constraints.
Firstly, research on low-carbon policy design primarily examines how governments design and optimize carbon trading policies affecting transportation decarbonization, including allowance allocations, complementary taxes, and subsidies. Chang and Lai (2013) developed a carbon allowance model demonstrating that tightening carbon allowances policy promotes intermodal transport, including rail, thus reducing overall emissions [10]. Li and Tang (2017) investigated carbon emissions from the global transport industry, providing valuable insights for integrating China’s transport sector into carbon trading systems [11]. Li et al. (2022) explored policies aimed at integrating road freight into carbon trading systems, offering practical insights into mechanisms relevant for rail freight [12]. Peng et al. (2024) analyzed carbon trading policies in ground transportation (road and rail), though without detailed exploration of carbon cost transmission specifically within the railway sector [13]. While these studies provide solid frameworks, dedicated research focusing specifically on railway freight carbon trading—particularly on cost-benefit transmission mechanisms—remains limited.
Secondly, regarding carbon emissions measurement, existing studies mainly focus on aligning emissions targets with China's carbon peaking and neutrality strategies, employing various forecasting methodologies. Tian et al. (2023) employed hybrid modeling approaches to estimate emissions across transport modes, including roads, railways, aviation, and shipping, providing valuable sector-specific emission intensity insights [14]. Tao et al. (2024) specifically addressed railways, employing genetic algorithms and log-normal models to forecast rail emissions, yet lacked distinct analysis of passenger versus freight emissions [15]. Li et al. (2024) projected China's overall transportation emissions peaks, providing valuable macro-level insights beneficial to broader transport sector forecasting [16]. These studies underline the importance of emission accounting and scenario predictions for managing transport sector emissions, providing foundational data and methodological insights necessary for designing railway freight-specific carbon baselines and allowance mechanisms.
Third, studies on enterprise strategies under carbon constraints focus on pricing and competitive dynamics. Feng et al. (2016) introduced the concept of "carbon-saving profit," exploring how railways can leverage their inherent low-carbon advantages economically, thus reducing freight rates and increasing market share[17]. However, this research lacks comprehensive internal mechanism explanations. Li & Zhang (2020) proposed an integrated dynamic optimization model incorporating dynamic pricing, operational planning, and carbon subsidies, revealing that solely relying on carbon subsidies was insufficient to significantly enhance railway market share and could burden governmental finances[18]. Li & Wu (2024) further explored dynamic pricing strategies under carbon penalty mechanisms, observing increased railway freight volumes and revenues as penalty intensities increased[19]. These studies indicate enterprises strategically respond to carbon constraints through pricing, subsidies, and planning, yet comprehensive game-theoretic interactions between pricing and policy objectives remain under-explored.
While significant advancements have been made, current literature lacks systematic carbon trading frameworks tailored specifically for railway freight, particularly neglecting detailed cost-benefit transmission pathways and strategic interplay between enterprise pricing decisions and governmental policy objectives. This study explicitly addresses these gaps by establishing a comprehensive railway-specific carbon trading framework, detailing cost-benefit transmission mechanisms, and applying game-theoretic analysis to align enterprise pricing strategies with governmental social welfare objectives. Therefore, this research contributes substantially by bridging critical literature gaps, specifically: (1) developing a rail-specific carbon trading framework; (2) elucidating detailed cost-benefit transmission under carbon constraints; and (3) analyzing the game-theoretic dynamics between enterprise and policymaker. By addressing these gaps, our research contributes novel insights to the literature on carbon-based rail freight pricing and offers actionable recommendations for policy and practice.

3. Research on Railway Freight CTM

The primary objective of integrating railway freight into carbon emissions trading markets is leveraging market mechanisms to economically valorize railway freight’s relatively low-carbon intensity, thus simultaneously achieving economic efficiency and environmental sustainability. This section establishes a detailed carbon trading framework tailored specifically to railway freight operations, highlighting the dual approach of emission reduction incentives and freight-rate adjustments through market-driven price discovery mechanisms, which encourage modal shifts toward rail and facilitate effective implementation of the "road-to-rail" policy.

3.1. Necessity of Integrating Railway Freight into Carbon Trading

As global carbon trading markets expand, emissions trading has increasingly become a critical economic instrument for facilitating industry-wide low-carbon transitions. As of January 2024, there were 36 carbon emissions trading systems (ETS) in force globally (Figure 2), including the European Union, the United States, China, Canada, and emerging markets in Asia and Latin America[20]. International experiences thus underscore both empirical rationale and practical necessity for systematically incorporating China’s railway freight sector into national carbon markets.
Integrating railway freight into carbon trading offers three primary benefits:
1. Optimizing Transport Structure and Modal Shift Facilitation
Carbon markets allocate transport capacities economically, promoting sector-wide low-carbon transformation. Elevated carbon cost for road and air transport magnifies rail freight’s comparative cost advantage. Li et al. (2023) noted China's road transport emissions intensity is approximately 9.5 times higher than rail, with aviation intensity being 88.2 times greater [21]. A report by the Trades Union Congress (2023) similarly demonstrated European rail freight carbon intensity at only 24% that of road transport [22]. Thus, carbon markets enhance rail freight’s economic competitiveness, facilitating "road-to-rail" modal shifts, lowering overall logistics costs, and reducing emissions effectively through market-driven mechanisms.
2. Internalizing Environmental Costs and Encouraging Innovation
Carbon trading internalizes emission costs, correcting market failures, incentivizing enterprises to proactively invest in low-carbon technologies and operations [23]. Railway enterprises can enhance competitiveness through energy-efficiency improvements and innovative operational practices. Multimodal transport systems centered on rail also effectively reduce emissions, with optimized multimodal systems capable of cutting emissions by up to 57% compared to single-mode systems [24,25]. Hence, carbon pricing signals and economic incentives within carbon trading markets will encourage railway enterprises to actively pursue technological advancements and innovative operational strategies, significantly reducing their own carbon emissions and providing practical examples for the broader sectoral shift towards low-carbon transportation.
3. Aligning with China's Strategic "Dual-Carbon" Policy
Recent governmental policies explicitly outline strategic objectives for railway participation in carbon markets. Documents such as the "State Council’s Action Plan for Carbon Peaking before 2030" , the "Implementation Plan for Deepening the Implementation of China's 14th Five-Year Plan and 2035 Vision for Railway Development," and the "Implementation Plan for Promoting Low-Carbon Development in the Railway Industry," issued by the Ministry of Transport and the National Railway Administration, clearly stipulate reducing comprehensive energy consumption and CO₂ emissions per unit of railway transportation workload by 10% by 2030 compared to 2020 [26,27,28]. These policy directives further affirm institutional support for integrating railway freight into carbon trading systems.
Thus, integrating railway freight into national carbon trading systems is both theoretically necessary and practically feasible, fully realizing the sector’s inherent low-carbon advantages through market mechanisms and delivering dual economic and environmental benefits.

3.2. Framework Design for Railway Freight Carbon Trading

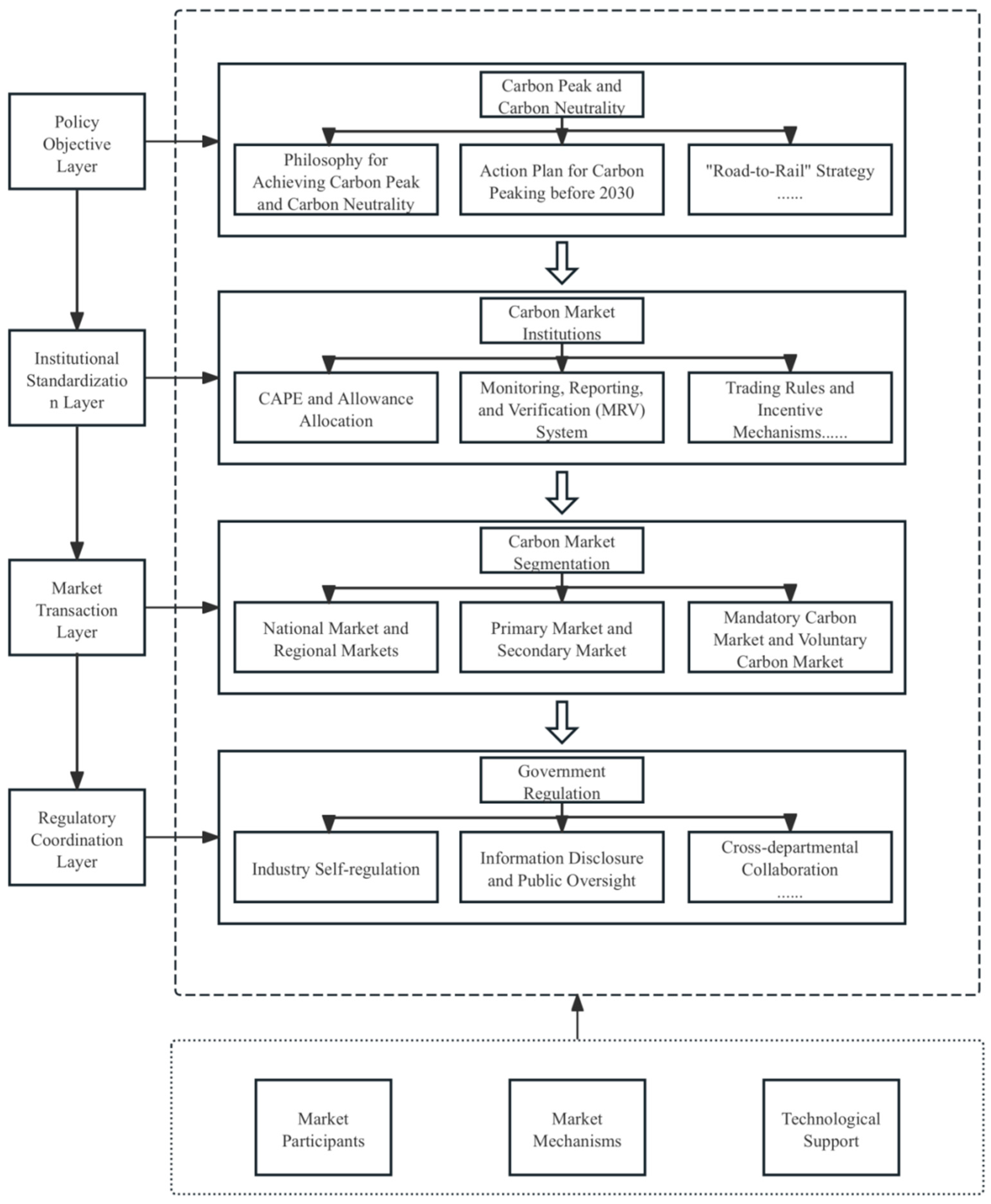
The design of a railway freight carbon trading mechanism necessitates a highly systematic and detailed framework ensuring coordinated interactions between policy objectives, institutional arrangements, market transactions, and regulatory oversight. Drawing from experiences of mature international markets such as the European Union Emissions Trading System (EU ETS) and the U.S. SO₂ trading system, and considering China’s unique railway market environment, operational models, and institutional context, this study proposes a “four-layer” structure consisting of a policy objective layer, institutional standardization layer, market transaction layer, and regulatory coordination layer (Figure 3).
Unlike traditional carbon trading research focusing solely on institutional or market dimensions, this study closely integrates top-level policy objectives with bottom-level market behaviors, positioning institutional standards and regulatory coordination as critical intermediate linkages, thus creating a closed-loop governance pathway that links top-down policy guidance with bottom-up market feedback. Additionally, the study identifies “three horizontal dimensions”—market participants, market mechanisms, and technological support—as essential supporting elements seamlessly integrated across the four-layer architecture, forming a multidimensional, interactive governance framework. Clearly defining vertical layers and thoroughly integrating horizontal dimensions significantly strengthens coordination and logical coherence across different layers within the carbon trading mechanism, ensuring systemic rigor, scientific validity, operational practicality, and policy effectiveness .

3.3. Layered Analysis of Railway Freight Carbon Market

3.3.1. Policy Objective Layer

The primary goal of designing a railway freight carbon trading mechanism is to support China’s strategic "Dual-Carbon" objectives—achieving carbon peaking before 2030 and carbon neutrality by 2060. As a key market-driven instrument, carbon trading contributes to railway freight decarbonization in two critical ways: defining clear industry-specific emission reduction targets aligned with national objectives, and creating endogenous incentives through carbon pricing to drive green, low-carbon transformations and facilitate the structural shift from road to rail ("Road-to-Rail"). To ensure these goals are effectively implemented, policy objectives must be clearly defined and operationalized across three key dimensions:
1. Emission Reduction Targets Aligned with "Dual-Carbon" Goals
Under the overall "Dual-Carbon" framework, the railway sector, characterized as low-carbon transportation, has the binding responsibility to peak emissions before 2030 and achieve deep decarbonization by 2060. Guided by top-level policy documents such as the "Opinions on Fully, Accurately, and Comprehensively Implementing the New Development Philosophy for Carbon Peak and Carbon Neutrality" and the "Action Plan for Carbon Peaking before 2030," specific emission reduction indicators for railways must be quantified and systematically decomposed[28,29,30]. Achieving significant reductions in comprehensive energy consumption and carbon emissions in railway operations by 2030 is essential. Given railway freight’s inherent advantages of high transport capacity and relatively low energy intensity compared to higher-emission sectors (e.g., road transport), precise policy timelines aligning with electrification and renewable energy adoption will maximize rail’s contribution as an early mover in transportation decarbonization. Carbon trading policies for the railway sector should thus enforce rigorous yet adaptable allowance allocations, dynamically adjusting to industry developments to ensure timely peak emissions before 2030.
2. Green Low-Carbon Transition by Endogenous Incentives and Price Signals
Carbon trading mechanisms internalize carbon costs into corporate decision-making, making each emitted tonne of CO2 carry explicit economic or opportunity costs. This "carbon pricing" acts as a binding constraint for enterprises. Higher carbon prices encourage firms to increase investments in energy-saving and carbon reduction projects. Conversely, when carbon prices are low or volatile, supporting regulatory guidance and stable policy frameworks are essential for continuously and reliably transmitting price signals. Beyond passive emission constraints, carbon trading actively stimulates innovation. Railway companies will intensify research and development in low-carbon infrastructure, energy-efficient locomotives, renewable energy technologies, intelligent scheduling, and big data logistics management to mitigate emission-related costs. Simultaneously, new business services and management tools, such as carbon asset management platforms and carbon footprint accounting systems, will emerge to meet compliance requirements, accelerating comprehensive industry-wide low-carbon transformations.
3. "Road-to-Rail" based on Structural Adjustments and Synergistic Benefits
The "Road-to-Rail" policy aims for structural optimization within the transportation system, targeting emissions-intensive road freight to shift towards lower-emission rail freight. Through differentiated allowance allocations and complementary measures, carbon trading makes the high-carbon cost of road transport explicitly visible, enhancing railway freight’s comparative economic attractiveness. Increased railway freight market share subsequently reduces aggregate emissions from road transport, generating synergistic decarbonization effects across the entire transport sector. Additionally, carbon trading policies, in conjunction with fuel taxes, road usage regulations, and environmental tax, establish a cohesive policy environment conducive to advancing the "Road-to-Rail" transition.

3.3.2. Institutional Standardization Layer

Robust institutional frameworks are fundamental to the smooth operation of railway freight carbon trading mechanisms, directly impacting emissions reduction effectiveness. Key institutional components include:
1. Emission Cap-Setting and Allowance Allocation
Emissions cap-setting should align with China’s overall railway decarbonization roadmap, targeting a 10% reduction in unit energy consumption and CO2 emissions per transport workload compared to 2020 [28]. Government regulators can scientifically forecast and dynamically adjust total emission caps based on anticipated railway transport volumes, technological advancements, and energy transitions. Regular evaluations ensure emissions constraints balance reduction pressures with industry realities, providing clear benchmarks for market-based allocations and performance verification.
Allowance distribution combines fairness (historical-based allocation), efficiency (auction and benchmark methods), and incentives (Certified Emission Reductions, CER). Initially, free allocation based on historical emissions, transport volumes, and energy types helps smooth industry transition. Gradually incorporating auctions enhances carbon pricing effectiveness, providing financial aid for further low-carbon technological and infrastructure investments.
2. Trading Mechanisms
Transparent, unified carbon trading platforms should define clear transaction procedures, information disclosure requirements, and pricing mechanisms to foster fair market interactions. Diverse market participants—including railway firms, financial institutions, investors, and CER project developers—enhance liquidity and market activity. Comprehensive risk management (price ceilings/floors, margin requirements, penalties for violations) is crucial to maintain market stability and prevent speculative excesses.
Reward and penalty systems should incentivize proactive emission reductions, rewarding firms that exceed targets through future allowance allocations or tax benefits, while strictly penalizing non-compliance or fraudulent reporting through allowance reductions, substantial fines, or suspension of trading privileges.
3. Monitoring, Reporting, and Verification (MRV)
Precise, transparent MRV systems leveraging digital technologies (GIS, IoT sensors, blockchain, and big data analytics) ensure accurate emission measurements and credible data reporting. Independent third-party audits and standardized reporting methodologies mitigate inconsistencies, while initial financial support or additional allowances for compliant high-quality data collection encourage proactive enterprise participation.

3.3.3. Carbon Market Transaction Layer

The carbon market, a critical platform for carbon pricing and allowance transfers, significantly advances railway freight’s low-carbon transformation. Effective carbon market design entails clear segmentation and interconnection based on geographic scope, mandatory levels, and participant types:
1. Regional Segmentation
From a regional standpoint, carbon trading markets can be differentiated into local carbon markets and a national carbon emissions trading market. Local markets, initiated by regional governments, emerged from China’s pilot carbon trading programs. Currently, seven provincial or municipal pilot markets operate in Beijing, Tianjin, Shanghai, Hubei, Guangdong, Shenzhen, and Chongqing. These pilot programs focus predominantly on high-emitting sectors such as power and steel industries, adopting an initial free allowance allocation model that is gradually transitioning toward auctions. They are characterized by relatively flexible policy implementation and lower regulatory costs. Given their limited coverage, can have restricted market liquidity and price discovery. However, variations in allowance allocation methods, verification protocols, and data reporting standards across these pilots present both challenges and valuable lessons for establishing a unified national market.
Building on these localized experiences, China’s national carbon emissions trading market—launched on a trial basis in 2017—initially covered the power sector and will progressively expand to other high-emitting industries. The national market benefits from greater scale, broader participation, enhanced information transparency, and higher liquidity, thus better fulfilling price discovery and inter-regional resource allocation. By imposing strict total emission caps and dynamic adjustment mechanisms, it ensures a gradual decline in overall carbon emissions and creates a more equitable competitive environment for enterprises. Additionally, it can draw upon international experiences such as the European Union Emissions Trading System (EU ETS) to refine allowance allocation, monitoring–reporting–verification (MRV), and other operational aspects, thereby bolstering regulatory effectiveness and risk management capacity.
2. Regulatory mandate classification
Based on how carbon allowances are enforced, carbon trading markets fall into two categories: compliance (mandatory) carbon markets (cap-and-trade) and voluntary carbon markets (Certified emissions reduction trading).
In compliance markets, the core mechanism is “cap + trade,” whereby the government sets an emissions cap for regulated entities based on their historical emissions and required reductions. Enterprises must operate within this allocation or purchase extra allowances (or Certified emissions reductions, CER) if they exceed the cap. Once rail freight operators are brought into these compliance markets, carbon management and cost accounting become integral to their business operations. They will prioritize energy-saving technological retrofits and renewable energy adoption to mitigate steadily rising carbon costs. This process can also exert a “crowding-out” effect on more carbon-intensive modes such as road transport, helping advance the policy goal of shifting freight from road to rail.
By contrast, voluntary carbon markets center on the trading of CERs generated by various emissions-reduction projects. Although purchasing CERs is optional, in China’s framework, compliance entities may use a certain percentage (e.g., up to 5%) of CERs to meet their compliance obligations, providing greater flexibility and lowering costs. Rail sector stakeholders can develop projects like forestry carbon sinks, renewable energy utilization, and locomotive efficiency improvements to generate CERs and sell them on the voluntary market, thereby securing additional revenue streams. This approach not only improves the overall decarbonization efficiency of the rail system but also helps raise capital for energy-saving initiatives.
3. Market function classification
In terms of market functions, carbon markets can be grouped into primary and secondary markets.
The primary market handles allowance allocation and the issuance of emissions reduction credits, ensuring a stable supply of carbon assets. Primary-market participants include government, regulated entities, and other parties that voluntarily engage in carbon reduction activities. The government allocates allowances in the primary market to manage total emissions and sets the cap in line with the nation’s reduction targets. This initial allocation must be fair, transparent, and aligned with sector-specific realities.
The secondary market is designed to enhance the flexibility and liquidity of carbon trading. In this open market, regulated entities (including transport operators), individuals, or financial institutions can freely trade allowances or CER. Price formation in the secondary market responds to supply-and-demand dynamics and guides resources toward their most efficient uses. Additionally, financial institutions can introduce derivatives (e.g., carbon futures, options) to help participants hedge price volatility risks and mitigate uncertainties around carbon costs. These instruments also broaden market participation and enhance market depth.
The effective coupling of the primary and secondary markets facilitates the continual reallocation of emission allowances among diverse stakeholders, optimizing resource efficiency and injecting liquidity into the market—both of which drive the sector’s green transition.

3.3.4. Regulatory and Coordination Layer

A robust system of oversight and multi-party coordination is essential to ensure fairness, order, and efficiency in carbon market operations. Given the cross-regional, multi-actor, and multi-step nature of rail freight, developing a sound regulatory and coordination mechanism is especially critical.
1. Building and Refining the Regulatory System
Clarifying the responsibilities of carbon market regulators is a vital first step. Given the distinct parts of carbon trading, it is necessary to designate primary oversight body and collaborative bodies accordingly. Key authorities—such as the National Development and Reform Commission, transport ministries, environmental protection regulators, and financial regulators—must fulfill roles including data verification, market supervision, and penalty enforcement. Regulators should inspect the emissions data submitted by rail enterprises to prevent misreporting or falsification and continuously monitor allowance trading and derivatives transactions to detect market manipulation, insider trading, or excessive speculation.In addition, entities that fail to comply, deliberately fabricate data, or undermine market order face administrative sanctions or financial penalties, ensuring robust deterrence and impartiality.
2.Industry Self-Regulation and Internal Incentives
Industry associations can reinforce self-regulation by drafting emissions standards, technical guidelines, and ethical norms that encourage enterprises to adhere voluntarily to carbon trading rules. For instance, associations may provide specialized training and technical guidance, organizing seminars and workshops on emissions accounting, MRV protocols, trading strategies, and avenues for low-carbon innovation. Or they implement self-imposed codes of conduct and peer reviews, motivating rail operators to benchmark decarbonization efforts and share best practices.Or within rail freight enterprises, a “carbon performance evaluation” system can be adopted, tying departmental or project-level emissions outcomes to bonuses and career advancement. This top-down mechanism stimulates greater initiative in emission reduction efforts across the organization.
3. Information Transparency and Public Oversight
Governmental regulators and industry associations should publish regular updates on market transactions, emission reduction outcomes, and other relevant data, thereby enabling external stakeholders and the general public to monitor carbon trading activities. On the one hand, transparent disclosure fosters investor and public confidence, supporting the stable growth of the market. On the other, it deters misconduct, ensuring information timeliness, symmetry, and accuracy.
To strengthen societal oversight, authorities can establish reporting channels for environmental groups, research institutions, and the public to flag suspicious emissions data or trading practices. Third-party evaluators—such as independent think tanks or environmental NGOs—are also encouraged to perform periodic assessments of carbon market policies and disseminate their findings via media channels, thereby introducing external scrutiny and public pressure on both enterprises and regulators.
4. Cross-agency and Cross-Regional Collaboration
Because carbon trading spans multiple domains (transport, energy, environment, finance, and taxation), the absence of inter-agency coordination can lead to overlapping or fragmented oversight. Governments should adopt uniform interdepartmental collaboration mechanisms, convene joint meetings regularly to share data and market updates, and develop unified policy measures.
Rail transport often extends across provinces or even national borders, and individual local markets might struggle to cover the entire transport chain. Therefore, it is crucial for provinces or transnational regions to align regulatory rules, share data, and mutually recognize allowances to prevent emissions “leakage” or “concealment” across jurisdictions. Through broad-based collaboration, policy overlap or conflict can be minimized, and financial, technological, and informational resources can be pooled more effectively—thereby ensuring that rail freight decarbonization seamlessly aligns with national carbon trading mechanisms.

3.4. Research on Carbon Market’s Three Dimensions

3.4.1. Market Participants

The effective functioning of the carbon trading market relies on close interactions and coordinated division of responsibilities among multiple stakeholders, making market participants central to the carbon trading mechanism. Within the railway freight sector, roles and behaviors of these participants directly influence emission reduction outcomes, economic performance, and the overall liquidity and stability of the carbon market. Based on the operational characteristics of railway freight and the logic of carbon trading, market participants can be classified into five main categories: government (including regulatory bodies), controlled enterprises and emission reduction project developers, financial institutions and qualified traders, carbon exchanges, industry associations, and third-party verification institutions along with the public.
1. Government and Regulatory Authorities
The government acts as the architect and regulator of the carbon trading market, responsible for policy formulation, market supervision, regulatory enforcement, and resource allocation. It establishes overarching emissions reduction targets, sets allocation principles and quotas, and ensures market fairness and transparency by clearly defining regulatory mandates, including data auditing, compliance enforcement, and information disclosure. Financial incentives such as subsidies, tax reliefs, and infrastructure investments are provided, especially during the initial phases, to assist railway enterprises in adapting to carbon constraints and reducing transition costs, thereby promoting active market participation and expediting structural transformation.
2. Controlled Enterprises and Emission Reduction Developers
These entities manage and account for their carbon emissions or emission reductions, actively engaging in trading activities to meet regulatory compliance and profitability objectives. Railway enterprises manage their emissions through precise carbon asset management, trading allowances, technological improvements, and voluntary emission reduction projects (CER). The explicit carbon costs influence operational and investment decisions, such as green locomotive procurement, energy utilization, transport management, and technology adoption, incentivizing proactive engagement with energy-efficient and low-carbon practices.
3. Financial Institutions and Qualified Traders
Financial institutions and qualified traders provide essential liquidity, contribute significantly to price discovery, and promote the development of financial derivatives and green finance. Banks, investment firms, insurance companies, and professional investors inject funds and liquidity into the carbon market by trading allowances and CERs, stabilizing prices and facilitating efficient resource allocation. Derivatives such as carbon futures and options allow railway enterprises to hedge carbon costs and manage price volatility. Increased financial involvement diversifies market instruments, including forwards, swaps, and index investments, enhancing market depth, efficiency, and stability. Specialized green financial products tailored for railway enterprises further support their low-carbon transitions through energy efficiency and renewable energy investments.
4. Carbon Exchanges
As a critical market infrastructure and the core trading platform within the carbon emissions trading system, carbon exchanges play an essential role in enabling railway freight enterprises and other market participants to realize the financial value of their carbon assets through allowance trading. The operational efficiency and institutional design of these exchanges significantly influence market liquidity, transparency, and stability. First, from the perspective of market operations, carbon exchanges establish and enforce trading rules, organize allowance trading, and facilitate market matching. By providing transparent trading platforms and robust clearing mechanisms, they safeguard participants' interests, reduce transaction costs, and enhance trading efficiency, thereby effectively facilitating price discovery. Second, regarding information dissemination, carbon exchanges are responsible for publishing crucial market data such as carbon price indices, trading volumes, transaction trends, and analytical reports. This significantly mitigates information asymmetry among railway freight enterprises, investors, and regulatory bodies, enabling market participants to timely grasp market dynamics and make rational investment decisions. Third, carbon exchanges bear significant responsibilities in risk management, including market risk monitoring, early warning systems, risk prevention, and emergency response mechanisms. By establishing rigorous transaction monitoring frameworks, margin systems, and anomaly transaction handling protocols, exchanges effectively anticipate and mitigate systemic risks and sharp market price fluctuations. Finally, carbon exchanges also proactively contribute to policy coordination and market innovation. Through close collaboration with regulatory authorities, industry associations, and financial institutions, exchanges co-develop tailored trading rules and innovative products specifically suited to railway freight sector characteristics, including specialized carbon financial instruments and derivatives. Additionally, by providing targeted training programs and consultancy services, exchanges help railway freight enterprises better adapt to market rules and achieve their low-carbon transformation objectives. In summary, carbon exchanges play an indispensable role in promoting railway freight enterprises' participation in carbon markets, stimulating sector-wide emissions reduction efforts, and driving structural decarbonization in railway transportation.
5. Industry Associations
Industry associations complement government oversight by promoting self-regulation and industry-wide collaboration. They formulate standardized accounting methodologies, data management protocols, and ethical guidelines that encourage members to comply with carbon market rules. These associations can hold seminars, workshops, and technology showcases to equip railway freight enterprises with up-to-date policy interpretations, best practices, and case studies, thereby elevating overall decarbonization performance across the sector.
6. Third-Party Verification Agencies, and the Public
Third-party verification agencies and the general public play vital supervisory roles in ensuring data integrity and upholding the credibility of carbon trading. Independent, professional auditors validate emissions data submitted by enterprises and verify the outcomes of emissions-reduction projects, thus mitigating risks of false reporting or misconduct. Their unbiased verification also provides a trusted reference point for market participants and regulatory authorities alike. The general public—including media, social organizations, and individual consumers—can likewise hold enterprises and government agencies accountable by scrutinizing publicly disclosed information. Broader societal acceptance of low-carbon transport reinforces the market positioning of rail freight solutions; positive public opinion and demand for sustainable mobility options can further motivate railway operators to enhance environmental performance and accelerate the transition to green logistics.

3.4.2. Carbon Trading Mechanisms

Mechanisms that guide how allowances or carbon credits move among market participants—and how carbon-related costs are internalized—are central to effective carbon trading. In the context of China’s railway freight sector, this study delineates a two-tier model: the primary market (where government agencies set emissions caps and distribute initial allowances) and the secondary market (where rail freight operators make operational decisions under carbon constraints and engage in allowance/credits trading to maximize profits).
1. Primary Market
The primary market is administered by government agencies, which establish sector-wide emissions caps and allocate initial allowances among regulated entities in line with the compliance period’s reduction objectives. Two core steps are involved:
(1) Setting the Total Emissions Cap
The first step uses scientifically grounded targets that take into account overall national or regional development considerations, as well as reduction potential across industries[31]. This study restricts the emissions boundary primarily to mobile sources—i.e., in-service locomotives—omitting life-cycle emissions from infrastructure construction or maintenance based on international practice and the current level of carbon emission monitoring technology. In practice, total emissions can be estimated using either a top-down or bottom-up approach, as recommended by the Intergovernmental Panel on Climate Change (IPCC, 2006)[32]. Top-down is to leverage aggregated energy consumption statistics and emission factors from authoritative bodies like the National Bureau of Statistics, National Energy Administration, or National Railway Administration. This macro-level approach can minimize gaps in accounting, ensuring alignment with official energy statistics. Bottom-up means summing detailed activity data—for example, per-vehicle mileage, cargo loads, and fuel usage—multiplied by specific emission factors. Though more accurate , this method requires extensive data. In practice, IPCC guidelines recommend cross-verification of these two approaches to enhance reliability.
Given China’s centralized data collection and stable operating conditions for rail freight, a top-down method based on aggregated railway energy consumption often serves as the baseline, supplemented by bottom-up checks on high-priority corridors or locomotive types[14] .
Model Assumptions and Constraints:
  • The rail freight sector adheres to a designated peak emissions timeline (e.g., before 2030), with government gradually tightening sector allowances to align with these targets.
  • Emissions calculations only include direct diesel combustion from diesel locomotives and indirect emissions from purchased electricity for electric locomotives—thus excluding life-cycle emissions from infrastructure.
  • The cap can be recalibrated annually, declining steadily or holding post-peak at a stable level.
  • International or cross-border railway emissions remain out of scope; calculations focus on domestic railway operations.
Within the compliance period, the baseline carbon emissions for the railway freight sector can be determined via the following model:
E = i n F i × E F i + F D × E F D = i n N i × H i × E F i + F D × E F D
where E denotes the baseline carbon emissions (in tonnes of CO2) for the railway freight sector during the compliance period; i indexes fuel type; F is the consumption of fuel type i (in TJ); E F i is the carbon emission factor (tonnes/TJ) for fuel i; F D represents electricity consumption (in kWh) for the freight railway system; E F D is the carbon emission factor for electricity (tonnes/kWh); H i is the thermal conversion rate for fuel i, generally expressed in TJ/tonne (for solid or liquid fuels) or TJ/m3 (for gaseous fuels); and N i is the energy conversion coefficient for each fuel type i (in TJ/tonne or TJ/m3 ).
The total initial carbon emissions for the compliance period are then calculated using the following model:
Q = E × ( 1 R )
In this expression, Q represents total carbon emissions (in tonnes of CO2 ) from railway freight during the compliance period, while R indicates the reduction rate for carbon allowances over that same period.
(2) Allocation of Emissions Allowances
After establishing the total emissions cap for the railway freight sector, the government must allocate these allowances reasonably among the regulated entities—such as regional railway bureaus, joint-venture rail companies, or other rail freight operators. By issuing initial allowances, regulatory bodies enforce emissions-reduction responsibilities and implement differentiated management strategies. Allowance allocation mechanisms should balance both fairness and efficiency. Globally, the most common approaches can be classified into two broad categories—paid (auction) and free allocation [33] . Free allocation can further be subdivided into historical emissions methods (the “grandfathering” approach), sectoral benchmarking methods, or historical intensity reduction methods[34] .
Although theoretical analyses suggest that under zero transaction costs and perfect competition, initial allowance distribution does not affect market efficiency in carbon trading [35] , real-world conditions entail trading frictions and imperfect competition, preventing academic consensus on a single “best” allocation method. Many international carbon markets, at various development stages or across specific regions and industries, adopt different allocation approaches. However, most countries begin with free allocation in the early stages of carbon markets, primarily to ease the financial burden on key industries and encourage early participation [36]. As markets mature and enterprises develop mitigation strategies, auction-based methods are gradually introduced to enhance price accuracy and generate reinvestment funding.
China’s current allowance system features both free and paid allocations. In the existing regional pilot programs, free allocation is the primary mechanism across all pilots—for instance, Beijing and Fujian employ fully free allocation—while certain provinces implement a hybrid of free and paid methods. For example, Guangdong Province adopted partial free, partial paid allocation of allowances in 2021: steel, petrochemical, cement, and paper enterprises received 96% free allowances, whereas aviation enterprises received 100% of their allowances free, with the remainder purchasable as needed. At the national level, China’s nationwide carbon emissions trading market has so far relied on free allocation, though future plans may combine free and paid approaches.
Given the multiple stakeholders and diverse interests in China’s rail freight sector, this study recommends free historical-based allocation during the initial phase of railway freight carbon trading. Such an approach eases the transition for enterprises and aligns with precedents from the EU Emissions Trading System (EU ETS) in its early phase (Phase I) and the U.S. SO2 /NOx trading programs [37,38] . These programs began with grandfathered (historical) free allocations to expedite market launch, garner industry cooperation, and accumulate data, while mitigating short-term shocks. Over time, as the railway freight carbon market matures, China could gradually introduce paid (auction) allocations and increase the auction ratio, thereby allowing carbon prices to more accurately reflect reduction costs.
The allowances for the railway sector based on historical emissions averages is:
E h i s t , t o t a l = j n E j , h i s t
where E h i s t , t o t a l represents the sector’s annual average historical emissions. Suppose the railway freight sector has n compliance entities, and each entity’s historical average emissions are denoted by E j , h i s t (often the average of three to five recent years; this study adopts three years in line with prevailing market practice).
In line with the predetermined upper limit Q for the railway freight sector’s carbon emissions, the allowance for each entity is allocated proportionally:
Q j = E j , h i s t E h i s t , t o t a l × Q
where Q j is the free allowance allocated to entity j.
2. Secondary Market
The secondary market is the venue in which enterprises or other participants freely trade carbon emission rights (allowances, CERs, etc.). Through an overall cap-and-trade system, the government or competent authority allocates a certain volume of carbon allowances Q j to railway enterprise j. During the compliance period, enterprise j may purchase or sell carbon credits (encompassing both allowances and CER) to meet its compliance obligations or obtain additional revenue; the carbon price p c is primarily determined by market supply and demand, in circumstances where the market fails to function efficiently or when required to stabilize the system, government authorities may implement price control measures.
Within the carbon market, the following relationship applies to enterprise j between its actual carbon emissions E j and the enterprise’s initially allocated allowances Q j , carbon offset credits Q h j .
If
E j > Q j + Q h j
the enterprise must buy additional allowances Q j b u y from the market:
Q j b u y = E j Q j Q h j , Q j s e l l = 0 .
If
E j Q j + Q h j
then the enterprise needs no extra allowances and can, in fact, sell the surplus credits:
Q j sell = Q j + Q h j E j , Q j b u y = 0 .
The revenues (or costs) from an enterprise’s sale (or purchase) of allowances in the secondary market, denoted as:
Z = ( Q j + Q h j E j × p c
A positive Z indicates the enterprise has earned revenue by selling surplus carbon assets; a negative Z indicates that it has incurred costs by purchasing extra allowances.

3.4.3. Technical Support

Within the framework of a railway freight carbon trading market, technical support serves as the lynchpin for ensuring efficient, transparent, and robust market operations. Based on this study’s analyses and a broad review of relevant literature, two core technological components are indispensable: carbon emissions monitoring and accounting (MRV) technology, the construction and operation of digital carbon trading platforms.
1. Carbon Emissions Monitoring and Accounting (MRV) Technology
A substantial body of research identifies precise measurement, reporting, and verification (MRV) as a prerequisite for a healthy carbon trading system [39,40]. For the railway freight sector, accurately capturing and calculating in-transit energy consumption and emissions is fundamental not only to setting allowances and evaluating mitigation performance but also to finalizing trading settlements. Recommended railway freight emissions monitoring methods include energy-consumption-based estimates, route tracking techniques, and direct emissions measurement. In practice, these approaches are often augmented with IoT sensors, real-time energy monitoring devices, trackside energy collectors, satellite positioning(Beidou or GPS), and comprehensive, intelligent data analysis of train operating parameters [41,42,43,44,45]. In addition, Ju et al. (2022) propose a distributed traceability model based on “traceability off the chain and verification on the chain” which uses a distributed storage file structure to achieve rapid retrieval and localization of carbon data in hybrid on-chain records[46]. This significantly improves traceability efficiency for long-span trading chains and meets multi-tier user demands for auditability.
Ding et al. (2024) highlight that strengthening intelligent energy monitoring and management is critical to reducing carbon emissions in railway operations[47]. By equipping locomotives with real-time monitoring devices, IoT sensors, and energy management systems, enterprises can continuously collect data on traction energy consumption, the switching of power types, locomotive motor status, and other key indicators. Similarly, Li and Zhu (2025) demonstrate in their “net-train-line” coupling study for high-speed trains that capturing and modeling high-frequency data such as speed, gradient, and traction parameters substantially improves the precision of spatiotemporal emissions estimates—an approach equally relevant to freight locomotives[48]. As these new technologies enhance both data collection and analytic efficiency, they lay a more objective foundation for allowance allocation and carbon price formation. Consequently, MRV technology not only drives carbon market operations but also underpins the railway freight sector’s low-carbon transition by supplying critical baseline data.
2. Construction and Operation of a Carbon Trading Platform
Several studies emphasize that building a digital, intelligent carbon trading platform is vital to achieving efficient resource allocation, reducing transaction costs, and mitigating information asymmetry (Chen et al., 2021; Wang et al., 2020)[9,49]. In the context of railway freight carbon trading—where transport processes are intricate and participants are numerous—unifying diverse operational links and data interfaces on a shared, collaborative trading system poses significant technological challenges.
In recent years, blockchain technology, with its consensus mechanisms, encryption methods, distributed data storage, and real-time processing capabilities, has proven essential for ensuring data transparency and tamper-proof records in carbon trading [50,52]. Through Distributed Ledger Technology (DLT), each transaction of allowances or instructions in a railway freight carbon market is recorded on-chain and validated by multiple network nodes. Once data are verified and written to the ledger, no single participant can alter them unilaterally—a safeguard against duplicated trades, data manipulation, and other misconduct, while enhancing the openness and traceability of regulatory oversight. In addition, smart contracts automate the execution of trading instructions, fund transfers, and settlements once pre-agreed conditions are triggered. This functionality lowers the barriers to market participation, boosting trading efficiency [53].
Technical support comprises not only data collection, encryption, and intelligent transaction processing but also big-data-based real-time monitoring of carbon price fluctuations, trading volume shifts, and potentially suspicious orders. In cases of an abrupt spike in the carbon price or large-scale buy orders, the platform can automatically alert regulators or exchange authorities. Coupled with protective mechanisms like price limits and temporary margin rules, these alerts mitigate the risk of speculative excess and market manipulation.
In conclusion, advanced technological support across multiple dimensions ensures a reliable and efficient railway freight carbon trading market. Real-time emission monitoring, transparent trading platforms, and comprehensive tracing systems collectively create a robust environment for sustainable, low-carbon industry transitions, reinforcing competitive market positioning and long-term adaptability.

4. Research on Railway Freight Pricing Under CTM

This chapter focuses on constructing railway freight pricing models within a carbon emissions trading mechanism. Initially, the chapter introduces basic assumptions and the applicable scope of the model, establishes a pricing model based on enterprise profit maximization, then examines how a carbon trading mechanism can create a bilevel programming decision framework to guide emission reductions and pricing strategies from a governmental perspective of maximizing social welfare.

4.1. Basic Assumptions and Applicable Scope

To balance enterprise profit maximization with governmental carbon reduction goals within a carbon trading framework, the railway freight pricing model considers market structures, government interventions, and enterprise emission reduction strategies. The following assumptions ensure model rationality and operational feasibility.

4.1.1. Market Structure

  • Railway freight enterprises independently set freight prices to maximize profits without direct government price regulation.
  • Competition between railway and alternative modes (e.g., road transportation) primarily focuses on price.
  • The competitive effects of substitute modes manifest through price elasticity of railway freight demand—higher prices shift freight to alternatives, and vice versa.

4.1.2. Government Behavior

1. Carbon Emission Control and Policy Instruments
  • The government indirectly regulates emissions and pricing via a carbon trading mechanism, setting total emission caps and allocating initial allowances.
  • Enterprises exceeding allowances must purchase additional permits or reduce emissions through technological improvements or management optimizations.
  • Carbon pricing acts as an indirect incentive for low-carbon decision-making.
2. Policy Goals
  • The government aims to maximize social welfare (reduce carbon emissions, enhance transport efficiency), forming the upper-level decision-making framework.
  • Main policy measures include: Setting rational emission quotas and dynamically managing carbon market supply-demand. Utilizing allowance allocation and price signals to encourage enterprises' proactive energy-saving technological upgrades. Monitoring market price volatility to prevent excessive emissions or market speculation.

4.1.3. Enterprise Behavior

  • Enterprises are rational economic entities, optimizing pricing under carbon trading constraints to maximize profits, which are influenced by regular operating and carbon emission costs.
  • Variable operational costs, correlated positively with freight volumes and distances, are central to pricing decisions. Carbon emissions costs depend on the enterprise’s per-unit emissions factor and the prevailing carbon price. This relationship can be expressed as:
C c a r b o n = e D Q f × p c
Here, the firm’s total carbon emissions correlate positively with transport distance D and freight volume Q f . The parameter e indicates the carbon emissions factor per tonne-kilometer (tonnes CO2 /tonne·km). As either distance or volume increases, total emissions and associated costs rise correspondingly.
  • Firms can invest in emission reduction projects (CER generation) , potentially decreasing carbon costs.
  • Enterprises initially receive government-allocated emission allowances and can trade excess permits or purchase additional allowances within a fully competitive carbon market.

4.2. Bilevel Model

Based on the assumptions above, this study constructs a bilevel programming model where the government maximizes social welfare at the upper level, and railway enterprises maximize profits at the lower level under given carbon prices and allowances.

4.2.1. Upper-Level Model: Social Benefit Maximization and Government Decisions

1. Social Benefit Objective
Although the discussion emphasizes a profit-maximizing enterprise model, a “social benefit first” objective necessitates that enterprise decisions account for broader public welfare considerations. In the absence of carbon taxes or subsidies, CTM is the government’s principal intervention. By regulating allowance supply, imposing price sign(e.g., price ceilings/floors), and otherwise mitigating excessive price volatility, the government seeks to achieve its emissions goals and simultaneously maximize “social welfare” under carbon market constraints. Within a railway freight carbon pricing context, social welfare maximization entails balancing environmental considerations with the net benefit to the transport market—achieving an optimal trade-off between total utility and total cost.
2. Government Decision Objective
In classical microeconomic terms, “social welfare” (SW) is expressed
S W = C S + P S E C
Here CS is consumer surplus (i.e., the shipper’s surplus), PS is producer surplus (analogous to the railway enterprise’s profit, determined in the lower-level model), and EC indicates the external cost arising from the enterprise’s carbon emissions. These emissions incur social damage via climate change and, where applicable, other pollutants.
3. Consumer Surplus (CS)
Let the market demand function be
Q f ( p f ) ) ,
with its inverse function
p f = D f 1 ( Q f ) ,
Then, consumer surplus can be given by
C S = 0 Q f D f 1 ( Q f ) p f d q
4. Producer Surplus (PS)
From the enterprise’s standpoint, the producer surplus effectively corresponds to its profit (Π).
5. External Cost (EC)
Carbon emissions have externalities in the form of climate change-related damage, which can be monetized by applying a per-tonne social cost of carbon ν.
E S = v × Q c = p c × Q c
Here, total carbon emissions from the transport process are denoted by Q c . This study focuses primarily on CO2.
6. Social Welfare Function
The government’s upper-level decision problem can be formally specified as
maxSW Q j , p c ( Q j , p c ) = C S + Π E C
The government adjusts the quantity of allowances Q j and influences the carbon price p c . These measures shape the enterprise’s optimal freight rate p f * and final demand Q f * , thus determining overall social welfare SW.

4.2.2. Lower-Level Model: Enterprise Profit Maximization

Under a carbon trading framework, railway freight enterprises must consider operating costs, carbon emissions costs (or possible carbon revenues), potential capacity constraints, and market demand constraints when setting their freight rate p f . This section discusses the enterprise’s objective function, the coupled relationships among demand, capacity, and carbon emissions, and the derivation of the optimal pricing policy.
1. Enterprise Objective Function
(i) Profit in the Absence of a Carbon Trading Context
Without carbon trading, a railway firm’s profit function can be expressed as Π 0 :
Π 0 ( p f ) = R ( Q f ( p f ) ) C ( Q f ( p f ) ) = p f × Q f ( p f ) C ( Q f ( p f ) )
Here total freight revenue is R ( Q f ( p f ) ) , with p f representing freight rate and Q f ( p f ) denoting freight volume. C ( Q f ( p f ) ) indicates the operating cost function.
(ii) Profit in the Presence of a Carbon Market
When a carbon market was introduced, the firm’s profit must reflect both the conventional freight profit and any carbon-related costs or revenues. Hence, the profit function comprises two components:
Π ( p f ) = p f Q f ( p f ) C ( Q f ( p f ) ) A + ( Q j + Q h j ) E j × p c
In this equation, A represents the enterprise’s abatement costs (e.g., the investment needed to develop carbon-offset projects or implement emissions-reduction technologies), while total emissions during the compliance period are denoted by E j .
Π ( p f ) = p f Q f ( p f ) C ( Q f ( p f ) ) A + ( Q j + Q h j ) e D Q f ( p f ) × p c
Here the firm’s carbon emissions are positively correlated with freight volume and average transport distance
D. The factor e (tonnes CO2 /tonne·km) captures the per-unit emission coefficient of freight service.
2. Demand, Capacity, and Carbon Emissions Constraints
(1) Demand Function
A linear demand function is adopted to capture price responsiveness, consistent with standard practice in transport economics. Although more sophisticated functional forms (e.g., log-linear or piecewise) could be employed, a linear specification adequately reflects the short-run responsiveness of freight customers to price changes in China’s rail sector. Future research might explore extended forms to evaluate potential nonlinear effects.”
Q f ( p f ) = α β × p f α , β > 0
Here, α and β linked to market potential and price elasticity, respectively. Excessively high prices lower demand, whereas lower prices raise demand.
(2) Capacity Constraint
In the short run, railway capacity or network corridor capacity may constitute an upper bound on total shipments:
Q f ( p f ) ) Q max f
If the freight rate is set so low that demand exceeds operational capacity, the railway cannot accept additional shipments, necessitating queuing or refusal.
(3) Carbon Emissions and Allowance Constraints
During the compliance period, the enterprise must satisfy:
e D Q f ( p f ) Q j + Q h j + Q j b u y Q j s e l l
Any purchase or sale of allowances is incorporated into the carbon cost term in the profit function. A higher carbon price or tighter allowance availability escalates emissions costs for the firm. When carbon prices or abatement thresholds are manageable, the firm may prefer to invest in low-carbon technologies to reduce unit emissions, thereby saving costs or gaining additional offset revenues.
3. Enterprise Profit Maximization Model
The railway freight enterprise’s pricing decision can be formalized as follows:
max Π p f ( p f ) = p f Q f ( p f ) C ( Q f ( p f ) ) A + ( Q j + Q h j ) e D Q f ( p f ) × p c s . t . Q f ( p f ) = α β × p f Q max f p f 0
4. Enterprise Optimal Pricing Strategy
Given a carbon price p c and an emission coefficient e, the firm seeks its optimal freight rate and quantity. The analysis divides into two scenarios based on whether rail capacity constraints are binding.
(1) Scenario A: Capacity Constraint Not Binding
When market demand does not reach the railway’s capacity limit,
Q f ( p f ) = α β × p f Q max f
the capacity constraint is slack, offering the enterprise greater latitude in decision-making. The first-order condition for profit maximization is obtained by setting the derivative of the profit function to zero.
Π ( p f ) p f = 0
Expanding the profit function yields, then
( p f Q f ( p f ) ) p f C ( Q f ( p f ) ) p f e D p c ( Q f ( p f ) ) p f = 0
Marginal Revenue: Derived from the linear demand function:
R = p f ( α β p f )
R p f = α 2 β p f
Marginal Operating Cost: Denoted MC, reflecting how total variable cost changes with output quantity.
C ( Q f ( p f ) ) p f = M C ( β ) = β M C
Marginal Carbon Cost: Associated with the carbon price and the firm’s emissions trajectory.
e D p c Q f ( p f ) p f = e D p c β
Hence, the first-order condition can be written as:
α 2 β p f + β M C + e D p c β = 0
Solving provides the firm’s optimal price :
p f * = α + β M C + β e D p c 2 β
and freight volume :
Q f * = α β p f * = α β M C β e D p c 2
Under conditions where the capacity constraint is non-binding, the optimal price and volume principally depend on demand levels (α,β), operating cost structures( M C ), and carbon trading costs( e D p c ).
(2) Scenario B: Capacity Constraint Binding
When demand equals or exceeds the railway’s maximum capacity:
Q f ( p f ) = α β × p f Q max f
The capacity constraint becomes active, and the enterprise cannot accommodate demand beyond its maximum throughput. In this situation, the firm’s best option is to set a price just high enough to keep demand at or near the capacity limit. Thus, the optimal price under a binding capacity constraint is:
Q f ( p f ) = α β × p f = Q max f
the firm’s optimal price and freight volume:
p f * = α Q max f β
Q f * = Q max f
Here, the optimal price depends on potential market demand (α), market price responsiveness (β), operating cost (MC), and maximum capacity Q m a x   f . If carbon costs are relatively minor, the firm may still adopt a lower-price strategy to capture more market share. Conversely, if carbon prices rise significantly or allowances become scarce, the enterprise may opt to increase the rate, balancing capacity utilization with emissions costs.

4.3. Analysis of the Bilevel Optimization Model

Having separately formulated the upper-level (government) and lower-level (enterprise) planning models for a carbon trading framework in the railway freight sector, this section synthesizes the two perspectives from an overarching theoretical and policy-design standpoint. The aim is to articulate how the “bilevel approach” contributes to academic theory, delivers novel insights, and generates practical policy implications.

4.3.1. Economic Analysis of Bilevel Models

The pricing model for railway freight under carbon trading constructed in this study follows the classic Stackelberg leader–follower game structure. The government, acting as the “leader” (upper level), sets policies for carbon quotas and influences carbon prices in advance; the railway freight enterprise, in the role of “follower” (lower level), subsequently chooses its freight rates and abatement strategies in response to the regulatory environment. Through this “leader–follower” bilevel arrangement, it becomes possible to integrate macro-level governmental regulation with micro-level corporate decision-making, capturing both policy effectiveness and real-time market feedback.
1. Internalizing Externalities through Policy Guidance
In classical externality theory, carbon emissions are a primary source of negative environmental and climate externalities. Without effective incentives, enterprises bear no societal cost for their emissions and thus tend to “over-emit” while having little incentive to reduce emissions. To rectify this, the upper-level government model sets carbon quotas and influences carbon prices so that firms face an explicit cost for emissions. Enterprises that exceed their quota must purchase carbon credits, while those that stay below it can sell excess carbon credits for profit. Consequently, when pursuing profit maximization, firms consider emissions-reduction gains. The government aligns its “Dual-Carbon” constraints with overall social welfare (including consumer surplus, corporate profit, and environmental costs), channeling enterprise decisions via carbon trading.
2. Effective Combination of Market Mechanisms and Government Regulation
In a market economy, government typically serves as “regulator” or “rule-setter,” aiming to maximize social welfare in resource allocation. The upper-level model reflects the government’s climate policy for railway freight, preserving the market’s spontaneous role in determining price and output while indirectly regulating firm behavior through carbon quotas and carbon-price signals. In the lower-level model, the enterprise, acting independently and guided by rational profit maximization, factors carbon costs into its pricing and output decisions, thus embodying market efficiency. Rather than intervening directly in enterprise operating decisions, the government employs carbon-trading policies that convey external “carbon signals.” Enterprises then optimize independently to meet government-recommended emissions targets—showcasing the complementarities between market mechanisms and government oversight.
3. “Carbon Credits Surplus Revenue” as a catalyst for proactive rate cuts or freight volume expansion
In the lower-level model, the enterprise’s ultimate goal is profit maximization. If the firm successfully lowers its emissions intensity so that its total emissions E j ~ < Q j + Q h j the allocated quota, it realizes a “Carbon Credits Surplus” . This surplus can be sold on the carbon market at price p c , creating an additional revenue stream. Rather than paying for emissions, the enterprise earns from “Carbon Credits Surplus”, which can offset or even exceed its abatement costs. This additional revenue enables firms to lower freight rates or expand volume, reinforcing a self-reinforcing loop of “abatement–surplus–rate reduction–volume expansion–profit growth.”
4. Dual objectives and Game-Theoretic Equilibrium
While the government’s objective centers on maximizing social welfare, the enterprise focuses on maximizing its own economic profit. A bilevel framework ties these objectives together through game theory, identifying an equilibrium in which both government and enterprise objectives converge. At the upper level, the government pursues carbon reduction, sector competitiveness, and societal well-being. As it observes the firm’s technological upgrades that yield surplus allowances, total sector emissions remain controlled, environmental goals advance, and railway freight’s low-carbon competitiveness strengthens. At the lower level, the firm, motivated by profit maximization, reduces carbon emissions via feasible investments, monetizes surplus allowances, and potentially lowers freight rates or pursues other market strategies that increase its overall profitability.
Under well-calibrated carbon quotas and carbon prices sign, the bilevel framework can produce a “win–win” outcome: the government meets or approximates its environmental and social-welfare targets, the enterprise benefits from upgraded technologies and new revenue streams, and the market as a whole gains from more competitive freight rates. Conversely, if the quota is too restrictive or the carbon price too high, enterprises may cut output or raise rates, compromising social welfare; and if quotas or prices are set too low, enterprises lack sufficient abatement incentives, jeopardizing overall emissions targets. By dynamically adjusting freight price, volume, and emission levels, the government and the enterprise can reach a “second-best or near-Pareto-improved” equilibrium that balances economic sustainability with environmental benefits.
This analysis of the bilevel model demonstrates how to reconcile the two objectives—government policy effectively guiding firms to attain social goals while preserving long-term market viability for private actors.

4.3.2. Mathematical and Economic Implications

1. Mathematical Implications:
In the enterprise-level profit model Formula (13), carbon costs or revenues depend on net emissions. When net emissions remain below the allocated quota, the enterprise can earn additional revenue from selling the surplus, offsetting abatement expenditures A. The enterprise’s pricing p f decision is thus shaped by multiple constraints: (1) a downward-sloping demand function linking higher price to lower demand, (2) a capacity limit, and (3) a carbon cap. These constraints jointly determine optimal freight rates and volumes.n addition, the surplus carbon allowances held by enterprises create a positive revenue effect. When an enterprise successfully reduces its unit emission factor e to the point where actual emissions fall below allocated allowances, it earns Carbon Credits Surplus Revenue. This additional revenue increases the upper boundary of the profit function, effectively mitigating the suppressive effect of carbon emission costs when solving first-order optimal conditions. Consequently, enterprises gain greater flexibility in pricing strategies and production output decisions.
At the government level, social welfare optimization involves controlling quota totals, carbon price signal influence, or auctioning proportions int the future to indirectly shape enterprise decisions. This creates a mathematically complex multi-objective optimization scenario, where governments must balance emissions reductions, economic efficiency, and social welfare simultaneously. The government’s decision indirectly reshapes the enterprise’s lower-level solution, influencing freight rates, output levels, and total emissions. Mathematically, this is a government–enterprise game with a multi-objective design: the government balances “emissions targets,” “economic benefits,” and “social welfare,” while the firm chooses freight rates to optimize its profit under the constraints of quota allocation and carbon pricing.
2. Economic Implications
The bilevel model exemplifies externality correction through emissions cost internalization, aligning market incentives with environmental objectives. Under Stackelberg leadership dynamics, the government’s strategic regulatory actions influence enterprise responses. Optimal policy parameters facilitate enterprises adopting advanced emissions reduction technologies, generating surplus allowances and increasing social welfare through reduced transport costs and environmental gains.
In a Stackelberg leader–follower framework, the government’s optimal parameters hinge on a predictive model of the enterprise’s best-response function (the lower-level solution). Using hierarchical planning or two-stage optimization, one can iteratively solve for “government policy → enterprise optimal response → feedback to government.” Numeric outcomes often reveal:
  • If the carbon price is too high, enterprises face soaring costs and respond by curtailing output or raising rates, thereby eroding consumer surplus.
  • If the carbon price is too low, enterprises lack incentives to reduce emissions, potentially exceeding the sector’s cap.
  • Under a moderate carbon price and reasonable allowances, the enterprise can profit from carbon credits surplus if it lowers its net emissions sufficiently. This strategy confers more flexible pricing and opportunities for output expansion.
3. Dynamic Equilibrium and Long-Term Policy Adjustments
Furthermore, carbon markets and technological advancements are dynamic, necessitating periodic adjustments of quotas and pricing. Markets and technology evolve over time, causing the carbon price to fluctuate as collective abatement efforts progress; allocation schemes also shift with economic and policy cycles. For enterprises, as they invest in abatement projects and gain carbon credits surplus, the carbon price may stabilize or decline; for the government, if overall emissions decline too slowly, further reductions in free allowances may be warranted, or if the economy is weakening, allowance thresholds may be relaxed to avoid jeopardizing corporate viability. This dynamic equilibrium requires ongoing market monitoring and policy refinements to maintain a long-term sustainable regulatory architecture.

4.3.3. Policy Implications

From a comprehensive planning perspective, the upper-level government design (carbon quotas, market oversight) and lower-level enterprise decisions (operations, pricing) interact within a dynamic game framework. The integrated analysis of the bilevel model not only illustrates the mutual influence and co-evolution of government and enterprises, but also offers actionable and evolutionary policy insights:
1.Coordinated Optimization of Policy Parameters
Government policies—such as total carbon quotas, free vs. auctioned allowance ratios, and carbon price controls—are highly interdependent with enterprise operating conditions. If government sets overly stringent quotas or heavily manipulates carbon prices without accounting for rational enterprise responses and market demand elasticity, enterprises could face surging carbon costs, scale down volumes, or raise rates, eroding social welfare. Enterprises might also hesitate to invest in innovative decarbonization efforts for fear of burdensome compliance costs. Hence, coordinated optimization entails evaluating the firm’s cost structure, capacity constraints, and technical capabilities to locate a feasible sweet spot between emissions reductions and industry growth. Numerical simulations and sensitivity analyses of the bilevel model can help identify this balance.
2. Synergistic Transport Market Restructuring
The unified model reveals that insufficient freight capacity constraints can block any significant expansion in rail freight volume and corresponding emissions reductions—regardless of how skillfully carbon policies are crafted. In high-demand scenarios with capacity limits, the enterprise often opts to maintain or raise prices, and thus cannot leverage a beneficial “higher volume–greater quota surplus–higher abatement revenue” cycle. Hence, government must complement economic incentives with expanded rail infrastructure, new lines, yard enhancements, higher digitalization, and optimized intermodal facilities. Additionally, policies for other transport modes (road, shipping, aviation) should align with rail carbon-trading initiatives—for example, applying carbon taxes or surcharges on road fuels. Harmonizing these cross-industry policies mitigates distortions arising from large “carbon price gaps” across modes and reinforces rail’s advantage as a lower-carbon option.
3. Dynamic Optimization and Ongoing Policy Refinement
Carbon trading policy parameters require dynamic optimization, responding promptly to technological advances, market demand shifts, and economic trends. Regular simulations should inform carbon price and quota adjustments to balance emission reduction incentives with economic stability. Moreover, establishing feedback-based mechanisms utilizing corporate performance data and market trends ensures continuous policy refinement. Additionally, governments should implement price stabilization tools—such as carbon price corridors, strategic reserves, and allowance buybacks—and encourage carbon risk management via financial derivatives to enhance market stability and enterprise adaptability.

4.4. Future Study

While this paper presents the theoretical underpinnings of railway freight pricing under carbon trading, a small-scale numerical simulation or case study could further validate our model’s applicability. In practice, hypothetical or actual operational data (e.g., from regional railway bureaus) may be employed to test how varying carbon prices or allowance allocations affect freight rates, enterprise profits, and demand distribution. We leave such empirical validation to future work due to space constraints.

5. Conclusions and Policy Recommendation

5.1. Research Conclusions

This study addressed the urgent global issue of carbon reduction and aligns with China’s dual carbon strategy, systematically reviewing existing carbon trading research within the transportation sector, particularly railway freight. A bilevel optimization model is established with the government’s upper-level goal of social welfare maximization and railway enterprises’ lower-level objective of profit maximization. Key conclusions include:
1. Carbon Trading Offers Railway Freight New Market Incentives
Traditional transport markets fail to reflect environmental externalities adequately, undercutting the economic incentives for rail’s emissions-reduction advantages. The introduction of a carbon trading mechanism internalizes external costs so that railway freight operators explicitly account for carbon-related costs or revenues in price setting and operational decisions. Within a reasonable carbon-price range, the relatively low emissions of railway freight mean it does not face exorbitant compliance burdens, whereas high-emission road transport confronts steeper cost increases—thereby enhancing rail’s competitiveness. Furthermore, under certain conditions, rail operators can earn surplus carbon credits revenue (e.g., by investing in energy-efficient technologies and abatement projects) while simultaneously lowering overall emissions, thus achieving a “low-carbon, higher-profit” win–win scenario.
2. Comprehensive Design and Institutional Arrangements for Railway Freight Carbon Trading
The study proposes an innovative "four-layer, three-dimensional" framework specifically designed for integrating railway freight into China’s national carbon market. This framework encompasses policy objectives aligned with national carbon strategies, institutional regulations (total emission control, allocation methods, MRV systems), market operations (primary and secondary markets), and cooperative regulatory mechanisms involving government agencies, industry associations, third-party entities, and the public. The interconnected dimensions of market participants, mechanisms, and technical support guide the structural transition from high-carbon to low-carbon rail freight transportation, promoting sector-wide sustainable development.
3. Stackelberg (Leader–Follower) Relationship Between Government and Railway Enterprises
Through the established bilevel Stackelberg model, it is demonstrated that rational carbon quotas and price interventions economically leverage the low-carbon advantages of railways, simultaneously optimizing economic competitiveness and environmental outcomes. The government strategically influences carbon prices and quotas to guide enterprise decisions, fostering cooperative interactions. Enterprises, pursuing profits, respond effectively to incentives by investing in emission-reduction technologies, transforming carbon advantages into competitive pricing strategies and facilitating the industry's low-carbon transition.
4. Railway Freight Pricing Decisions Are Constrained by Carbon Market Policies and Capacity
Optimal pricing and output decisions for railway enterprises manifest notable phase-dependent characteristics. When demand remains within available capacity, operators can use carbon revenues to lower freight rates and expand volume. However, once demand approaches or reaches capacity limits, operators must moderate or even raise rates, restricting further volume growth. Consequently, capacity expansion and carbon-market incentives must work in tandem to achieve the full benefits of emissions reductions and market share gains. The government should integrate carbon-target achievement with infrastructural investments and efficiency improvements to maximize the advantages of carbon trading.

5.2. Policy Recommendations

Drawing on the findings and model-based analyses above, the following targeted policy recommendations are proposed to harness carbon trading fully for guiding railway freight pricing, facilitating modal shift, and fulfilling China’s “Dual-Carbon” strategic goals:
1. Strengthen top-level design of carbon markets and timely integrate railway transport into national carbon trading schemes
The government should expedite the inclusion of railway freight in carbon markets by establishing clear timelines and phased targets aligned with national reduction goals (e.g., a 10% reduction by 2030). Initial pilot projects can accumulate practical data. Robust benchmarks incorporating historical emissions and future freight growth should inform quota allocations, coordinated closely with electricity and manufacturing sectors. Learning from international practices (such as the EU ETS), China should gradually introduce market-based quota auctions alongside free allocations, fostering long-term sustainable emissions reductions and economic growth.
2. Scientifically determine emission quotas and allocation methods, balancing carbon reduction and railway competitiveness
In the initial phase, a relatively lenient allocation strategy may be suitable for railway freight, incentivizing it to accept more traffic from higher-emission modes without losing rate competitiveness. A “historical emissions plus growth factor” formula can be adopted to accommodate anticipated demand growth. Early on, free allocations are recommended, supplemented by limited auctions as the market matures. Over time, as operators become more adept at abatement strategies, the proportion of paid allowances can be gradually increased, ensuring that carbon prices accurately reflect marginal abatement costs while generating funds for R&D in low-carbon technologies and infrastructure. Importantly, allowances for high-emission modes (e.g., road transport) should be more restrictive relative to those for rail, stimulating modal shift from road to rail.
3. Enhance the mechanism of reinvesting carbon trading revenue into freight pricing
The government should require railway enterprises to reinvest a portion of carbon-market profits into lower freight rates or enhanced services, rather than retaining all carbon revenues as private gains. One feasible approach is establishing a carbon-revenue adjustment fund that receives a portion of allowance-sale proceeds, which can be used to subsidize fare reductions or finance abatement technologies. The more an enterprise reduces its emissions (and thus sells surplus carbon credits, which include allowance and CER), the greater the share of subsidies it can secure, forming a virtuous cycle. Regulatory agencies must also provide oversight to ensure that carbon revenues are not entirely absorbed as profit, thereby preserving the policy objective of encouraging mode shift and efficiency gains.
4.Combine carbon trading mechanisms with freight price regulation, introducing moderate competition
Transport regulators should continue exercising some oversight over railway freight rates during carbon trading. Price fluctuations driven by carbon costs or competitive dynamics could induce operators to overstate their carbon liabilities and set excessively high rates. Moderate rate oversight and mandatory disclosure reduce the risk of “pretend decarbonization” or “inflated charges” in the name of carbon compliance. Additionally, promoting cross-regional and multi-capital market participation can help broaden service offerings and intensify competition, spurring operators to leverage carbon revenue more aggressively for price reductions and market expansion.
5. Deploy policy portfolios and strengthen Inter-Modal coordination
Effective carbon reduction in railway freight depends on complementary measures targeting other transport modes. To fully highlight rail’s low-carbon advantages, road, inland waterway, and aviation must be integrated into the broader carbon market and subject to realistic carbon-cost measures (e.g., taxes or surcharges). Meanwhile, more direct subsidies or renewable-energy transition support may be necessary for freight modes unable to quickly decarbonize, ensuring stable logistics supply. On the railway side, capacity-building—via new line construction, line expansion, marshalling-yard upgrades, digitalization, and multimodal facilities—enables rail to absorb cargo flows diverted from higher-carbon modes. Only through this dual strategy of internalizing carbon costs for high-emission competitors while enhancing railway capacity can the overall logistics market gravitate toward low-carbon options on its own accord, thus solidifying transportation’s path to decarbonization.
In sum, this research underscored that once railway freight is integrated into China’s emerging carbon market, it can leverage low-emission attributes to overcome long-standing structural disadvantages. Carbon trading not only enriches rail operators’ pricing and abatement choices but also propels modal shift and broader emission reductions across the transport sector. A holistic approach, however, is essential—one that aligns carbon policy with capacity improvements, technology innovation, fair competition, and robust oversight. Continual refinement of top-level system design, progressive expansion of coverage, careful calibration of carbon prices and allowance allocation, and the development of robust technical support systems will help railway freight meet both immediate profit targets and longer-term national climate objectives. Ultimately, a mature, well-regulated carbon market will enable railway freight to flourish as a backbone of green transport—driving China’s logistics network toward greater efficiency, sustainability, and synergy with “Dual-Carbon” goals, while offering a replicable model for low-carbon transitions in the global transport sector.

References

  1. International Energy Agency. (2023). CO₂ emissions in 2022. IEA. https://www.iea.org/reports/co2-emissions-in-2022.
  2. International Carbon Action Partnership. (2024). Emissions trading worldwide: 2024 ICAP status report. https://icapcarbonaction.com/en/publications/emissions-trading-worldwide-2024-icap-status-report.
  3. Pigou, A. C. (1920). The economics of welfare. Macmillan and Co. Ltd.
  4. Coase, R. H. (1960). The problem of social cost. Journal of Law and Economics, 3, 1–44.
  5. National Railway Administration. (2023, September 26). 2023 Global Sustainable Transport Summit side meeting. https://www.nra.gov.cn/xwzx/xwxx/xwlb/202309/t20230926_343279.shtml.
  6. Li, S., Liu, J., Wu, J., & Hu, X. (2022). Spatial spillover effect of carbon emission trading policy on carbon emission reduction: Empirical data from transport industry in China. Journal of Cleaner Production, 371, 133529.
  7. Wang, C., Wood, J., Wang, Y., Geng, X., & Long, X. (2020). CO₂ emission in transportation sector across 51 countries along the Belt and Road from 2000 to 2014. Journal of Cleaner Production, 266, 122000.
  8. International Energy Agency. (2019). The future of rail. IEA. https://www.iea.org/reports/the-future-of-rail.
  9. Chen, S., Wu, J., & Zong, Y. (2020). The impact of the freight transport modal shift policy on China’s carbon emissions reduction. Sustainability, 12(2), 583. [CrossRef]
  10. Chang, C. C., & Lai, T. C. (2013). Carbon allowance allocation in the transportation industry. Energy Policy, 63, 1091–1097.
  11. Li, X., & Tang, B. (2017). Incorporating the transport sector into carbon emission trading scheme: An overview and outlook. Natural Hazards, 88, 683–698. [CrossRef]
  12. Li, Y. N., Chen, Y. Y., Yi, F. H., Li, S. Y., & Gong, Y. F. (2024). Research on carbon trading mechanism of China's road freight transportation under the "Dual-Carbon" goal. Environmental Pollution & Control, 46(9), 1352–1357. [CrossRef]
  13. Peng, H., Sun, Y., Hao, J., An, C., & Lyu, L. (2024). Carbon emissions trading in ground transportation: Status quo, policy analysis, and outlook. Transportation Research Part D: Transport and Environment, 131, 104225.
  14. Tian, P. N., Mao, B. H., Tong, R. Y., Zhang, H. X., & Zhou, Q. (2023). Analysis of carbon emission level and intensity of China’s transportation industry and different transportation modes. Climate Change Research, 19(3), 347–356.
  15. Tao, R., Gao, Z. Q., Long, F. F., & Chen, D. J. (2024). Research on carbon emission forecasting and trading in the railway industry under the background of "Dual Carbon". Railway Economics Research, (4), 46–54. [CrossRef]
  16. Li, N. H., Chen, S., Liang, X., & Tian, P. N. (2024). Forecast of carbon peak time in China's transportation industry. Journal of Transportation Systems Engineering and Information Technology, 24(1), 2–13, 54. [CrossRef]
  17. Feng, F., Liu, C., Liu, H., & Ji, Z. (2016). Research on price of railway freight based on low-carbon economy. Mathematical Problems in Engineering, 2016, 6209618. [CrossRef]
  18. Li, L., & Zhang, X. (2020). Reducing CO₂ emissions through pricing, planning, and subsidizing rail freight. Transportation Research Part D: Transport and Environment, 87, 102483. [CrossRef]
  19. Li, T., & Wu, X. (2024). Dynamic pricing analysis of railway freight transport under different carbon emission penalties. In E3S Web of Conferences (Vol. 512, p. 04002). [CrossRef]
  20. International Carbon Action Partnership. (2024). Emissions trading worldwide: ICAP status report 2024. ICAP. https://icapcarbonaction.com/en/publications/emissions-trading-worldwide-2024-icap-status-report.
  21. Li, C., Zhang, Z., & Wang, L. (2023). Carbon peak forecast and low carbon policy choice of transportation industry in China: Scenario prediction based on STIRPAT model. Environmental Science and Pollution Research, 30(22), 63250–63271. [CrossRef]
  22. Gill, K. (2023, April 12). Public transport fit for the climate emergency: More services, more jobs, less emissions. Trades Union Congress (TUC). https://www.tuc.org.uk/research-analysis/reports/public-transport-fit-climate-emergency.
  23. Li, S. J. (2023). Research on influencing factors and emission reduction paths of carbon emission reduction in China’s transportation industry [Doctoral dissertation, Dalian Maritime University]. [CrossRef]
  24. Zhu, C., & Zhu, X. (2022). Multi-objective path-decision model of multimodal transport considering uncertain conditions and carbon emission policies. Symmetry, 14(2), 221. [CrossRef]
  25. Deng, M. J., Dai, Y. Z., & Li, X. (2023). Robust optimization of low-carbon multimodal transport path under demand uncertainty. Industrial Engineering, 26(4), 104–113. [CrossRef]
  26. State Council of the People's Republic of China. (2021, October 26). Notice of the State Council on the issuance of the action plan for carbon peak before 2030. https://www.gov.cn/zhengce/zhengceku/2021-10/26/content_5644984.htm.
  27. State Council of the People's Republic of China. (2021, March 13). The 14th Five-Year Plan for National Economic and Social Development and the Vision for 2035. https://www.gov.cn/xinwen/2021-03/13/content_5592681.htm.
  28. National Railway Administration, National Development and Reform Commission, Ministry of Ecology and Environment, Ministry of Transport, & China State Railway Group. (2024, February 6). Implementation plan for promoting low-carbon development in the railway industry. https://app.www.gov.cn/govdata/gov/202402/06/511880/article.html.
  29. Central Committee of the Communist Party of China & State Council of the People's Republic of China. (2021, September 22). Opinions on fully, accurately, and comprehensively implementing the new development philosophy and doing a good job of carbon peaking and carbon neutrality. https://www.gov.cn/gongbao/content/2021/content_5649728.htm.
  30. Ministry of Transport of the People's Republic of China, National Railway Administration, Civil Aviation Administration of China, & State Post Bureau. (2022, June 24). Implementation opinions on thoroughly and accurately implementing the new development concept to achieve carbon peaking and carbon neutrality. https://xxgk.mot.gov.cn/2020/jigou/zhghs/202206/t20220624_3659984.html.
  31. Zhao, X. G., Jiang, G. W., Nie, D., & Chen, H. (2016). How to improve the market efficiency of carbon trading: A perspective of China. Renewable and Sustainable Energy Reviews, 59, 1229–1245. [CrossRef]
  32. Intergovernmental Panel on Climate Change (IPCC). (2006). 2006 IPCC guidelines for national greenhouse gas inventories. IPCC. https://www.ipcc.ch/report/2006-ipccguidelines-for-national-greenhouse-gas-inventories/.
  33. Song, D. Y., Zhu, W. B., & Wang, B. B. (2021). Micro-level empirical study of enterprises covered by China’s carbon trading pilots: Carbon emission trading, allowance allocation methods, and green innovation. China Population, Resources and Environment, 31(1), 37–47. [CrossRef]
  34. Nie, Q. Y. (2023). Decision-making model and simulation research on urban road traffic carbon trading mechanism [Doctoral dissertation, North China Electric Power University]. [CrossRef]
  35. Hahn, R. W., & Stavins, R. N. (2011). The effect of allowance allocations on cap-and-trade system performance. Journal of Law and Economics, 54(Suppl 4), S267–S294. [CrossRef]
  36. Duan, M. S. (2024). Practices of carbon market allowance allocation mechanisms at home and abroad and suggestions for optimization. China Electric Power Enterprise Management, (7), 26–28.
  37. Ellerman, A. D., Convery, F. J., & De Perthuis, C. (2010). Pricing carbon: The European Union emissions trading scheme. Cambridge University Press.
  38. Tietenberg, T. (2010). Emissions trading: Principles and practice (2nd ed.). Routledge.
  39. Tang, R., Guo, W., Oudenes, M., Li, P., Wang, J., Tang, J., ... & Wang, H. (2018). Key challenges for the establishment of the monitoring, reporting and verification (MRV) system in China’s national carbon emissions trading market. Climate Policy, 18(Suppl 1), 106–121. [CrossRef]
  40. Wang, L., Shao, Y., Sun, Y., & Wang, Y. (2023). Rent-seeking, promotion pressure and green economic efficiency: Evidence from China. Economic Systems, 47(1), 101011. [CrossRef]
  41. Bilotta, S., & Nesi, P. (2022). Estimating CO₂ emissions from IoT traffic flow sensors and reconstruction. Sensors (Basel), 22(9), 3382. [CrossRef]
  42. Dey, B. C., Ul Husna, A., Gomes, D. D., & Mia, M. S. (2023). Carbon emission measurement on traffic vehicles of Bangladesh for monitoring pollution using IoT. In 2023 6th International Conference on Electrical Information and Communication Technology (EICT) (pp. 1–6). IEEE. [CrossRef]
  43. Liu, J., & Zhang, Z. (2023). Integrated energy carbon emission monitoring and digital management system for smart cities. Frontiers in Energy Research, 11, 1221345. [CrossRef]
  44. Elavarasi, K., Praveen Raj, S., & Raghav Sandeep, P. (2024). Carbon monitoring system using IoT. In 2024 10th International Conference on Communication and Signal Processing (ICCSP) (pp. 98–103). IEEE. [CrossRef]
  45. Jeevananthan, P., Hariharan, S., Kannan, K. M., Aadalarasau, T. S., & Kabilan, V. (2024). Development of emission monitoring and tracking system using IoT and Ruby-on-Rails. In 2024 International Conference on Inventive Computation Technologies (ICICT) (pp. 1806–1810). IEEE. [CrossRef]
  46. Ju, C., Shen, Z., Bao, F., Wen, Z., Ran, X., Yu, C., & Xu, C. (2022). Blockchain traceability system in complex application scenarios: Image-based interactive traceability structure. Systems, 10(3), 78.
  47. Ding, Z., Zhang, H. S., Cao, B., Yin, S. Q., Dong, J. W., Xu, L., & Yao, S. M. (2024). Analysis of carbon emission characteristics of railway transport enterprises. China Railway, (12), 108–114. [CrossRef]
  48. Li, X., & Zhu, C. K. (Forthcoming). Energy-saving operation optimization of high-speed trains based on network-train-line coupling from a carbon perspective. Transactions of China Electrotechnical Society, 1–18. [CrossRef]
  49. Wang, M., Wang, B., & Abareshi, A. (2020). Blockchain technology and its role in enhancing supply chain integration capability and reducing carbon emission: A conceptual framework. Sustainability, 12(24), 10550. [CrossRef]
  50. Wood, G. (2014). Ethereum: A secure decentralised generalised transaction ledger. Ethereum Project Yellow Paper, 151, 1–32.
  51. Al Sadawi, A., Madani, B., Saboor, S., Ndiaye, M., & Abu-Lebdeh, G. (2021). A comprehensive hierarchical blockchain system for carbon emission trading utilizing blockchain of things and smart contract. Technological Forecasting and Social Change, 173, 121124. [CrossRef]
  52. Tiwari, S., Sharma, P., Choi, T. M., & Lim, A. (2023). Blockchain and third-party logistics for global supply chain operations: Stakeholders’ perspectives and decision roadmap. Transportation Research Part E: Logistics and Transportation Review, 170, 103012. [CrossRef]
  53. Chen, X. H., Hu, D. B., Cao, W. Z., Liang, W., Xu, X. S., Tang, X. B., & Wang, Y. J. (2021). Path analysis of how digital technology facilitates the realization of carbon neutrality goals in China’s energy sector. Bulletin of the Chinese Academy of Sciences, 36(9), 1019–1029. [CrossRef]
Figure 1. CO₂ emissions in four major sectors, 2019–2022. Source: IEA. Note: Transport includes international bunkers.
Figure 1. CO₂ emissions in four major sectors, 2019–2022. Source: IEA. Note: Transport includes international bunkers.
Preprints 157057 g001
Figure 2. Global Status of Emissions Trading Systems in 2024. Source: ICAP.
Figure 2. Global Status of Emissions Trading Systems in 2024. Source: ICAP.
Preprints 157057 g002
Figure 3. Framework for Railway Freight Carbon Trading Mechanism.
Figure 3. Framework for Railway Freight Carbon Trading Mechanism.
Preprints 157057 g003
Disclaimer/Publisher’s Note: The statements, opinions and data contained in all publications are solely those of the individual author(s) and contributor(s) and not of MDPI and/or the editor(s). MDPI and/or the editor(s) disclaim responsibility for any injury to people or property resulting from any ideas, methods, instructions or products referred to in the content.
Copyright: This open access article is published under a Creative Commons CC BY 4.0 license, which permit the free download, distribution, and reuse, provided that the author and preprint are cited in any reuse.
Prerpints.org logo

Preprints.org is a free preprint server supported by MDPI in Basel, Switzerland.

Subscribe

Disclaimer

Terms of Use

Privacy Policy

Privacy Settings

© 2026 MDPI (Basel, Switzerland) unless otherwise stated