Submitted:
16 April 2025
Posted:
18 April 2025
You are already at the latest version
Abstract
Keywords:
1. Introduction
2. The SMALLDERS Project
- WP1—Project coordination and management
- WP2—SMALLDERS framework design
- WP3—User management layer
- WP4—New business models in the smallholders’ supply chain
- WP5—System technologies: Sensors, IoT, Blockchain
- WP6—Multi-indicator based on a multi-capital sustainability approach
- WP7—Symbiotic simulation and digital twins
- WP8—Integration, implementation and evaluation of testbeds
- WP9—Dissemination, exploitation and long-term sustainability
- O1: To extend the knowledge on business models in the agri-food sector to include innovation and circular economy considerations.
- O2: To identify new business models for the different roles in the SMALLDERS platform.
- O3: To contribute to formalize the business models in resources and functionalities within the SMALLDERS platform.
- T1. State of the art in agri-food business models.
- T2. Analysis of citizens’ needs and policymakers’ decision process.
- T3. New business models for smallholders.
- T4. New business models for critical stakeholders and freight transport companies.

3. State of the Art of Agri-Food Business Models
- Sustainable business models, which are aimed at obtaining benefits for a wide range of stakeholders, always considering environmental and social objectives, such as maximizing efficiency in the use of materials and energy, creating value from waste, using renewable and natural processes, or those related to the circular economy [2,3].
- Cooperative business models: characterized by adopting collaborative approaches to competing in the market completely different from traditional ones. These include: 1) the shared model, in which companies have similar capacities to achieve economies of scale or network effects; 2) the specialization model, in which companies combine their complementary capacities to offer products that they could not offer individually; and 3) the allocation model, in which companies have overlapping capacities, so the most efficient company in carrying out each of the activities is selected, thus improving the efficiency of the alliance [9].
4. Citizens’ Needs Analysis and Policy-Makers Decision Process
4.1. The Role of Consumers
- Consumers are aware of the importance of protecting agriculture to maintain our quality of life and the low prices that farmers currently receive.
- Increased use of the Internet as a shopping channel since the COVID-19 pandemic.
- Growing preference for local products and for knowing their origin.
- Perception that buying directly from smallholders would generate benefits for them, by giving them a higher margin on the selling price.
- Positive perception of the online platform for smallholders, but only as long as the prices are competitive compared to local shops and supermarkets.
- Perception that consumers do not have the power to bring about positive changes in the food distribution chain and fair prices for farmers.
- Being able to see and touch the product is key to choose a channel for buying fresh food. For this reason, e-commerce seems to be very limited.
- A high level of unawareness about the existence of direct purchasing models from smallholders, such as consumer groups, artisan markets or e-marketplaces.
- Consumers are quite price sensitive, and they believe that buying directly from farmers would be more expensive, even though it benefits the farmer.
- Egocentric purchasing behavior. When assessing their willingness to buy directly from the farmer, personal benefits (price, convenience) carry more weight than non-personal benefits (support for the local economy, environmental benefits or contribution to the economic sustainability of the farmer’s business through the payment of fair prices).
| Average | Standard derivation |
|
|---|---|---|
| I would subscribe to a platform of this type if there were no subscription costs or obligation to remain a subscriber. | 3.46 | 1.216 |
| I would be more likely to subscribe to this platform if it were recommended to me by someone I trust (a friend or relative). | 3.56 | 1.073 |
| I would be more likely to subscribe to this platform if I read or saw a news item about it in a trusted media organization or social network. | 3.04 | 1.050 |
| I would buy on this platform if the prices (including delivery costs) were like those I find in my usual shop. | 3.61 | 1.115 |
| I would shop on this platform even if the prices were slightly higher than those I find in my usual shop. | 2.61 | 1.097 |
| I would increase my likelihood of buying on this platform if there are positive reviews from other customers. | 3.34 | 1.042 |
| I would be more likely to buy on this platform if they guaranteed a refund if the order arrived in poor condition. | 3.74 | 1.100 |
| I would buy on this platform if I could order small quantities of the product, to adapt it to the needs of my household. | 3.77 | 1.046 |
| I would buy on this platform if I could buy directly baskets containing a variety of products (several fruits and vegetables), without having to buy each product from different producers. | 3.52 | 1.136 |
| I would be more likely to buy from a farmer through this platform if they had organic farming or sustainable agriculture certificates. | 3.29 | 1.029 |
| Average | Standard derivation |
|
|---|---|---|
| I think it guarantees the freshness of the food. | 3.74 | 0.978 |
| I believe that it guarantees that during transport the food is properly preserved so that it arrives in good condition. | 3.63 | 0.903 |
| I believe that it guarantees that the producer will not take advantage of the system to send defective food or food in poor condition. | 3.69 | 0.907 |
| I believe that the product will be harvested at the right moment of ripeness and just when the order is being prepared. | 3.76 | 0.938 |
| I think the prices of these foods are cheaper than in physical shops. | 3.21 | 1.087 |
| Buying from these types of platforms guarantees a fair price for smallholders and livestock breeders. | 4.03 | 0.938 |
| Buying from these types of platforms encourages sustainable and ecological production. | 3.90 | 0.950 |
| Buying on these types of platforms reduces the environmental impact of trade. | 3.75 | 1.033 |
| Buying on these types of platforms supports the development of rural areas. | 4.20 | 0.927 |
- Consumers reluctant to buy directly from smallholders online: They represent 20.9% of the sample and express a very low intention to participate in an e-marketplace. They also have neutral attitudes towards the quality of food purchased through this channel.
- Consumers willing to participate in this type of purchasing channel: they represent 48.6% of consumers. They give a high score to the intention to subscribe to the platform and to buy from it, based on very positive attitudes both in terms of product quality and socio-economic benefits.
- Indifferent and distrustful consumers: their attitudes towards this type of buying and selling platform are neutral. However, they give average scores to their willingness to subscribe and buy through them, which may indicate that they would be trial buyers, that is, buyers who would try the experience once but would be unlikely to make a repeat purchase.
| Reluctant consumers |
Willing consumers |
Indifferent consumers | |
|---|---|---|---|
| Factor: intention to subscribe and purchase | -1.52471 | 0.57305 | 0.12979 |
| Factor: attitude towards products | -0.71222 | 0.72803 | -0.67210 |
| Factor: attitude towards socio-economic benefits | -0.68951 | 0.68816 | -0.62415 |
- On the product policy: Consider the use of small quantity boxes/baskets, adapted to the size of small households and the use of multi-product boxes/baskets and encourage associations between nearby producers for joint sales.
- On the target market: Refocus the platform to turn it into a B2B sales channel as well, not just B2C. Widen the target market of these platforms to customers other than the end consumer, such as the owners of small local shops or people responsible for sourcing products for restaurants or canteens.
- On logistics: Include transport companies as an additional participant in the e-marketplace. Since the success of the platform depends on offering competitive prices, logistics costs could be better controlled if there were a system of collaboration between the producers selling their products and the transport companies.
-
On communication and promotion policy:
- -
- To design clear messages about the freshness of the fruit and vegetables delivered, highlighting them in an attractive way and in an attractive place on the website.
- -
- To include in the platform the option of using the buyer’s location to offer products of nearby origin.
- -
- Preferably, to highlight personal benefits for the shopper and, secondarily, environmental and social benefits. These benefits would focus on the quality of the product and its freshness (time of harvest and delivery time), positioning it as something that cannot be found in large supermarkets or neighborhood shops.
- -
- To include some videos showing the preparation of a real order to appreciate the process and the quality of the products; in addition, a chat to resolve possible doubts should also be included.
- -
- To collect opinions and evaluations from other users would be very useful.
4.2. The Role of Policymakers
- Access to information provided by smallholders.
- Direct channel of communication with smallholders.
- Publication of relevant and useful information for smallholders.
- Knowledge of the project: how they met the project.
- Participation in the platform: about the functionalities of the platform.
- Role of policymakers on the platform: about the potential use of the platform by the policymakers.
- Regarding their knowledge about the functionalities of the platform, the policymakers considered them as quite useful, assigning 4 points out of 5.
- Regarding the usefulness of the functionalities related directly to the smallholders, the policymakers assessed them as the most relevant, with a valuation of 4.5 out of 5. The usefulness of the platform as a repository obtained an average valuation of 3.5 out of 5.
-
Other remarkable comments about the functionalities of the platform were:
- -
- “I would recommend including functionalities that are easy to use and that allow a fluid and manageable exchange of information, including the possibility for users to attach video or audio files”.
- -
- “In addition, it would also be interesting to create informal cooperation and/or marketing groups, both horizontal and vertical, to generate synergies in the agri-food sector and promote restructuring processes to encourage the integration of small farms into supra-structures for the marketing of their businesses”.
- Regarding the potential use of the platform, the policymakers mentioned some advantages of using this kind of technologies in their relationship with smallholders, for example: access to updated data on farms; monitoring of product traceability; possibility of interaction with small and medium-sized producers for the exchange of detailed information; as a way for creating a relationship of trust between public administration and smallholders; to analyze the current context for possible immediate, medium and long-term interventions; to define strategic plans to support smallholders in short, medium and long term; or to produce predictive actions and react in time.
- Among the advantages for smallholders of using the platform, the public authorities mentioned 1) the possibility of making contributions, in an accessible way, in the regulatory processes that, directly or indirectly, could affect them; 2) as a specialized information point for certain administrative procedures or formalities; 3) as a way of communication with smallholders to identify, explore and understand their problems and expectations as well as their needs in order to be able to assist, support and monitor them; or to define adequate diffusion programs.
- Finally, the policymakers identified some advantages of using the platform for other stakeholders, for example: to know the costs related to the entire supply chain of a given agricultural product; to intervene correctly and beforehand with other political decision-makers; or gain insights into market needs.
5. New Business Models for Smallholders
5.1. Selection and Analysis of Study Subjects
- The description and characterization of currently implemented business models.
- The identification of barriers and needs perceived by producers in relation to their business model.
- Vulnerability to market dynamics, such as price volatility or the concentration of purchasing power in the hands of a few intermediaries. In this context, cooperation among farmers emerges as an effective strategy to improve their bargaining power, share risks and optimize resources, for example, through joint management of logistics and distribution activities.
- Alternatives to commercialization through cooperatives as the predominant strategy: some producers have explored the possibility of operating independently, targeting niche markets, generally local ones, with higher profit margins. However, this approach entails higher levels of risk and uncertainty and less marketing stability.
- Limitations related to difficulties in accessing essential resources, particularly labor during harvesting.
- Perception of e-commerce as an opportunity with great potential, although still far from the reality of the sector. Among the main obstacles to its implementation are legal barriers, difficulties, logistics or having a catalogue of products that is attractive to the consumer and at a competitive price.
5.2. Identification of Predominant Business Models
- Cooperative model: Most small-scale producers in the region under study belong to cooperatives or similar organizations, adopting the cooperative business model as their own. This strategy allows them to benefit from economies of scale, improve market access and reduce individual risks.
- Independent model based on local markets: Some producers in the study region have chosen to develop their commercial strategies, identifying opportunities in specific niche markets. This model is based on direct sales to local distributors or retailers, allowing greater control over marketing and pricing, although with greater challenges in terms of stability and risk management.
5.3. Design of Innovative Business Models

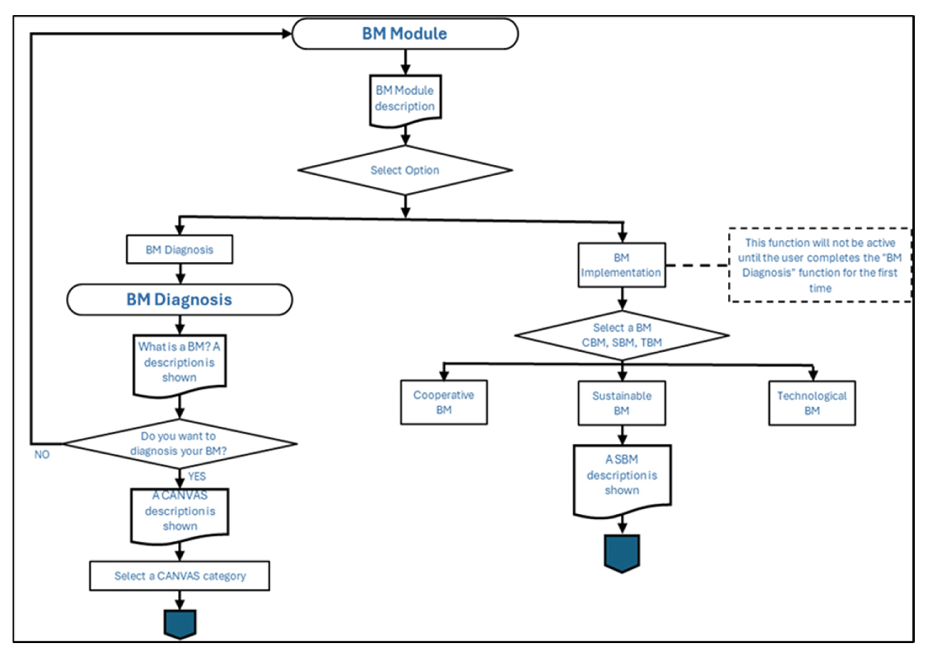
5.3.1. Business Model Diagnostic Tool

5.3.2. Tool Implementation of the Business Model

6. New Business Models for Critical Stakeholders and Transport Companies
- Basic characteristics of the company interviewed: age, size, employees, main clients, etc.
- Operational activity of the company: business model used and use of digital platforms.
- Level of knowledge and familiarity with the use of e-marketplace platforms in the agri-food sector.
- Specific functionalities on the SMALLDERS platform, with the aim of ascertaining the usefulness that the interviewee considered each of them to have to guide their implementation on the platform.
- Overall, he found the SMALLDERS platform attractive, as it facilitates production management and integrates producers and buyers.
- However, he raises doubts as to its viability due to the difficulty smallholders have in achieving a sufficient volume of business to be profitable. For this reason, the interviewee proposed an alliance between small producers to eliminate this barrier, as well as geographical segmentation to design the platform with a focus on local trade.
- The interviewee gave a positive assessment of the planned functionalities for the stakeholder’s module on the platform, as they will generate trust and transparency, which will encourage its use by stakeholders, smallholders and consumers. The job offers module was particularly highlighted, which is considered key in the face of the sector’s current problems in hiring human resources.
- They consider that the main obstacle to making the SMALLDERS platform viable for both small producers and carriers is achieving sufficient turnover.
- The proposed solutions differ among the transporters interviewed. In one case, the grouping of small producers is proposed as a way of consolidating orders and, in another case, vertical integration, with the small producer assuming the entire logistics process.
- They believe that the most suitable carrier profile as a user of the SMALLDERS platform is that of a self-employed person or small carrier with a single small vehicle.
- They argue that the distribution process should be centralized at both origin and destination through distribution centres that reduce the number of routes and facilitate the collection and delivery of products.
7. Conclusions
Author Contributions
Funding
Data Availability Statement
Acknowledgments
Conflicts of Interest
References
- Miranda, F.J.; García-Gallego, J.M.; Chamorro-Mera, A.; Valero-Amaro, V.; Rubio, S. A Systematic Review of the Literature on Agri-Food Business Models: Critical Review and Research Agenda. Br. Food J. 2023, 125, 4498–4517. [CrossRef]
- Esposito, B.; Sessa, M.R.; Sica, D.; Malandrino, O. Towards Circular Economy in the Agri-Food Sector. A Systematic Literature Review. Sustainability 2020, 12, 7401. [CrossRef]
- McDougall, N.; Wagner, B.; MacBryde, J. Competitive Benefits & Incentivisation at Internal, Supply Chain & Societal Level Circular Operations in UK Agri-Food SMEs. J. Bus. Res. 2022, 144, 1149–1162. [CrossRef]
- Di Vaio, A.; Boccia, F.; Landriani, L.; Palladino, R. Artificial Intelligence in the Agri-Food System: Rethinking Sustainable Business Models in the COVID-19 Scenario. Sustainability 2020, 12, 4851. [CrossRef]
- Lezoche, M.; Hernandez, J.E.; Alemany Díaz, M. del M.E.; Panetto, H.; Kacprzyk, J. Agri-Food 4.0: A Survey of the Supply Chains and Technologies for the Future Agriculture. Comput. Ind. 2020, 117, 103187. [CrossRef]
- Mahdad, M.; Hasanov, M.; Isakhanyan, G.; Dolfsma, W. A Smart Web of Firms, Farms and Internet of Things (IOT): Enabling Collaboration-Based Business Models in the Agri-Food Industry. Br. Food J. 2022, 124, 1857–1874. [CrossRef]
- Liu, P.; Long, Y.; Song, H.-C.; He, Y.-D. Investment Decision and Coordination of Green Agri-Food Supply Chain Considering Information Service Based on Blockchain and Big Data. J. Clean. Prod. 2020, 277, 123646. [CrossRef]
- Latino, M.E.; Corallo, A.; Menegoli, M.; Nuzzo, B. Agriculture 4.0 as Enabler of Sustainable Agri-Food: A Proposed Taxonomy. IEEE Trans. Eng. Manag. 2023, 70, 3678–3696. [CrossRef]
- de Man, A.-P.; Luvison, D. Collaborative Business Models: Aligning and Operationalizing Alliances. Bus. Horiz. 2019, 62, 473–482. [CrossRef]
- Janita, M.S.; Miranda, F.J. Exploring Service Quality Dimensions in B2b E-Marketplaces. J. Electron. Commer. Res. 2013, 14.
- Parth, S.; Manoharan, B.; Parthiban, R.; Qureshi, I.; Bhatt, B.; Rakshit, K. Digital Technology-Enabled Transformative Consumer Responsibilisation: A Case Study. Eur. J. Mark. 2021, 55, 2538–2565. [CrossRef]
- Stephens, R.; Barbier, M. Digital Fooding, Cashless Marketplaces and Reconnection in Intermediated Third Places: Conceptualizing Metropolitan Food Provision in the Age of Prosumption. J. Rural Stud. 2021, 82, 366–379. [CrossRef]
- Robina-Ramírez, R.; Chamorro-Mera, A.; Moreno-Luna, L. Organic and Online Attributes for Buying and Selling Agricultural Products in the E-Marketplace in Spain. Electron. Commer. Res. Appl. 2020, 42, 100992. [CrossRef]
- Kitzinger, J. Qualitative Research: Introducing Focus Groups. BMJ 1995, 311, 299–302. [CrossRef]
- Knott, E.; Rao, A.H.; Summers, K.; Teeger, C. Interviews in the Social Sciences. Nat. Rev. Methods Prim. 2022, 2, 73.
- Osterwalder, A.; Pigneur, Y. Business Model Generation: A Handbook for Visionaries, Game Changers, and Challengers; John Wiley \& Sons, 2010;.


Disclaimer/Publisher’s Note: The statements, opinions and data contained in all publications are solely those of the individual author(s) and contributor(s) and not of MDPI and/or the editor(s). MDPI and/or the editor(s) disclaim responsibility for any injury to people or property resulting from any ideas, methods, instructions or products referred to in the content. |
© 2025 by the authors. Licensee MDPI, Basel, Switzerland. This article is an open access article distributed under the terms and conditions of the Creative Commons Attribution (CC BY) license (http://creativecommons.org/licenses/by/4.0/).