Submitted:
15 April 2025
Posted:
16 April 2025
You are already at the latest version
Abstract
Keywords:
1. Introduction
2. Branch-Cut Quantum Gravity
3. Relic Gravitational Waves
3.1. Linearized BCG Equations
4. Stochastic Gravitational Wave Background
4.1. First-Order Electroweak (EW) Phase Transition
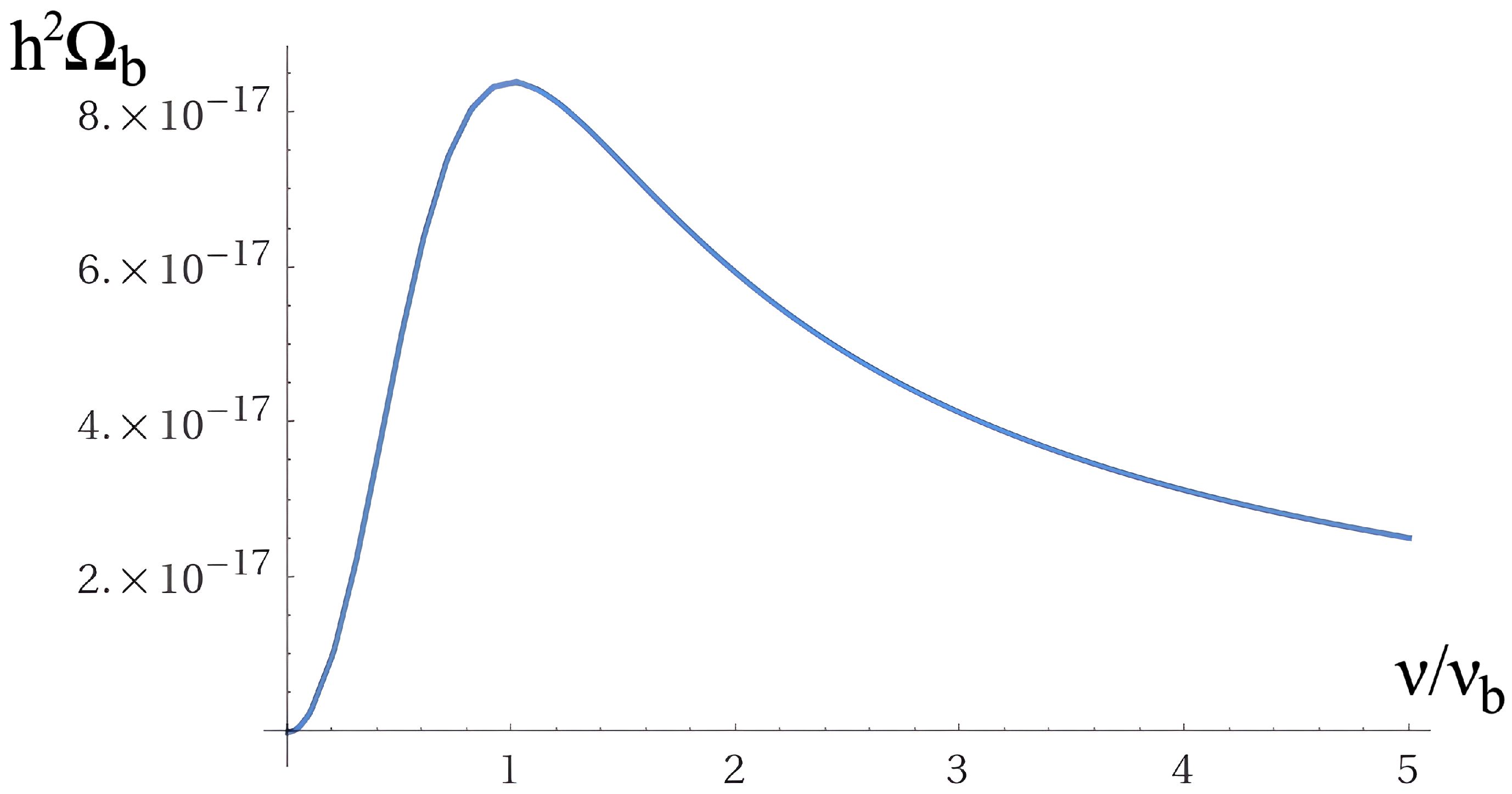
4.2. Power Spectrum and Density Parameter
4.3. Time-Evolution of the Metric Perturbation: BCQG Matter-Energy Source
4.4. Generation of Gravitational Waves: Bubble Collisions
5. Mechanisms for Generation of Gravitational Waves in BCQG
5.1. Foliation Rupture Events
5.2. Branch-Cut Dynamics
5.3. Stochastic Background from Quantum Foam
6. Summary and Conclusions
Author Contributions
Acknowledgments
Appendix A
References
- Einstein, A. Die Grundlage der allgemeinen Relativitätstheorie. Annalen der Physik 1916, 49, 769. [Google Scholar] [CrossRef]
- Einstein, A. Kosmologische Betrachtungen zur allgemeinen Relativitätstheorie. König.-Preuss. Akad. Wiss. 1917, pp. 142–152.
- Abbott, B.P.; Abbott, R.; Abbott, T.D.; Abernathy, M.R.; Acernese, F.; Ackley, K.; Adams, C.; Adams, T.; Addesso, P.; Adhikari, R.X.; et al. Observation of Gravitational Waves from a Binary Black Hole Merger. Phys. Rev. Lett. 2016, 116, 061102. [Google Scholar] [CrossRef]
- Abbott, B.P.; Abbott, R.; Abbott, T.D.; Abernathy, M.R.; Acernese, F.; Ackley, K.; Adams, C.; Adams, T.; Addesso, P.; Adhikari, R.X.; et al. Binary Black Hole Mergers in the First Advanced LIGO Observing Run. Phys. Rev. X 2016, 6, 041015. [Google Scholar] [CrossRef]
- de Freitas Pacheco, J. Cosmological Stochastic Gravitational Waves Background; In New Phenomena and New States of Matter in the Universe: From Quarks to Cosmos, ed. by Zen Vasconcellos, C.A. and Hess, P.O. and Boller,T., World Scientific Pub. Co.: Singapore, 2023.
- Guth, A. Inflationary universe: A possible solution to the horizon and flatness problems. Phys. Rev. 1981, D23, 347–356. [Google Scholar] [CrossRef]
- Guth, A. Carnegie Observatories Astrophysics Series, Vol. 2: Measuring and Modeling the Universe, ed. by W.L. Freedman; Cambridge Univ. Press: London, UK, 2004. [Google Scholar]
- Zen Vasconcellos, C.A.; Hess, P.O.; de Freitas Pacheco, J.; Weber, F.; Bodmann, B.; Hadjimichef, D.; Naysinger, G.; Netz-Marzola, M.; Razeira, M. The Accelerating Universe in a Noncommutative Analytically Continued Foliated Quantum Gravity. Classical and Quantum Gravity 2024, 41, 245004. [Google Scholar] [CrossRef]
- Zen Vasconcellos, C.A.; Hess, P.O.; de Freitas Pacheco, J.; Weber, F.; Bodmann, B.; Hadjimichef, D.; Naysinger, G.; Netz-Marzola, M.; Razeira, M. Cosmic inflation in an extended non-commutative foliated quantum gravity: the wave function of the universe. Classical and Quantum Gravity 2025. [Google Scholar]
- Witt, B.D. Quantum Theory of Gravity. I. The Canonical Theory. Phys. Rev. 1967, 160, 1113. [Google Scholar]
- Hořava, P. Quantum Gravity at a Lifshitz Point. Phys. Rev. D 2009, 79, 084008. [Google Scholar] [CrossRef]
- Zen Vasconcellos, C.; Hadjimichef, D.; Razeira, M.; Volkmer, G.; Bodmann, B. Pushing the Limits of General Relativity Beyond the Big Bang Singularity. Astron. Nachr. 2019, 340, 857–865. [Google Scholar] [CrossRef]
- Zen Vasconcellos, C.; Hess, P.; Hadjimichef, D.; Bodmann, B.; Razeira, M.; Volkmer, G. Pushing the Limits of Time Beyond the Big Bang Singularity: The branch cut universe. Astron. Nachr. 2021, 342(5), 765–775. [Google Scholar] [CrossRef]
- Zen Vasconcellos, C.; Hess, P.; Hadjimichef, D.; Bodmann, B.; Razeira, M.; Volkmer, G. Pushing the Limits of Time Beyond the Big Bang Singularity: Scenarios for the branch-cut Universe. Astron. Nachr. 2021, 342(5), 776–787. [Google Scholar] [CrossRef]
- Bodmann, B.; Zen Vasconcellos, C.; de Freitas Pacheco, J.; Hess, P.; Hadjimichef, D. Causality and the Arrow of Time in the Branch-cut Cosmology. Astron. Nachr. 2022, 344 (1-2), e220086.
- de Freitas Pacheco, J.; Zen Vasconcellos, C.; Hess, P.; Hadjimichef, D.; Bodmann, B. Branch-cut Cosmology and the Bekenstein Criterion. Astron. Nachr. 2022, 344 (1-2), e220070.
- Zen Vasconcellos, C.; Hess, P.; de Freitas Pacheco, J.; Hadjimichef, D.; Bodmann, B. The Branch-cut Cosmology: Evidences and open questions. Astron. Nachr. 2022, p. e20220079.
- Hess, P.; Vasconcellos, Z.; de Freitas Pacheco, J.; Hadjimichef, D.; Bodmann, B. The Branch-cut Cosmology: A topological canonical quantum-mechanics approach. Astron. Nachr. 2022, p. e20220101.
- Bodmann, B.; Zen Vasconcellos, C.; Hess, P.; de Freitas Pacheco, J.; Hadjimichef, D.; Razeira, M.; Degrazia, G. A Wheeler–DeWitt Quantum Approach to the Branch-Cut Gravitation with Ordering Parameters. Universe 2023, 9(6), 278. [Google Scholar] [CrossRef]
- Bodmann, B.; Hadjimichef, D.; Hess, P.; de Freitas Pacheco, J.; Weber, F.; Razeira, M.; Degrazia, G.; Marzola, M.; Zen Vasconcellos, C. A Wheeler-DeWitt Non-commutative Quantum Approach to the Branch-cut Gravity. Universe 2023, 9(10), 428. [Google Scholar] [CrossRef]
- Lozanov, K.D.; Takhistov, V. Enhanced Gravitational Waves from Inflaton Oscillons. Phys. Rev. Lett. 2023, 130, 181002. [Google Scholar] [CrossRef]
- Hugh Everett, I. The Many-Worlds Interpretation of Quantum Mechanics, The Theory of the Universal Wave Function. Phd thesis, Princeton University, Princeton, New jersey, USA, 1957. Available at https://www.pbs.org/wgbh/nova/manyworlds/pdf/dissertation.pdf.
- Hawking, S.; Hertog, T. A smooth exit from eternal inflation? High Energ. Phys. 2018, 04, 147. [Google Scholar] [CrossRef]
- Vermeulen, S.M.; Aiello, L.; Ejlli, A.; Griffiths, W.L.; James, A.L.; Dooley, K.L.; Grote, H. An experiment for observing quantum gravity phenomena using twin table-top 3D interferometers. Classical and Quantum Gravity 2021, 38, 085008. [Google Scholar] [CrossRef]
- de Alfaro, V.; Fubini, S.; Furlan, G. Conformal invariance in quantum mechanics. Nuovo Cimento A 1976, 34, 569. [Google Scholar] [CrossRef]
- Linde, A. Chaotic inflation. Phys. Lett. B 1983, 129 (3,4), 177.
- Enqvist, K.; Koivisto, T.; Rigopoulos, G. Non-metric chaotic inflation. JCAP 2021, 05, 023. [Google Scholar] [CrossRef]
- Manders, K. Domain Extension and the Philosophy of Mathematics. J. Philos. 1989, 86(10), 553–562. [Google Scholar] [CrossRef]
- Aharonov, Y.; Bohm, D. Significance of electromagnetic potentials in the quantum theory. Phys. Rev. 1959, 115(3), 485–491. [Google Scholar] [CrossRef]
- Wu, K.D.; Kondra, T.; Rana, S.; Scandolo, C.; Xi-ang, G.Y.; Li, C.F.; Guo, G.C.; Streltsov, A. Operational resource theory of imaginarity. Phys. Rev. Lett. 2021, 126(9), 090401. [Google Scholar] [CrossRef]
- Hess, P.O.; Schäfer, M.; Greiner, W. Pseudo-Complex General Relativity; Springer: Berlin, Germany, 2015. [Google Scholar]
- Hess, P.; Greiner, W. Pseudo-Complex General Relativity: Theory and Observational Consequences; In Centennial of General Relativity: A Celebration, ed. by Zen Vasconcellos, C.A., World Scientific Pub. Co.: Singapore, 2017.
- Hess, P.; Boller, T. The Pseudo-Complex General Relativity: Theory and Observational Predictions; In Topics on Strong Gravity: A Modern View on Theories and Experiments, ed. by Zen Vasconcellos, C.A., World Scientific Pub. Co.: Singapore, 2020.
- Hess, P. Review on the Pseudo-complex General Relativity and Dark Energy; In New Phenomena and New States of Matter in the Universe: From Quarks to Cosmos, ed. by Cesar Augusto Zen Vasconcellos and Peter O. Hess and Thomas Boller, World Scientific Pub. Co.: Singapore, 2023.
- de Freitas Pacheco, J. Gravitational Waves Background, In: New Phenomena and New States of Matter in the Universe: From Quarks to Cosmos, c.a. zen vasconcellos, peter o. hess and thomas boller ed.; Singapoure: World Scientific Co., 2022.
- Zen Vasconcellos, C.; Hadjimichef, D.; Hess, P.; de Freitas Pacheco, J.; Bodmann, B. Evidences for the Branch-Cut Cosmology. XXI Meeting of Physics. UNSAAC, Cusco, Perú, 16-18 December 2021. To be published by Journal of Physics: Conference Series.
- Hess, P.; Maghlaoui, L. The Effects of a Minimal Length on the Kerr Metric and the Hawking Temperature. Astronomische Nachrichten 2024. [Google Scholar] [CrossRef]
- Dirac, P. Complex variables in quantum mechanics. Proceedings of the Royal Society A 1937, 160(900), 48. [Google Scholar]
- Russell, B. Logical Atomism; Oxford University Press: New York, USA, 2012. [Google Scholar]
- Odintsov, S.; Oikonomou, V. Chirality of gravitational waves in Chern-Simons f(R) gravity cosmology. Phys. Rev. D 2022, 105, 104054. [Google Scholar] [CrossRef]
- Profumo, S.; Yang, F. On the Anisotropy of the Stochastic Gravitational Wave Background from Sub-Horizon-Collapsed Primordial Black Hole Mergers. arXiv:2306.07454, arXiv:2306.07454 2023.
- Caprini, C.; Hindmarsh, M.; Huber, S.; Konstandin, T.; Kozaczuk, J.; Nardini, G.; No, J.M.; Petiteau, A.; Schwaller, P.; Servant, G. Science with the space-based interferometer eLISA. II: gravitational waves from cosmological phase transitions. JCAP04 2016, 2016, 001. [Google Scholar] [CrossRef]
- Huber, S.; Konstandin, T. Gravitational Wave Production by Collisions: More bubbles. Journal Cosm. Astrop. Phys. 2008, 0809, 22. [Google Scholar] [CrossRef]
- Espinosa, J.; Konstandin, T.; No, J.; Servant, G. Energy Budget of Cosmological First-Order Phase Transitions. JCAP 2010, 1006, 028. [Google Scholar] [CrossRef]
- Addazi, A.; Marcianò, A.; Pasechnik, R. Probing Trans-Electroweak First Order Phase Transitions from Gravitational Waves. Physics 2019, 1, 92–102. [Google Scholar] [CrossRef]
| 1 | We use to denote the complex scalar field introduced in the BCQG framework, while is reserved for the conventional inflaton field appearing in standard inflationary potentials. |



Disclaimer/Publisher’s Note: The statements, opinions and data contained in all publications are solely those of the individual author(s) and contributor(s) and not of MDPI and/or the editor(s). MDPI and/or the editor(s) disclaim responsibility for any injury to people or property resulting from any ideas, methods, instructions or products referred to in the content. |
© 2025 by the authors. Licensee MDPI, Basel, Switzerland. This article is an open access article distributed under the terms and conditions of the Creative Commons Attribution (CC BY) license (http://creativecommons.org/licenses/by/4.0/).