Submitted:
14 April 2025
Posted:
15 April 2025
You are already at the latest version
Abstract
Keywords:
1. Introduction
2. Materials and Methods
2.1. Cell Lines and Culture Conditions
2.2. Vector Constructions and Cell Transfection
2.3. Fam20B Knockdown
2.4. Site-Directed Mutagenesis
2.5. N-Glycosylation Analysis
2.6. Western Blotting
2.7. Metabolic Labelling of GAG Chains
2.8. Immunofluorescence Analysis
2.9. Data Analysis and Statistical Procedures
3. Results
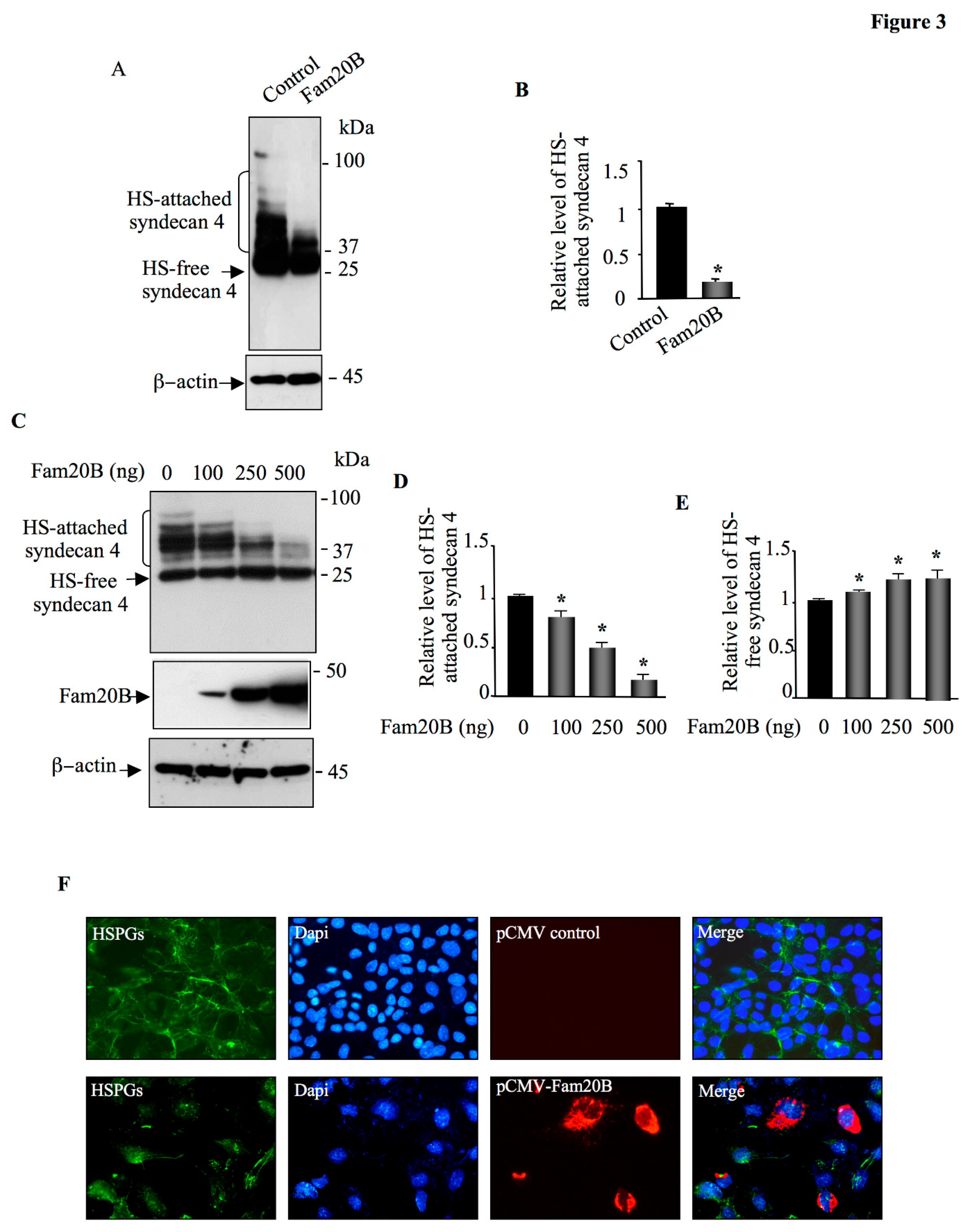
3.1. Fam20B Gain-of-Function Reduces the Synthesis PG-GAG Chains
3.2. Fam20B Gain-of-Function Reduces the Synthesis of Both CS- and HS-GAG Chains
3.3. XYLP Rescues the Synthesis of GAG-Attached PGs Blockage Induced by Fam20B
3.4. Aspartic Acid Residues in Catalytic Domain and DFG Motif Are Essential for Fam20B Activity
3.5. Knockout of Fam20B Reduced the Synthesis of Both CS and HSPGs
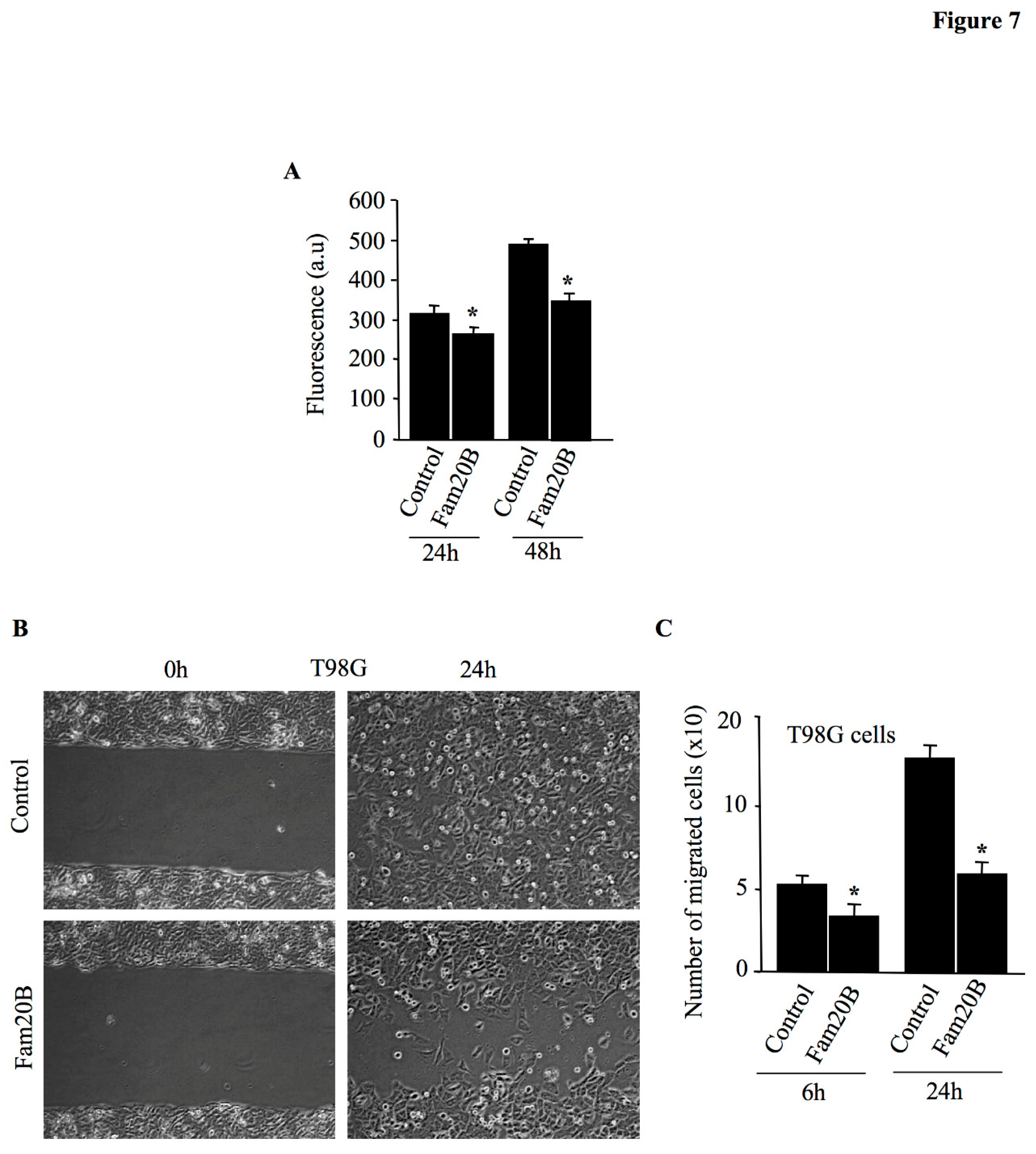
3.6. Fam20B Inhibits Proliferation and Migration of Glioblastoma Cells
4. Discussion
Author Contributions
Funding
Institutional Review Board Statement
Informed Consent Statement
Data Availability Statement
References
- Perrimon, N.; Bernfield, M. Specificities of heparan sulphate proteoglycans in developmental processes. Nature 2000, 404, 725–728. [Google Scholar] [CrossRef] [PubMed]
- Knudson, C.B.; Nofal, G.A.; Pamintuan, L.; Aguiar, D.J. The chondrocyte pericellular matrix: a model for hyaluronan-mediated cell-matrix interactions. Biochem Soc Trans. 1999, 27, 142–147. [Google Scholar] [CrossRef]
- Melrose, J.; Shu, C.; Whitelock, J.M.; Lord, M.S. The cartilage extracellular matrix as a transient developmental scaffold for growth plate maturation. Matrix Biol. 2016, 52-54, 363–383. [Google Scholar] [CrossRef]
- Couchman, J.R. Transmembrane signaling proteoglycans. Annu Rev Cell Dev Biol. 2010, 26, 89–114. [Google Scholar] [CrossRef]
- Manon-Jensen, T.; Itoh, Y.; Couchman, J.R. Proteoglycans in health and disease: The multiple roles of syndecan shedding. FEBS Journal. 2010, 277, 3876–3889. [Google Scholar] [CrossRef]
- Li, L.; Ly, M.; Linhardt, R.J. Proteoglycan sequence. Molecular BioSystems. 2012, 8, 1613–1625. [Google Scholar] [CrossRef] [PubMed]
- Gesslbauer, B.; Theuer, M.; Schweiger, D.; Adage, T.; Kungl, A.J. New targets for glycosaminoglycans and glycosaminoglycans as novel targets. Expert Rev Proteomics. 2013, 10, 77–95. [Google Scholar] [CrossRef] [PubMed]
- Götting, C.; Kuhn, J.; Kleesiek, K. Human xylosyltransferases in health and disease. Cellular and Molecular Life Sciences. 2007, 64, 1498–1517. [Google Scholar] [CrossRef]
- Wilson, I.B.H. The never-ending story of peptide O-xylosyltransferase. Cellular and Molecular Life Sciences CMLS. 2004, 61, 794–809. [Google Scholar] [CrossRef]
- Venkatesan, N.; Barré, L.; Magdalou, J.; Mainard, D.; Netter, P.; Fournel-Gigleux, S.; Ouzzine, M. Modulation of xylosyltransferase i expression provides a mechanism regulating glycosaminoglycan chain synthesis during cartilage destruction and repair. FASEB Journal. 2009, 23, 813–822. [Google Scholar] [CrossRef]
- Breton, C.; Fournel-Gigleux, S.; Palcic, M.M. Recent structures, evolution and mechanisms of glycosyltransferases. Current Opinion in Structural Biology. 2012, 22, 540–549. [Google Scholar] [CrossRef] [PubMed]
- Habuchi, H.; Habuchi, O.; Kimata, K. Sulfation pattern in glycosaminoglycan: does it have a code? Glycoconj J. 2004, 21, 47–52. [Google Scholar] [CrossRef]
- Gulberti, S.; Lattard, V.; Fondeur, M.; Jacquinet, J.C.; Mulliert, G.; Netter, P.; Magdalou, J.; Ouzzine, M.; Fournel-Gigleux, S. Phosphorylation and sulfation of oligosaccharide substrates critically influence the activity of human β1,4-galactosyltransferase 7 (GalT-I) and β1,3-glucuronosyltransferase I (GlcAT-I) involved in the biosynthesis of the glycosaminoglycan-protein linkage region of proteoglycans. Journal of Biological Chemistry. 2005, 280, 1417–1425. [Google Scholar]
- Gulberti, S.; Lattard, V.; Fondeur, M.; Jacquinet, J.C.; Mulliert, G.; Netter, P.; Magdalou, J.; Ouzzine, M.; Fournel-Gigleux, S. Modifications of the glycosaminoglycan-linkage region of proteoglycans: phosphorylation and sulfation determine the activity of the human beta1,4-galactosyltransferase 7 and beta1,3-glucuronosyltransferase I. TheScientificWorldJournal [electronic resource]. 2005, 5, 510–514. [Google Scholar] [CrossRef] [PubMed]
- Nalbant, D.; Youn, H.; Nalbant, S.I.; Sharma, S.; Cobos, E.; Beale, E.G.; Du, Y.; Williams, S.C. FAM20: an evolutionarily conserved family of secreted proteins expressed in hematopoietic cells. BMC genomics. 2005, 6, 11. [Google Scholar] [CrossRef]
- Tagliabracci, V.S.; Xiao, J.; Dixon, J.E. Phosphorylation of substrates destined for secretion by the Fam20 kinases. Biochemical Society Transactions. 2013, 41, 1061–1065. [Google Scholar] [CrossRef] [PubMed]
- Vogel, P.; Hansen, G.; Read, R.; Vance, R.; Thiel, M.; Liu, J.; Wronski, T.; Smith, D.; Jeter-Jones, S.; Brommage, R. Amelogenesis imperfecta and other biomineralization defects in Fam20a and Fam20c null mice. Veterinary Pathology Online. 2012, 49, 998–1017. [Google Scholar] [CrossRef] [PubMed]
- Cho, S.H.; Seymen, F.; Lee, K.E.; Lee, S.K.; Kweon, Y.S.; Kim, K.J.; Jung, S.E.; Song, S.J.; Yildirim, M.; Bayram, M. Novel FAM20A mutations in hypoplastic amelogenesis imperfecta. Human mutation. 2012, 33, 91–94. [Google Scholar] [CrossRef]
- O'Sullivan, J.; Bitu, C.C.; Daly, S.B.; Urquhart, J.E.; Barron, M.J.; Bhaskar, S.S.; Martelli-Junior, H.; dos Santos Neto, P.E.; Mansilla, M.A.; Murray, J.C.; et al. Whole-Exome sequencing identifies FAM20A mutations as a cause of amelogenesis imperfecta and gingival hyperplasia syndrome. Am J Hum Genet. 2011, 88, 616–620. [Google Scholar] [CrossRef]
- Jaureguiberry, G.; Parry, D.; Quentric, M.; Himmerkus, N.; Koike, T.; Poulter, J.; Klootwijk, E.; Robinette, S.; Howie, A.; Patel, V. Nephrocalcinosis (Enamel Renal Syndrome) Caused by Autosomal Recessive FAM20A Mutations. Nephron Physiology. 2013, 122, 1–6. [Google Scholar] [CrossRef]
- Tagliabracci, V.S.; Engel, J.L.; Wen, J.; Wiley, S.E.; Worby, C.A.; Kinch, L.N.; Xiao, J.; Grishin, N.V.; Dixon, J.E. Secreted Kinase Phosphorylates Extracellular Proteins That Regulate Biomineralization. Science. 2012, 336, 1150–1153. [Google Scholar] [CrossRef] [PubMed]
- Ishikawa, H.O.; Xu, A.; Ogura, E.; Manning, G.; Irvine, K.D. The Raine Syndrome Protein FAM20C Is a Golgi Kinase That Phosphorylates Bio-Mineralization Proteins. PLoS ONE. 2012, 7, e42988. [Google Scholar] [CrossRef] [PubMed]
- Xiao, J.; Tagliabracci, V.S.; Wen, J.; Kim, S.-A.; Dixon, J.E. Crystal structure of the Golgi casein kinase. Proceedings of the National Academy of Sciences. 2013. [Google Scholar] [CrossRef] [PubMed]
- Koike, T.; Izumikawa, T.; Tamura, J.I.; Kitagawa, H. FAM20B is a kinase that phosphorylates xylose in the glycosaminoglycan–protein linkage region. Biochemical Journal. 2009, 421, 157–162. [Google Scholar] [CrossRef]
- Wen, J.; Xiao, J.; Rahdar, M.; Choudhury, B.P.; Cui, J.; Taylor, G.S.; Esko, J.D.; Dixon, J.E. Xylose phosphorylation functions as a molecular switch to regulate proteoglycan biosynthesis. Proc Natl Acad Sci U S A. 2014, 111, 15723–15728. [Google Scholar] [CrossRef]
- Eames, B.F.; Yan, Y.-L.; Swartz, M.E.; Levic, D.S.; Knapik, E.W.; Postlethwait, J.H.; Kimmel, C.B. Mutations in fam20b and xylt1 Reveal That Cartilage Matrix Controls Timing of Endochondral Ossification by Inhibiting Chondrocyte Maturation. PLoS Genet. 2011, 7, e1002246. [Google Scholar] [CrossRef]
- Koike, T.; Izumikawa, T.; Sato, B.; Kitagawa, H. Identification of Phosphatase That Dephosphorylates Xylose in the Glycosaminoglycan-Protein Linkage Region of Proteoglycans. Journal of Biological Chemistry. 2014, 289, 6695–6708. [Google Scholar] [CrossRef]
- Bradford, M.M. A rapid and sensitive method for the quantitation of microgram quantities of protein utilizing the principle of protein-dye binding. Analytical biochemistry. 1976, 72, 248–254. [Google Scholar] [CrossRef]
- De Vries, B.; Van den Berg, W.; Vitters, E.; Van de Putte, L. Quantitation of glycosaminoglycan metabolism in anatomically intact articular cartilage of the mouse patella: in vitro and in vivo studies with 35S-sulfate, 3H-glucosamine, and 3H-acetate. Rheumatology international. 1986, 6, 273–281. [Google Scholar] [CrossRef]
- Bronson, R.E.; Bertolami, C.N.; Siebert, E.P. Modulation of fibroblast growth and glycosaminoglycan synthesis by interleukin-1. Coll Relat Res. 1987, 7, 323–332. [Google Scholar] [CrossRef]
- Mani, K.; Cheng, F.; Sandgren, S.; Van Den Born, J.; Havsmark, B.; Ding, K.; Fransson, L.-Å. The heparan sulfate–specific epitope 10E4 is NO-sensitive and partly inaccessible in glypican-1. Glycobiology. 2004, 14, 599–607. [Google Scholar] [CrossRef] [PubMed]
- David, G.; Bai, X.M.; Van Der Schueren, B.; Cassiman, J.-J.; Van Den Berghe, H. Developmental changes in heparan sulfate expression: in situ detection with mAbs. The Journal of Cell Biology. 1992, 119, 961–975. [Google Scholar] [CrossRef] [PubMed]
- Leteux, C.; Chai, W.; Nagai, K.; Herbert, C.G.; Lawson, A.M.; Feizi, T. 10E4 antigen of scrapie lesions contains an unusual nonsulfated heparan motif. Journal of Biological Chemistry. 2001, 276, 12539–12545. [Google Scholar] [CrossRef]
- Moses, J.; Oldberg, A.; Cheng, F.; Fransson, L.A. Biosynthesis of the proteoglycan decorin--transient 2-phosphorylation of xylose during formation of the trisaccharide linkage region. Eur J Biochem. 1997, 248, 521–526. [Google Scholar] [CrossRef]
- Moses, J.; Oldberg, A.; Fransson, L.A. Initiation of galactosaminoglycan biosynthesis. Separate galactosylation and dephosphorylation pathways for phosphoxylosylated decorin protein and exogenous xyloside. Eur J Biochem. 1999, 260, 879–884. [Google Scholar] [CrossRef] [PubMed]
- Siegbahn, A.; Manner, S.; Persson, A.; Tykesson, E.; Holmqvist, K.; Ochocinska, A.; Ronnols, J.; Sundin, A.; Mani, K.; Westergren-Thorsson, G.; et al. Rules for priming and inhibition of glycosaminoglycan biosynthesis; probing the [small beta]4GalT7 active site. Chemical Science. 2014, 5, 3501–3508. [Google Scholar] [CrossRef]
- Siegbahn, A.; Aili, U.; Ochocinska, A.; Olofsson, M.; Ronnols, J.; Mani, K.; Widmalm, G.; Ellervik, U. Synthesis, conformation and biology of naphthoxylosides. Bioorg Med Chem. 2011, 19, 4114–4126. [Google Scholar] [CrossRef]
- Tsutsui, Y.; Ramakrishnan, B.; Qasba, P.K. Crystal Structures of β-1,4-Galactosyltransferase 7 Enzyme Reveal Conformational Changes and Substrate Binding. Journal of Biological Chemistry. 2013, 288, 31963–31970. [Google Scholar] [CrossRef]
- Mythreye, K.; Blobe, G.C. Proteoglycan signaling co-receptors: roles in cell adhesion, migration and invasion. Cell Signal. 2009, 21, 1548–1558. [Google Scholar] [CrossRef]
- Afratis, N.; Gialeli, C.; Nikitovic, D.; Tsegenidis, T.; Karousou, E.; Theocharis, A.D.; Pavao, M.S.; Tzanakakis, G.N.; Karamanos, N.K. Glycosaminoglycans: key players in cancer cell biology and treatment. FEBS J. 2012, 279, 1177–1197. [Google Scholar] [CrossRef]







Disclaimer/Publisher’s Note: The statements, opinions and data contained in all publications are solely those of the individual author(s) and contributor(s) and not of MDPI and/or the editor(s). MDPI and/or the editor(s) disclaim responsibility for any injury to people or property resulting from any ideas, methods, instructions or products referred to in the content. |
© 2025 by the authors. Licensee MDPI, Basel, Switzerland. This article is an open access article distributed under the terms and conditions of the Creative Commons Attribution (CC BY) license (http://creativecommons.org/licenses/by/4.0/).