Submitted:
13 April 2025
Posted:
14 April 2025
You are already at the latest version
Abstract
Keywords:
1. Introduction
2. Materials and Methods
2.1. Sample Collection
2.2. Physical and Chemical Properties Analysis
2.3. DNA Extraction and 16SrDNA Amplicon Sequencing
2.4. Bioinformatic and Statistical Analyses
2.5. Statistical Analyses
3. Results
3.1. Soil Physicochemical Properties Under Different Treatments
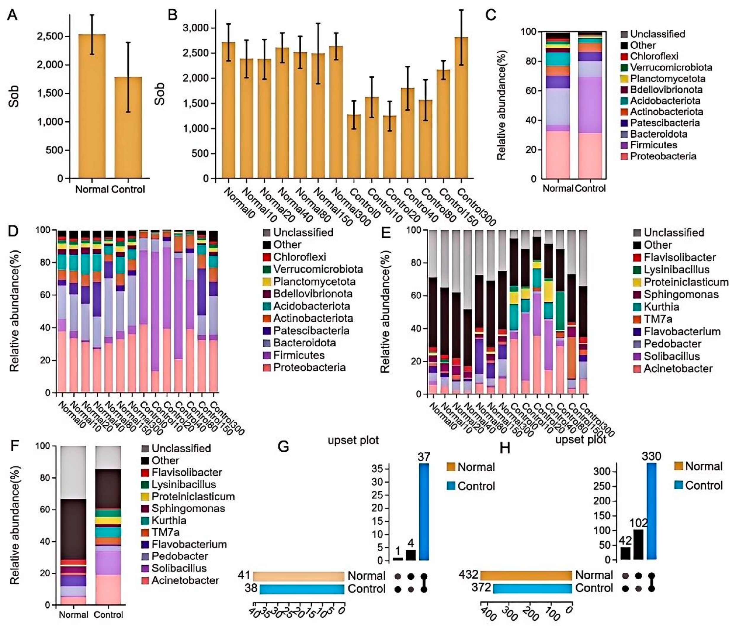
3.2. Sequence Analysis
4. Discussion
5. Conclusions
Author Contributions
Funding
Institutional Review Board Statement
Informed Consent Statement
Data Availability Statement
Conflicts of Interest
Appendix A
Appendix A.1
| Sample Name | Raw Reads | Clean Reads | Raw Tags | Clean Tags | Chimera | Effective Tags | Effective Ratio (%) | OTUs |
|---|---|---|---|---|---|---|---|---|
| Normal 0 | 125108 | 124780 | 123531 | 122445 | 23515 | 98930 | 79.08 | 2736 |
| Normal 0-1 | 132844 | 132770 | 132128 | 131700 | 12557 | 119143 | 89.69 | 3070 |
| Normal 0-2 | 125415 | 125343 | 124653 | 124143 | 9659 | 114484 | 91.28 | 2338 |
| Normal 10 | 122593 | 122336 | 121236 | 119692 | 22404 | 97288 | 79.36 | 2742 |
| Normal 10-1 | 129734 | 129653 | 128969 | 128609 | 9329 | 119280 | 91.94 | 2417 |
| Normal 10-2 | 136557 | 136463 | 135778 | 135288 | 9969 | 125319 | 91.77 | 1998 |
| Normal 20 | 129944 | 129614 | 128440 | 126827 | 23568 | 103259 | 79.46 | 2757 |
| Normal 20-1 | 133669 | 133587 | 132927 | 132553 | 11939 | 120614 | 90.23 | 2408 |
| Normal 20-2 | 110594 | 110526 | 109882 | 109499 | 6674 | 102825 | 92.98 | 1970 |
| Normal 40 | 117860 | 117599 | 116545 | 115909 | 20483 | 95426 | 80.97 | 2708 |
| Normal 40-1 | 135529 | 135452 | 134770 | 134413 | 10371 | 124042 | 91.52 | 2841 |
| Normal 40-2 | 134302 | 134220 | 133493 | 133094 | 7683 | 125411 | 93.38 | 2274 |
| Normal 80 | 117333 | 117031 | 116015 | 115032 | 21778 | 93254 | 79.48 | 2151 |
| Normal 80-1 | 130913 | 130839 | 130062 | 129662 | 12446 | 117216 | 89.54 | 2755 |
| Normal 80-2 | 123067 | 122981 | 122192 | 121791 | 10053 | 111738 | 90.79 | 2638 |
| Normal 150 | 121090 | 120814 | 119676 | 119092 | 21856 | 97236 | 80.3 | 2860 |
| Normal 150-1 | 126962 | 126887 | 126224 | 125908 | 10819 | 115089 | 90.65 | 2813 |
| Normal 150-2 | 118840 | 118763 | 118068 | 117735 | 5884 | 111851 | 94.12 | 1799 |
| Normal 300 | 119870 | 119608 | 118613 | 117902 | 22802 | 95100 | 79.34 | 2793 |
| Normal 300-1 | 130204 | 130127 | 129467 | 129158 | 12897 | 116261 | 89.29 | 2787 |
| Normal 300-2 | 124511 | 124436 | 123651 | 123294 | 10029 | 113265 | 90.97 | 2330 |
| Control 0 | 125995 | 125663 | 124336 | 123596 | 21459 | 102137 | 81.06 | 991 |
| Control 0-1 | 128710 | 128622 | 127880 | 127592 | 12807 | 114785 | 89.18 | 1270 |
| Control 0-2 | 130978 | 130894 | 130110 | 129791 | 12565 | 117226 | 89.5 | 1548 |
| Control 10 | 134698 | 134276 | 132930 | 132048 | 17142 | 114906 | 85.31 | 1216 |
| Control 10-1 | 121159 | 121087 | 120369 | 120072 | 10940 | 109132 | 90.07 | 1633 |
| Control 10-2 | 125142 | 125049 | 124252 | 123814 | 11497 | 112317 | 89.75 | 2016 |
| Control 20 | 123508 | 123157 | 121757 | 120882 | 20237 | 100645 | 81.49 | 923 |
| Control 20-1 | 130562 | 130489 | 129746 | 129421 | 11666 | 117755 | 90.19 | 1325 |
| Control 20-2 | 121527 | 121450 | 120656 | 120321 | 9600 | 110721 | 91.11 | 1495 |
| Control 40 | 137067 | 136689 | 135194 | 134337 | 23816 | 110521 | 80.63 | 1310 |
| Control 40-1 | 130754 | 130680 | 130011 | 129653 | 12910 | 116743 | 89.28 | 1979 |
| Control 40-2 | 137990 | 137888 | 137090 | 136634 | 12078 | 124556 | 90.26 | 2118 |
| Control 80 | 130777 | 130465 | 129350 | 128046 | 19958 | 108088 | 82.65 | 1094 |
| Control 80-1 | 133769 | 133701 | 132970 | 132606 | 12301 | 120305 | 89.93 | 1804 |
| Control 80-2 | 135601 | 135517 | 134804 | 134295 | 10328 | 123967 | 91.42 | 1791 |
| Control 150 | 85325 | 85138 | 84318 | 83896 | 15608 | 68288 | 80.03 | 2093 |
| Control 150-1 | 93418 | 93360 | 92896 | 92620 | 7769 | 84851 | 90.83 | 2375 |
| Control 150-2 | 96913 | 96856 | 96273 | 95874 | 5652 | 90222 | 93.1 | 2027 |
| Control 300 | 132493 | 132175 | 130910 | 129936 | 23805 | 106131 | 80.1 | 2534 |
| Control 300-1 | 135658 | 135587 | 134867 | 134480 | 11279 | 123201 | 90.82 | 3442 |
| Control 300-2 | 124172 | 124114 | 123383 | 123070 | 6928 | 116142 | 93.53 | 2463 |
References
- Kang, Y.; et al. Impacts of supplementing chemical fertilizers with organic fertilizers manufactured using pig manure as a substrate on the spread of tetracycline resistance genes in soil. Ecotoxicology and Environmental Safety 2016, 130, 279–288. [Google Scholar] [CrossRef] [PubMed]
- Li, X.; et al. Long-term changes in organic and inorganic phosphorus compounds as affected by long-term synthetic fertilisers and pig manure in arable soils. Plant and Soil 2022, 472, 239–255. [Google Scholar] [CrossRef]
- Hamm, A.C.; et al. Bacterial communities of an agricultural soil amended with solid pig and dairy manures, and urea fertilizer. Applied Soil Ecology 2016, 103, 61–71. [Google Scholar] [CrossRef]
- Zhou, X.; et al. Turning pig manure into biochar can effectively mitigate antibiotic resistance genes as organic fertilizer. Science of The Total Environment 2019, 649, 902–908. [Google Scholar] [CrossRef]
- Shang, P.; et al. Identification of lncRNAs and Genes Responsible for Fatness and Fatty Acid Composition Traits between the Tibetan and Yorkshire Pigs. International Journal of Genomics 2019, 2019, 5070975. [Google Scholar] [CrossRef]
- Shang, P.; et al. Plateau Adaptation Gene Analyses Reveal Transcriptomic, Proteomic, and Dual Omics Expression in the Lung Tissues of Tibetan and Yorkshire Pigs. Animals 2022, 12, 1919. [Google Scholar] [CrossRef]
- Zhou, R.; et al. The Meishan pig genome reveals structural variation-mediated gene expression and phenotypic divergence underlying Asian pig domestication. Mol Ecol Resour 2021. [Google Scholar] [CrossRef]
- Chen, Q.-L.; et al. Do manure-borne or indigenous soil microorganisms influence the spread of antibiotic resistance genes in manured soil? Soil Biology and Biochemistry 2017, 114, 229–237. [Google Scholar] [CrossRef]
- Chen, G.; et al. Animal manures promoted soil phosphorus transformation via affecting soil microbial community in paddy soil. Science of The Total Environment 2022, 831, 154917. [Google Scholar] [CrossRef]
- Zhang, Y.; et al. Animal wastes as fertilizers enhance growth of young walnut trees under soil drought conditions. Journal of the science of food and agriculture 2020, 100, 3445–3455. [Google Scholar] [CrossRef]
- Wang, K.; et al. Transformation of dissolved organic matters in swine, cow and chicken manures during composting. Bioresource Technology 2014, 168, 222–228. [Google Scholar] [CrossRef]
- Wang, K.; et al. Transformation of organic matters in animal wastes during composting. Journal of Hazardous Materials 2015, 300, 745–753. [Google Scholar] [CrossRef] [PubMed]
- Laconi, A.; et al. Microbial community composition and antimicrobial resistance in agricultural soils fertilized with livestock manure from conventional farming in Northern Italy. Science of The Total Environment 2021, 760, 143404. [Google Scholar] [CrossRef] [PubMed]
- Tyrrell, C.; et al. Differential impact of swine, bovine and poultry manure on the microbiome and resistome of agricultural grassland. Science of The Total Environment 2023, 886, 163926. [Google Scholar] [CrossRef] [PubMed]
- Brown, M.D.; et al. Fecal and soil microbiota composition of gardening and non-gardening families. Scientific Reports 2022, 12, 1595. [Google Scholar] [CrossRef]
- Piash, M.I.; Iwabuchi, K.; Itoh, T.; Uemura, K. Release of essential plant nutrients from manure- and wood-based biochars. Geoderma 2021, 397, 115100. [Google Scholar] [CrossRef]
- Hayashi, S.; Hara, M.; Katoh, M. Improvement on Plant Uptake of Inorganic Nutrients Fertilized by Migration of Water-Soluble Organic Matter From Animal Manure-Based Compost. Journal of Soil Science and Plant Nutrition 2022, 22, 3399–3413. [Google Scholar] [CrossRef]
- Vahidi, M.J.; Sayyari Zahan, M.H.; Bayat, H.; Parsa, Z. Short-term changes of soil physicochemical properties affected by organic modifier type and its application method. Archives of Agronomy and Soil Science 2023, 69, 3015–3029. [Google Scholar] [CrossRef]
- Demir, Z. Effects of Vermicompost on Soil Physicochemical Properties and Lettuce (Lactuca sativa Var. Crispa) Yield in Greenhouse under Different Soil Water Regimes. Communications in Soil Science and Plant Analysis 2019, 50, 2151–2168. [Google Scholar] [CrossRef]
- Nahar, M.S.; et al. Differential effects of raw and composted manure on nematode community, and its indicative value for soil microbial, physical and chemical properties. Applied Soil Ecology 2006, 34, 140–151. [Google Scholar] [CrossRef]
- Wu, H.; et al. Effects of irrigation and nitrogen fertilization on greenhouse soil organic nitrogen fractions and soil-soluble nitrogen pools. Agricultural Water Management 2019, 216, 415–424. [Google Scholar] [CrossRef]
- Jian, S.; et al. Soil extracellular enzyme activities, soil carbon and nitrogen storage under nitrogen fertilization: A meta-analysis. Soil Biology and Biochemistry 2016, 101, 32–43. [Google Scholar] [CrossRef]
- Chen, X.; et al. Long-term excessive phosphorus fertilization alters soil phosphorus fractions in the acidic soil of pomelo orchards. Soil and Tillage Research 2022, 215, 105214. [Google Scholar] [CrossRef]
- Wang, C.; Xie, Y.; Tan, Z. Soil potassium depletion in global cereal croplands and its implications. The Science of the total environment 2023, 907, 167875. [Google Scholar] [CrossRef]
- Sun, W.; et al. Effects of climate change and anthropogenic activities on soil pH in grassland regions on the Tibetan Plateau. Global Ecology and Conservation 2023, 45, e02532. [Google Scholar] [CrossRef]
- Reeves, J.L.; Liebig, M.A. Depth Matters: Soil pH and Dilution Effects in the Northern Great Plains. Soil Science Society of America Journal 2016, 80. [Google Scholar] [CrossRef]
- Luo, P.; et al. Long-Term Application of Pig Manure to Ameliorate Soil Acidity in Red Upland. Agriculture 2023, 13, 1837. [Google Scholar] [CrossRef]
- Liu, Y.; et al. Meta-analysis on the effects of types and levels of N, P, and K fertilization on organic carbon in cropland soils. Geoderma 2023, 437, 116580. [Google Scholar] [CrossRef]
- Gao, X.-s.; et al. Spatial variability of soil total nitrogen, phosphorus and potassium in Renshou County of Sichuan Basin, China. Journal of Integrative Agriculture 2019, 18, 279–289. [Google Scholar] [CrossRef]
- Liu, J.; et al. Effect of Different Fertilization Measures on Soil Salinity and Nutrients in Salt-Affected Soils. Water 2023, 15, 3274. [Google Scholar] [CrossRef]
- Wang, B.; et al. Effect of mixed soil microbiomes on pyrene removal and the response of the soil microorganisms. Science of The Total Environment 2018, 640-641, 9–17. [Google Scholar] [CrossRef] [PubMed]
- Schloter; et al. Microbial indicators for soil quality. Biology & Fertility of Soils Cooperating Journal of the International Society of Soil Science 2018. [Google Scholar]
- Malinowska, A.M.; Schmidt, M.; Chmurzynska, A. Diet quality, anthropometrics, and gut microbiota composition in healthy adults. Proceedings of the Nutrition Society 2020, 79, E369. [Google Scholar] [CrossRef]
- Shang, P.; et al. Environmental exposure to swine farms reshapes human gut microbiota. Chemosphere 2022, 307, 135558. [Google Scholar] [CrossRef]
- Bulgarelli, D.; Schlaeppi, K.; Spaepen, S.; Themaat, E.V.L.V.; Schulze-Lefert, P. Structure and functions of the bacterial microbiota of plants. Annual Reviews 2013. [Google Scholar] [CrossRef]




Disclaimer/Publisher’s Note: The statements, opinions and data contained in all publications are solely those of the individual author(s) and contributor(s) and not of MDPI and/or the editor(s). MDPI and/or the editor(s) disclaim responsibility for any injury to people or property resulting from any ideas, methods, instructions or products referred to in the content. |
© 2025 by the authors. Licensee MDPI, Basel, Switzerland. This article is an open access article distributed under the terms and conditions of the Creative Commons Attribution (CC BY) license (http://creativecommons.org/licenses/by/4.0/).