Submitted:
06 April 2025
Posted:
07 April 2025
You are already at the latest version
Abstract
Keywords:
1. Introduction
- More works have been devoted to solving (very) large-scale problems, [14,15,16,17] e.g., both from efficiency and accuracy point of views. Furthermore, using a parallelism could also be a natural answer to this problem – especially contemporary versions of Fortran (2018 or 2023) are very suitable for programming these tasks [18,19].
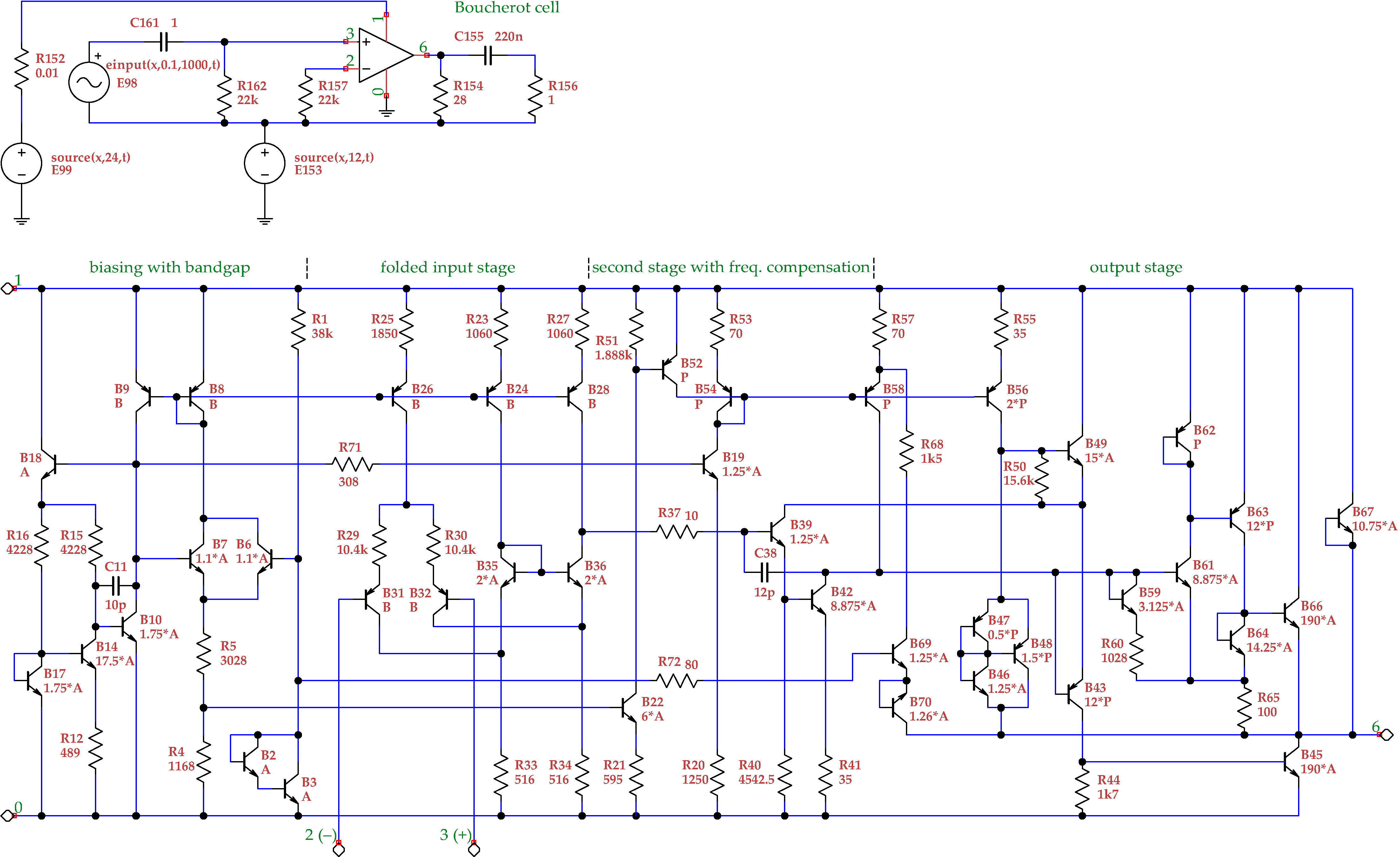
- An AB-class power amplifier [38] linearized at an operating point – more of negative feedbacks as well as tiny capacitors of some transistors cause huge differences among the magnitudes of poles and (especially) zeros of a transfer function.
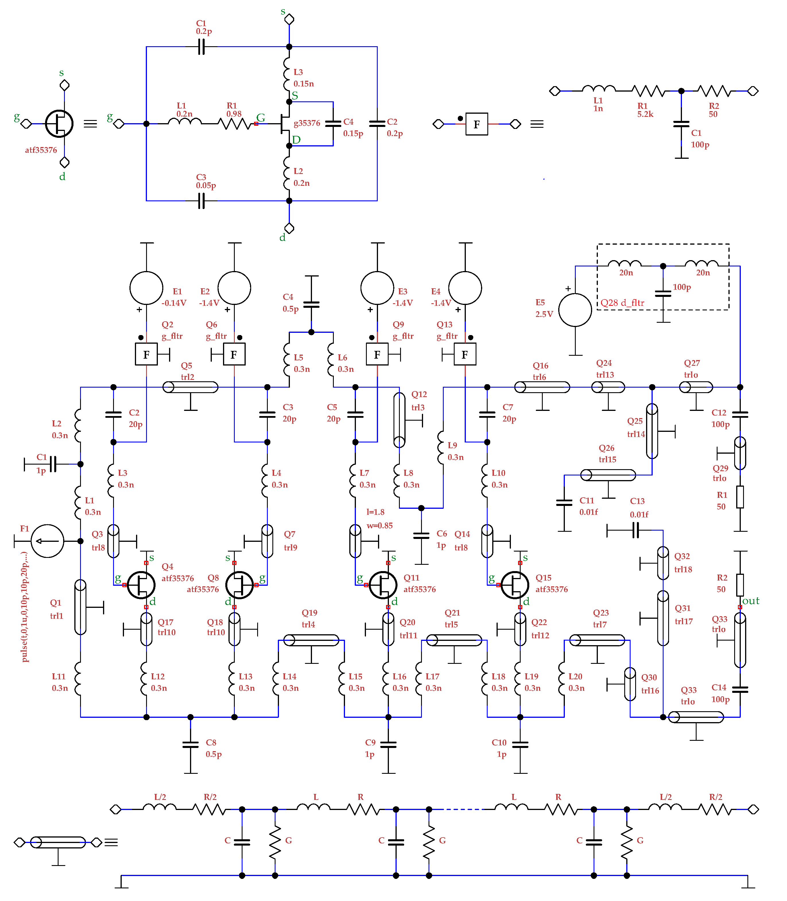
- A distributed microwave oscillator [40] represents the most demanding test – the LRCG models of microstrip lines as well as the models of pHEMTs contain some (indeed) extremely small values, therefore, the frequency-scaled semisymbolic analysis is thoroughly verified here.
- First of all, the paper shows that the formulation of the system of equations for the frequency-scaled semisymbolic analysis is very simple, only a slightly more complicated in comparison with the standard (unscaled) semisymbolic analysis. Moreover, recalculation of the results of the frequency-scaled semisymbolic analysis to the actual (untransformed) values of the poles and zeros of the circuit is also very simple.
- Although the above operations (both before and after the semisymbolic analysis) are very simple to implement, they lead to a substantial accuracy improvement, which is clearly demonstrated in the four selected examples. And this uncomplicated adjustment of the algorithm, leading to much more accurate results, is the main purpose of the article.
2. Brief Characteristic of Semisymbolic Analysis
2.1. Reduction of Generalized Problem of Eigenvalues to Standard Problem of Eigenvalues
2.2. Extraordinary Step for Reduction of “Irreducible” Non-diagonal Elements
2.3. Pivoting
2.4. Final Form of Transfer Function
3. Analytically Solved Example of Reduction Algorithm on Dynamically Degenerate Circuit
4. Modifying Equations for Frequency-Scaled Semisymbolic Analysis
4.1. Formulating Modified System
4.2. Determining Actual Poles, Zeros, and Constant of Transfer Function
4.3. Note About Controlling Factor
5. Sample Examples of Different Levels of Complexity
5.1. Antenna Low-Noise Preamplifier for Multi-Constellation Receiver of Satellite Navigation
5.2. Discrete Operational Power Amplifier Working in AB Class Mode
5.3. MDA 272 Integrated Operational Amplifier
5.4. Distributed Tunable Microwave Oscillator
6. Combination of Frequency Scaling and More Accurate Arithmetic
7. Another Minor, but Important Improvement
8. Discussion
9. Conclusions
- A new method based on the frequency scaling is suggested for the semisymbolic analysis that significantly improves the accuracy of poles and zeros of transfer functions.
- The proposed procedure is particularly important for modern microwave circuits, for which the semisymbolic analysis leads to a huge difference in the magnitude of the matrix elements and hence to a numeric instability.
- In this way, even very difficult tasks can be operated even by using the standard 64-bit implementations of algorithms for the semisymbolic analysis.
- Implementation of the frequency scaling into existing subroutines for semisymbolic analysis is very easy, and one of the possible ways is shown in the article.
- Four difficult tasks have been demonstrated, for which it is not possible to achieve accurate poles and/or zeros by a 64-bit algorithm implementation. These tasks can only be solved with the newly proposed frequency scaling in the 64-bit implementation (or by less common 128-bit implementation, e.g., or by a combination of both).
- Possible combination of the frequency scaling and a more accurate (especially 128-bit) arithmetic is also considered. (Although the article is primarily focused on the scaling.)
- The article also contains an illustrative analytically solved example of an unusual dynamically degenerate circuit in which an extraordinary step of the reduction must be used.
Author Contributions
Funding
Data Availability Statement
Acknowledgments
Conflicts of Interest
References
- Biolek, D. S-Z semi-symbolic simulation of switched networks. In Proceedings of the 1997 IEEE International Symposium on Circuits and Systems (ISCAS). IEEE, 1997, Vol. 3, pp. 1748–1751. [CrossRef]
- Balik, F. Semi-symbolic method of AC analysis and optimization of electronic integrated circuits via multiparameter large change sensitivity. Electroscope 2009, 209, 225–234. ISSN 1802-4564.
- Rodanski, B.S.; Hassoun, M.M. Symbolic analysis. In Circuit Analysis and Feedback Amplifier Theory; CRC Press, 2018. 432 p., . [CrossRef]
- Balik, F. A semi-symbolic method of electronic circuit design by pole and zero distribution optimization using time-constants approximation including inductors. In Proceedings of the 2010 XIth International Workshop on Symbolic and Numerical Methods, Modeling and Applications to Circuit Design (SM2ACD). IEEE, 2010, pp. 1–6. [CrossRef]
- Syed, W.U.; Elfadel, I.A.M. Symbolic Modeling of Tapered Beams in Piezoelectric Energy Harvesters. In Proceedings of the 2023 Symposium on Design, Test, Integration & Packaging of MEMS/MOEMS (DTIP). IEEE, 2023, pp. 1–4. [CrossRef]
- Biolek, D.; Biolková, V.; Kolka, Z.; Biolek, Z. Basis Functions for a Transient Analysis of Linear Commensurate Fractional-Order Systems. Algorithms 2023, 16(7), 335. [CrossRef]
- Petrzela, J.; Gotthans, T. New Chaotic Dynamical System with a Conic-Shaped Equilibrium Located on the Plane Structure. Applied Sciences 2017, 7(10), 976. [CrossRef]
- Leng, K.; Shankar, M.; Thiyagalingam, J. Zero coordinate shift: Whetted automatic differentiation for physics-informed operator learning. Journal of Computational Physics 2024. [CrossRef]
- Ramirez, A.; Abdel-Rahaman, M.; Noda, T. Frequency-domain modeling of time-periodic switched electrical networks: A review. Ain Shams Engineering Journal 2018, 9, 2527–2533. [CrossRef]
- Xu, H.; Zeng, Y.; Zheng, J.; Chen, K.; Liu, W.; Zhao, Z. FPGA-Based Implicit-Explicit Real-time Simulation Solver for Railway Wireless Power Transfer with Nonlinear Magnetic Coupling Components. IEEE Transactions on Transportation Electrification 2023. [CrossRef]
- Brim, L.; Pastva, S.; Šafránek, D.; Šmijáková, E. Parallel One-Step Control of Parametrised Boolean Networks. Mathematics 2021, 9(5), 560. [CrossRef]
- Rübner-Petersen, T. On sparse matrix reduction for computing the poles and zeros of linear systems. In Proceedings of the 4th International Symposium on Network Theory, Ljubljana, Slovenia, 1979.
- Bini, D.A.; Noferini, V. Solving polynomial eigenvalue problems by means of the Ehrlich–Aberth method. Linear Algebra and its Applications 2013, 439, 1130–1149. [CrossRef]
- Lehoucq, R.; Sorensen, D.; Yang, C. ARPACK Users’ Guide: Solution of Large-Scale Eigenvalue Problems with Implicitly Restarted Arnoldi Methods; SIAM Publications: Philadelphia, PA, 1998. ISBN 0-89871-407-9.
- Saad, Y. Numerical Methods for Large Eigenvalue Problems: Revised Edition; Classics in Applied Mathematics, SIAM Publications: Philadelphia, PA, 2011. [CrossRef]
- Sorensen, D.C. Numerical methods for large eigenvalue problems. Acta Numerica 2002, 11, 519–584. [CrossRef]
- Dobeš, J.; Míchal, J.; Vejražka, F.; Biolková, V. An Accurate and Efficient Computation of Poles and Zeros of Transfer Functions for Large Scale Analog Circuits and Digital Filters. In Proceedings of the Transactions on Engineering Technologies: World Congress on Engineering and Computer Science 2019. Springer, 2021, pp. 99–117. [CrossRef]
- Ray, S. Fortran 2018 with Parallel Programming; Taylor & Francis: Boca Raton, FL, 2020. [CrossRef]
- Curcic, M. Modern Fortran: Building efficient parallel applications; Manning Publications Co.: Shelter Island, NY, 2020. ISBN 9781617295287.
- Rump, S.M. Computational error bounds for multiple or nearly multiple eigenvalues. Linear Algebra and its Applications 2001, 324, 209–226. [CrossRef]
- Kolka, Z.; Horák, M.; Biolek, D.; Biolková, V. Accurate Semisymbolic Analysis of Circuits with Multiple Roots. In Proceedings of the 13th WSEAS International Conference on Circuits, World Scientific and Engineering Academy and Society, Rhodes, Greece, 2009; pp. 178–181. ISSN 1790-5117, ISBN 978-960-474-096-3.
- Zhu, M.Z.; Qi, Y.E. On the Eigenvalues Distribution of Preconditioned Block Two-by-two Matrix. IAENG International Journal of Applied Mathematics 2016, 46, 500–504. ISSN 1992-9986 (online), 1992-9978 (print).
- Diez, A.; Feydy, J. An optimal transport model for dynamical shapes, collective motion and cellular aggregates, 2024, [2402.17086].
- Biolek, D.; Biolková, V. Secondary Root Polishing: Increasing the Accuracy of Semisymbolic Analysis of Electronic Circuits. WSEAS Transactions on Mathematics 2004, 3, 493–497. ISSN 1109-2769.
- Stefański, T.P. Electromagnetic problems requiring high-precision computations. IEEE Antennas and Propagation Magazine 2013, 55, 344–353. [CrossRef]
- Dobeš, J.; Míchal, J.; Banáš, S. Accurate Semisymbolic Analysis with Usage of 128-bit Arithmetics. In Proceedings of the RADIO 2018, Mauritius, 2018; pp. 1–2.
- Nannen, L.; Wess, M. Computing scattering resonances using perfectly matched layers with frequency dependent scaling functions. BIT Numerical Mathematics 2018, 58, 373–395. [CrossRef]
- Solano-Perez, J.A.; Martínez-Inglés, M.T.; Molina-Garcia-Pardo, J.M.; Romeu, J.; Jofre-Roca, L.; Ballesteros-Sánchez, C.; Rodríguez, J.V.; Mateo-Aroca, A. Terahertz Frequency-Scaled Differential Imaging for Sub-6 GHz Vehicular Antenna Signature Analysis. Sensors 2020, 20, 5636. [CrossRef]
- Rauber, T.; Rünger, G. DVFS RK: performance and energy modeling of frequency-scaled multithreaded Runge-Kutta methods. In Proceedings of the 2019 27th Euromicro International Conference on Parallel, Distributed and Network-Based Processing (PDP). IEEE, Feb. 2019, pp. 392–399. [CrossRef]
- Cai, W.; Li, X.; Liu, L. A Phase Shift Deep Neural Network for High Frequency Approximation and Wave Problems. SIAM Journal on Scientific Computing 2020, 42, A3285–A3312. [CrossRef]
- Song, K.W.; Chiavazzo, S.; Kyriienko, O. Microscopic theory of nonlinear phase space filling in polaritonic lattices. Physical Review Research 2024, 6(2), 023033. [CrossRef]
- Dobeš, J.; Míchal, J.; Vejražka, F.; Biolková, V. An accurate and efficient computation of zeros and poles of transfer function for large scale circuits. Lecture Notes in Engineering and Computer Science: Proceedings of The World Congress on Engineering and Computer Science 2019, 22–24 October, 2019, San Francisco, USA, pp. 78–83. ISSN 20780958, ISBN 978-988140487-9.
- Mann, H. Using a Computer in Electrical Engineering Designs; State Publishing House of Technical Literature: Prague, 1984. (Original in Czech).
- Rudolph, M.; Apte, A.M. Nonlinear Noise Modeling: Using Nonlinear Circuit Simulators to Simulate Noise in the Nonlinear Domain. IEEE Microwave Magazine 2021, 22, 47–64. [CrossRef]
- Traversa, F.L.; Bonnin, M.; Bonani, F. The Complex World of Oscillator Noise: Modern Approaches to Oscillator (Phase and Amplitude) Noise Analysis. IEEE Microwave Magazine 2021, 22, 24–32. [CrossRef]
- Dobeš, J.; Černý, D.; Vejražka, F.; Navrátil, V. Comparing the steady-state procedures based on epsilon-algorithm and sensitivity analysis. In Proceedings of the 2015 IEEE International Conference on Electronics, Circuits, and Systems (ICECS). IEEE, 2015, pp. 601–604. [CrossRef]
- Boglione, L. A Brief Walk Through Noise: From Basic Concepts to Advanced Measurement Techniques. IEEE Microwave Magazine 2021, 22, 33–46. [CrossRef]
- Dobeš, J.; Žalud, V. Modern Radio Engineering, 2nd ed.; BEN Publications: Prague, 2010, 768 p., e-book. ISBN 978-80-7300-293-0.
- Roberge, J.K. OPERATIONAL AMPLIFIERS Theory and Practice; John Wiley & Sons Inc.: New York, 1975. ISBN 0-471-72585-4.
- Divina, L.; Skvor, Z. The distributed oscillator at 4 GHz. IEEE Transactions on Microwave Theory and Techniques 1998, 46, 2240–2243. [CrossRef]
- Massobrio, G.; Antognetti, P. Semiconductor Device Modeling With SPICE, 2nd ed.; McGraw-Hill, Inc.: New York, 1993. ISBN 0-07-002469-3.
- Sussman-Fort, S.E.; Hantgan, J.C.; Huang, F.L. A SPICE Model for Enhancement- and Depletion-Mode GaAs FET’s. IEEE Transactions on Microwave Theory and Techniques 1986, 34, 1115–1119. [CrossRef]
- Dobeš, J. Using Modified GaAs FET Model Functions for the Accurate Representation of PHEMTs and Varactors. In Proceedings of the 12th IEEE Mediterranean Electrotechnical Conference (IEEE Cat. No. 04CH37521). IEEE, 2004, Vol. 1, pp. 35–38. [CrossRef]
- Riaz, M.; Ahmed, M.M.; Munir, U. An improved model for current voltage characteristics of submicron SiC MESFETs. Solid-State Electronics 2016, 121, 54–61. [CrossRef]
- Yang, J.; Jia, Y.; Ye, N.; Gao, S. A novel empirical IV model for GaN HEMTs. Solid-State Electronics 2018, 146, 1–8. [CrossRef]






| No.a | 64-bit | 2048-bit |
|---|---|---|
| ⋯ | ⋯ | ⋯ |
| ⋯ | ⋯ | ⋯ |
| ⋯ | ⋯ | ⋯ |
| ⋯ | ⋯ | ⋯ |
| No.a | 64-bit | 2048-bit |
|---|---|---|
| ⋯ | ⋯ | ⋯ |
| b | ||
| ⋯ | ⋯ | ⋯ |
| c | ||
| ⋯ | ⋯ | ⋯ |
| ⋯ | ⋯ | ⋯ |
| ⋯ | ⋯ | ⋯ |
| ⋯ | ⋯ | ⋯ |
| ⋯ | ⋯ | ⋯ |
| ⋯ | ⋯ | ⋯ |
| ⋯ | ⋯ | ⋯ |
| d |
| No.a | 256-bit | 2048-bit & 64-bit b |
|---|---|---|
| c | ||
| ⋯ | ⋯ | ⋯ |
| d | ||
| ⋯ | ⋯ | ⋯ |
| e | ||
| ⋯ | ⋯ | ⋯ |
| f | (2048-bit) | |
| (64-bit) | ||
| ⋯ | ⋯ | ⋯ |
Disclaimer/Publisher’s Note: The statements, opinions and data contained in all publications are solely those of the individual author(s) and contributor(s) and not of MDPI and/or the editor(s). MDPI and/or the editor(s) disclaim responsibility for any injury to people or property resulting from any ideas, methods, instructions or products referred to in the content. |
© 2025 by the authors. Licensee MDPI, Basel, Switzerland. This article is an open access article distributed under the terms and conditions of the Creative Commons Attribution (CC BY) license (http://creativecommons.org/licenses/by/4.0/).