Submitted:
07 April 2025
Posted:
08 April 2025
You are already at the latest version
Abstract
Keywords:
1. Introduction
1.1. Background to the Study
1.2. Rationale and Aim
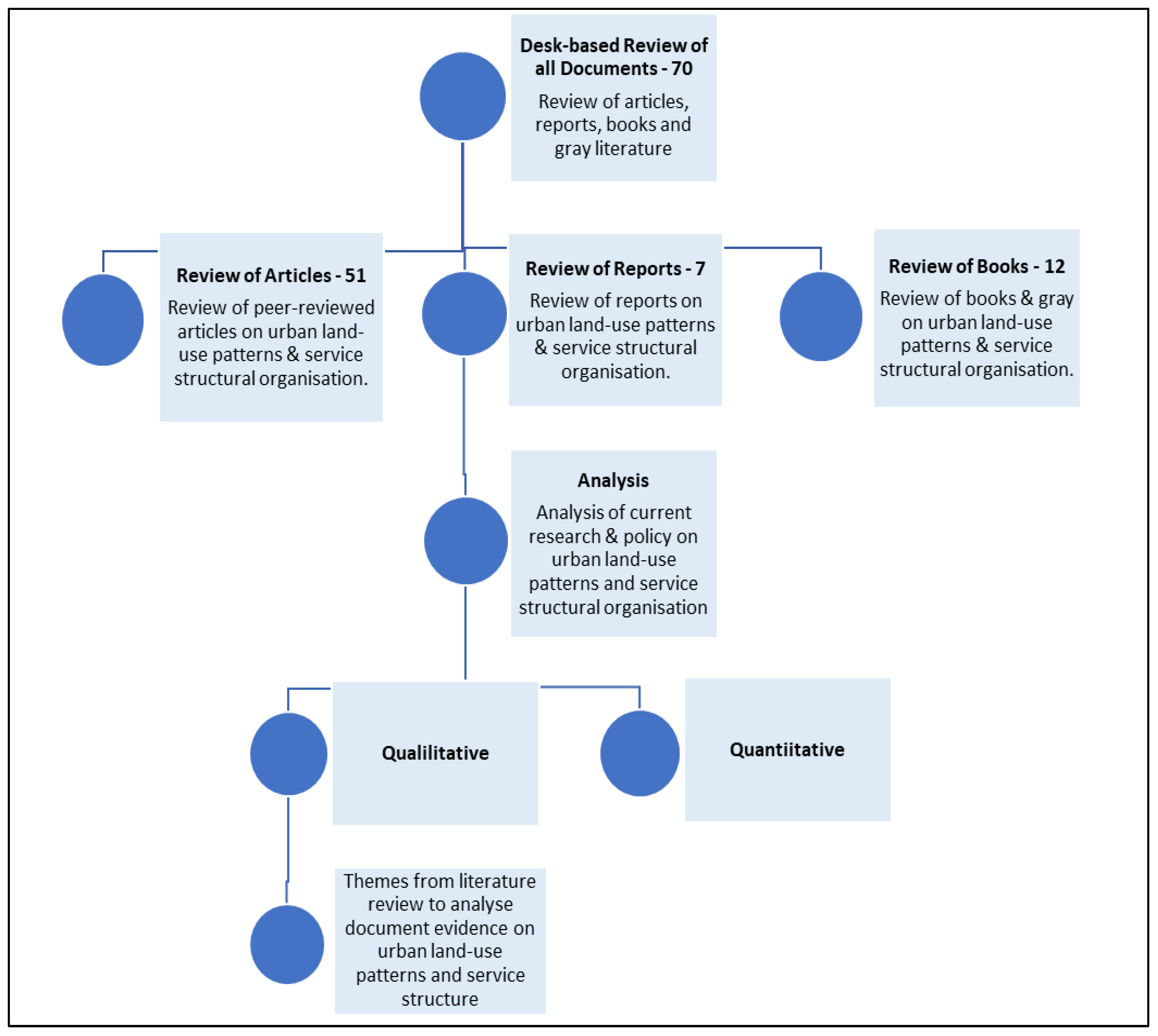
2. Methodology

3. Results
3.1. Overview of the Literature
3.2. Bibliographic Analysis
3.3. Review of Literature
3.3.1. A Brief Theoretical Review
3.3.2. Current Research on Urban Land-Use Patterns
3.3.3. Recent Studies on Land-Use Dynamics and Their Implications for Urban Planning
- the location and layout of new urban land;
- the predominant use of the new urban use (residential, commercial, industrial, recreational, or other) and the land cover characteristics (such as the imperviousness of surfaces and the emission of pollutants);
- the prior land-use and land cover (agricultural, forest, and natural); and
- the efficiency of land-use.
3.3.4. Urban Land Tenure and Administration
3.3.5. Policy Frameworks Governing Urban Land-Use and Service Organization
- Planning, which reflects the “traditional” regulatory approach of spatial planning to establish legally binding guidelines for land-use through regulatory plans, and
- The “economic” approach to land-use policy is reflected in the market, which uses “market-based instruments” to alter incentives so that actors use the land as planned. For example, one of the most effective strategies to reduce the overall quantity of land that has been urbanised is to implement taxing schemes that impose additional costs on land development (Song and Zenou, 2006).
- Management; illustrating the “persuasive” strategy that seeks to alter the conduct of land-using actors by either informing them of the repercussions of their actions or incorporating them in a dialogue with those who want to limit land consumption (Song and Zenou, 2006).
3.3.6. Existing Policies Affecting Urban Service Delivery and Land-Use Integration
4. Discussion and Conclusions
4.1. Discussion
4.2. Conclusions
Acknowledgments
Conflicts of Interest
References
- Acheampong, R.A. Spatial Planning in Ghana; Springer Nature: New York, 2019. [Google Scholar]
- Afiik, B.; Akanbang, A.; Ibrahim, A.; Yakubu, Z. The evolving dynamics of land administration and its implications for physical planning in Sub-Saharan Africa: Experiences from Wa, Ghana; Springer Nature, 2021; volume 1, p. 259. [Google Scholar]
- Akaateba, M.A.; Huang, H.; Adumpo, E.A. Between co-production and institutional hybridity in land delivery: Insights from local planning practice in peri-urban Tamale, Ghana. Land Use Policy 2018, 72, 215–226. [Google Scholar] [CrossRef]
- Amin, A.; Lewis-Lettington, R.; Njuguna, S. Effectiveness of planning law in Sub-Saharan Africa. In Land issues for urban governance in Sub-Saharan Africa; Springer: Cham, 2021; pp. 103–120. [Google Scholar]
- Amoako, C.; Boamah, E.F. Build as you earn and learn: informal urbanism and incremental housing financing in Kumasi, Ghana. J. Hous. Built Environ. 2016, 32, 429–448. [Google Scholar] [CrossRef]
- Appiah, D.O.; Asante, F.; Nketiah, B. Perspectives on Agricultural Land Use Conversion and Food Security in Rural Ghana. Sci 2019, 1, 14. [Google Scholar] [CrossRef]
- Asabere, S.B.; Acheampong, R.A.; Ashiagbor, G.; Beckers, S.C.; Keck, M.; Erasmi, S.; Schanze, J.; Sauer, D. Urbanization, land use transformation and spatio-environmental impacts: Analyses of trends and implications in major metropolitan regions of Ghana. Land Use Policy 2020, 96. [Google Scholar] [CrossRef]
- Balázs, B.; Nemes, G.; Tisenkopfs, T. (2013). “Urban food strategies in Central and Eastern Europe: What's specific and what's at stake?” ‘Universita degli Studi di Milano-Bicocca Symphonya Emerging Issues in Management,’ doi: https://core.ac.uk/download/18544754.pdf.
- Banda, L. (2019). Corruption in urban land administration in Lusaka city: Drivers and forms. Lusaka: The University of Zambia. Unpublished Doctoral Thesis.
- Bengston, D.N.; Fletcher, J.O.; Nelson, K.C. Public policies for managing urban growth and protecting open space: policy instruments and lessons learned in the United States. Landsc. Urban Plan. 2004, 69, 271–286. [Google Scholar] [CrossRef]
- Bengston, D.N.; Potts, R.S.; Fan, D.P.; Goetz, E.G. An analysis of the public discourse about urban sprawl in the United States: Monitoring concern about a major threat to forests. For. Policy Econ. 2005, 7, 745–756. [Google Scholar] [CrossRef]
- Brown, I.; Berry, P.; Everard, M.; Firbank, L.; Harrison, P.; Lundy, L.; Quine, C.; Rowan, J.; Wade, R.; Watts, K. Identifying robust response options to manage environmental change using an Ecosystem Approach: A stress-testing case study for the UK XXX. Environ. Sci. Policy 2015, 52, 74–88. [Google Scholar] [CrossRef]
- Bryan, B.A.; Crossman, N.D.; Nolan, M.; Li, J.; Navarro, J.; Connor, J.D. Land use efficiency: anticipating future demand for land-sector greenhouse gas emissions abatement and managing trade-offs with agriculture, water, and biodiversity. Global Change Biology 2015, 21, 4098–4114. [Google Scholar] [CrossRef]
- Burdett, M. (2018). Urban land use patterns and models.
- Byamugisha, F.F. Securing Africa’s land for shared prosperity: A program to scale up reforms and investments; The World Bank: Geneva, 2013. [Google Scholar]
- Chimhowu, A. The ‘new’ African customary land tenure. Characteristic, features and policy implications of a new paradigm. Land Use Policy 2019, 81, 897–903. [Google Scholar] [CrossRef]
- Chino, M.; Clark, W.; Compher, C.; Graham et al. (2010). “Indigenous health – Australia, Canada, New Zealand and the United States - Laying claim to a future that embraces health for us all.” Digital Scholarship@UNLV, doi: https://digitalscholarship.unlv.edu/cgi/viewcontent.cgi?article=1206&context=community_health_sciences_fac_articles.
- Shaheen, S.; Cohen, A.; Dowd, M.; Davis, R. (2019). “A framework for integrating transportation into smart cities,” SJSU Scholar Works, doi: https://core.ac.uk/download/289097213.pdf.
- Collins, A.; Mitchell, M.I. Revisiting the World Bank's land law reform agenda in Africa: The promise and perils of customary practices. J. Agrar. Chang. 2017, 18, 112–131. [Google Scholar] [CrossRef]
- Croton, B.S. (2019). How urban land use contributes to inequitable health outcomes: An interdisciplinary review & analysis. University Honors Theses. Paper 817. [CrossRef]
- Crush, J.; Peberdy, S.; Williams, V. (2006) “No. 17: International migration and good governance in the Southern African Region” Scholars Commons @ Laurier, doi: https://core.ac.uk/download/159478659.pdf.
- de Bruin, S.; Dengerink, J.; van, V.l.i.e.t. J. Urbanisation as driver of food system transformation and opportunities for rural livelihoods. Food Secur. 2021, 13, 781–798. [Google Scholar] [CrossRef] [PubMed]
- Dorosh, P.; Thurlow, J. Agglomeration, Growth and Regional Equity: An Analysis of Agriculture- versus Urban-led Development in Uganda. J. Afr. Econ. 2011, 21, 94–123. [Google Scholar] [CrossRef]
- Duranton, G. Growing through Cities in Developing Countries. World Bank Res. Obs. 2014, 30, 39–73. [Google Scholar] [CrossRef]
- EEA. Landscapes in transition. An account of 25 years of land cover change in Europe; EEA Report No 10/2017: https://www.eea.europa.eu/publications/landscapes-in-transition/at_download/file; 2017. [Google Scholar]
- Etingoff, K. Urban land use community-based planning; Apple Academic Press: Waretown, NJ, USA, 2017. [Google Scholar]
- Farrell, K. The Rapid Urban Growth Triad: A New Conceptual Framework for Examining the Urban Transition in Developing Countries. Sustainability 2017, 9, 1407. [Google Scholar] [CrossRef]
- Gaasch, N.; Rogga, S.; Strauß, C.; Zscheischler, J. (Eds.) Sustainable land management in a European context: A co-design approach; Human-Environment Interactions Series; Springer, 2021; vol. 8. [Google Scholar]
- Gallent, N. The rural-urban fringe: A new priority for planning policy? Planning Practice and Research 2006, 21, 383–393. [Google Scholar] [CrossRef]
- Getimis, P.; Reimer, M.; Blotevogel, H. Conclusion: Multiple trends of continuity and change. Spatial planning systems and practices in Europe, Reimer, M., Blotevogel, H., Eds.; Routledge: London and New York, 2014. [Google Scholar]
- GIZ; DGFIZ. Land use planning: Concept, tools and applications.; Federal Ministry for Economic Cooperation and Development (BMZ): Eschborn, Germany, 2012. [Google Scholar]
- Hersperger, A.M.; Ioja, C.; Steiner, F.; Tudor, C.A. Comprehensive consideration of conflicts in the land-use planning process: A conceptual contribution. Carpathian Journal of Earth and Environmental Sciences 2015, 10, 5–13. [Google Scholar]
- Hibshoosh, A.; Nelson, D.; Niles, J. (2001). “A Planning Template for Non-work Travel and Transit Oriented Development, MTI Report 01-12” SJSU Scholar Works. https://core.ac.uk/download/70413516.pdf.
- https://core.ac.uk/download/18544754.pdf.
- Appiah, D.O.; Asante, F.; Nketiah, B. Perspectives on Agricultural Land Use Conversion and Food Security in Rural Ghana. Sci 2019, 1, 14. [Google Scholar] [CrossRef]
- https://unstats.un.org/sdgs/indicators/indicators-list.
- https://www.ipcc.ch/site/assets/uploads/2019/11/SRCCL-Full-Report. Compiled-191128.pdf.
- IPBES/Montanarella, L.; Scholes, R.; Brainich, A. (Eds.) The IPBES assessment report on land degradation and restoration. Secretariat of the Intergovernmental Science-Policy Platform on Biodiversity and Ecosystem Services: Bonn, Germany, 2018; p. 744. [Google Scholar]
- IPCC. Climate change and land: An IPCC special report on climate change, desertification, land degradation, sustainable land management, food security, and greenhouse gas fluxes in terrestrial ecosystems. 2019.
- Javan, K.; Altaee, A.; BaniHashemi, S.; Darestani, M.; Zhou, J.; Pignatta, G. A review of interconnected challenges in the water–energy–food nexus: Urban pollution perspective towards sustainable development. Sci. Total. Environ. 2023, 912, 169319. [Google Scholar] [CrossRef]
- Jepsen, M.R.; Kuemmerle, T.; Müller, D.; Erb, K.; Verburg, P.H.; Haberl, H.; Vesterager, J.P.; Andrič, M.; Antrop, M.; Austrheim, G.; et al. Transitions in European land-management regimes between 1800 and 2010. Land Use Policy 2015, 49, 53–64. [Google Scholar] [CrossRef]
- Kawakami, M.; Shen, J.Z.; Pai, J.; GAO, X.; Zhang, M. (Eds.) Spatial Planning and Sustainable Development Approaches for Achieving Sustainable Urban Form in Asian Cities; www.doi10.1007/978-94-007-5922-0; Springer Science, 2013. [Google Scholar]
- Knight, R.S. Statutory recognition of customary land rights in Africa: An investigation into best practices for law-making and implementation; FAO Legislative Study 105, 2010. [Google Scholar]
- Korah, P.I.; Matthews, T.; Tomerini, D. Characterising spatial and temporal patterns of urban evolution in Sub-Saharan Africa: The case of Accra, Ghana. Land Use Policy 2019, 87, 104049. [Google Scholar] [CrossRef]
- Kosarko, G.; Weissbourd, R. (2011). “Economic Impacts of GO TO 2040” Chicago Community Trust, doi: https://core.ac.uk/download/71345969.pdf.
- Magigi, W. Urbanization and Its Impacts to Food Systems and Environmental Sustainability in Urban Space: Evidence from Urban Agriculture Livelihoods in Dar es Salaam, Tanzania. J. Environ. Prot. 2013, 04, 1137–1148. [Google Scholar] [CrossRef]
- Venter, C.; Mahendra, A.; Lionjanga, N. Urban expansion and mobility on the periphery in the global south. In Urban Form and Accessibility; Mulley, C., Nelson, J.D., Eds.; Elsevier, 2021. [Google Scholar] [CrossRef]
- McCann, B. (2007). “Community design for healthy eating: How land use and transportation solutions can help” Robert Wood Johnson Foundation, doi: https://core.ac.uk/download/71346379.pdf.
- McGranahan, G.; Marcotullio, P. Urban systems. Ecosystems and human well-being: Current state and trends. The Millennium Ecosystem Assessment Project, Hassan, R., Scholes, R.J., Ash, N., Eds.; 2005; vol. 1, 797–825. [Google Scholar]
- Metternicht, G. (2017). Land use planning. Global Land Outlook Working Paper.
- Metternicht, G. (2018). “Land use and spatial planning: Enabling sustainable development of land resources,” Springer Briefs in Earth Sciences, https://doi.org/10.100/978-3-319-71861-3. Accessed 12 Nov. 2021.
- Michaels, G.; Rauch, F.; Redding, S.J. Urbanization and Structural Transformation. Q. J. Econ. 2012, 127, 535–586. [Google Scholar] [CrossRef]
- Moreri, K.K. Documenting informal and customary land rights in Africa challenges of using participatory means. Afr J Land Policy Geospatial Science 2020, 3, 1–20. [Google Scholar]
- Mowoe, M. Land policies in Africa: a case study of Nigeria and Zambia. In Trajectory of land reform in post-colonial African states; Springer: Cham, 2019; pp. 75–90. [Google Scholar]
- Ni, S. Study on the Influence Mechanism of Land Use Patterns on Land Economic Benefits. BCP Bus. Manag. 2023, 49, 70–75. [Google Scholar] [CrossRef]
- Niewöhner, J.; Bruns, A.; Hostert, P.; Krueger, T.; Nielsen, J.Ø.; Haberl, H. (Eds.) Land use competition; Springer: Switzerland, 2016. [Google Scholar]
- Nuissl, H.; Siedentop, S. Urbanisation and land use change. In Sustainable land management in a European context.; Weith, T., Barkmann, T., Gaasch, N., Rogga, S., Strauß, C., Zscheischler, J., Eds.; Human-Environment Interactions, 2021. [Google Scholar] [CrossRef]
- OECD; Commission, E. Cities in the World; Organisation for Economic Co-Operation and Development (OECD): Paris, France, 2020. [Google Scholar]
- ORTI; A; MARIA; M; Alzetta, C.; Attorre Fabio Azzella et al. (2016). “Mapping and assessment of ecosystems and their services. Urban ecosystems” ‘Publications Office of the European Union,’ 2016, doi:https://core.ac.uk/download/74319726.pdf.
- Plieninger, T.; Draux, H.; Fagerholm, N.; Bieling, C.; Bürgi, M.; Kizos, T.; Kuemmerle, T.; Primdahl, J.; Verburg, P.H. The driving forces of landscape change in Europe: A systematic review of the evidence. Land Use Policy 2016, 57, 204–214. [Google Scholar] [CrossRef]
- Potel, J.; Owona, G.; Tumsherure, W. The Paradox of poverty amidst potentially plentiful natural resources of land in Rwanda. In Responsible and smart land management interventions: An African context; 2020; p. 37. [Google Scholar]
- Sharifi, A. Co-benefits and synergies between urban climate change mitigation and adaptation measures: A literature review. Sci. Total. Environ. 2021, 750, 141642. [Google Scholar] [CrossRef]
- Shumba, E. (2006). Service centre planning for rural development: A case of Mwense district. Lusaka: University of Zambia. Unpublished M.Sc. Thesis.
- Song, Y.; Zenou, Y. Property tax and urban sprawl: Theory and implications for US cities. J. Urban Econ. 2006, 60, 519–534. [Google Scholar] [CrossRef]
- Sumari, N.S.; Xu, G.; Ujoh, F.; Korah, P.I.; Ebohon, O.J.; Lyimo, N.N. A Geospatial Approach to Sustainable Urban Planning: Lessons for Morogoro Municipal Council, Tanzania. Sustainability 2019, 11, 6508. [Google Scholar] [CrossRef]
- United Nations, Department of Economic and Social Affairs (UNDESA) (2018). United Nations Statistics Division. Webpage on Sustainable Development Goal Indicators, Global Indicator framework for the Sustainable Development Goals and Targets of the 2030 Agenda for Sustainable Development. New York.
- van Vliet, J.; Birch-Thomsen, T.; Gallardo, M.; Hemerijckx, L.-M.; Hersperger, A.M.; Li, M.; Tumwesigye, S.; Twongyirwe, R.; van Rompaey, A. Bridging the rural-urban dichotomy in land use science. J. Land Use Sci. 2020, 15, 585–591. [Google Scholar] [CrossRef]
- Weith, T.; Warner, B.; Susman, R. Implementation of International Land Use Objectives - Discussions in Germany. Plan. Pr. Res. 2019, 34, 454–474. [Google Scholar] [CrossRef]
- Westlund, H.; Nilsson, P. Agriculture's transformation and land-use change in a post-urban world: A case study of the Stockholm region. J. Rural. Stud. 2022, 93, 345–358. [Google Scholar] [CrossRef]
- Williamson, I.; Enemark, S.; Wallace, J.; Rajabifard, A. Land administration for sustainable development.; ESRI Press Academic: Redlands, 2010; p. 487. [Google Scholar]
- World Bank. Democratic Republic of Congo urbanization review: Productive and inclusive cities for an emerging Congo; Directions in Development—Environment and Sustainable Development World Bank: Washington DC, 2018. [Google Scholar]
- World Bank (2022). Development Indicators, https://datacatalog.worldbank.org/search/dataset/0037712/ World-Development-Indicators.
- Yao, R.; Cao, J.; Wang, L.; Zhang, W.; Wu, X. Urbanization effects on vegetation cover in major African cities during 2001–2017. Int. J. Appl. Earth Obs. Geoinf. 2019, 75, 44–53. [Google Scholar] [CrossRef]
- Dyachia, Z.S.; Permana, A.S.; Ho, C.S.; Baba, A.N.; Agboola, O.P. Implications of Present Land Use Plan on Urban Growth and Environmental Sustainability in a Sub Saharan Africa City. Int. J. Built Environ. Sustain. 2017, 4. [Google Scholar] [CrossRef]


Disclaimer/Publisher’s Note: The statements, opinions and data contained in all publications are solely those of the individual author(s) and contributor(s) and not of MDPI and/or the editor(s). MDPI and/or the editor(s) disclaim responsibility for any injury to people or property resulting from any ideas, methods, instructions or products referred to in the content. |
© 2025 by the authors. Licensee MDPI, Basel, Switzerland. This article is an open access article distributed under the terms and conditions of the Creative Commons Attribution (CC BY) license (http://creativecommons.org/licenses/by/4.0/).