Submitted:
20 March 2025
Posted:
21 March 2025
You are already at the latest version
Abstract
Keywords:
1. Introduction
2. Results
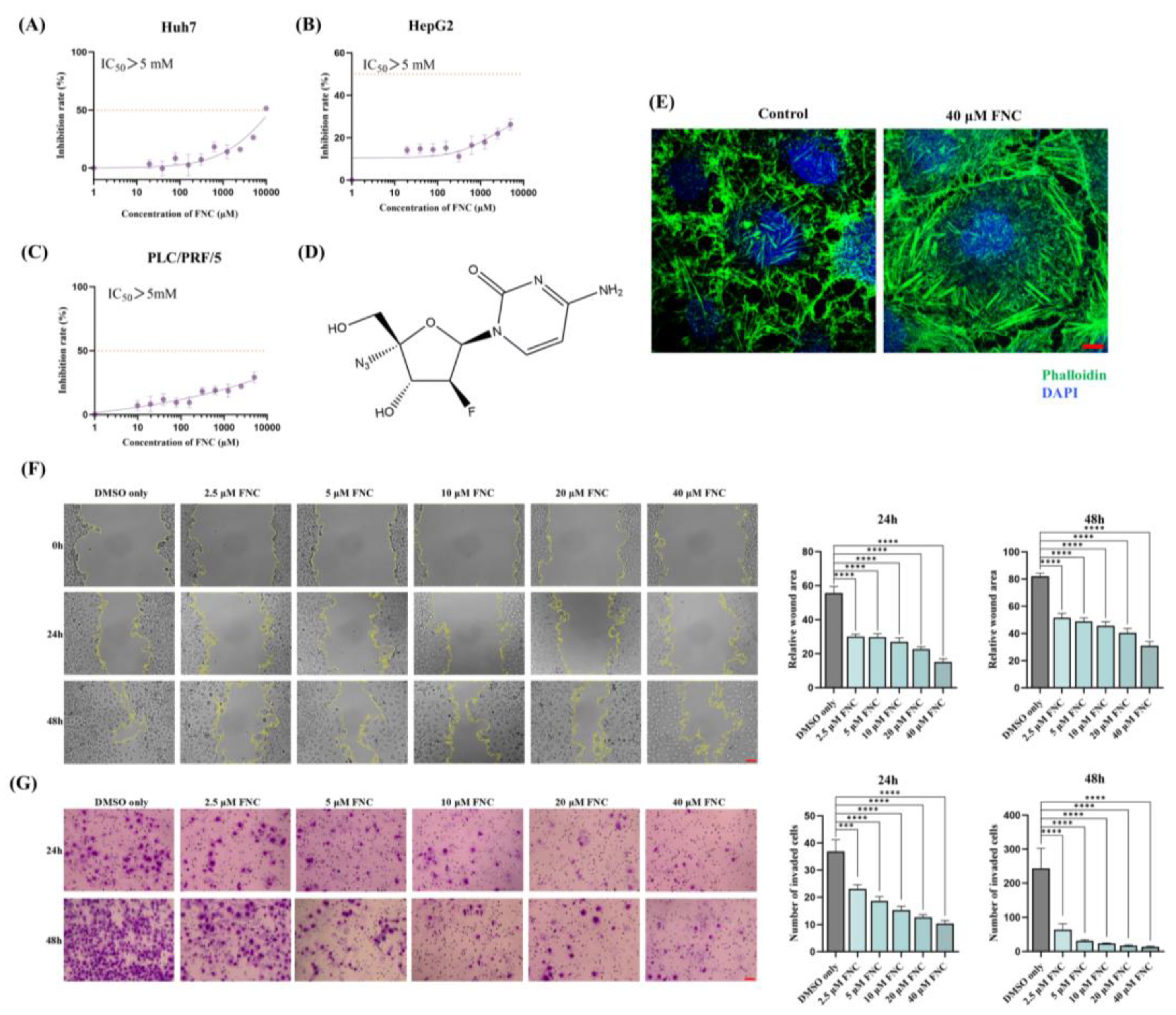
2.1. FNC Inhibits Migration and Invasion of Huh7 Cells
2.2. FNC Modulates a Subset of EMT Markers in Huh7 Cells
2.3. RNA-Seq Reveals FNC May Attenuate Liver Diseases and Function
2.4. HEY Family Members Were Downregulated in FNC-Treated Huh7 Cells
2.5. Molecular Docking, MST and MD Simulations Suggest Jagged1 Is a Potential Direct Target of FNC
3. Discussion
4. Materials and Methods
4.1. Cell Lines and Reagents
4.2. Cytotoxicity Assay
4.3. Wound-Healing Assay
4.4. Invasion Assay
4.5. RNA Sequencing
4.6. Western Blotting
4.7. Real-Time PCR
4.8. Immunofluorescence Microscopy
4.9. MST
4.10. Molecular Docking
4.11. MD Simulations
4.12. Statistical Analysis
Supplementary Materials
Author Contributions
Funding
Data Availability Statement
Acknowledgments
Conflicts of Interest
Abbreviations
| H-Bond | Hydrogen Bond |
| Pi-A | Pi-Alkyl |
| Pi-Cat | Pi-Cation |
| Hal | Halogen |
| C-H Bond | Carbon Hydrogen Bond |
| Pi-Pi | Pi-Pi Stacked |
| Pi-S | Pi-Sulfur |
| Attr-Chg | Attractive Charge |
| HIS | Histidine |
| TYR | Tyrosine |
| SER | Serine |
| VAL | Valine |
| ARG | Arginine |
| CYS | Cysteine |
| ASP | Aspartic acid |
| GLY | Glycine |
| GLN | Glutamine |
| PRO | Proline |
References
- J.M. Llovet, R.K. Kelley, A. Villanueva, A.G. Singal, E. Pikarsky, S. Roayaie, R. Lencioni, K. Koike, J. Zucman-Rossi, R.S. Finn, Hepatocellular carcinoma, Nat Rev Dis Primers (2021).
- J. Zucman-Rossi, A. Villanueva, J.C. Nault, J.M. Llovet, Genetic Landscape and Biomarkers of Hepatocellular Carcinoma, Gastroenterology (2015) 1226-1239.e4.
- D.W.H. Ho, R.C.L. Lo, L.K. Chan, I.O.L. Ng, Molecular pathogenesis of hepatocellular carcinoma, Liver Cancer (2016) 290–302.
- J.M. Llovet, R. Pinyol, R.K. Kelley, A. El-Khoueiry, H.L. Reeves, X.W. Wang, G.J. Gores, A. Villanueva, Molecular pathogenesis and systemic therapies for hepatocellular carcinoma, Nat Cancer (2022) 386–401.
- N. Badwei, Hepatocellular Carcinoma Gene Expression: The New Era, Where It goes?, ILIVER (2023) 36–40.
- K.K. Youssef, M.A. Nieto, Epithelial–mesenchymal transition in tissue repair and degeneration, Nat Rev Mol Cell Biol (2024) 720–739.
- Dongre, R.A. Weinberg, New insights into the mechanisms of epithelial–mesenchymal transition and implications for cancer, Nat Rev Mol Cell Biol (2019) 69–84.
- D. Hanahan, R.A. Weinberg, Hallmarks of cancer: The next generation, Cell (2011) 646–674.
- E.D. Williams, D. Gao, A. Redfern, E.W. Thompson, Controversies around epithelial–mesenchymal plasticity in cancer metastasis, Nat Rev Cancer (2019) 716–732.
- S. Terry, P. Savagner, S. Ortiz-Cuaran, L. Mahjoubi, P. Saintigny, J.P. Thiery, S. Chouaib, New insights into the role of EMT in tumor immune escape, Mol Oncol (2017) 824–846.
- Y. Meng, Z. Bo, X. Feng, X. Yang, P.A. Handford, The Notch Signaling Pathway: Mechanistic Insights in Health and Disease, Engineering (2024) 212–232.
- J. Zavadil, L. Cermak, N. Soto-Nieves, E.P. Böttinger, Integration of TGF-β/Smad and Jagged1/Notch signalling in epithelial-to-mesenchymal transition, EMBO Journal (2004) 1155–1165.
- D. Kung-Chun Chiu, A. Pui-Wah Tse, C.T. Law, I. Ming-Jing Xu, D. Lee, M. Chen, R. Kit-Ho Lai, V. Wai-Hin Yuen, J. Wing-Sum Cheu, D. Wai-Hung Ho, C.M. Wong, H. Zhang, I. Oi-Lin Ng, C. Chak-Lui Wong, Hypoxia regulates the mitochondrial activity of hepatocellular carcinoma cells through HIF/HEY1/PINK1 pathway, Cell Death Dis (2019).
- A. Tsuru, T. Setoguchi, Y. Matsunoshita, H. Nagao-Kitamoto, S. Nagano, M. Yokouchi, S. Maeda, Y. Ishidou, T. Yamamoto, S. Komiya, Hairy/enhancer-of-split related with YRPW motif protein 1 promotes osteosarcoma metastasis via matrix metallopeptidase 9 expression, Br J Cancer (2015) 1232–1240.
- D. Jia, L. Wei, W. Guo, R. Zha, M. Bao, Z. Chen, Y. Zhao, C. Ge, F. Zhao, T. Chen, M. Yao, J. Li, H. Wang, J. Gu, X. He, Genome-wide copy number analyses identified novel cancer genes in hepatocellular carcinoma, Hepatology (2011) 1227–1236.
- D.B. Smith, G. Kalayanov, C. Sund, A. Winqvist, P. Pinho, T. Maltseva, V. Morisson, V. Leveque, S. Rajyaguru, S. Le Pogam, I. Najera, K. Benkestock, X.X. Zhou, H. Maag, N. Cammack, J.A. Martin, S. Swallow, N.G. Johansson, K. Klumpp, M. Smith, The design, synthesis, and antiviral activity of 4′-azidocytidine analogues against hepatitis C virus replication: The discovery of 4′-azidoarabinocytidine, J Med Chem (2009) 219–223.
- D. Fayzullina, R.K. Kharwar, A. Acharya, A. Buzdin, N. Borisov, P. Timashev, I. Ulasov, B. Kapomba, FNC: An Advanced Anticancer Therapeutic or Just an Underdog?, Front Oncol (2022) 1–8.
- J.L. Zhang, Y.H. Li, L.L. Wang, H.Q. Liu, S.Y. Lu, Y. Liu, K. Li, B. Liu, S.Y. Li, F.M. Shao, K. Wang, N. Sheng, R. Li, J.J. Cui, P.C. Sun, C.X. Ma, B. Zhu, Z. Wang, Y.H. Wan, S.S. Yu, Y. Che, C.Y. Wang, C. Wang, Q. Zhang, L.M. Zhao, X.Z. Peng, Z. Cheng, J.B. Chang, J.D. Jiang, Azvudine is a thymus-homing anti-SARS-CoV-2 drug effective in treating COVID-19 patients, Signal Transduct Target Ther (2021).
- Z. Ren, H. Luo, Z. Yu, J. Song, L. Liang, L. Wang, H. Wang, G. Cui, Y. Liu, J. Wang, Q. Li, Z. Zeng, S. Yang, G. Pei, Y. Zhu, W. Song, W. Yu, C. Song, L. Dong, C. Hu, J. Du, J. Chang, A Randomized, Open-Label, Controlled Clinical Trial of Azvudine Tablets in the Treatment of Mild and Common COVID-19, a Pilot Study, Advanced Science (2020).
- S.B. de Souza, P.G.A. Cabral, R.M. da Silva, R.F. Arruda, S.P. de F. Cabral, A.L.E.M. de Assis, A.B. Viana Junior, W.M.S. Degrave, A. dos S. Moreira, C.G. Silva, J. Chang, P. Lei, Phase III, randomized, double-blind, placebo-controlled clinical study: a study on the safety and clinical efficacy of AZVUDINE in moderate COVID-19 patients, Front Med (Lausanne) 10 (2023).
- L. Sun, Y. Peng, W. Yu, Y. Zhang, L. Liang, C. Song, J. Hou, Y. Qiao, Q. Wang, J. Chen, M. Wu, D. Zhang, E. Li, Z. Han, Q. Zhao, X. Jin, B. Zhang, Z. Huang, J. Chai, J.H. Wang, J. Chang, Mechanistic Insight into Antiretroviral Potency of 2′-Deoxy-2′-β-fluoro-4′-Azidocytidine (FNC) with a Long-Lasting Effect on HIV-1 Prevention, J Med Chem (2020) 8554–8566.
- X. Jing, S. Niu, Y. Liang, H. Chen, N. Wang, Y. Peng, F. Ma, W. Yue, Q. Wang, J. Chang, Y. Zhang, Y. Zhang, FNC inhibits non-small cell lung cancer by activating the mitochondrial apoptosis pathway, Genes Genomics (2022) 123–131.
- Q. Wang, X. Liu, Q. Wang, Y. Zhang, J. Jiang, X. Guo, Q. Fan, L. Zheng, X. Yu, N. Wang, Z. Pan, C. Song, W. Qi, J. Chang, FNC, a novel nucleoside analogue inhibits cell proliferation and tumor growth in a variety of human cancer cells, Biochem Pharmacol (2011) 848–855.
- Y. Zhang, C.P. Wang, X.X. Ding, N. Wang, F. Ma, J.H. Jiang, Q.D. Wang, J.B. Chang, FNC, a novel nucleoside analogue, blocks invasion of aggressive non-Hodgkin lymphoma cell lines via inhibition of the Wnt/beta;-catenin signaling pathway, Asian Pacific Journal of Cancer Prevention (2014) 6829–6835.
- Y. Zhang, R. Zhang, X. Ding, B. Peng, N. Wang, F. Ma, Y. Peng, Q. Wang, J. Chang, FNC efficiently inhibits mantle cell lymphoma growth, PLoS One (2017).
- N. Kumar, V. Delu, I. Ulasov, S. Kumar, R.K. Singh, S. Kumar, A. Shukla, A.K. Patel, L. Yadav, R. Tiwari, K. Rachana, S.P. Mohanta, V. Singh, A. Yadav, K. Kaushalendra, A. Acharya, Pharmacological Insights: Mitochondrial ROS Generation by FNC (Azvudine) in Dalton’s Lymphoma Cells Revealed by Super Resolution Imaging, Cell Biochem Biophys (2024) 873–883.
- N. Kumar, A. Shukla, S. Kumar, I. Ulasov, R.K. Singh, S. Kumar, A. Patel, L. Yadav, R. Tiwari, R. Paswan, S.P. Mohanta, Kaushalendra, J. Antil, A. Acharya, FNC (4′-azido-2′-deoxy-2′-fluoro(arbino)cytidine) as an Effective Therapeutic Agent for NHL: ROS Generation, Cell Cycle Arrest, and Mitochondrial-Mediated Apoptosis, Cell Biochem Biophys (2024) 623–639.
- C.M. Galmarini, J.R. Mackey, C. Dumontet, Nucleoside analogues and nucleobases targets involving DNA repair rather than replication and direct or indirect effects on mitochondria, 2002.
- L.P. Jordheim, D. Durantel, F. Zoulim, C. Dumontet, Advances in the development of nucleoside and nucleotide analogues for cancer and viral diseases, Nat Rev Drug Discov (2013) 447–464.
- Y.H. Yeo, M. Abdelmalek, S. Khan, C.A. Moylan, L. Rodriquez, A. Villanueva, J.D. Yang, Current and emerging strategies for the prevention of hepatocellular carcinoma, Nat Rev Gastroenterol Hepatol (2024).
- C.Y. Wu, J.T. Lin, H.J. Ho, C.W. Su, T.Y. Lee, S.Y. Wang, C. Wu, J.C. Wu, Association of nucleos(T)ide analogue therapy with reduced risk of hepatocellular carcinoma in patients with chronic hepatitis B - A nationwide cohort study, Gastroenterology (2014).
- T. Hosaka, F. Suzuki, M. Kobayashi, Y. Seko, Y. Kawamura, H. Sezaki, N. Akuta, Y. Suzuki, S. Saitoh, Y. Arase, K. Ikeda, M. Kobayashi, H. Kumada, Long-term entecavir treatment reduces hepatocellular carcinoma incidence in patients with hepatitis B virus infection, Hepatology (2013) 98–107.
- P. Marcellin, E. Gane, M. Buti, N. Afdhal, W. Sievert, I.M. Jacobson, M.K. Washington, G. Germanidis, J.F. Flaherty, R.A. Schall, J.D. Bornstein, K.M. Kitrinos, G.M. Subramanian, J.G. McHutchison, E.J. Heathcote, Regression of cirrhosis during treatment with tenofovir disoproxil fumarate for chronic hepatitis B: A 5-year open-label follow-up study, The Lancet (2013) 468–475.
- F. Li, Y. Zhang, C. Liu, J. Li, D. Zhang, Y. Gao, Clinical outcomes of cessation of nucleoside/nucleotide analogues in Chinese patients with HBeAg-negative chronic hepatitis B, ILIVER (2024).
- M. Morikawa, D. Koinuma, K. Miyazono, C.-H. Heldin, Genome-wide mechanisms of Smad binding, Oncogene (2013).
- Y. Muguruma, T. Yahata, T. Warita, K. Hozumi, Y. Nakamura, R. Suzuki, M. Ito, K. Ando, Jagged1-induced Notch activation contributes to the acquisition of bortezomib resistance in myeloma cells, Blood Cancer J (2017).
- Z. Liu, A.J. Sanders, G. Liang, E. Song, W.G. Jiang, C. Gong, Hey factors at the crossroad of tumorigenesis and clinical therapeutic modulation of hey for anticancer treatment, Mol Cancer Ther (2017) 775–786.
- T. Brabletz, R. Kalluri, M.A. Nieto, R.A. Weinberg, EMT in cancer, Nat Rev Cancer (2018) 128–134.
- H. Nakabayashi, K. Taketa, K. Miyano, T. Yamane, J. Sato1, Growth of Human Hepatoma Cell Lines with Differentiated Functions in Chemically Defined Medium, n.d.
- D.P. Aden, A. Fogel, S. Plotkin, I. Damjanov, B.B. Knowles, Controlled synthesis of HBsAg in a differentiated human liver carcinoma-derived cell line, 1979.
- K. Fukuyama, M. Asagiri, M. Sugimoto, H. Tsushima, S. Seo, K. Taura, S. Uemoto, K. Iwaisako, Gene expression profiles of liver cancer cell lines reveal two hepatocyte-like and fibroblast-like clusters, PLoS One (2021).
- M. Wang, S. Weng, C. Li, Y. Jiang, X. Qian, P. Xu, W. Ying, Proteomic overview of hepatocellular carcinoma cell lines and generation of the spectral library, Sci Data (2022).
- M. Uhlén, E. Björling, C. Agaton, C.A.K. Szigyarto, B. Amini, E. Andersen, A.C. Andersson, P. Angelidou, A. Asplund, C. Asplund, L. Berglund, K. Bergström, H. Brumer, D. Cerjan, M. Ekström, A. Elobeid, C. Eriksson, L. Fagerberg, R. Falk, J. Fall, M. Forsberg, M.G. Björklund, K. Gumbel, A. Halimi, I. Hallin, C. Hamsten, M. Hansson, M. Hedhammar, G. Hercules, C. Kampf, K. Larsson, M. Lindskog, W. Lodewyckx, J. Lund, J. Lundeberg, K. Magnusson, E. Malm, P. Nilsson, J. Ödling, P. Oksvold, I. Olsson, E. Öster, J. Ottosson, L. Paavilainen, A. Persson, R. Rimini, J. Rockberg, M. Runeson, Å. Sivertsson, A. Sköllermo, J. Steen, M. Stenvall, F. Sterky, S. Strömberg, M. Sundberg, H. Tegel, S. Tourle, E. Wahlund, A. Waldén, J. Wan, H. Wernérus, J. Westberg, K. Wester, U. Wrethagen, L.L. Xu, S. Hober, F. Pontén, A human protein atlas for normal and cancer tissues based on antibody proteomics, Molecular and Cellular Proteomics (2005) 1920–1932.
- F. Pontén, K. Jirström, M. Uhlen, The Human Protein Atlas - A tool for pathology, Journal of Pathology (2008) 387–393.
- Y. Meng, S. Sanlidag, S.A. Jensen, S.A. Burnap, W.B. Struwe, A.H. Larsen, X. Feng, S. Mittal, M.S.P. Sansom, C. Sahlgren, P.A. Handford, An N-glycan on the C2 domain of JAGGED1 is important for Notch activation, Sci Signal (2022).
- M.R. Zeronian, O. Klykov, J. Portell I de Montserrat, M.J. Konijnenberg, A. Gaur, R.A. Scheltema, B.J.C. Janssen, Notch-Jagged signaling complex defined by an interaction mosaic., Proc Natl Acad Sci U S A (2021).
- P. Taylor, H. Takeuchi, D. Sheppard, C. Chillakuri, S.M. Lea, R.S. Haltiwanger, P.A. Handford, Fringe-mediated extension of O-linked fucose in the ligand-binding region of Notch1 increases binding to mammalian Notch ligands., Proc Natl Acad Sci (2014) 7290–5.
- V.C. Luca, K.M. Jude, N.W. Pierce, M. V. Nachury, S. Fischer, K.C. Garcia, Structural basis for Notch1 engagement of Delta-like 4, Science (1979) 347 (2015) 847–853.
- V.C. Luca, B.C. Kim, C. Ge, S. Kakuda, D. Wu, M. Roein-Peikar, R.S. Haltiwanger, C. Zhu, T. Ha, K.C. Garcia, Notch-Jagged complex structure implicates a catch bond in tuning ligand sensitivity, Science (1979) 355 (2017) 1320–1324.
- C.R. Chillakuri, D. Sheppard, M. Xenia, G. Ilagan, L.R. Holt, F. Abbott, S. Liang, R. Kopan, P.A. Handford, S.M. Lea, Structural Analysis Uncovers Lipid-Binding Properties of Notch Ligands, CellReports (2013) 861–867.
- R.J. Suckling, B. Korona, P. Whiteman, C. Chillakuri, L. Holt, P.A. Handford, S.M. Lea, Structural and functional dissection of the interplay between lipid and Notch binding by human Notch ligands, EMBO J (2017) 2204–2215.
- C.J. Wienken, P. Baaske, U. Rothbauer, D. Braun, S. Duhr, Protein-binding assays in biological liquids using microscale thermophoresis, Nat Commun (2010).
- H.J.C. Berendsen, D. van der Spoel, R. van Drunen, GROMACS: A message-passing parallel molecular dynamics implementation, Comput Phys Commun (1995) 43–56.
- M.J. Abraham, T. Murtola, R. Schulz, S. Páll, J.C. Smith, B. Hess, E. Lindah, Gromacs: High performance molecular simulations through multi-level parallelism from laptops to supercomputers, SoftwareX 1–2 (2015) 19–25.
- D. Van Der Spoel, E. Lindahl, B. Hess, G. Groenhof, A.E. Mark, H.J.C. Berendsen, GROMACS: Fast, flexible, and free, J Comput Chem (2005) 1701–1718.
- K. Lindorff-Larsen, S. Piana, K. Palmo, P. Maragakis, J.L. Klepeis, R.O. Dror, D.E. Shaw, Improved side-chain torsion potentials for the Amber ff99SB protein force field, Proteins: Structure, Function and Bioinformatics (2010) 1950–1958.
- Tian Lu, Sobtop, Version [1.0(dev5)], (n.d.). http://sobereva.com/soft/Sobtop (accessed December 2, 2024).







| Protein * | Residue | Binding Mode | Binding Energy (kcal/mol) |
|---|---|---|---|
| Jagged1 | TYR 82 | H-Bond | -6.592 |
| SER 156 | H-Bond | ||
| SER 158 | H-Bond | ||
| VAL 86 | Pi-A | ||
| Jagged2 | SER 204 | SER 204 | -6.506 |
| ARG 114 | ARG 114 | ||
| CYS 198 | CYS 198 | ||
| ASP 176 | ASP 176 | ||
| TYR 203 | TYR 203 | ||
| DLL1 | HIS 182 | H-Bond | -5.707 |
| ASP 180 | H-Bond | ||
| TYR 183 | H-Bond | ||
| GLY 185 | H-Bond | ||
| CYS 179 | Hal/Pi-S | ||
| DLL4 | GLN 153 | H-Bond | -6.058 |
| CYS 175 | H-Bond | ||
| GLY 181 | H-Bond | ||
| ASP 182 | H-Bond/Attr-Chg | ||
| PRO 202 | C-H Bond |
Disclaimer/Publisher’s Note: The statements, opinions and data contained in all publications are solely those of the individual author(s) and contributor(s) and not of MDPI and/or the editor(s). MDPI and/or the editor(s) disclaim responsibility for any injury to people or property resulting from any ideas, methods, instructions or products referred to in the content. |
© 2025 by the authors. Licensee MDPI, Basel, Switzerland. This article is an open access article distributed under the terms and conditions of the Creative Commons Attribution (CC BY) license (http://creativecommons.org/licenses/by/4.0/).