Submitted:
02 December 2024
Posted:
03 December 2024
You are already at the latest version
Abstract
Keywords:
1. Introduction
2. Results
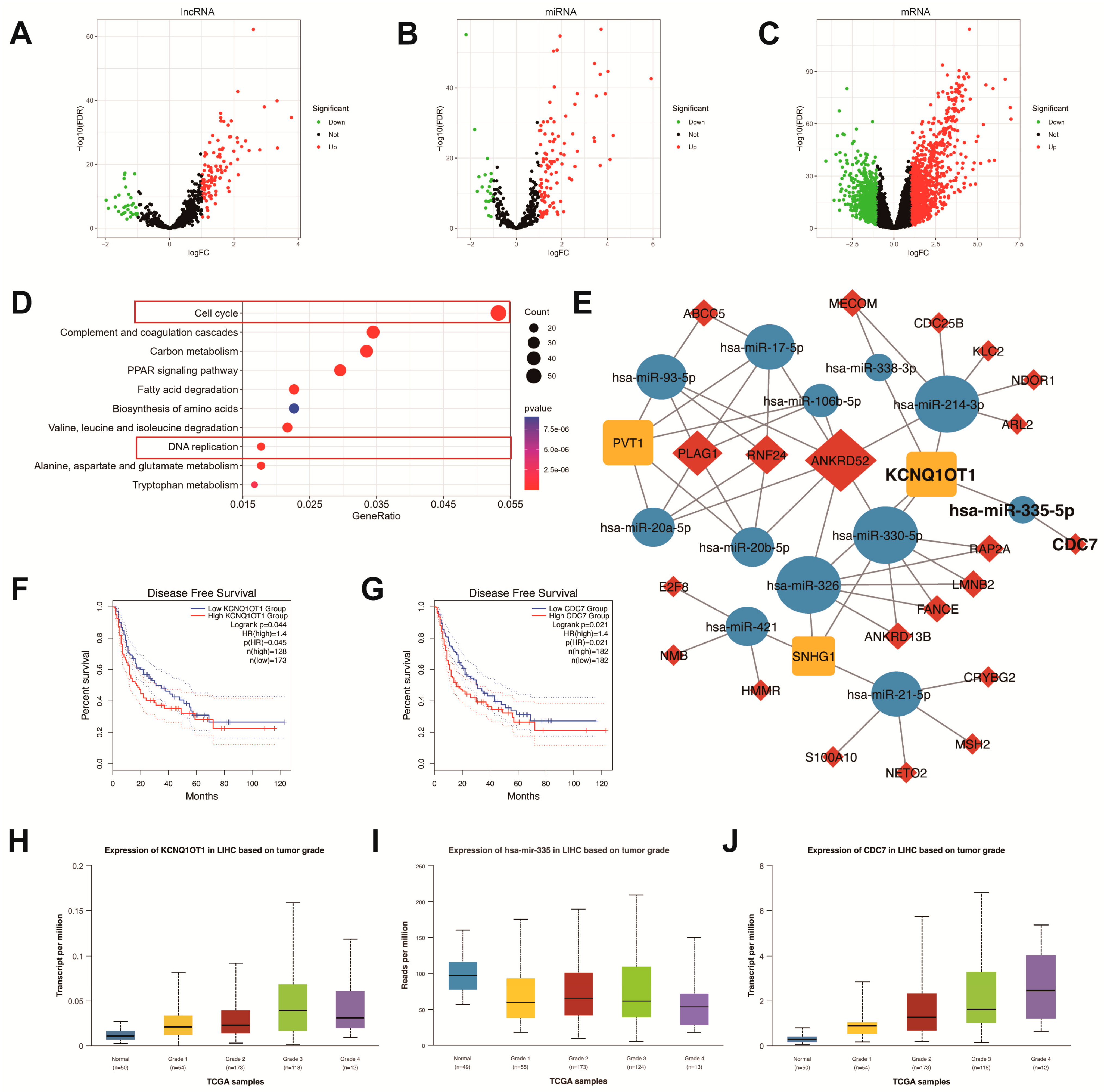
2.1. Significant genes in HCC included KCNQ1OT1, miR-335-5p, and CDC7
2.2. KCNQ1OT1 promotes malignant progression of HCC by inhibiting miR-335-5p
2.3. MiR-335-5p inhibits HCC proliferation and migration
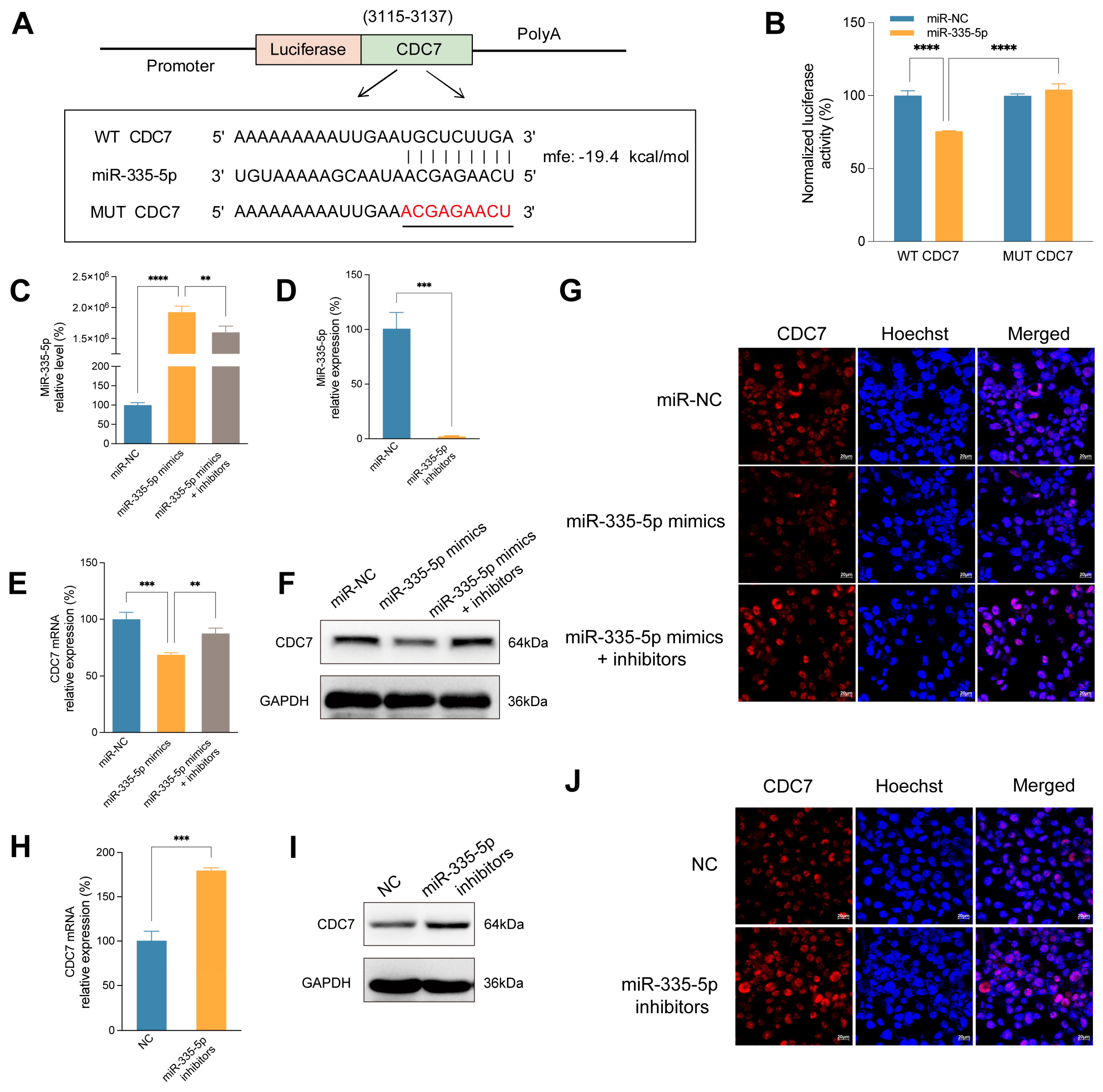
2.4. CDC7 is a critical target of miR-335-5p to promote HCC progression
2.5. KCNQ1OT1 promotes HCC progression through the miR-335-5p/CDC7 axis
2.6. Regulatory effect of KCNQ1OT1/miR-335-5p on CDC7 is induced by HBc
3. Discussion
4. Materials and Methods
4.1. TCGA data collection and ceRNA network construction
4.2. Cell culture and transfection
4.3. Luciferase reporter assay
4.4. Quantitative real-time polymerase chain reaction (qRT-PCR)
4.5. CCK-8 assay
4.6. Cell colony formation assay
4.7. Wound healing assay
4.8. Western blotting (WB)
4.9. Immunofluorescence
4.10. Immunohistochemistry
4.11. Statistical analysis
Supplementary Materials
Author Contributions
Funding
Institutional Review Board Statement
Informed Consent Statement
Data Availability Statement
Acknowledgments
Conflicts of Interest
References
- Hepatocellular Carcinoma. Nat Rev Dis Primers 2021, 7, 7. [CrossRef]
- Lefeuvre, C.; Le Guillou-Guillemette, H.; Ducancelle, A. A Pleiotropic Role of the Hepatitis B Virus Core Protein in Hepatocarcinogenesis. Int J Mol Sci 2021, 22, 13651. [Google Scholar] [CrossRef]
- Diab, A.; Foca, A.; Zoulim, F.; Durantel, D.; Andrisani, O. The Diverse Functions of the Hepatitis B Core/Capsid Protein (HBc) in the Viral Life Cycle: Implications for the Development of HBc-Targeting Antivirals. Antiviral Res 2018, 149, 211–220. [Google Scholar] [CrossRef] [PubMed]
- Bouchard, M.J.; Schneider, R.J. The Enigmatic X Gene of Hepatitis B Virus. J Virol 2004, 78, 12725–12734. [Google Scholar] [CrossRef]
- Chaturvedi, V.K.; Singh, A.; Dubey, S.K.; Hetta, H.F.; John, J.; Singh, M.P. Molecular Mechanistic Insight of Hepatitis B Virus Mediated Hepatocellular Carcinoma. Microb Pathog 2019, 128, 184–194. [Google Scholar] [CrossRef]
- Cui, M.; Xiao, Z.; Wang, Y.; Zheng, M.; Song, T.; Cai, X.; Sun, B.; Ye, L.; Zhang, X. Long Noncoding RNA HULC Modulates Abnormal Lipid Metabolism in Hepatoma Cells through an miR-9-Mediated RXRA Signaling Pathway. Cancer Res 2015, 75, 846–857. [Google Scholar] [CrossRef]
- Spizzo, R.; Almeida, M.I.; Colombatti, A.; Calin, G.A. Long Non-Coding RNAs and Cancer: A New Frontier of Translational Research? Oncogene 2012, 31, 4577–4587. [Google Scholar] [CrossRef]
- Singh, D.; Assaraf, Y.G.; Gacche, R.N. Long Non-Coding RNA Mediated Drug Resistance in Breast Cancer. Drug Resist Updat 2022, 63, 100851. [Google Scholar] [CrossRef]
- Bhan, A.; Soleimani, M.; Mandal, S.S. Long Noncoding RNA and Cancer: A New Paradigm. Cancer Res 2017, 77, 3965–3981. [Google Scholar] [CrossRef]
- Fan, J.; Xu, Y.; Wen, X.; Ge, S.; Jia, R.; Zhang, H.; Fan, X. A Cohesin-Mediated Intrachromosomal Loop Drives Oncogenic ROR lncRNA to Accelerate Tumorigenesis. Mol Ther 2019, 27, 2182–2194. [Google Scholar] [CrossRef]
- Chen, C.; Luo, Y.; He, W.; Zhao, Y.; Kong, Y.; Liu, H.; Zhong, G.; Li, Y.; Li, J.; Huang, J.; et al. Exosomal Long Noncoding RNA LNMAT2 Promotes Lymphatic Metastasis in Bladder Cancer. J Clin Invest 2020, 130, 404–421. [Google Scholar] [CrossRef]
- L, S.; L, P.; Y, T.; L, K.; Pp, P. A ceRNA Hypothesis: The Rosetta Stone of a Hidden RNA Language? Cell 2011, 146. [Google Scholar] [CrossRef]
- Majumdar, S.; Chakraborty, A.; Das, S.; Gorain, M.; Chatterjee, S.; Dey, I.; Bhowmik, S.; Ghosh, S.; Banerjee, S.; Ahammed, S.M.; et al. Sponging of Five Tumour Suppressor miRNAs by lncRNA-KCNQ1OT1 Activates BMPR1A/BMPR1B-ACVR2A/ACVR2B Signalling and Promotes Chemoresistance in Hepatocellular Carcinoma. Cell Death Discov 2024, 10, 274. [Google Scholar] [CrossRef]
- Zhan, K.; Pan, H.; Zhou, Z.; Tang, W.; Ye, Z.; Huang, S.; Luo, L. Biological Role of Long Non-Coding RNA KCNQ1OT1 in Cancer Progression. Biomed Pharmacother 2023, 169, 115876. [Google Scholar] [CrossRef]
- Wan, J.; Huang, M.; Zhao, H.; Wang, C.; Zhao, X.; Jiang, X.; Bian, S.; He, Y.; Gao, Y. A Novel Tetranucleotide Repeat Polymorphism within KCNQ1OT1 Confers Risk for Hepatocellular Carcinoma. DNA Cell Biol 2013, 32, 628–634. [Google Scholar] [CrossRef]
- Mukherjee, A.; Acharya, P.B.; Singh, A.; Kuppusamy Selvam, M. Identification of Therapeutic miRNAs from the Arsenic Induced Gene Expression Profile of Hepatocellular Carcinoma. Chem Biol Drug Des 2023, 101, 1027–1041. [Google Scholar] [CrossRef]
- Wang, F.; Li, L.; Piontek, K.; Sakaguchi, M.; Selaru, F.M. Exosome miR-335 as a Novel Therapeutic Strategy in Hepatocellular Carcinoma. Hepatology 2018, 67, 940–954. [Google Scholar] [CrossRef]
- Guo, Y.; Wang, J.; Benedict, B.; Yang, C.; van Gemert, F.; Ma, X.; Gao, D.; Wang, H.; Zhang, S.; Lieftink, C.; et al. Targeting CDC7 Potentiates ATR-CHK1 Signaling Inhibition through Induction of DNA Replication Stress in Liver Cancer. Genome Med 2021, 13, 166. [Google Scholar] [CrossRef]
- Montagnoli, A.; Moll, J.; Colotta, F. Targeting Cell Division Cycle 7 Kinase: A New Approach for Cancer Therapy. Clin Cancer Res 2010, 16, 4503–4508. [Google Scholar] [CrossRef]
- Wang, M.; Qiu, Z.-H.; Wang, Y.-Z.; Lian, B.; Bai, J.-K.; Zhou, Y.-J.; Ji, H.-J. Analysis of the Expression and Prognostic Significance of DDK Complex in Hepatocarcinoma. BMC Cancer 2023, 23, 19. [Google Scholar] [CrossRef]
- Zhuang, L.; Yang, Z.; Meng, Z. Upregulation of BUB1B, CCNB1, CDC7, CDC20, and MCM3 in Tumor Tissues Predicted Worse Overall Survival and Disease-Free Survival in Hepatocellular Carcinoma Patients. Biomed Res Int 2018, 2018, 7897346. [Google Scholar] [CrossRef]
- Sung, H.; Ferlay, J.; Siegel, R.L.; Laversanne, M.; Soerjomataram, I.; Jemal, A.; Bray, F. Global Cancer Statistics 2020: GLOBOCAN Estimates of Incidence and Mortality Worldwide for 36 Cancers in 185 Countries. CA: a cancer journal for clinicians 2021, 71, 209–249. [Google Scholar] [CrossRef]
- Xu, J.; Xu, J.; Liu, X.; Jiang, J. The Role of lncRNA-Mediated ceRNA Regulatory Networks in Pancreatic Cancer. Cell Death Discov 2022, 8, 287. [Google Scholar] [CrossRef]
- Koltun, E.S.; Tsuhako, A.L.; Brown, D.S.; Aay, N.; Arcalas, A.; Chan, V.; Du, H.; Engst, S.; Ferguson, K.; Franzini, M.; et al. Discovery of XL413, a Potent and Selective CDC7 Inhibitor. Bioorg Med Chem Lett 2012, 22, 3727–3731. [Google Scholar] [CrossRef] [PubMed]
- Chen, W.; Jiang, J.; Gong, L.; Shu, Z.; Xiang, D.; Zhang, X.; Bi, K.; Diao, H. Hepatitis B Virus P Protein Initiates Glycolytic Bypass in HBV-Related Hepatocellular Carcinoma via a FOXO3/miRNA-30b-5p/MINPP1 Axis. J Exp Clin Cancer Res 2021, 40, 1. [Google Scholar] [CrossRef]
- Xu, C.; Zhou, W.; Wang, Y.; Qiao, L. Hepatitis B Virus-Induced Hepatocellular Carcinoma. Cancer Lett 2014, 345, 216–222. [Google Scholar] [CrossRef]
- Basagoudanavar, S.H.; Perlman, D.H.; Hu, J. Regulation of Hepadnavirus Reverse Transcription by Dynamic Nucleocapsid Phosphorylation. J Virol 2007, 81, 1641–1649. [Google Scholar] [CrossRef]
- Rabe, B.; Vlachou, A.; Panté, N.; Helenius, A.; Kann, M. Nuclear Import of Hepatitis B Virus Capsids and Release of the Viral Genome. Proc Natl Acad Sci U S A 2003, 100, 9849–9854. [Google Scholar] [CrossRef] [PubMed]
- Zlotnick, A.; Venkatakrishnan, B.; Tan, Z.; Lewellyn, E.; Turner, W.; Francis, S. Core Protein: A Pleiotropic Keystone in the HBV Lifecycle. Antiviral Res 2015, 121, 82–93. [Google Scholar] [CrossRef]
- Kwon, J.A.; Rho, H.M. Transcriptional Repression of the Human P53 Gene by Hepatitis B Viral Core Protein (HBc) in Human Liver Cells. Biol Chem 2003, 384, 203–212. [Google Scholar] [CrossRef] [PubMed]
- Du, J.; Liang, X.; Liu, Y.; Qu, Z.; Gao, L.; Han, L.; Liu, S.; Cui, M.; Shi, Y.; Zhang, Z.; et al. Hepatitis B Virus Core Protein Inhibits TRAIL-Induced Apoptosis of Hepatocytes by Blocking DR5 Expression. Cell Death Differ 2009, 16, 219–229. [Google Scholar] [CrossRef] [PubMed]
- Du, J.; Bai, F.; Zhao, P.; Li, X.; Li, X.; Gao, L.; Ma, C.; Liang, X. Hepatitis B Core Protein Promotes Liver Cancer Metastasis through miR-382-5p/DLC-1 Axis. Biochim Biophys Acta Mol Cell Res 2018, 1865, 1–11. [Google Scholar] [CrossRef] [PubMed]
- Huang, Z.; Zhou, J.-K.; Peng, Y.; He, W.; Huang, C. The Role of Long Noncoding RNAs in Hepatocellular Carcinoma. Mol Cancer 2020, 19, 77. [Google Scholar] [CrossRef] [PubMed]
- Zhang, Y.; Luo, M.; Cui, X.; O’Connell, D.; Yang, Y. Long Noncoding RNA NEAT1 Promotes Ferroptosis by Modulating the miR-362-3p/MIOX Axis as a ceRNA. Cell Death Differ 2022, 29, 1850–1863. [Google Scholar] [CrossRef]
- Zhao, L.; Hu, K.; Cao, J.; Wang, P.; Li, J.; Zeng, K.; He, X.; Tu, P.-F.; Tong, T.; Han, L. lncRNA Miat Functions as a ceRNA to Upregulate Sirt1 by Sponging miR-22-3p in HCC Cellular Senescence. Aging (Albany NY) 2019, 11, 7098–7122. [Google Scholar] [CrossRef] [PubMed]
- Wei, Y.; Wang, Z.; Zong, Y.; Deng, D.; Chen, P.; Lu, J. LncRNA MFI2-AS1 Promotes HCC Progression and Metastasis by Acting as a Competing Endogenous RNA of miR-134 to Upregulate FOXM1 Expression. Biomed Pharmacother 2020, 125, 109890. [Google Scholar] [CrossRef]
- Xia, F.; Wang, Y.; Xue, M.; Zhu, L.; Jia, D.; Shi, Y.; Gao, Y.; Li, L.; Li, Y.; Chen, S.; et al. LncRNA KCNQ1OT1: Molecular Mechanisms and Pathogenic Roles in Human Diseases. Genes Dis 2022, 9, 1556–1565. [Google Scholar] [CrossRef]
- Zhan, K.; Pan, H.; Zhou, Z.; Tang, W.; Ye, Z.; Huang, S.; Luo, L. Biological Role of Long Non-Coding RNA KCNQ1OT1 in Cancer Progression. Biomed Pharmacother 2023, 169, 115876. [Google Scholar] [CrossRef]
- Jl, C.; Dj, L.; My, L.; Yj, P.; Xj, Z.; L, L.; Xy, L.; Ah, F. LncRNA KCNQ1OT1 Regulates the Invasion and Migration of Hepatocellular Carcinoma by Acting on S1PR1 through miR-149. Cancer gene therapy 2021, 28. [Google Scholar] [CrossRef]
- Zhang, N.; Li, X.S.; Zhang, Y.; Cheng, S.F.; Du, J.X.; Liu, J.P. Long Noncoding RNA KCNQ1OT1 Promotes Cell Motility in Hepatocellular Carcinoma by Regulating miR-506-3p/FOXQ1. J Biol Regul Homeost Agents 2020, 34, 943–952. [Google Scholar] [CrossRef]
- Li, C.; Miao, R.; Zhang, J.; Qu, K.; Liu, C. Long Non-Coding RNA KCNQ1OT1 Mediates the Growth of Hepatocellular Carcinoma by Functioning as a Competing Endogenous RNA of miR-504. Int J Oncol 2018, 52, 1603–1612. [Google Scholar] [CrossRef]
- Xu, G.; Zhu, Y.; Liu, H.; Liu, Y.; Zhang, X. Long Non-Coding RNA KCNQ1OT1 Promotes Progression of Hepatocellular Carcinoma by miR-148a-3p/IGF1R Axis. Technol Cancer Res Treat 2020, 19, 1533033820980117. [Google Scholar] [CrossRef]
- Li, H.-W.; Liu, J. Circ_0009910 Promotes Proliferation and Metastasis of Hepatocellular Carcinoma Cells through miR-335-5p/ROCK1 Axis. Eur Rev Med Pharmacol Sci 2020, 24, 1725–1735. [Google Scholar] [CrossRef] [PubMed]
- Nie, Y.; Zhu, X.; Bu, N.; Jiang, Y.; Su, Y.; Pan, K.; Li, S. Circ_0064288 Acts as an Oncogene of Hepatocellular Carcinoma Cells by Inhibiting miR-335-5p Expression and Promoting ROCK1 Expression. BMC Cancer 2022, 22, 265. [Google Scholar] [CrossRef] [PubMed]
- Suski, J.M.; Ratnayeke, N.; Braun, M.; Zhang, T.; Strmiska, V.; Michowski, W.; Can, G.; Simoneau, A.; Snioch, K.; Cup, M.; et al. CDC7-Independent G1/S Transition Revealed by Targeted Protein Degradation. Nature 2022, 605, 357–365. [Google Scholar] [CrossRef] [PubMed]
- Wang, C.; Vegna, S.; Jin, H.; Benedict, B.; Lieftink, C.; Ramirez, C.; de Oliveira, R.L.; Morris, B.; Gadiot, J.; Wang, W.; et al. Inducing and Exploiting Vulnerabilities for the Treatment of Liver Cancer. Nature 2019, 574, 268–272. [Google Scholar] [CrossRef] [PubMed]
- Rodriguez-Acebes, S.; Proctor, I.; Loddo, M.; Wollenschlaeger, A.; Rashid, M.; Falzon, M.; Prevost, A.T.; Sainsbury, R.; Stoeber, K.; Williams, G.H. Targeting DNA Replication before It Starts: Cdc7 as a Therapeutic Target in P53-Mutant Breast Cancers. Am J Pathol 2010, 177, 2034–2045. [Google Scholar] [CrossRef] [PubMed]
- Bonte, D.; Lindvall, C.; Liu, H.; Dykema, K.; Furge, K.; Weinreich, M. Cdc7-Dbf4 Kinase Overexpression in Multiple Cancers and Tumor Cell Lines Is Correlated with P53 Inactivation. Neoplasia 2008, 10, 920–931. [Google Scholar] [CrossRef]
- Li, W.; Zhao, X.-L.; Shang, S.-Q.; Shen, H.-Q.; Chen, X. Dual Inhibition of Cdc7 and Cdk9 by PHA-767491 Suppresses Hepatocarcinoma Synergistically with 5-Fluorouracil. Curr Cancer Drug Targets 2015, 15, 196–204. [Google Scholar] [CrossRef]
- Yu, G.; Wang, L.-G.; Han, Y.; He, Q.-Y. clusterProfiler: An R Package for Comparing Biological Themes among Gene Clusters. OMICS 2012, 16, 284–287. [Google Scholar] [CrossRef] [PubMed]







Disclaimer/Publisher’s Note: The statements, opinions and data contained in all publications are solely those of the individual author(s) and contributor(s) and not of MDPI and/or the editor(s). MDPI and/or the editor(s) disclaim responsibility for any injury to people or property resulting from any ideas, methods, instructions or products referred to in the content. |
© 2024 by the authors. Licensee MDPI, Basel, Switzerland. This article is an open access article distributed under the terms and conditions of the Creative Commons Attribution (CC BY) license (http://creativecommons.org/licenses/by/4.0/).